Fórum témák
» Több friss téma |
Miért vagy biztos benne, hogy PIC? Amíg nem látunk semmit, a találgatás csak üres szócséplés.
Hát nem vagyok nagy guru, de a kvarc + 2x22pF kondis oszcillátorrész árulkodó szerintem.
Mi más le(het)nne?
Ezeket is néztem, de akkor a 20-as láb miért nincs bekötve?
Az a AD konverter tápja, és a leírás szerint akkor is bekötendő, ha nem használja az ember. Már pedig a panelek jó része ilyen Conrad-os mintapanel kitnek tűnik, ott gondolom bekötötték volna. Talán régebbi modellhez valók, amiben még nem volt használva, vagy más család.
Mennyiben árulkodó? Max. annyiban, hogy nem belső órajelet használtak, hanem külső kvarcot. A fotókat továbbra is várjuk.
Ahogy a forroldalon látszik, elég "gyári" kinézete van (a felének kb.), de a többi is azt sugalja, hogy egy lelkes és ügyes amatőr foglalkozott sokat vele.
A gyárikon ilyen feliratok vannak: BM2i 1209 BM4i 0710 BM4i 0910 KS modul SX Spulen Dec01
Akkor jársz a legjobban velük, ha kiszeded a használható alaktrészeket, ezekkel így nem sokat lehet kezdeni. Viszont, gondold végig mi történik, ha valahogy kitalálod, melyik mire jó. Pl. kiderül az egyikről, hogy elektromos redőny vezérlő...
Lehet, de addig még kicsit eljátszom velük.
Üdv!
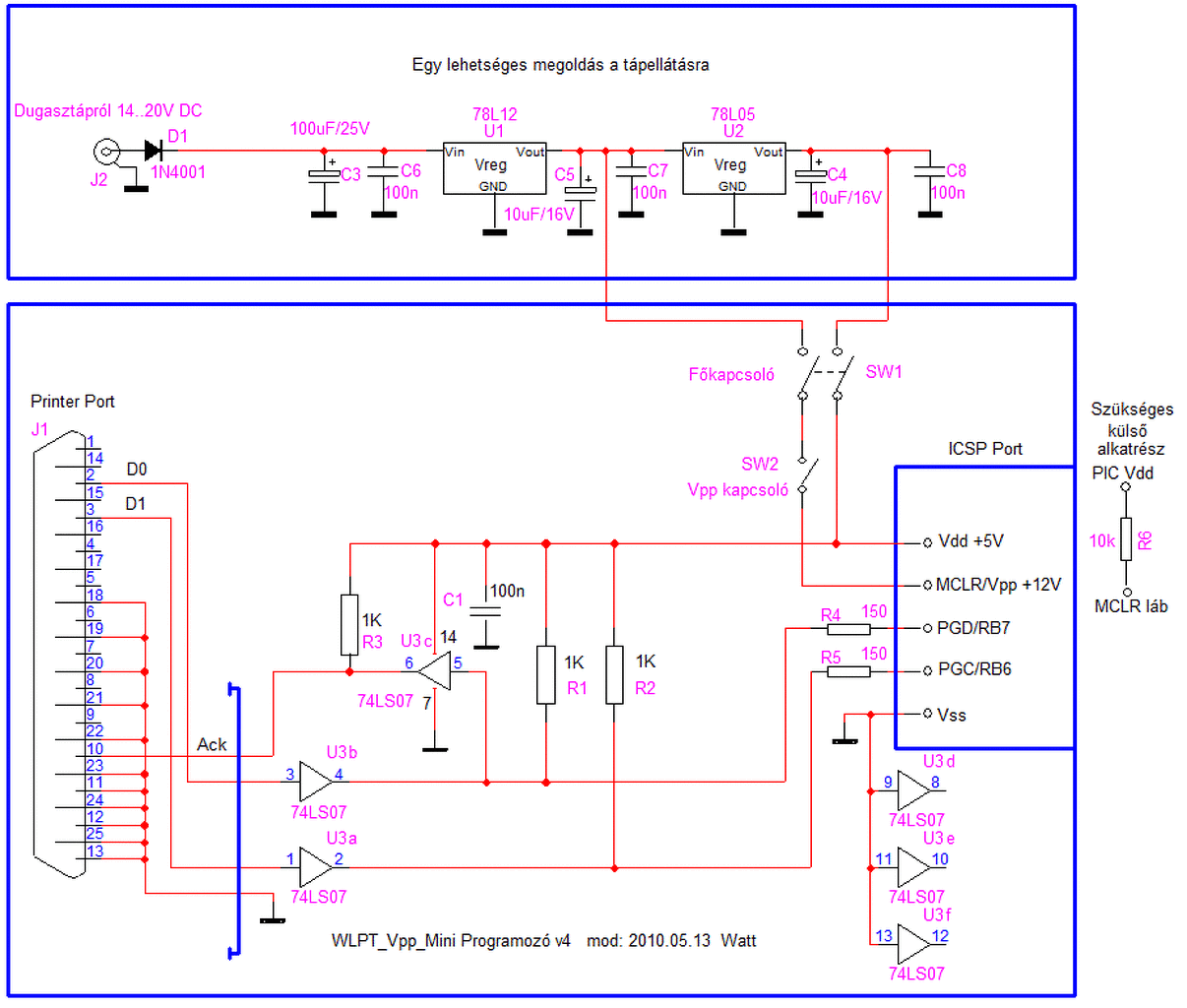
A csatolt kapcsolást építettem meg. Az a baj, hogy üresen (nincs benne pic) működik, felismeri minden progi. Beleteszem a 16F887-et és kész, se kép se hang. Azt írták hozzá, hogy minden alaplappal jó ez, mivel külön tápos. Van ötleted/ötletetek?
Ugye a P-1...P-5 pontokat nem az 1...5 -ös lábakra, hanem a megfelelő helyre kötötted a PIC-en?
Ezen a kapcsoláson nincs mit felismernie a programnak, mivel analóg az egész. Felejtsd el a JDM-et végleg, nem véletlenül mondjuk. Én is csak azért írtam róla, mert nagyon ragaszkodsz valamiért hozzá. Ami tényleg egszerű és működik is, az ez: Link Viszont ez már nem JDM.
Nem-nem. Jól vannak nézve, de a tápfesz a pic-nek csak szakaszosan jelenik meg. Ha rányomok az interface tesztelésére akkor ráadja, de utána le is veszi.
eSDi: Azért ragaszkodtam mert ahhoz megvolt minden itthon. LPT portoshoz hiányzott a 74LS07-es IC amit szombaton nem tudtam beszerezni. Az LPT-snek nincsenek akkor ilyen "buktatói" mint ennek a soros verziónak, igaz? Mondjuk úgy is megépítem ![]() Köszi a linket!
Uraim, USART RX, TX lábakra érdemes ellenállást csatolni, ha azt használjuk kommunikációra?
Láttam pár kacsolást ahol használtak fel ellenállást és láttam olyat is ahol nem. Én is anélkül tesztelgettem, de gondoltam megkérdezem mik a tapasztalatok.
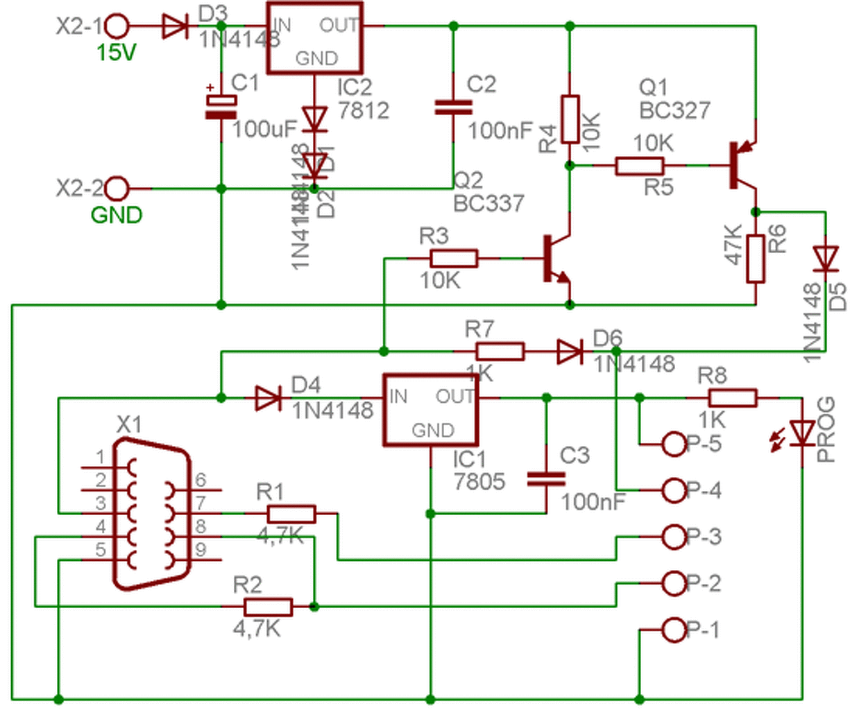
Ebbe a kapcsolásba, hova kellene ledet rakni, hogy jelezze a működést? Már ha lehet valahova. (Nem arra gondoltam, hogy áram alatt van-e). Szóval valami villogjon rajta mikor meg a programozás.
Szerintem a 7805 5v-os ágába tehetsz egyet egy 220-470Ohm-os ellenállással.
Az pont csak az fogja jelezni, hogy kap szuflát.
Az eredeti Oshonsoft kapcsoláson a PIC Vdd vezetékén 470 ohm előtét ellenállással, a Vpp lábán pedig 2k2 előtét ellenállással szerepel LED. Oshonsoft párhuzamos portos PIC programozó
Hello! Van benne egy kazal felesleges inverter. Egy-egy bemenetét ráteszed a D0-D1 jelekre, a kimenetével meg meghajtod a Led-eket. De azt inkább a C3-ról tápláld,mint sem rángassa a tápot programozás közben.
Ez a kérdésem még mindig aktuális: Bővebben: Link
Illetve született egy újabb is. Találkozott már valaki olyan problémával, hogy a PIC (18F4550) addig nem volt hajlandó futtatni a programját ameddig valamelyik ez esetben a D0-ás lábát meg nem érintjük? Mitől lehet ez a jobb szó híján gerjedés?
Ilyen jelenség akkor szokott lenni ha az MCLR láb nincs felhúzva.
Sziasztok!
Nem biztos, hogy jó helyen kérdezem, de mivel PIC-el kapcsolatos itt kérdezem. Az UART (TTL) és az I2C(3.3V) 2-2 m vezetékkel szeretném kötni a PIC-hez ez a vezeték távolság nem nagy egyik dig. porthoz sem ?
Az sajnos jó...
Gyorsan rá is mértem, hogy nem e kontakt hiba, de tökéletes a kapcsolat. Egyébként a program fut, csak ha nem érek hozzá a D0-ás lábához akkor mint ha megállna, várakozna, de nem indul újra vagy ilyesmi... A hozzászólás módosítva: Nov 18, 2014
Akkor a rezgőkört nézd át. Milyen kavicsot használsz és mekkora a kondik?
20MHz és 22pF kondikkal.
Érdekes ez a zavar.. Az áramkört átnéztem elvileg nincs gond vele.. A hozzászólás módosítva: Nov 18, 2014
Az I2C biztos nem jó ( I2C <--> Inter IC, azaz IC-k közötti kapcsolatra találták ki, ott pedig ritkán van 2m
! ) !A TTL szintnél is gond lehet a környezeti zajok és az átviteli sebesség függvényében, de ez még lehetséges kategória !
A képen úgy tűnik a 22p-k közöse nem nagyon érintkezik a negatívval. Ott nézted/mérted?
Igen, a rajz egy kicsivel korábbi változat mint amit megépítettem, de a felépítésében ugyan az.
Csak persze ahol lehetett az áthidalásokat kivettem. Érintkezik a kondi, de most rámérek megint a biztonság kedvéért.. Kondik érintkeznek rendesen, mind a kristály felől mint pedig a GND felől.. Ennél a videónál jól látszik, hogy hozzá kell érjek a D0-hoz különbem nem pörög a program.. Bővebben: Link A hozzászólás módosítva: Nov 18, 2014
|
Bejelentkezés
Hirdetés |
















