Fórum témák
» Több friss téma |
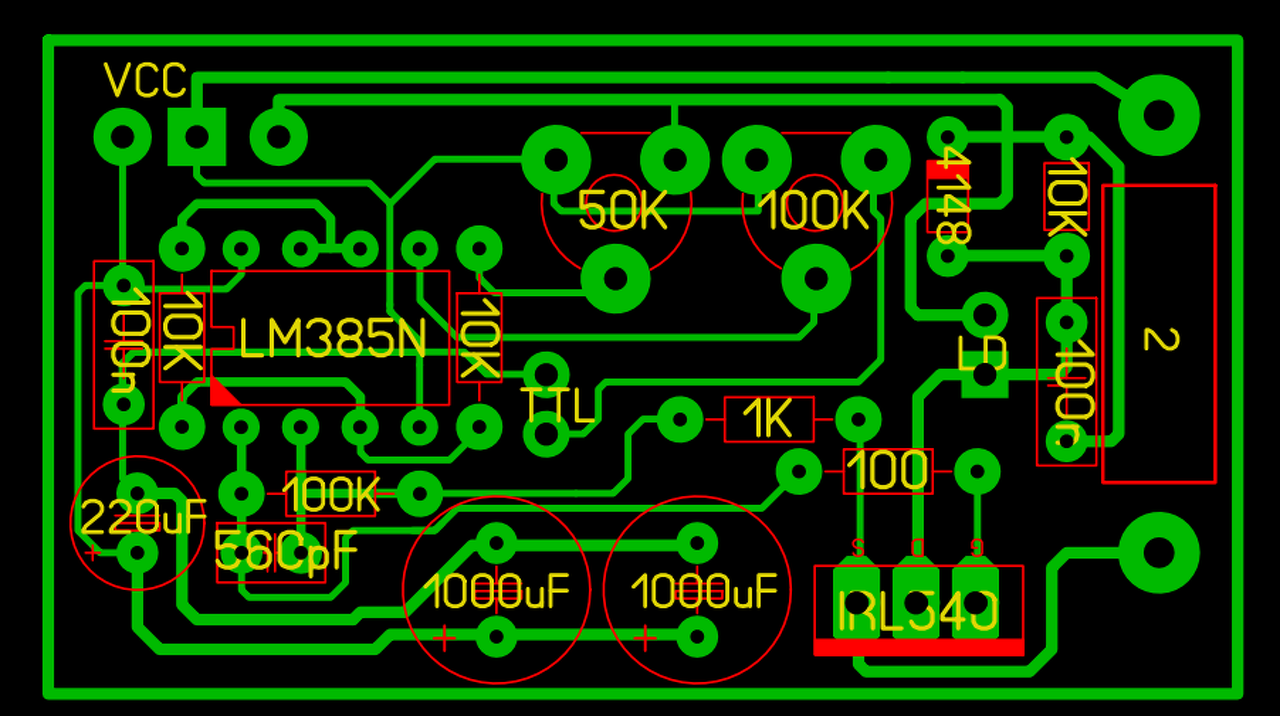
Időközben terveztem ezt a nyákot, nemsokára legyártatom, átnéztem, én nem találtam hibát, de több szem többet lát, akinek van fél perce nézzen rá ha kérhetem, köszönöm!
Hello! Te nem találtál benne, de azért van..
- A Fet D-S pontja fel van cserélve a nyákon. - Miért van három táp csatlakozó, mikor csak GND és +5V a táp? - Minek kellett a TTL jelölésű helyen ilyen tiszteletkör leírni a GND-vel, mikor két raszterral balra ott van tőle az IC 4-es lábán? - De a tápra is illene tenni egy elkót.. A hozzászólás módosítva: Dec 11, 2014
Üdv! Huhh, na ezért mondom, este is van meg vak is vagyok!
Azért van 3 csati, mert felemerülhet az, hogy a FET-es rész eltérő feszültséget kap a többitől! Ez egy jó kérdés, szimplán nem vettem észre! Köszönöm szépen!
(a táp kivül lesz, az szűrve lesz rendesen, de tartanom kell magam az 5x3 centihez, talán még a FET mellé felsorakoztatva 3db RM 2,5-s kondi befér)
Inkább aludni kellet volna menni..
![]() - Mert most az R7 nincs a forrásra kötve. - Az jól hangzik, hogy más tápja is lehet a diódának, csak éppen erre a feszültségre van kötve az R8 poti a +5V helyett. - Egyébiránt volt itt az oldalon egy igen szépen megtervezett nyák. (Szerintem kisebb is volt, ha már ez a gond, de most nem látom..) És az eredeti rajzon még egy biztonsági tranyó is volt és az ominózus "küszöb poti" 10k volt, ne 100k. Mert ha most azt megtekered, akkor elmászik az, amit beállítottál a másik potin. (Egyébként is, de így nagyon.) Nem tudom néhány alkatrész spórolása miatt miért kel valamitől eltérni..
Na majd most, frissen!
Őszinte leszek nem tudom mire gondolsz, mert a lent csatolt képen (ezek alapján terveztem) nincs semmiféle tranyó.. az tény hogy valahol láttam, hogy az egyik trimmer 50k, a másik 100k, az eredeti rajzon meg 2x 100k van, de ez fel sem tűnt, illetve megépittem már, és nem volt baja.
Hello!
- Itt az oldalon láttam ezt a kapcsolást, szerintem ez a verzió, a másik "lebutított" példánya. A tranyó azért praktikus, mert kis méretezgetéssel, akár hova tekered a potitkat mag lehet akadályozni hogy az áram egy maximális értéket túllépjen. - Nem invertáló erősítőfokozattal, igazából nem lehet korrekt összeadás elvégezni. (Invertálóhoz meg két tápfesz, vagy trükközni kell.) Itt ar R4 és R5 feszültségosztót képez. Mivel a poti értéke az R5-höz hozzá adódik, nem minegy, hogy hol áll. Ha az R8 középen áll, akkor kb. 50kohm adódik hozzá a 10kohm-hoz, ha végértéken akkor kb. semmi. Vagy is a célszerű az lenne a a poti minél kisebb értékű lenne. De ha a gyakorlatban neked ez jó, részemről "túl van tárgyalva". Az R9 teljesen mindegy mekkora értékű, az után van követő erősítő. - Egyébként az LM358 5V tápfesz mellett, maximum 3,6V kimenti feszültséget szolgáltat. Ebből le jön még az IRL GS feszültsége (ami vagy ennyi, vagy annyi) és a maradék tud a 3,9ohm-ra jutni. Ez végül is meghatározza a maximális áramot, de ennél meg egy tranyó BE küszöbfeszültsége is határozottabb.
Most elbizonytalanítottál!
Nekem eddig ez a kapcsolás ment, csak nem akarom, hogy "bóvli" legyen, mert a TTL funkció is használva lenne. A tápfeszültség az beton stabil lesz.. olyat akarok építeni ami már tesztelve volt és biztos, hogy megy, mert gyártatom hozzá a nyákot, és nem akarom kukába rakni..
Nem volt szándékomban. De a TTL az nem jelent számomra mást, csak logikai vezérlést. Viszont nem mindegy, miről kapja. Mert ha tényleg TTL, annak logikai magas szintje nem 5V, hanem a meghajtó típusától függ. Gondolom azért volt a másik rajzban a TL431, hogy határozott feszültség szintet kapcsoljon a TTL jel. De ezeket viszonylag könnyen lehet orvosolni, csak tudni kell, hogy mivel szemben, mi is az elvárás.. Avagy mi fontos és mi nem..
Értem amit mondasz..
Annyi lenne az elvárás, hogy stabil tápfesz esetén relatív stabilan tartsa az áramot (persze pár mA ingadozás még bőven jó(nekem..)) Szeresse a TTL jelet, HA az 5V. Ha nem annyi akkor nyilván illeszteni fogom 5 V-ra. Még arra gondoltam hogy a TTL jelre párhuzamos egy 5,1 V-os zenert rakok, és megfogja ha esetleg több lenne az oda kapcsolt fesz, így valamilyen szinten védve lenne a dióda. Az első poti, amivel a minimum áramot állítom be úgyis csak annyi lesz, hogy a kristály jól érezze magát, és TTL jelre azonnal világítson. Más elvárásom jelenleg nincs.. ezeknek ez a kapcsolás eleget tud tenni? (amúgy a TL431 azért került ki, mert 5V bemenő esetén 5V-ot stabilizálni nem tud,(gondolom) viszont az egész áramkör nem tud 5 V-nál többet kapni.)
Ha 5V-nál nagyobbat kap, akkor sem tud 3,6V-nál nagyobbat kiadni az IC. (Mondjuk ettől nincs védve az OPA bemenete.) De ha kisebbet, akkor a kimenti jel is kisebb lesz. Ha mindig ugyan azon TTL kimenethez lesz kapcsolva, akkor nem oly nagy gond, hiszen az mindig akkora lesz.
Egyébiránt a TL431 nem egészen azért volt benne, hogy 5V-ot stabilizáljon (még ha 5V-ra is volt beállítva, hanem hogy a bemenőjel szintjétől és a tápfesztől független legyen a kapcsoló jel. A további áramköröknek meg a 2,5V is elegendő lenne. Hiszen csak az erősítésen és összeadáson múlik az áram kapcsolt értéke.
Azt tudom, hogyha kisebb a jel, kisebb a kapcsolt áram, hiszen a poti itt csak feszosztó szerepet tölt be, semmi mást.
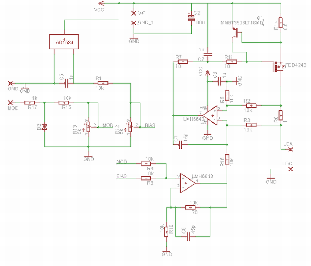
Mutatom a végleges tervet, ha erre azt mondod, hogy jó, akkor megcsináltatom. A vezérlőjel állandó lesz, ez amolyan első komolyabb szárnypróbálgatás a galvó világában, csak kell hozzá egy olyan áramgenerátor, ami azért már használható. Ha ez így használható, öröm boldogság, építem megfele. A dióda úgysem lesz maxon járatva, amit veszek lézert 500 mW-os pumpáló van, kap 450 mA-t és remélem örül minden, mindenki!
Nem olyan rég készitettem ún. High-Side meghajtókat.Ennek lényege hogy a LD biztoságosabban üzemelhet,az anódja nem közvetlen a tápra illeszedik hanem egy Pmos-fet kapcsolja.Ergo a katód a GND-re kerül.
Bonyolultabb a felépitése és nagyon jó minőségű ellenállásokat és aktiv eszközöket kiván(0.5% ellenállás,gyors OPA,audió FET stb) Remekül működött,de szkóp nélkül a jelátvitelt nem tudtam leellenőrizni.Hagyatkoztam a beépitett eszközök minőségére. Minden továbbit mellőzve a következő rajz felhasználható a megfelelő OPA-val és P FET-vel,amit épp be tudtok szerezni.
Köszönöm a rajzot a magam nevében, csak így megnézve nem igen beszerezhetőek hozzá az alkatrészek (a környékbeli boltokban biztosan nincs ( így pedig az egész drágább lenne mint amit szánok rá (mint első project)
Természetesen ha egyszer eljutok oda, és neadjisten RGB lézert rakok össze, nem bízom majd egy 30 FT-os OPA-ra, de jelen esetben ezt olcsón (panellel együtt egy ezresből) össze tudom dobni, a jövőhéten jön a lézer, és örülök.
- Az 50kohm még mindig nem jó helyről kapja a feszültséget. Mert ha a Led feszültsége más lesz, akkor onnan kapja a tápot, nem a +5V-ról.
- A két nagy kondi nem az IC-nek kell, hanem a Led tápnak. Vagy is a betáphoz közel kell tenni felülre. (Egyébként nem teszünk "vezetősáv végére kondit". A táplálás mindig a kondihoz megy, és a terhelés a konditól megy!) - Amúgy a GND vezetéke még mindig igen vékony. és az is marad, ha azIC lába között megy át..
Kieg:
A rajz nem az én szellemi tulajdonom. Az áramkorlát az R14-vel állitható a Q1 Uec / R14 hányadossal. (kb 0.6V/ ellenállás) ami a megadott értékkel 1A. Az 1 ohm monitor nagyon pontos (<0.5%) és alacsony (<40-50) ppm értékű legyen. OPA-nak felhasználható pl az LT1013 is némi kompromisszummal. De jobb lenne egy high speed-,slew rate és rail-to rail erősitő.Befejeztem a lézerezgetést mire eljutottam volna odáig hogy leváltsam az lt1013-ast. FET-nek én irlib9343 -t vettem.
Na, akkor mindjárt levarázsolom az IC-t alulra, a kondikat meg megpróbálom felülre, és akkor azt is megpróbálom, hogy egy tápról menjen az egész (bevallom, tervezés szempontjából is sokkal egyszerűbb volt + tápcsati rá)
A vékony GND-nél csak az IC meg egyéb alkatrészek mennek. Ahol "combosabb" áramok mennek ott vastag vezetősávot használtam! Meg úgy mellesleg az 50k-s potira.. most nézem, a rajzon mind a kettő 100k.
Addig addig variálod azt a nyák rajzolatot amig a végén egy pwm végfok lesz a végén belőle.
![]() Miért nem használsz eagle-t vagy diptrace-t? Az hibamentesen készit neked nyák-ot ha a kapcsolási rajz jó. Vagy senki tapasztalt ismerős?
Azért az csúnya lenne
![]() Sprint Layout-ot "tanultam meg" használni, ismerős sajnos nincs, úgyhogy én magam szenvedek vele! Nemsokára mutatom a "last chance" verzió, ha az se jó, akkor morci leszek..
Ezt alkottam, 1 tápcsatlakozó, szűrőkondi is befért..
A hozzászólás módosítva: Dec 13, 2014
- Zéner fordítva van.
- Nem kell a lábak közötti átvezetés, ott az út a zénertől a potiig.
Így gondoltad?
Pár vezetősávot átraktam közben hogy pofásabb legyen..
Kb. így. De a GND hálózatot illik megvastagítani, amennyire lehet..
Megtettem, és elküldtem megcsinálásra, köszönöm a segítséged!
![]() A héten elkészül az egész, ha minden igaz, és rakok fel képeket!
Sziasztok!
Lenne egy kérdésem. Volt nálam 2 pointer, az egyik 370mA vett fel, a másik 300 mA-t. Én úgy tudom hogy nincs köztes dióda, van 200mW-os, 300 meg 500-as. Az áramfelvételből ítélve lehetséges, hogy a 2 pointerben ugyan az a dióda van, csak a 370 mA-es túl volt hajtva?
Üdv!
Utolsó kérdésem. Ha a diódán 310 mA hatására 1,85 V esik, akkor árammal elmehetek addig, amíg 1,9-2,0V esik rajta?
Szia, A maximum a 340mA, és a 2,2V.
390 mA nél is csak 1,95 V esik..
Ez milyen dióda lehet?
Kész a zöld, 400mA eszik, de IR szűrő miatt csak a szigszalagot vágja lassan!
|
Bejelentkezés
Hirdetés |





















