Fórum témák
» Több friss téma |
Fórum » Csöves erősítő készítése
Ne feledd betartani a fórum viselkedési szabályait, és a topik megmaradásának feltételeit. [link]
A téma átmenetileg fagyasztva lett, hozzászólni nem tudsz!
Miért lenne amatőr? Közvetlen fűtésűekhez pl. a fűtőtrafó a profibb megoldás.
Ha erre válaszoltál:
Idézet: „Van aki az előfokot, fázisfordítót külön tápról járatja, stabilizálja és teljesen külön trafóról fűt.” Ezt én nem amatőr megoldásnak tartom egyáltalán. Amiért ritkán lehet látni gyári, profi készülékekben az az ár. Ami amatőrnél nem mindig szempont, főleg, ha életműnek szánja a kreálmányát.
Sziasztok!
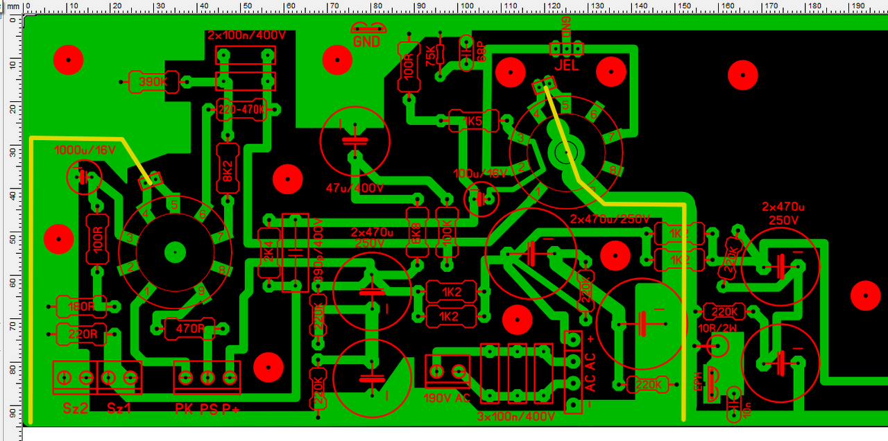
6N2P-6P1P panelterve, de csak még az egyik oldal van kész. Vélemény, javaslat? Sárga a fűtés vezeték.
Szerintem így a fűtéssel gond lesz. Bár jobban megnézve nem. Bocs!
A hozzászólás módosítva: Dec 12, 2014
Húh. Én még valahogy összébbtolnám.
Ha a ball felső és a job alsó oldali üres teret egymásbaforgatnád.. Csak rápillantottam. A fűtés forrpontjai túl közel vannak. Miért nem csak a lábra forrasztod?
Már megérte!
![]() Te meg mit keresel itt? Perszehogy nem akkor, mikor a segítség kell! A hozzászólás módosítva: Dec 12, 2014
Csak az egyik oldal, a jobb oldalon nincs kirajzolva.
Ekkora a hely, mert így kértem a dobozt. Szóval hellyel nem kell spórolnom.
Sziasztok.
Keresgetek Bay-en csövek után, és találtam jóárasítva El84-et. KErestem is gyorsan hozzá egy PPP kapcsolást, és valami furának tűnik. Jól látom, hogy a kimenőnél nincs a primeren középmegcsapolás? Ez mindíg így szokott lenni PPP üzemben? Csak kacérkodtam a gondolattal.. LINK A hozzászólás módosítva: Dec 13, 2014
Ez nem mindig igy szokott lenni, ez egy speciális kapcsolás ha megnézed akkor nem is a végcsövek anódjában, hanem a katódban van a kimenő, cserében speciális tápegysége van! Most nem ugrik be a kapcsolás neve de pont kikerested a nem szokásost
Akkor ez a féle variáció akkor akár egy SE kimenővel is elballagna? Tápot könnyebb tekerni (készíteni), mint illesztőtrafót.
Sima PP üzemhez is lehetne akkor használni SE illesztőt? Vagy kapkodok?
Kapkodsz, ppp vagy mi a fene ennek az elrendezésnek, elég speciális kimenője van...
Már az első hozzászólásnál írtam, hogy direkt PPP kerestem, mert olcsón találtam ilyen csöveket. (4 eur dobozban)
A rajz alapján nem láttam, mi a speciális - vagy nagyon speciális - ebben az illesztőtrafóban. Erről szólt a kérdésem.
Igen, de Te PP-t kerestél
és ahhoz is jók azok a csövek azzal nincs baj. Valahol a rádiótechnika is közölte ezt az elrendezést és ki is vesézték.
Bővebben: Link
Link javítva. Használd a link gombot! -moderátor- A hozzászólás módosítva: Dec 13, 2014
Üdv!
Ez egy cirklotron kapcsolás, előnye a kisebb torzítás, az egyszerűbb kimenő és elvileg nem kell bele légrés, ha jól van beállítva. Hátránya hogy sztereóban 4db egymástól független szekunder kell a végcsövek anódjához.
Nekem van tervben és félig készen PPP kapcsolásom, de az a Piret cikk a két kimenővel visszatart erősen.
Amiket én kinéztem, sokkal egyszerűbbek, illetve konkrét adataim vannak róluk minden tekintetben.
Így van. Sőt, mivel a hálózat trafó is jobban része az erősítőnek, kettő kell belőle, két-két anódfesszel. Plussz fűtések. Az a gond, hogy régen PPP néven a cirklotron volt ismert (a kapcsolási elv nevéből), manapság a kettőzött, párhuzamos ellenütemű csövekkel épített PP-t hívják PPP-nek. A kettőnek nem sok köze van egymáshoz.
Szóval aztmondod, hgy elég lenne mod: két SE illesztőt gyártani egy hangdobozpárhoz és használható lenne sokféle erősítővel. Nem is értem a kimenőtranszformátort miért nem a doboznál helyezik el. Nem kellene annyira ügyelni sem a hangszórókábel méreteire + a hálózati trafó szórásáról nem is beszélve. Nem egyszerű felhasználók esetére gondolok, akik (nem)szívesen játszanának egy 400Voltos csatlakozóval az erősítő hátulján.
A hozzászólás módosítva: Dec 14, 2014
A csövekhez is illeszteni kell, és a hangdobozba ezért nem lenne jó betenni. Ugyanazon cső SE és PP esetén sem egyforma a kimenő, már illesztési impedanciában sem. Plusz az SE kimenőnek kell légrés.
Tudtok mesélni nekem erről a cirklotron kapcsolásról? Valaki épített már közűletek ilyet?
Szeretném megtörni a törvényemet, - minthogy először szerezzek kimenőt, s utána jöhet a próbálgatás esetleg vásárlás. Régebben zenét hallgattak eszközökön ( hangdoboz mellett van az illesztő), mára szeretik az emberek hordozgatni, csereberélni az erősítőket. Melyik hangdobozon hogyan szól. Valahogy gondolatban nem akarom elhinni, hogy ennyire az erősítőhöz kötött a kimenő impedenciája. Ebből adódik hogy a hangdobozhoz is ugyanannyira. Mi szeretünk erősítőt építeni, miért nem a dobozhoz illesztjük? Nemtalálok itt sehol a forumban annyi számolást erről.. A hangszórón feltűntetett 4 ohm, illetve egy ECl kimenő 4000ohm rátája ennyiben különbözik? A hozzászólás módosítva: Dec 14, 2014
Általában nem a gombhoz varrjuk a kabátot.
A kimenő trafó az erősítő fokozat része, alkatrésze, ahogy egy ellenállás, egy kondenzátor is. Ezeket egy erősító eszköz, jelen esetben egy cső, köré tervezzük. Ellenállás, kondenzátor esetében az általános felhasználás miatt a gyártók sorozatotokat készítenek, amiből kiválaszthatod az éppen megfelelőt Transzformátoroknál nincs ilyen. A megfelelő, vagy hasonló transzformátorhoz csak bontásból, vagy tartalék alkatrészként készültek közül választhatsz. A transzformátorok esetében leginkább egyedileg kell készíteni a feladatnak megfelelőt, eltekintve néhány sűrűn használt kiviteltől ami leginkább hálózati transzformátor. Csöves erősítők, műszerek, rádiók transzformátorait egyedileg tervezték az adott feladat ellátásához. Ez így van, ha még némelyikből elég nagy sorozat is készült, ahhoz a készülékhez, amihez tervezték. Az egy kényszer szülte megoldás, ha egy már más, vagy csak hasonló célra készült trafót használsz. Ha egy csöves erősítőből a lehető legjobbat akarsz kihozni, ahhoz bizony egyedi, az adott feladatra kell a trafót tervezni, elkészíteni.
Sziasztok!Adott egy ECC85 félcső szintemelő+végfok kapcsolás.Kérdésem a következő,a hangszínszabályzótól kapott jel az a csőnek a 7-es lábára megyen?Mert haverom épített egy csövest egy PL504-el és meg sem mukkan neki.Mi lehet a problémája?
A hozzászólás módosítva: Dec 14, 2014
Van egy tippem. Rossz.
![]() Kötéseket, munkapontokat, jelutat végig kéne nézni.
Megosztanám szerény csöves tapasztalataimat.
A szegény csövek nem igazán kényesek tipuscserére (megengedett diszipáción belül), például circlotronban (jupiter hanggenerátor erősítöje) lecseréltem az EL84 et QQE03/12 re(előfeszre vigyázni a QQE nek sokkal több kell Így külön táppal állítom elő,volt 30 voltos tekercs a táptrafón duplázva elkó után kb 100 volt ,ebböl trimmerrel beállítva a munkapont), teljesítméy lecsökkent de müködik, torzitás kicsi kb 0,5 %, átvitt sáv: 20 Hz 20000 Hz. Circlotron elönye mivel mindkét csö ugyanazt a primertekercset használja,ráadásul katódban, kevesebb primermenet így tekercselni könnyebb nem is kell osztott tekercselés,jó magashang átvitel. Van még 1 EAG782/a Ő eredeti maradt. 2 sorbakötött hangfalat hajt valami 25 cm mélyhanszórokkal. panelbe bőségesen elég. Biztosan rossz,a jó nem ilyen ![]() Csak ez a szintemelő rész nem tiszta hogy ott melyik láb melyik lehet.Ő speciel a 7-es lábára kötötte a hangszínszabályzótól érkező jelet. A hozzászólás módosítva: Dec 14, 2014
|
Bejelentkezés
Hirdetés |




Ekkora a hely, mert így kértem a dobozt. Szóval hellyel nem kell spórolnom.


