Fórum témák

» Több friss téma
Fórum » Arduino
A klónok CH340 Soros-USB illesztőjének drivere (Letöltés)
Lapozás: OK   72 / 867
(#) csatti2 hozzászólása Jan 3, 2015 /
 
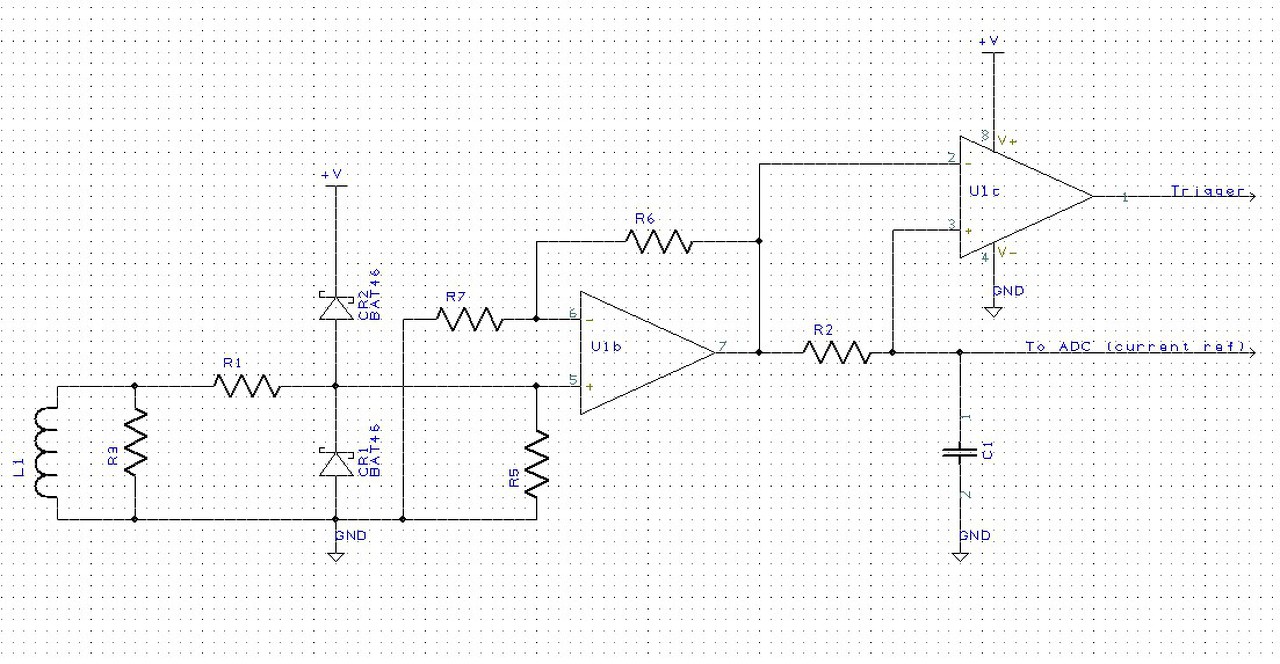
Az én elképzelésem vmi ilyesmi lenne.
A műv erősítő 5V-ot támogató rail to rail kivitel kell legyen.
A trigger rész csak egyszer kell (feltételezve, hogy az összes jel ugyanazon a frekvencián jár, 50Hz, ugyanakkor lesz a feszültség csúcs).

Előnye, nincs dióda fesz. veszteség a jelen. Az opamp maga kisüti a kondit.
Hátránya, trigger szükséges a fesz. csúcs méréséhez (igaz az csak egy, de egyben előny, hogy jól programozható a mérés).
A hozzászólás módosítva: Jan 3, 2015
(#) csatti2 válasza csatti2 hozzászólására (») Jan 3, 2015 /
 
És itt egy verzió erősítéssel...
A második verziónál külön R4 is van. Az R1 és R4 összegével kell számolni az erősítést (akkor lehet érdekes, ha nagyon nagy az R1 mert túl nagy hibát okozhat a diódákon szivárgó áram).
A hozzászólás módosítva: Jan 3, 2015
(#) szitko válasza mikrokapcsolo hozzászólására (») Jan 4, 2015 / 1
 
A legegyszerűbb megoldás: Bővebben: Link és a szenzor: Bővebben: Link.
A szenzornál nézd meg az értékeket! Én próbából megépítettem és tökéletesen ment.
Vagy nézd meg az INA226-ot. Bár ott a feszültség és az áramerősség eléggé korlátozott.
A hozzászólás módosítva: Jan 4, 2015
(#) GPeti1977 válasza szitko hozzászólására (») Jan 4, 2015 /
 
Bővebben: Current transduktor
Van nekem pár ilyen szenzorom, AC DC is mér, csak nem olcsó.
(#) rmis hozzászólása Jan 4, 2015 /
 
Ha már úgy is ez a téma megy....
Ilyet használt már valaki?
Bővebben: Link

Nem drága, de kérdés, hogy mennyire használható...

Link javítva.
Használd a link gombot!
-moderátor-
A hozzászólás módosítva: Jan 4, 2015
(#) szitko válasza rmis hozzászólására (») Jan 4, 2015 /
 
Ugye most csak tréfálsz? Olvass vissza!
(#) rmis válasza szitko hozzászólására (») Jan 4, 2015 /
 
Köszi

Azt egyértelműen leírják az oldalon is, hogy a mágneses mezőtől védeni kell.

Mondjuk az a legegyszerűbb, ha beszerzek egyet és tesztelem.
(#) sanya26 válasza mikrokapcsolo hozzászólására (») Jan 4, 2015 /
 
Köszi.
Ha egy 12V-os akku feszültségét akarom mérni, arra milyen megoldások vannak.
Elég csak a szoftver indulásakor és 5-10 percenként ellenőriznie.
Erre gondoltam. Jó így? Hogy tudom megvédeni az arduinot, hogy kb 4 voltnál véletlen se kerüljön rá több? Mivel tudnám megoldani, hogy a feszültségtől független az áram mindig azonos legyen, és viszonylag olcsón gond nélkül beszerezhető? Áramszabályozó diódát nem nagyon találtam.
A hozzászólás módosítva: Jan 4, 2015

feszmeres.jpg
    
(#) Kera_Will válasza sanya26 hozzászólására (») Jan 4, 2015 /
 
Erre valo az áramgenerátor.
Az akkura azzal csatlakozni.U/I konvertert is csinálhatsz így ami a bemenetére kötött feszültséggel arányos áramot ad ki több féle kapacitású akksit is tölthetsz vele , más más áramot adhat ki.
Vezérelt áram generátor , áramgenerátoros akkumulátor töltés fogalmakra keressél rá.
(#) Kera_Will válasza sanya26 hozzászólására (») Jan 4, 2015 /
 
Feszültség osztórol hallotál-e ?
Ismerni kell az AD bemeneti ellenállását , ahhoz méretezni 1 terhelt ellenállású feszültség osztót.
Kb.: 30k 10k jó lehet talán vagy inkább 200k 100k ezzel 1/3 os osztásod lesz.
15 V / 3 = 5 V ... E felett a 5.6 V zener megfogja a feszt.
4 volt esetére pedig 1/4 osztó 300k 100k ezzel 16 voltig mérhetsz.
Persze az osztásod arányát figyelembe kell venni a program írásakor az AD olvasása után ...
Tranzisztor felejtős erre a célra ... Inkább reed relé vagy állandóan rajta a uC lábán az akksi.
(#) csatti2 válasza Kera_Will hozzászólására (») Jan 4, 2015 /
 
Ha zener, akkor inkább 4V7. Az 5V6 lehet, hogy csak 6V körülire húz majd le (főleg kis áramoknál probléma). De ha 5V6-on is húz le, már az is túl sok. Az 5V-os uC-ek általában Vcc+0,5V-t viselnek el a lábukon (5,5V).
Analóg mérésnél viszont nem javasolt a zener. A karakterisztikája miatt főleg a névleges feszültsége felé közelítve elkezd átereszteni, emiatt nem lesz lineáris a mérés. Zener-t inkább digitális bementek védelmére jó használni. Schottky dióda a jel és a Vcc sín között plussz egy előtét ellenállás a megoldás (a pár hozzászólással előbbi kapcs. rajzomnál pont is van ilyen megoldás, annyi hogy ott negatív feszültségek ellen is van egy schottky). Schottky dióda választásánál az a fontos, hogy ne legyen túl nagy a Vf-je (küszöbfesz. Vf<0,5V) illetve a szivárgó árama legyen kicsi (hibát okoz, főleg nagy előtét ellenállásnál).
A hozzászólás módosítva: Jan 4, 2015
(#) Kera_Will válasza csatti2 hozzászólására (») Jan 4, 2015 /
 
All right ! ez lett volna a második schottkyk alul felül záróban
(#) Kera_Will válasza csatti2 hozzászólására (») Jan 4, 2015 /
 
Remek kiegészítés !
Akkor pedig ez így nézne ki ... némi számítási segédlettel együtt.
(#) benjami válasza Kera_Will hozzászólására (») Jan 4, 2015 /
 
Azok a schottky diódák bele vannak integrálva a mikrovezérlőbe. Ettől mondjuk köthetsz vele párhuzamosan még egyet, de az osztó értékeinek kiszámításakor arra vigyázz, nehogy a bemenetre kötött túl nagy feszültség képes legyen megemelni a tápfeszültséget az akkor már nyitott diódán keresztül.
(#) Kera_Will válasza benjami hozzászólására (») Jan 4, 2015 /
 
Akkor 1 zener se árt , persze akkor meg görbül a felső feszültség skála.
Hát ilyen ez a félvezető világ ... kompromisszumos ... .
(#) benjami válasza Kera_Will hozzászólására (») Jan 4, 2015 /
 
Én nem használnák zenert, egyszerűen olyan nagy értékű ellenállást használnék az osztóban (mondjuk 100kOhm/33kOhm, amin keresztül nem tud akkora áram folyni, ami képes lenne eme gonosz tett elkövetésére. Az A/D tipikus bemeneti ellenállása egyébként 100MOhm. Még egy szűrőkondenzátort tennék a mikrovezérlő A/D bemenetre, hogy kisebb impedanciája legyen a forrásfeszültségnek.
A hozzászólás módosítva: Jan 4, 2015
(#) atus1981 hozzászólása Jan 4, 2015 /
 
Sziasztok!
Olyanra gondoltam, hogy NTC helyett diódával mérném a kazán és a puffer tartály hőmérsékletét.
Tudom milyen karakterisztikája van a diódának, viszont azt nem tudom, hogy mennyire megbízható hosszú távon ezen megoldás. Esetleg készített már valaki ilyen hőmérőt?
(#) mrobi válasza atus1981 hozzászólására (») Jan 4, 2015 /
 
Szerintem nagyon kicsi lenne a feszültség változás. Inkább nézd meg ezt a hőmérő ic-t. Nem drága. Feszültséget ad ki, tehát csak mérni kell, nem kell semmilyen kommunikációval foglalkozni. Bővebben: Link
(#) atus1981 válasza mrobi hozzászólására (») Jan 4, 2015 /
 
Fokonként 2mV a diódával. MCP olcsóbb, mint a termisztor, de digitális eszközt nem szeretnék beépíteni, ennyi erővel LM35 is lehetne, mert abból van itthon 12 darab.
(#) Kera_Will válasza atus1981 hozzászólására (») Jan 4, 2015 /
 
De több diódával még több ... akár 10-20 mV/K is lehetne , kössél többet sorba.
Összeadódnak a dt/dV -k ... Meg egy hő kompenzált inkább chopperelt mérő erősítőt utána. .
(#) atus1981 válasza Kera_Will hozzászólására (») Jan 5, 2015 /
 
5 dióda, vagyis 10mV már okés lenne
(#) atus1981 hozzászólása Jan 5, 2015 /
 
Sziasztok!
Olyan gondom lett, hogy 3 hét után lefagy a vezérlő.
Nincs benne időmérő, csak hőmérő, feltételek. Egy áramtalanítás után mindent tesz ahogy kell.
Mitől lehet?
(#) vilmosd válasza atus1981 hozzászólására (») Jan 5, 2015 /
 
MCP9700A analog erzekelo 10 mV/C kimenettel. Gombokert aruljak. A Chpcdnel 100 ft alatt van az ara (78+ifa). Nem erdemes kinlodni diodaval, es mas ilyen dolgokkal. A LM35-hoz kepest -40 -> +125 kozott uzermkepes.
(#) mrobi válasza vilmosd hozzászólására (») Jan 5, 2015 /
 
Én se bajlódnék vele. Lehet hogy a megbízhatóság miatt aggódik? Használtam már több helyen is, de még nem volt vele gond.
(#) atus1981 válasza vilmosd hozzászólására (») Jan 5, 2015 /
 
Megfontolom, viszont a bemeneten a zavarokat szereti gyűjteni, ez ellen valami okosság?
(#) vilmosd válasza atus1981 hozzászólására (») Jan 5, 2015 /
 
Hasznalata a kovetkezo.: az IC labaira kozvetlen forrasztani egy 100 nF kondit, es a kimenettel sorosan egy 1 k ellenallast. Stabil lesz mint az atomora. Persze nem art az AD bemenetnel is egy szoros 1k + 100 nF a gnd-re.
(#) rmis válasza atus1981 hozzászólására (») Jan 5, 2015 /
 
Nem véletlenül 24,85 nap után fagy le?
(#) rmis válasza vilmosd hozzászólására (») Jan 5, 2015 /
 
HI!

Ne haragudj, tudnál erről valamilyen kapcs rajzot kreálni? (kézzel-papírra stb is ok)
Köszi.
(#) mikrokapcsolo válasza rmis hozzászólására (») Jan 5, 2015 /
 
Ezt miből gondoltad? Nekem volt egy projektem, ami kétszer fagyott le, kb 24-25 nap után. Azóta többször nem.
(#) atus1981 válasza rmis hozzászólására (») Jan 5, 2015 /
 
Nem. 14. napon fagyott le. Mit történhetett?
Következő: »»   72 / 867
Bejelentkezés

Belépés

Hirdetés
XDT.hu
Az oldalon sütiket használunk a helyes működéshez. Bővebb információt az adatvédelmi szabályzatban olvashatsz. Megértettem