Fórum témák
» Több friss téma |
Idézet: „16LF628A típusú kontrollert kellene felporgramoznom. Ahogy nézem, PICkit2 -vel nem kompatibilis,...” Kompatibilis a PICkit2 -val... A 16LF628A -nak és a 16F628A -nak megegyezik a típusazonosítója és a programozása is. Bátran programozd a 16F628A beállításával.
Üdv,
16F887 mikrokontroller. TMR0 időzítő. Az időzítőt külső oszcillátorrol szeretném léptetni pontosabban egy elektromos gitár kimeneti jelével. A gitár felerősített jelét áttküldtem egy komparátoron aminek a referencia feszültsége 10 mV volt, tehát a négyszögesítés létrejön (leelenőriztem). Sajnos igysem lépteti a TMR0 időzítőt. Próbáltam egy külső négyszögjelgenerátorral és azzal jól működött, szóval maga a program jól lehet megirva. Esetleg valami tipp miért más a kettő?
A jelszintek. A T0CKI egy ST típusú bemenet, ahol a minimális magas szint 0.8*Vdd, a maximális alacsony szint 0.2*Vdd.
A hozzászólás módosítva: Feb 25, 2015
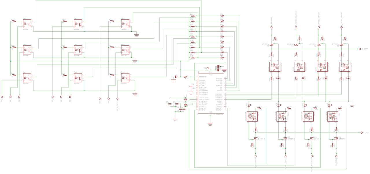
Sziasztok!
Olyan kérdésem lenne, hogy adott a lenti kapcsolás, amit nem szeretnék átalakítani ha nem muszáj és az egyik kimenetet PWM-el szeretném szabályozni. Lehetséges? Ha igen, akkor a hálózati frekvenciához kell a PWM frekvenciáját beállítani? Köszönöm! A hozzászólás módosítva: Feb 25, 2015
Megoldható maximum két kimenetet PWM-el való szabályzása az RC1 és RC2 lábakon. Az RB0 -ra (külső megszakítási lehetőség) menő optocsatolót a hálózatról vezérelve szinkronizálható is.
Köszönöm!
A hálózatról való vezérlést hogy tudom megoldani, mert most az optocsatolóra csak egy nyomógomb csatlakozik?! Szoftveresen nem lehet megoldani a PWM-et, hogy ne kelljen a nyákon is alakítani, mert ez egy megépített kapcsolás ami kap egy új programot amibe már a PWM funkciót is bele akarom tenni, ugyan még tök kezdő vagyok , de szerencsére aki tud segít itt a fórumokon
Szia! A hálózatról vezérlést nullátmenet kapcsolóval kellene megoldanom?
Meg lehet oldani a szoftveres pwm-et is, de az nagyon leterheli a pic-et. Az is kérdés, hogy mivel akarod a pwm-et változtatni, mert gondolom nem csak egy fix értéket akarsz.
Nyomógombbal. Amíg nyomom, addig folyamatosan nő a fényereje (kb. 10s teljes fényerő), vagy 1xmegnyomom a gyombot és kb. fél-egy perc alatt eléri a teljes fényerőt.
Megoldható ez is, az is, de ha tök kezdő vagy akkor ebbe bele fog törni a bicskád az szinte biztos. Mennyire vagy otthon a programozásban?
Nagyon
Flowcode-al tanulom több kevesebb sikerrel. De nem adom fel egyenlőre.
Hát a Flowcode-nak van saját topicja és vannak akik elég komolyan "hisznek" benne. Ha abban le tudod szimulálni akkor valószínűleg működni is fog.
Onnan tanulom, ide főként csak azért írtam, hogy megtudjam tud-e (nagyobb) átalakítás nélkül működni a kapcsolás PWM-el, valamint, hogy hogyan lehet hálózatról szinkronizálni, mert gondolom nem küldhetek a hálózatra 50Hz-től eltérő frekvenciát.
Megoldható minden programból. De azt is vedd figyelembe majd, hogy nem minden (főleg energiatakarékos) izzót lehet ilyen módon szabályozni. A napjainkban divatos izzók nagy része elektronikus előtéttel rendelkeznek, azokat csak akkor lehet így szabályozni ha a csomagolásán fel van tüntetve, általában drágábbak is a simáknál.
Az izzók szabályozhatók, de a vezérlő 20MHz-ről ketyeg és azt nem tudom 50Hz-ig leosztani (min 76.5Hz).
Hát ha csak annyi a funkciója ami a rajzon van akkor ahhoz bőven sok a 4MHz-es kavics is.
Már mindent átolvastam amit találtam (na jó még most is olvasom és keresek), de már kezdek belezavarodni, így gondoltam párhuzamosan kérdezek is, talán gyorsabban előrébb jutok.
Timer2-ben is csak 76.5Hz állítható be 20Mhz-es kristállyal. De akkor legegyszerűbb lenne kicserélni 3,2768Mhz-re a kristályt és máris le lehet osztani a hálózati frekvenciára?
Hát a kisebb frekit könnyebben le tudod osztani az biztos, vagy használhatod Hp41C ajánlását és az INT lábon okozol megszakítást a hálózati frekinek megfelelő üzemben, így nem csak a freki lesz azonos, hanem többé-kevésbé szinkronban is lesznek.
Idézet Topi cikkéből: Idézet: „Pl. A váltóáramú tápfeszültséget egy diódával egyenirányítva, és egy biztonsági Zenerrel máris ott van az 50 Hz-es órajel.” A hozzászólás módosítva: Feb 26, 2015
Köszönöm az eddigi segítséget! Ha elakadok kérdezhetek még ugye?
Bár most át kell írnom az eddigi progit is, ha Hp41C ájánlását valósítom meg.
Sziasztok!
Azt szeretném megkérdezni, hogy ezek a hibakódokat, hogyan lehet kiküszöbőlni, valószinű Az Lcd beállításánál lehet probléma: src\main.c: In function 'main': src\main.c:150:7: warning: passing argument 1 of 'putsLCD' makes pointer from integer without a cast src\include/lcd2.h:29:6: note: expected 'char *' but argument is of type 'unsigned char' köszönöm
A függvény mutatót vár, a hívásban nem az szerepel. A 150:7 felhívja figyelmet, hogy a típus konvertálás elmaradt.
Sziasztok!
Most égetek először PIC-et, összeszedtem a szükséges dokumentumokat, a kérdésem az lenne, hogy jó lesz-e így a bekötés programozáshoz?
Nem. Öt láb kell a programozáshoz, lásd melléklet. Abban benne vannak a programozó lában is: ICSPDAT, ICSPCLK, Vpp, Vdd, Vss.
Akkor tehát ez a helyes bekötés, ha jól gondolom.
Köszönöm szépen az útmutatásod! Van egy kapcsolási rajzom, azon van egy sorkapocs kivezetés programozásnak és az alapján gondoltam először, de akkor az másra szolgálhat.
Sziasztok. Ne hargudjatok, nem akartam bunkó lenni, hogy nem válaszoltam eddig. Ezekben a pillanatoban fogok neki ismét a kontrollerhez, és jelzem, hogy mire jutottam.
Addig is mindenkinek köszönöm a segítséget.
Tisztelt fórumtársak,
Annak ellenére indítom ezt az új témát, hogy jelen honlapon több pic-el foglalkozó téma is van, de mindegyik inkább a pic programozásával foglalkozik, és a szükséges áramkör építése háttérbe szorul, habár mindannyian jól tudjuk, hogy egy zajos környezetben is stabilan működő áramkört nem könnyű megépíteni. Sokunkban felmerül az igény, hogy rendelkezzen egy olyan pic-es vezérlővel, plc-vel, nevezze mindenki aminek akarja, amely tetszőlegesen konfigurálható legyen rendelkezzen elég ki-bemenettel, utólag könnyen frissíthető legyen. Jó lenne egy szabványos megoldás. Az arduino shildek használhatósága is jól jönne néha (olcsók és változatosak) de bármelyik pinguinót ha megnézem, mindegyikben van olyan ami nem tetszik. Egy elég jelentős probléma az, hogy néha szükség van hogy 50-60 volttal táplált áramkörrel dolgozzunk, amit már a legtöbb készen megvásárolható megoldás már nem támogat. Ugyanakkor azt érzem hogy csapatban jobb áramkört lehet készíteni, ha figyelembe vesszük mindannyiunk tapasztalatát. Nekem a következő problémáim vannak: A szükséges tápfeszültségek előállítása lehetőleg kevés alkatrésszel. A válaszom rá TL783. TL783Az elv az, hogy az áramkört egy tetszőleges feszültséggel lehessen betáplálni, például 12-80 volt között bármennyivel tudjon működni Ezzel már lehet vezérelni kisebb fogyasztású reléket is. DC (kefés) motorvezérlés, esetenként több is. Megoldás rá NCV7608, port expandernek is fel lehet használni, spi-vel lehet kommunikálni vele. Lehet meg fogtok kövezni, de az irányváltást én nem híd kapcsolással oldom meg, hanem egy relével, két pár érintkezővel, a sebességvezérlés az pwm amelyel egy mosfet-et vezérlek (low side). Így tetszőleges feszültségű dc motort tudok vezérelni. Hardweres zajszűrés. Áramkör védelme. Fogyasztás követés. Jól jönne lcd csatlakozási lehetőség, amely sok esetben nem kell a működéshez, de jó fejlesztéskor Témaindítónak ennyi, remélem mást is érdekel ez, nem csak engem.
Szia !
Tele a piac komplett moduláris rendszerekkel. Másik meg a kombinált fogó effektus, jó erre is, arra is, de igazából semmire. |
Bejelentkezés
Hirdetés |





, de szerencsére aki tud segít itt a fórumokon


Zsír.. 






