Fórum témák
» Több friss téma |
Hat ez valtozo, hogy ki tud ilyet megcsinalni. Miskolc nekem kiesik a bejarasi utvonalbol (Guatemalaban esetleg tudok segiteni)
Szia!
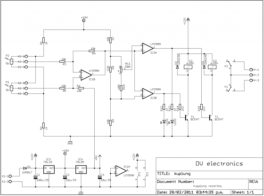
Köszönjük a rajzot! Úgy döntöttem, hogy én is kipróbálom. Egy kérdésem lenne csak, hogy az IC1A 1. lába nincs bekötve? Üdv. János
Lehet jo is, de nem derul ki milyen erzekelokkel csinalja a vezerlest e a visszacsatolast. Nem talatam doksit az oldalon.
Mivel az egy hasznalaton kivuli OPA, csak a bemanatei vannak lekotve a foldre, a kimenetet szabadon kell hagyni.
Sziasztok!
Összeraktam a lenti kapcsolást, de nem igazán akar úgy működni ahogy kellene, és ami a probléma, nem jövök rá, hogy mi lehet a gond. A P1 és a P2 állításakor a motor elindul, de a relé valami veszettül el kezd kapcsolgatni indításkor is és leálláskor is. Tinában is összeraktam, ott elvileg működik rendesen. Vetne rá valaki egy pillantást? Köszönöm előre is!
A motor kavar be, a fenébe. Ha motor nélkül működtetem, akkor a relék kapcsolnak rendesen.
Üdvözletem kedves fórumozó kollégák! Szeretnék most segítséget kérni tőletek egy esztergagép elektromos vezérlésű kuplungjával kapcsolatban. A helyzet az hogy a kuplung nem kapcsol össze teljesen a gép tokmánya ugyan forgásba jön, de nyomatékot igazából nem fejt ki. A 24voltos tápfeszt egy szelénes egyenirányítón kapja meg, amelyet mértem műszerrel, majd egy 24voltos izzóval is teszteltem , teljesen rendben van a kuplungot működtető DC feszültség. A ki hívott szerelő azt mondta ez a szelén nem jó már , de működnek róla más kuplungok is ezen a gépen és műszerrel is mérve jelzi a -24voltot ha a szelén ki menetén fordítot polaritást mérek, és a 60w 24voltos izzó is nagy fényerővel vibrálás mentesen világít a ki menetén.Tehét a 24voltDC nek rendben kell lennie, ami ugye a táp. A kuplung viszont nem kapcsol össze de nem tudom miért. A kuplungban lamellák vannak és olajban fut, továbbá a feszültséget egy be tekerős csúszó érintkezőn kapja meg. Elképzelhető ez a probléma?
Tudsz áramot mérni?
Igen tudok mérni a kuplunggal sorba kötve egy amper mérőt .
Sziasztok!
Ismét elővettem a kuplung projektet. Csináltam hozzá új nyákot, kicsit alakítgattam rajta ezt-azt, de az egyik relé (K1) prellezése továbbra is fenn áll. (IC2 - 7. láb) De érdekes módon csak akkor ha egy tápról megy a vezérlés és a motor is. Ha a motor nincs rádugva, vagy az elektronika és a motor is külön-külön tápról működik, akkor nincs vele gond. Lenne ötlete valakinek, hogy mi lehet a probléma? Kapcsolási rajz 5 hsz-el lejjebb látható. Köszönöm előre is!
Kedves Webinas,
az elmondottak (leírtak) alapján én eléggé egyértelműen tápellátási és/vagy huzalozási problémára tippelnék: - A rajzod alapján a vezérlés +10V-os tápfeszültségét egy 78L10 stabilizátor adja, amelyet a rajzod alapján egy +12Vos tápfeszültségről szolgáltatsz, soros diódán keresztül. Ez még egy ún. "low drop" stabilizátornak is nagyon kevés. Ha a motor (amit nem tudunk hogy honnan táplálkozik) "megszívja" a tápot, akkor nem beszélhetünk stabil tápszültségről. - Ha ezt még a huzalozással is megfejelted (nem "egy pont" földelés) akkor az még csak rátesz a problémára. - Köbzoli mesternek is van igazsága a 100nF hiányával kapcsolatban. Akkor most mit lehet tenni: - Használd külön táppal, ahogy írtad is, úgy működik. - Tegyél a stabilizátorok elé és után gerjedésgátló kondikat (bajt nem okoznak, az biztos). - Talán...talán ha a 78L10-et kicseréled 78L08 "low drop"-ra (és a műveleti erősítő is beéri ennyivel), akkor így is működhet. Röviden: Szerintem egyszerűen "berogyik" a tápod
A két komparátor referencia lábára is tehetsz kondikat. Talán 470nF segít, mert ha ott szőrösödik a fesz, attól is flakkerolhat a relé.
Hello!
Én számtalan problémáját látom a dolognak. - Szinte minden a határán működik. A legkisebb komparátor ablak, 40mV. Így nagyon érzékeny. A különbségképző erősítőnek, meg egyszeres az erősítése.. Ha azt megnöveled 10-szeresre, akkor a komparátor ablak is nyitható a tízszeresére. - Célszerű a visszacsatolásban csökkenteni a nagyfrekis erősítést. Két 100nF már akár elég is lehet. Ez 10ms késést okoz, de gondolom nem ilyen gyors a potis rendszer, hogy azt ne bírná el, viszont a zajt így nem erősíti 100Hz felett. - A komparátoroknak célszerű hiszterézist kialakítani. Mert így nullkomparátorként az átváltási szakaszban erősít az OPA és attól is prelleghet a kimenete. Az üresen meredt OPA invertálhat. - Felesleges az 5V-os stabi. Mert sokkal jobb, ha a 10V-ot két ellenállás osztja ketté, az biztos mindig a fele lesz a 10V-nak, még ha az változna is. Az 5V meg egyáltalán nem biztos, hogy fele a 10-nek, és dinamikus változásnál, másként is viselkedhet és már is komparál a dolog. Egyébként az R11 ilyen kialakítása, nem szimmetrikus az 5V-ra. Célszerűbb az ablakot szimmetrikusan "nyitni-zárni".. - Stabira azért tegyél 100nF-okat-
Sziasztok!
Köszönöm mindenkinek az építő jellegű hozzászólást. Bár a rajzon nem szerepel, de a stabokra mindig felteszem ami jár nekik. ![]() Megcsinálom az új panelt és jelentkezem a fejlemények miatt. Köszönöm még egyszer!
udv, sikerult az elektromos kuplung megcsinalasa? erdekelne engem is az eredmeny, epitenek en is egyet a kocsimba.
|
Bejelentkezés
Hirdetés |











