Fórum témák

» Több friss téma
Fórum » Szilárdtest relé
 
Témaindító: zolee, idő: Feb 20, 2006
Témakörök:
Lapozás: OK   17 / 32
(#) proli007 válasza Peticilin hozzászólására (») Aug 30, 2014 /
 
Hello! Így nem lett volna egyszerűbb?

Üzem-Led.png
    
(#) Peticilin válasza proli007 hozzászólására (») Aug 30, 2014 /
 
Szia!

De,valóban.... Az egyszerű mindig a nagyszerű. Köszi
(#) Peticilin válasza proli007 hozzászólására (») Aug 31, 2014 /
 
Esetleg Moc-al kapcsolatba valami észrevétel?
(#) Sebi válasza Peticilin hozzászólására (») Aug 31, 2014 /
 
80mA-t is kibír. Nagyobb triac-oknak is kell gate-áram erősen,
(#) Peticilin válasza Sebi hozzászólására (») Szept 2, 2014 /
 
Köszönöm válaszod. Akkor hagyom úgy direktbe,ahogy van.
(#) alienco hozzászólása Szept 16, 2014 /
 
Sziasztok! Sencor SCF 2003 hősugárzót szeretnék kapcsoltatni egy ssr-25da szilárdtest relén keresztül arduinoval hőmérséklet függvényében. A hősugárzó tud 750W-ot, 1250W-ot vagy mindezt együtt.
Max 2kW esetén mekkora hűtőbordát ajánlotok? Illetve a fűtőszál bekapcsolását tartósan bírja ez a relé? A relé kis áramfelvételét gondolom bírja az arduino kimenete.
Azért akarom mindezt, mert a hősugárzó bimetálja hangosan kattan és nem is pontos a hőmérséklet szabályozása.
A hozzászólás módosítva: Szept 16, 2014
(#) Horvath65 válasza Horvath65 hozzászólására (») Okt 11, 2014 /
 
Üdv mindenkinek!
Az előző írásomba voltak kérdéseim az AC vezérlésű SSR-ekről. Meg jött a nagy fal túloldaláról a relé. Ki próbáltam, és szépen működik, és lehet öntartást is működtetni róla.
Az előző írásomban a rajzok szerintem jók, a kondit elkel felejteni.
Néhány kép a próbáról: (a vezeték darab helyettesíti a be gombot).
(#) proli007 válasza Horvath65 hozzászólására (») Okt 11, 2014 /
 
Hello! Ez legalább egy pozitív hír, hogy jól működik..
(#) taresz hozzászólása Okt 27, 2014 /
 
Sziasztok!

Az alábbi problémában kérném a segítségeteket:
Két szilárdtest relét kellene felváltva vezérelni, külső-230V-os-vezérlőfesszel, lehetőleg úgy, hogy az átkapcsolás oda és vissza is lehetőleg holtidő mentesen történjen. Amennyire lehet egyszerű megoldásra lenne szükségem, nem szeretnék alkatrésztemetőt építeni.Direkt nem írom le az áramkör célját, aki átlátja a feladatot az úgy is levágja a lényeget.

Köszi!
(#) kadarist válasza taresz hozzászólására (») Okt 27, 2014 /
 
Egy váltóérintkezős relével egyszerűen megoldható a feladat.
(#) taresz válasza kadarist hozzászólására (») Okt 27, 2014 /
 
Teljesen igazad van, csak abban mechanikus kontaktus van és átkapcsoláskor van némi holtidő, ezért ragaszkodnék továbbra is az SSR-hez.
(#) Sebi válasza taresz hozzászólására (») Okt 27, 2014 /
 
Ha nem két különböző fázist kell átkapcsolni, akkor lehet átfedés a kapcsolási időben. Persze, ha a vezérlés is 230VAC, akkor nyűgösen oldható meg az időzítés - bár lehet, hogy nincs is rá szükség.
(#) taresz válasza Sebi hozzászólására (») Okt 27, 2014 /
 
A fázis azonos, átfedés elvileg lehet, inkább szünet ne legyen.
(#) hthomas hozzászólása Okt 27, 2014 /
 
Sziasztok!

Egy 300V egyenfeszültségű tápegységre szeretnék rákapcsolni műterhelést.
Az alábbi kapcsolás működőképes lehet DC-n a nullátmenet figyelés miatt?

Triak_1.PNG
    
(#) proli007 válasza hthomas hozzászólására (») Okt 27, 2014 /
 
Hello! Ez két okból sem jó.
- Részben ha a triac-ot egyszer begyújtod, akkor az már ki nem kapcsol, csak ha az anódárama megszakad.
- Részben a nullpont kapcsoló miatt, hiszen az ha nem a nullpont közelében van, nem kapcsol be. Itt meg soha sincs a "nullpont közelébe", hiszen a DC állandó.
(#) Sebi válasza hthomas hozzászólására (») Okt 28, 2014 /
 
Az áramnak és a feszültségnek megfelelő tranzisztor, FET, vagy IGBT sima optocsatolóval vezérelve alkalmas a feladatra. Ha a terhelés oldalon nagykapacitású kondenzátor is van, annak hatását is figyelembe kell venni!
(#) hthomas válasza Sebi hozzászólására (») Okt 28, 2014 /
 
Nincs kondenzátor, csak ohmikus terhelés.
Az alábbi rajzon ha az OC2 helyére egy lehúzóellenállást teszek a gnd felé, akkor működőképes lehet a dolog? Vagy mindenképpen szükség van mindkét optóra?

igbt.png
    
(#) Sebi válasza hthomas hozzászólására (») Okt 28, 2014 /
 
A melyik irányba ellenállást teszel, az a jel felfutási, vagy lefutási idejének növekedésében látható lesz. Az, hogy kell-e kettő, az attól függ milyen frekvenciával akarod kapcsolgatni a terhelést. Ha csak néha ki, majd be, akkor jó az ellenállásos megoldás is.
(#) hthomas válasza Sebi hozzászólására (») Okt 28, 2014 /
 
Köszi a segítséget, összeállítom este a próbakapcsolást.
(#) taresz válasza taresz hozzászólására (») Okt 28, 2014 /
 
Idézet:
„Sziasztok!

Az alábbi problémában kérném a segítségeteket:
Két szilárdtest relét kellene felváltva vezérelni, külső-230V-os-vezérlőfesszel, lehetőleg úgy, hogy az átkapcsolás oda és vissza is lehetőleg holtidő mentesen történjen. Amennyire lehet egyszerű megoldásra lenne szükségem, nem szeretnék alkatrésztemetőt építeni.Direkt nem írom le az áramkör célját, aki átlátja a feladatot az úgy is levágja a lényeget.

Köszi!”


Valaki igazán megszánhatna egy ötlettel, kapcsolási rajzzal.
A hozzászólás módosítva: Okt 28, 2014
(#) Sebi válasza taresz hozzászólására (») Okt 29, 2014 /
 
Erre írtam, hogy azonos fázisok (csak más betáp felől) kell-e az átváltás: Ha igen, akkor megoldható, különböző fázisok közt nem.
(#) taresz válasza Sebi hozzászólására (») Okt 29, 2014 /
 
Én is erre írtam, hogy azonos fázisról van szó.
(#) Sebi válasza taresz hozzászólására (») Okt 29, 2014 /
 
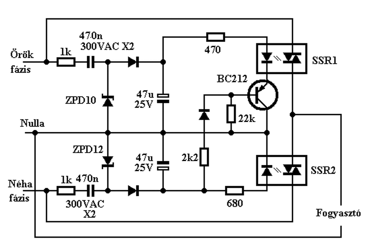
Gondolom ez kell: "örök fázis" táplálja a fogyasztót mindaddig, míg meg nem érkezik a bemenetre "néha fázis". Ennél egyszerűbbet nem tudtam kitalálni, AC bemenetű SSR nem alkalmas ide.
A hozzászólás módosítva: Nov 2, 2014

ssr2rev.GIF
    
(#) taresz válasza Sebi hozzászólására (») Okt 29, 2014 /
 
Kösz szépen!
Tényleg egyszerű kapcsolás, neki is állok összetákolni.
Még egyszer köszönöm.
(#) Horvath65 válasza taresz hozzászólására (») Feb 11, 2015 /
 
Szia!
Érdeklődöm, hogy meg építetted-e a kapcsolást, ha igen akkor mik a tapasztalataid. Előre is köszönöm.
(#) Fricu hozzászólása Márc 13, 2015 /
 
Hali kollégák
Két tisztán Ohm-os terhelés (olajradiátor) kapcsolására használok SSR-t.
A névleges fogyasztás 2x 2KW, (bár a radiátorokban lévő két fűtőkör soha sem ment egyszerre), vagyis 17A-es maximális fogyasztásra kellett felkészülni.
Eddig egy 25A-es, majd egy 40A-es SSR ment tönkre. Az első csak totál zárlatos lett, tehát kikapcsolhatatlan, de a második csatlakozója is szénné égett amellett, hogy ez is zárlatos volt.
Vagy két órán át kerestük az égett műanyag szagának forrását, mire rájöttem mi a baj.
Szerencse, hogy nem gyulladt ki a ház.
Az SSR egy kiszuperált PC-táp dobozába került beépítésre, a lemezház adta a hűtését, a lemezkivágásokon keresztül mehet a levegő is. Összeépítés után terhelve sosem volt kézmelegnél melegebb a relé, a ház meg hideg volt. Az SSR előtt 16A-es kismegszakító is van természetesen (soha nem kapcsolt le). A vezetékezés 2,5 mm2-es többerű réz drót, csatlakozó vég ónozva. A ház egész hálózata új, rézvezetékekkel, földeléssel ahogy illik.
Amit még tapasztaltam: az SSR-ről használt hagyományos kisteljesítményű trafók 1-2 hónap alatt tönkremennek (órás rádiók, eddig 3 halt meg, a hálózati trafó primere szakadt), de a kapcsoló üzeműek bírják. A csili-vili új fordulatszám-szabályzós porszívó sem megy róla, csak akkor, ha legalább egy hagyományos izzós éjjeli lámpa terheli a kört.
A nullátmenetnél keletkező kis tranziensekre gyanakodtam, ezért beépítettem egy hálózati zavarszűrőt a kimeneti oldalra, de nem segített, a harmadik órás rádió is meghalta magát.
Most vettem egy 100A-es SSR-t hűtőbordára szerelve, ez már nem kínai sz@r állítólag, de beépítés előtt futok egy kört, hátha valaki járt már hasonlóan (és van megoldása is).
Szóval tisztelettel várok ötleteket, véleményeket, javaslatokat.

u.i.: ha ez is kihal, egy hagyományos mágneskapcsolót teszek be, és az elektronika k@pja be..
(#) Sebi válasza Fricu hozzászólására (») Márc 13, 2015 /
 
Trafós készülékek rühellik a az SSR-t, akár triac, akár SCR a kimenet.
Nem gondolom, hogy egy PC táp lemezháza elegendő hőelvezetést biztosított hosszabb idejű terhelésnél is. Az, hogy a csatlakozónál leégett, 95%, hogy meglazult kötés eredménye.
Szorító kötéshez tilos leónozni a vezetéket, mert emiatt garantált a lazulás.
(#) Latya hozzászólása Márc 14, 2015 /
 
Üdv!

100kHz-es tartományra létezik szilárdtest relé kapcsolás? Nagyáramú AC PWM kimenetet kéne kapcsolni min. 5A/160V.
(#) saua hozzászólása Máj 5, 2015 /
 
Sziasztok,

Egy Omron G3MB-202P szilárdtestrlével készült modult akarok venni. Bővebben: Link
van rajta ellenállásbiztosíték (az a zöld valami), az tulajdonképpen micsoda?
Induktív terhelést kapcsolna (transzformátoros tápegységek), kell hozzá még valami védőáramkör? Láttam soros RC tagot párhuzamosan kötve a fogyasztóval, annak zavarszűrés, vagy védelem a szerepe?
(#) Remci hozzászólása Jún 7, 2015 /
 
Sziasztok.
Van egy ilyen teljesítmény szabályzóm és azt szeretném tudni, hogy ezzel 230v-os fűtőszál hőmérsékletét tudom-e szabályozni, vagyis lehet-e? Mármint hogy nem direktben kötném rá a feszültséget, hanem ezen keresztül.
Következő: »»   17 / 32
Bejelentkezés

Belépés

Hirdetés
XDT.hu
Az oldalon sütiket használunk a helyes működéshez. Bővebb információt az adatvédelmi szabályzatban olvashatsz. Megértettem