Fórum témák
» Több friss téma |
Köszönöm szépen. Azt hiszem a kínait fogom szétszedni. Ha más nem, a doboza jó lesz. Rendes jó hangszóróm meg amúgy is van.
Milyen az a jó hangszóró, ugye gitárhoz való? Milyen stílust szeretnél játszani? A zajszűrőt feleslegesnek látom, hacsak nem metáloznál, rockos témára lehet olyat építeni, ami alapból elég zajtalan nagyobb hangerőn is.
Ha fejhallgatózni akarsz, lehet, hogy jobb egy kis multieffekt, pl. a Pod, Pocket Pod, vagy hasonlók. És ehhez egy egyszerű végfokot lehet csinálni. Ha van elektro előéleted, akkor én csöveset csinálnék, 15W környéke elég olcsón kihozható, és azzal akár színpadra is lehet állni, ha más nem, bemikrofonozva. Az olcsó használt csöveseket viszont nem ajánlom, nagyon nagy részük ipari hulladék, sok a régi szétgányolt Laney is.
Sziasztok! Van egy 1974 - es Jazz Chorus 120, amin nincs effektkör és szeretném ezt orvosolni.
Kérdésem az lenne, hogy az 1, vagy a 2. pontra kössem rá a jack aljzatot?
Semmi nem látszik a képen, átméretezés nélkül tedd fel valahova.
Sziasztok!
A segítségeteket kérném. Megépítettem a mellékelt gitárerősítőt. Jól működik, a hangja rendben van, de erősen kompresszálja a dinamikát. Dinamika tekintetében meg sem közelíti a 40 éves, de felújított Regent MV3-t. Meghajtottam a végfokot a W3 jelű ponton egy csöves Randall előfokával, illetve egy IC-s Fender (FM100H) Pre out kimenetéről, de az elvárt dinamika továbbra is hiányzott. Megjegyzem, hogy az erősítő alkatrészei újak, kivéve az Austrovox trafó garnitúrát és a tápegység kondenzátorait. Zúgás- búgás, hálózati brumm nincs.
470 V anódfeszültség mellett, az anód és segédrács áram együtt 32 mA-re van beállítva.
Azt írod W 3 ponton adsz rá jelet.Ott szerintem nagyobb feszültség kell meghajtani mint 1-1,5 volt.Az elő fok a hangszinnel még nincs kész?
Működik az előfok is, de azzal is hasonló a viselkedése. Úgy három évvel ezelőtt átalakítottam egy BEAG AEX250-et JCM800 2204-re, aminek rendkívül jó a hangja és példaértékű a dinamikájára. A gitárhang minden egyes apró rezdülésére reagál. A pengetés erősségétől függően jól leköveti a gitáros játékát. A JCM800-nak a végfoka megegyezik a most meghallgatott és kifogásolt végfokozattal. Nem tudom hol hibáztam. Igaz a BEAG-ból átépített erősítő tápegységében vadi új alkatrészeket használtam.
A hozzászólás módosítva: Ápr 8, 2015
Igen, az MV3 dinamikában jelenleg lekörözi a tesztelés alatt álló "beteg" erősítőmet. Egyébként az MV3-as nem igazán gitárerősítő. Szól vele a gitár - a csöves technika minden pozitívumát hozza - azonban nagyon hiányzik a középtartomány hangszínszabályzása. Néhány évvel ezelőtt hajtott a kíváncsiság, hogy vajon mit produkál az MV3-as a CD játszó után bekötve. Mivel csak egy darab kis Regent-em volt ezért monoban hallgattam meg. Fantasztikus amit nyújtott. A kristálytiszta és dinamikus hangzáson kívül, rendkívül definiált és természetes mély tartomány szólalt meg. Megdöbbentett, hogy a CD-ről olyan basszusok szólaltak meg, melyeket sem a tranzisztoros Pioneernél, sem az IC-s Technicsnél soha sem volt hallható. Annyira mély tónusú volt az első megszólalás, hogy a félvezetős erősítőhöz beállított hangfalat kb. 10 cm-rel távolabb húztam a szoba falától azért, hogy a hangzási balansz helyre álljon. Álmaimban sem gondoltam volna, hogy az említett mély tartományt a CD tartalmazza. Megjegyzem, hogy jó ideje közép állásban, de inkább kikapcsolva használom ez erősítő hangszínszabályzó fokozatát.
Igen, az a kis szerkezet nem igazából kifejezetten gitárhoz lett kitalálva, de nekem is tetszik. Tisztességes iparos munka a DDR-ből.
Lehet, hogy érdemes lenne ezt a végfokot utánépíteni, az elég egyszerű - szemre. Gyakorlatilag 3 cső, valószínű az orosz változatokkal is tudhat hasonlót.
Én igazából nem az MV3-t akartam agyondicsérni. Amit leírtam az a csöves erősítőkről szól. Ez a kis NDK-s erősítő valószínűleg teljesíti a belépő szintet a csövesek között. Nem úgy mint a Videoton, vagy Orion rádiókból kitermelt trafókészletből épített SE erősítők, melyek átvitele 12-13 KHz körül véget ér. Ennek ellenére pozitív vélemények olvashatók az így elkészített erősítők hangjáról. Ha megnézzük a BEAG sztereó csöves erősítők adatlapját a 2x10 Wattos EA211-es kivételével a frekvenciaátvitel 3 dB-n belül 40-60 Hz-től 12-14 Khz-ig terjed. Ezzel szemben az MV3-ra a gyártó 20 Hz - 20 Khz között 3 dB-t adott meg. Következésképpen: a kimenőtrafója alkalmas lehet belépő szintű HIFI erősítő építésére is.
A kis MV3-ról még annyit, - annak ellenére, hogy nem igazán gitárerősítő - korrekten, erőlködés nélkül megszólal vele a basszusgitár "E" (legmélyebb) hangja is. (Ez kb. 42 Hz) Ezt a mutatványt a hetvenes években kiadott tranzisztoros Vermona produktumok nem tudták. Valószínűleg a hangfal volt a leggyengébb láncszem.
A hangszererősítőket csak súrolom, DE: "E" hangot, basszgitárt, 42 Hz-et emlegetsz. A "beteg" Marshall két bemenete nem egyenértékű/egyforma! A 1. bemenet alkalmatlan bassz gitárhoz, mert csak 270 Hz felett visz át!!! Arra a 2. csatorna való. Másik. A végcsövek csatolókondijai is elég kicsik, 2. bemenet alkalmazása esetén is csak 35 Hz alsó határfreki, itt már -3db-el kisebb a jelszint. A két dolog külön-külön is okoz mélyhiányt. Együtt meg drasztikusat. Azaz: 1. bemenetről dinamikát/basszust ne várj. 2. bemenet alkalmas lehet basszgitárhoz, de a végcsövek 22nF-os kondijait ekkor legalább 100nF-ra cserélném.
A hozzászólás módosítva: Ápr 10, 2015
Köszönöm a hozzászólásodat. A jó mély átvitelt én csak az MV3-ra vonatkoztattam. Az általam készített, de jelenleg beteg Marshall 100 Wattos gyári változatát lehetőségem van bármikor kipróbálni. Ezzel az erősítővel kapcsolatos észrevételeid jogosak és helytállóak. Azonban a hozzászólásod alapján úgy gondolom, hogy nem zenélsz, ezért néhány gondolatot elmondok erről az erősítőről. Csak az 1 bemenetet használva egy elviselhetetlen magasba húzó tónust kapunk. Csak a 2-es bemenetről, egy kövér mély tartalommal tele, de élvezhetetlen hangzást. A bemeneteket a leírt módon használva a hangszínszabályzó segítségével sem kapunk hallgatható gitárhangot. A hetvenes - nyolcvanas években (és még ma is pl. YJM) számtalan sztárzenekar használta ezt az erősítőt. Csakhogy a szerethető gitárhang érdekében ők az 1. és 2. bemeneteket egy rövid kábellel összekötötték. Ezáltal külön - külön állítható be a mély és a magas tartomány aránya (vol1 - vol2), ami a hangszínszabályzókkal tovább finomítható. Ezt az erősítőt így kell használni.
Még annyit hogy ezt az erősítő filozófiát a Fender találta ki a múlt század ötvenes éveinek végén, majd Jim Marshall némi változtatásokkal megalapozta vele az európai rock hangzást. Jelenleg is gyártják, a 100 wattos kb, fél millió forintocska.
Azért tisztában vagyok a különböző -vérre menő- hangzás vitákkal
Két hiba lehet: Rossz az első cső. A kimenő tr is lehet alkalmatlan, mint pucuka is írta. De ez inkább a gitárerősítős téma. 88-ban csináltam utoljára monitor erősítőt a sziáminak
Ismerős rajz...Sztereóban építettem meg bő 15 éve, mint1 lemásolva a gyárit. Azóta is verhetetlen...
A hozzászólás módosítva: Ápr 11, 2015
Sziasztok!
Csöves gitárerősítő építésben vagyok, de sajnos elakadtam. A következő koppintásáról van szó: kapcsolás Nagyjából működik, de van két nagy problémája: - A gain potmétert csak félig tudom tekerni, afölött sípolva gerjed. Lead csatornán konstans a probléma. - Rhythm csatorna: ha a feedback (FB) kábelt csatlakoztatom a végfokhoz üvöltő visító gerjedés jelenik meg a rhy csatornán, de a lead csatorna használható. (Fb kábel nélkül nem gerjed a rhy csatorna gain potija) A kivitelezés a rajznak megfelelő, a következő módosításokkal: - fűtés 6,3v - lead csatorna tone stack-jénél a mid potméter potméterként és nem változtatható ellenállásként van bekötve. Van esetleg valakinek ötlete, min induljak el a gerjedés kiküszöbölése ügyében? Előre is köszi! A hozzászólás módosítva: Ápr 30, 2015
Ha az effekt loopot kikötöd, akkor van változás? A végfok szekunderén a 100 és 1k5-ös ellenállást én kivenném, a feedbacket kivéve kellene megpróbálni kiküszöbölni a problémát. Valamelyik erősítő fokozat túl érzékeny, akár cső is lehet. Végfoktól kezdve "visszafele" haladva végig kellene nézni az erősítő fokozatok bemeneteit, úgy hogy földeled és hallgatod nincs-e zaj stb. Visszacsatolásnál meglehet próbálkozni más értékekkel, de nem hiszem h ez lenne a probléma oka.
Köszi! Úgy néz ki megoldódott a dolog. Fordítva volt bekötve a kimenő trafó primer oldala, ezért ordított a feedback. A másik gond pedig a túl kicsi potméter (lead gain), mert így, hogy már minden más működik rendesen, hallható, hogy bőven elég a gain mértéke a potméter 5/10 állásnál. Nem tudom, cseréljek-e potit, esetleg ellenállásokkal meg lehetne-e oldani?
Valahol vegyél le bypass kondit (lehetőleg ami nagy értékű µF-es) katódról a torz jelútban, vagy ezzel együtt kicsit növeld a katód ellenállás értékét. Ha nincs ilyen lehetőség, akkor ossz vissza. Túl nagy a szumma gén, gyakolratilag ha logos a poti, akkor 10ed annyi elegendő és akkor maxon lesz ugyananny, mint most felesen. Itt is van buktató azért, ha relatíve nagyobb bright kondi van a gén potin (pl 100-200pF nél nagyobb, vagy ne adj isten nanós), akkor kell az a helyzet, hogy harapjon is, magyarán akkor a hangzás része ez és elégedj meg vele így....Most nézem a rajzot, ez ilyen ,ezzel szerintem ne kísérletezz, csak a hangzás rovására fog menni. Ha nem kell ekkora gén, akkor nem erre a kapcsolásra van szükséged,hidd el!
További szép napot! Zs. A hozzászólás módosítva: Máj 5, 2015
Úgy van, ahogy Zsolt mondja.
Az alkatrészek elhelyezésével lehet még kísérletezni, egy kis elmozgatás, hajlítás is sokat javíthat a gerjedésen. Vagy a csövön belül felcserélni a két triódát valahol. Nekem ilyenek szoktak segíteni. Volt amikor az anódellenállást csökkentettem az előző fokozatban, kicsit ezzel csökkentve a gaint.
Sziasztok!
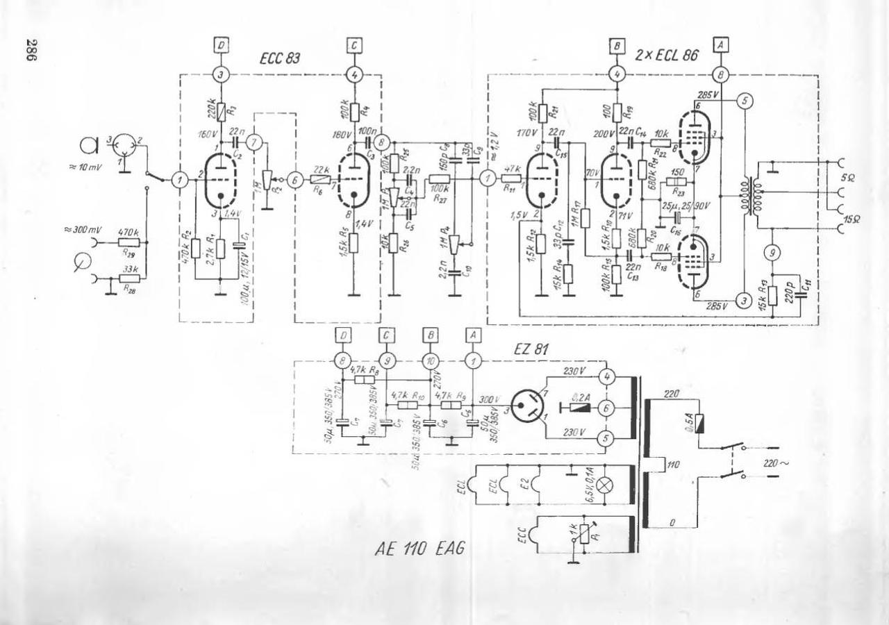
Remélem jó topicot választottam. Pár hónapja vettem egy EAG AE 110-es csöves erősítőt gitározgatni. Pár éve lett helyrepofozva egy tanárom által, ezért nem bolygattam eddig. Úgy gondoltam a napokban, hogy illene lassan kicserélni benne az elkókat, mert ugye illik bizonyos időközönként, ebben meg mint a képen is látható nem manapság volt cserélve, sőt egyáltalán nem volt 50 éve ![]() Ki is bányásztam a két puffer kondit, hát az egyik igencsak ramatyul fest, a képen látszik is. A kérdésem, az, hogy milyen kondikat rakjak be helyettük? Ezek ugyanis nem mezei elkók ahogy nézem. Továbbá érdemes-e kicserélni az összes kondit, beleértve a nem polarizáltakat? helyenként lett beműtve egy-egy fólia kondi a c13, c14, c15 22nF-os az eredeti kapcsolás szerint, de 10nF-os lett beleműtve. A hozzászólás módosítva: Jún 30, 2015
Sziasztok!
Egy Fender Frontman 212R gitárkombóm van. Szinte minden nap használom, ma amikor kikapcsoltam halkan "pukkant" az egyik (vagy mindkettő) hangszóró. Kihúztam belőle a gitárkábelt, bekapcsoltam majd ki, és ismét pukkant, most már jóval hangosabban. A cuccot nem birizgáltam, ugyan ott van hetek óta, ugyanabból az aljzatból kapja a tápfeszt, pedál vagy effekt nincs rátéve. Mi lehet a gond, mit ellenőrizzek le? Köszönettel: Gyuri
Üdv. Ezeket a kombókat tömegével kellett javítanom. Legtöbbnek az volt a baja, hogy a végfok tápjából ellenállás+ Z dióda tagokkal állította elő az előfok tápját. Ezek az ellenállások kirezegtek a helyükről. Ha itt is ez a baj, nem elég visszaforrasztani, flexibilis vezetékkel egy equipotenciális helyhez kell forrasztani. Na ezt jól leírtam, szóval keresni kell egy olyan pontot, amihez a fólia visz. Az ellenállást meg valami ragasztóval rögzíteni.
Szia!
Köszönöm a válaszod! Nekem az MK2. verzió van, az ezüst színű ráccsal az elején. Az MK1. verziónál olvastam sokat, hogy melegedési probléma miatt elnémulhat, ezzel eddig semmi ilyesmi nem volt szerencsére. Holnap szétkapom a kombót, de szeretnék még kettőt kérdezni: - Kerestem egy kapcsolási rajzot, ezen be tudnád azonosítani melyik a kérdéses alkatrész? - Ha még sem ez a probléma, mit érdemes még ellenőriznem? Jaj bocsáss meg, még valami: a MID CONTOUR nyomókapcsoló nem marad meg benyomott helyzetben, lehet javítani valahogy, vagy hasonlót kellene venni és cserélni (ha igen milyet érdemes beszerezni)?
Üdv. Bekarikáztam a rajzon. Fehér szögletes kerámia ellenállás. Négy van a panelen, de csak ez a kettővel van mindig a baj. Mielőtt szétszednéd, bekapcsolt állapotban ütögesd meg ököllel a tetejét. Ha nagy darab srác vagy, akkor csak tenyérrel. Ha nem krampog, akkor nem ez a baj. Kapcsolóval az a baj, hogy amit a hestore, meg hasonló bolt árul, annak más a lábkiosztása. Szóval csak gányolni lehet. Szerencsére elég egy áramkörös is. Ha nagyon finomak az ujjaid, szét lehet szedni. Persze csak saját felelősségre. A leírásból úgy vélem, hogy nem ütöd-vágod a cuccodat, így majd inkább lépésről lépésre vandálkodjunk.
Szia!
Tegnap nagy ijedtemben rosszul írtam egy dolgot (esetleg tegnap még úgy, ma meg már így): ha a gitárkábel nincs bedugva, akkor kikapcsoláskor NINCS koppanás. Viszont ha be van dugva, akkor koppan kikapcsoláskor, méghozzá ha a tiszta csatornán van, akkor halkabban, de élesen koppan, míg overdrájvra vagy torzításra kapcsolva akkorát, hogy a szívbajt hozza rám. Másik kábellel (meg harmadikkal) is ugyanez. 1-es és 2-es bemenetnél is koppan, nincs különbség. A kombó tetejét ütögetve nincs gond, így gondolom az ellenállásokkal sincs gond, de izzítom a csavarhúzót, szétszedem és azért belenézek. Még annyit, hogy ha a gitárkábel nincs bedugva és bekapcsolom a kombót, akkor abszolúte zajtalan, kábellel használva - a kombó hangerő és a gitár hangerő is nullán - észrevehetően zajos a cucc. Eddig nem igazán tűnt fel, mert nem halkan szoktam játszani , meg a környezeti zaj miatt nem figyeltem fel az erősítő zajosságára, de most ajtót-ablakot is zártam és bizony zajos. Háromféle kábellel próbáltam, rövidebb-hosszabb, saját gyártmánnyal meg gyári minőségivel is zajos.
Üdv. Ha ki van húzva a kábel, akkor a bemeneti csatlakozó némítja a végfokot, ezért nincs ilyenkor zaj. Ha tiszta csatornáról kapcsolod ki, akkor pedig ahogy elfogy a feszkó a kondenzátorokból, visszavált torz csatornára, mert ez az alapértelmezett állása. A zajjal nem tudsz mit csinálni, csak ha az effekt körbe bekötsz egy zajzárat. Ettől persze meg leharapódik a reverb lecsengésének a vége. Ideális megoldáshoz tudni kellene, hogy milyen műfajt játszol.
Szia!
Köszönöm a választ! Megnéztem a kérdéses ellenállásokat, áll mint Katiba a gyerek, mind a kettő stabilan, forrasztások rendben vannak, nem mozognak. Alapesetben jófajta zúzós zenét szeretek és próbálok játszani, de néha rám jön az ihlet és tisztán pengetek. A zajosságot csak azért említettem meg, mert most minden fiszf@szra ugrok, mióta koppan kikapcsoláskor. Kolléga zajzár-lábkapcsolója éppen elérhető, eddig sose használtam, lehet beleszeretek. Néztem a MID CONTOUR nyomógombot is, egy pici drótdarab vagy mi hiányzik a belsejéből, ami a többiben benne van, hogy a viharba eshetett ki belőle? Persze nincs meg, ha azt mondod óvatosan szétszedhető, akkor lehet neki is fogok és valamivel megpróbálom pótolni azt a fémdarabot. Koppanásra őtlet? A hozzászólás módosítva: Júl 7, 2015
|
Bejelentkezés
Hirdetés |






Két hiba lehet: Rossz az első cső. A kimenő tr is lehet alkalmatlan, mint pucuka is írta. De ez inkább a gitárerősítős téma. 88-ban csináltam utoljára monitor erősítőt a sziáminak 





