Fórum témák
» Több friss téma |
Vehetsz pár 6N2P-t a fűtése más lábkiosztás, de amúgy ECC83 kompatibilis, amúgy a Sovteket én is ajánlom elő meg végfokcsőnek is.
Ha nincs fellevegősödve a cső, valószínűleg használható, próbálkozni jó lehet aztán ha működik, szól, vehetsz helyette újat. Tesztelni (meglepő módon) csőteszterrel lehet. Vagy a katalógus alapján megtápolod, fűtöd, adsz rá rácsfeszt amit tudsz változtatni és mérsz áramokat, megnézed, hogy passzol-e a gyári értékekhez. Burnetti gitárerősítőSzép napot kívánok . Kaptam egy gitárerősítőt . Az effektus nem szól valami pazarul. Szaggatottnak , darabosnak tűnik a hangja ..Ha esetleg valakinek lenne ehhez a készülékhez rajza ,annak nagyon tudnék örülni.Köszönöm szépen.A hozzászólás módosítva: Nov 4, 2024
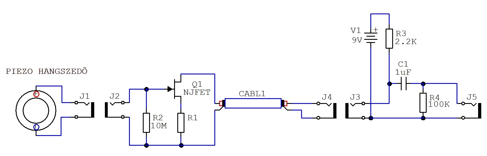
piezo hangszedő, aktív kábelSziasztok!Egy fórumtárs kedvéért tettem fel ezt a rajzot, mert egy passzív, elektronika nélküli piezo hangszedős akusztikus gitárhoz keresett kapcsolási rajzot. A gitáron van egy jack aljzat, oda lehet csatlakoztatni kábelt, de a piezo hangszedő magas impedanciája miatt már rövid kábelen is elvész a jel, ráadásul ha nem elég magas a fogadó impedancia, akkor még a mély hangok is eltűnnek. Ez egy távtáplált erősítő, azaz a gitár felőli oldalon van a nagy impedanciás bemeneti fokozat, a kábel másik végén pedig a tápegység. A bemeneti fokozatban lévő jfet source ellenállásának pontos értékét nem tüntettem fel, mert az a fet szórásából adódóan elég tág határok közt változhat. A jfet tipusát sem jelöltem meg, mégpedig abból az indokból, hogy ilyen kapcsolásokban nem is szoktam kommersz fetet rakni, hanem kimondottan ilyen célra gyártottat. Pontosabban olyan fetet, amihez nem kell source ellenállás, mert éppen 0V GS feszültségen optimális a munkaponti árama. Ráadásul integrált 50MOhmos gate ellenállást is tartalmaz. Ez azért jó, mert az aktív kábel gitár felőli oldalán lévő Jack dugó házában csupán egyetlen alkatrészt, ezt a fetet kell beforrasztani, semmi más nem kell. Ilyen feteket nem könnyű boltból beszerezni, de az a jó hír, hogy az olcsó kis elektret mikrofon kapszulákban éppen ilyenek vannak. Ráadásul ezek igen alacsony zajúak. Az aktív kábel másik végét egy 2,2kOhmos ellenálláson keresztül 3-12V közötti tápra kell kötni, vagy akár direkt hangkártya mikrofon bemenetéhez lehet csatlakoztatni. De ha egy gitárerősítőhöz szeretnénk használni, akár meg is hekkelhetjük annak a bemenetét, vagyis egy kis kapcsoló segítségével kapcsolhatunk oda fantomtápot.
Jo a rajzod, de semmiképpen nem tenném a jack dugoba a FETet. Ha már ilyen megoldás kell, akkor ezt mindenképpen a gitárba épiteném, nyugodtan lehetne a foglalatra is szerelni, majd beépiteni a gitárba. Mindenképpen érdemes betartani a kábeleken az univerzalitást, azaz, ha egyforma mindkét végén a dugo, akkor ne legyen benne semmi extra dolog, mert abbol csak baj szokott lenni.
A megoldásod a piezo pickupra jo, de nem biztos, hogy a tárgyalt gitárhoz elég mert abban nem piezo a hangszedö, hanem egy mezei árnyékolt kábel aminek a kapacitása változik a hangtol. Ehhez azokon az elektrodákon valamilyen egyenfeszültséget kell tartani. Azaz ahhoz egy ilyen FETes fokozat nem elég, a G-t is elö kellene fesziteni. Idézet: „Ha már ilyen megoldás kell, akkor ezt mindenképpen a gitárba épiteném, nyugodtan lehetne a foglalatra is szerelni, majd beépiteni a gitárba.” Ha ez bármit is jelent, én is...
Nos, azok a húrláb alatti hangszedők amiket a Temuról lehet beszerezni, azok lehetnek a mikrofóniás árnyékolt kábelek. Gondolom valaki észrevette, hogy ezekből is lehet csinálni hangszedőt. Hát használják, egészségükre. Én a valódi húrláb alatti piezó hangszedő illesztésére gondoltam.
Abban igazad van, hogy ki lehet fűrészelni a gitár testét, sőt elég olcsón lehet kapni bele való elektronikát is. De felmerül bennem ilyenkor mindig egy kérdés. Nem alázzuk meg ilyenkor a hangszert magát? létezik hevedertartóba épített 6,3-as jack aljzat. szerintem ennyi fúrkálás még éppen elfogadható. Persze embere válogatja ki mennyire reszeli szét a hangszerét, ezért nem tisztem pálcát törni felettük. Én mindenesetre nem szeretem rongálni a hangszerek eredeti állapotát.
Sajnos nemcsak ott.
Pontosan abban a gitárban is az van , meg abban a Fishmanban is az van, amit belinkeltem. És a gyári gitárba is ilyen van beszerelve erösitövel meg EQval meg egy extra elektret mikrofonnal. A gitárosok veszik és müködik - nem tisztem minösiteni, ha Hendrix fa halasládábol csinált magának gitárt akkor abbol. Ezen nekünk nem kell rágodnunk. Chick Corea leszedette a piezopickupokat a Stenwayöl, mert attol félt, hogy a hangmérnök azokat is bekeveri. Ö csak a Neumann U47-st fogadta el mikrofonnak. Elötte két napig nem volt a piezokkal semmi baj igaz mások zongoráztak. Ez már mind az ezotériába tartozik. Én az eredeti aljzatra gondoltam, azaz nem kellene a gitárt furkálni csak az aljzatot kiszerelni belülröl,, ráforrasztani az alaktrészeket majd visszaszerelni megint belülröl a gitárba. Ha jol emlékszem a tárgyalt gitárban ilyen aljzat van. Ha nem, be is lehet ilyet szerezni.,
Elsiklottam az ominózus topik felett, most találtam meg. Amúgy igazad van, mindenki rendelkezett a saját hangszere felett, én csak próbálok segíteni ha tudok.
Egyébként ha lapított, ha piezo, egy dologban megegyeznek. Magas impedanciájuk van, ami miatt a hosszú vezeték kapacitásán elvész a jel. De erre is van orvosság. Mérés és szabályzás technikában használnak töltéserősítőt. Ez sem az ördögtől való, aki ismeri, tudja hogy működik. Egy ilyen erősítőhöz akár hosszú árnyékot kábellel is lehet csatlakoztatni jelforrást. Tipikusan kapacitív jellegű átalakítóhoz ideális.
Nem kell ehhez kozmikus technologia ( az árnyékolt kábel sem az) , csak meg kell érteni a müködését és erösitök ilyen jelforrásra már 100 éve léteznek. Nekem még van egy kondenzátoros mikrofonom amiben azt hiszem 2 elektroncsö is van. Disznek meg nagyon szép
A hozzászólás módosítva: Jún 8, 2025
Fender kijelző problémaJó napot kívánok mindenkinek!Hoztak hozzám egy Fender Mustang LT50 gitár kombót, azzal a hibával, hogy bekapcsolás után kb.5-10 percig jól működik a digitális kijelző és utána csíkos függőleges vonalak lesznek Én azt vettem észre, hogy 1-2 óra letelte után újra működik. A panel kivettem, a kijelző csatlakozójat újra forasztotam, a processzor holegfujoval újra lett mellegitve. A táp feszültségek jók,nem tudom mit lehetne még megnézni rajta, kérem segítsenek
Az első képen lévő csatlakozó érintkező felületét tisztítsd meg, radírral, vagy durva vászonnal. Ha a csatlakozót átforrasztottad, akkor az a leg gyengébb láncszem.
Sikerült megtalálni a hibát, a kijelző képernyőén közvetlen kivezetésnek a ragasztása engedett el.
Újból ragasztottam és most tökéletesen működik, köszönöm a segítséget. |
Bejelentkezés
Hirdetés |




Vagy a katalógus alapján megtápolod, fűtöd, adsz rá rácsfeszt amit tudsz változtatni és mérsz áramokat, megnézed, hogy passzol-e a gyári értékekhez. 








