Fórum témák
» Több friss téma |
Hello fórumozók!
Én is nekivágtam a PIC programozásnak, de már az elején elbuktam. Nem tudtam működőképes hardwert elkészíteni. A Propic2-t háromszor is elkészítettem, mind a háromnak más hibája van, de az összes tud a picről olvasni, és formázni, de írni nem. Ezért valami egyszerűbb kapcsolás után szeretnék érdeklődni. A boltban a PIC16F628A típusút ajánlották, van is belőle 2 darabom. Ehhez találtam is egy kapcsolást, JDM alapú, bár nem tudom működik-e. Érdemes-e gondolkodni rajta, mielőtt kidolgoznám? http://www.poptronics.com/interactive/FreeProjects/FreeProjectsIndex.html Szeretném a programozón nyomonkövetni az írási folyamatot egy fénydiódával. Ha tud valaki ennél jobb kapcsolást ajánlani, kérem őt, írjon linket!
A propic2-nél a beállításokon van a hangsúly. pl. én alapból azzal kezdem hogy a biosban standard-re állítom a párhuzamos portot. Az én égetőmet nem én készítettem. Az interneten fentlévő kapcsolástól minimálisan tér el. 3 éve mikor megvettem tűzetesen átnéztem. Azthiszem egy ellenállás van pluszban betéve. Ja és WinXP alatt a PropicXP égető programot EL KELL FELEJTENI. Nekem is csak olvas vele. Használd az Icprog 1.5D-t.
Dö Beszt: http://www.olimex.com/dev/index.html :pic-PG2
Ez van nekem is, leptopról is megy, WinXP-n is megy, van rajta icsp. A kapcsrajz ott van vhol, ez alapján csináltam a sajátomat)
Látom, elég egyszerűnek tűnik.
Csak az IC lábkiosztása nem egyértelmű. egy lábnak a száma van feltüntetve, de 2 vezeték megy bele
Szerintem ha igazán jót akarsz akkor WILLEM EPROM égető vagy az OSHONSOFT féle dolgot épited meg. ezek nem olyan egyszerűek, de sok mindent lehet vele programozni.
Jónak tűnik, csak az a gondom, hogy nem értek az ICPROG beállításaihoz.
addig már eljutottam, hogy beállítsam rajta az olvasási funkciókat, de az írásinál már nem. természetesen normál módban, 13 Volton programoztam, de mindig írási hibákkal jött, a 00000h címen. (természetesen a programozóhoz ajánlott beállításokkal) persze ha nem volt bedugva a programozó a portba (fizikailag), akkor nem hiszitek el, de megírta! semmi write, vagy verify hiba! ennyit az ICprogról.
Pfff! Ilyet még nem láttam. Programozó nélkül "sikeresen megírta" visszajelzést adott!!!
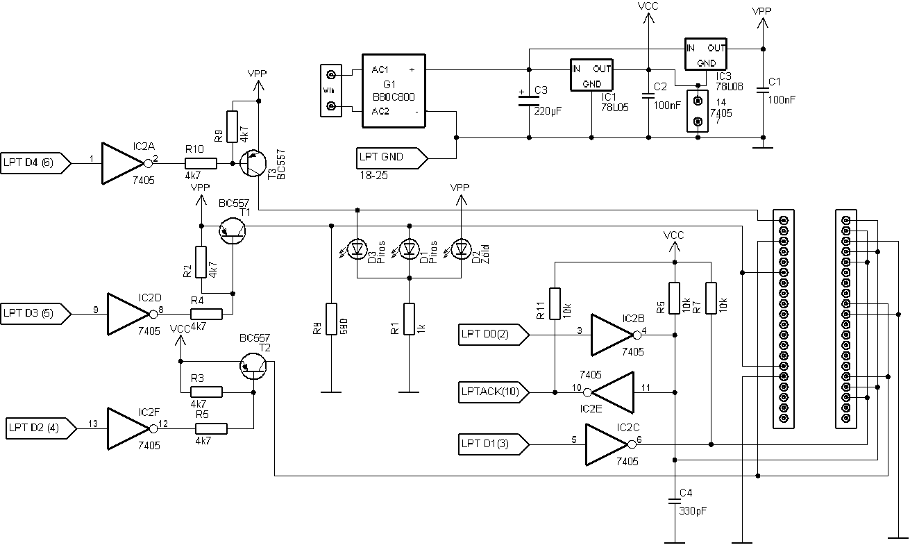
Felteszek ide néhány képet a vásárolt, évek óta remekül müködő Propic 2 égetőről. Talán segítek vele. Az ICprog beállításokról is van kép. A Biosban Standardre kell állítani a párhuzamos portot. A mellékelt kapcsi rajzot nem hozzá kaptam, de szerintem az alapján készült. A forrasztási oldalon van egy 2,2K-s ellenállás ami plusz. A baloldali lábánál át van vágva a vezetőréteg. A PropicXP-vel soha nem sikerült égetnem, bár a teszt szerint minden LED OK volt, és ki is olvasta a PIC tartalmát.
Az ICprog-ban a DELAY értékkel lehet hogy kicsit variálni kell. Véleményem szerint akkor van gond ha a párhuzamosportról túl gyorsan mennek az adatok és a PIC nem tudja fogadni. Alaplapi párhuzamos portot használok. Próbálkoztam PCI-os párhuzamosport kártyával is, de nem müködött.
sziasztok!
én ezt a picall nevű égetőt használom párhuzamos portra és müxik. A mechatronika honlapjáról szedtem le. Építettem 2 jdm alapút de az nem igazán jött be az egyik müxik,de a másik nem.
itt van amit én építettem.... az ampcom84 he-ról leirtak alapján készült(thx
)
Igen, látom.
Kapcsolási rajza hasonlít a Propic2-re. Legalábbis a tranzisztorok bekötési módja, és a puffer bekötése teljesen azonos. Csak ebből kihagytak felesleges dolgokat, és teljesen PIC-ekhez készült. Ma vettem meg az alkatrészeket, és egy PIC16F628A chipet. Nem is tudom, mejik égetővel kezdjem a megépítést. A JDM-ről éppúgy megvan a véleményem, mint a Propic2-ről. Természetesen megpróbálom a Biost is ráhangolni, ha elérhetőek ezek az opciók.
Bár nem hiszem, hogy ez az olimex égető működőképes, mert írja a dokumentáció, ha külsőleg adom a 13 voltot, akkor tönkremegy.
Tehát ez a kapcsolás csak régi gépeknél használható. Szerencsére rendelkezek eggyel.
nekem a picall a PC-ből kapja a tápot úgy müxik
a másikat meg külső tápról hajtom ,de 14V nak meg kell lenni neki csak akkor megy stabilan(vagy stabilabban...?) végül is a picall gyorsabb meg jobb szerintem... Amugy mspike-tól vettem ICD2 panelt azt szeretném majd megépíteni,de még nem nagyon volt rá időm...
most kezd végre kialakulni a végleges kép.
Küldött linkek: http://www.peti1224.extra.hu/pic.html ez egy oshon pic kapcsolás. a kapcsolási rajzból nem derül ki, hogy hányas LPT erekre kell kötni. az oshonsoftnál csak debugger szoftver van, íróprogram nincs. http://www.olimex.com/dev/index.html Amint látom, ez egy JDM programozó. az Olimexet nemnagyon ismerem, de az oldalukból ítélve komoly cég lehet, tehát a kapcsolásuk is valószínű életképes. Ámbár csak régi gépekhez használható, azok kiadnak 13 voltot, mivel a kézikönyve írja, hogy nem szabad külső 13 voltos betáplálást alkalmazni. Picall (helyi, küldött képek) mint látom, a fórumon ehhez az égetőhöz nyújtja hzsolt77 legtöbb támogatást(Nyákrajz, panelterv). Az alapkapcsolása erősen a Propic2-éhez emlékeztet. Ahogy nézem, működőképesnek látszik. Elnyerte a tetszésemet, ezzel kezdem az építést. Csak aztán nehogy póruljárjak! Még egy kérdés: mi a különbség a 7404, 7405, 7406 bufferIC-k között? kompatibilisek egymással? most van egy 7406-os IC-m, de a Picall-ba 4705-ös kell. nem nagy gond, ha egy számmal nagyobbat használok?
Hi!!
Nekem is van 1 égetőm ha minden igaz akkor ez is a propic2-es Még nem használtam mostanában fokom kiprobálni Én a 16F84-es pic égetésére vettem Remélem nem lessz vele baj mellékelek 1 képet az égetőről Idézet: Abit NF8-V2 alaplap, 3000+os athlon64, ez a konfig akkor réginek számít, mert simán megy a programozó alaplapi sorosporton....„Tehát ez a kapcsolás csak régi gépeknél használható.”
hello !
elfeledtem a sematikus rajzot ,ezuton pótolomja és a progi
a 64 bites alaplapokat nem ismerem
Vanb egy P1-esem, az kiad 15 voltot. Van egy P3-asom, az annyit sem ad ki...:eek2: Először a Picall égetőt készítem el. (hát épp pont most maratom...) ha ez is csak olvas, akkor megépítem az olimex-es változatot. Csak jó a sematikus rajz, kivéve ha szándékosan ki nem hagytak belőle valamit, mert az oldalra csak bemutatóként van felrakva.......
én összeraktam pedig tartottam tőle,hogy nem fog működni és első nekifutásra ment
a JDM alapuval az ic prog beállításoknál veszekedtem vele egy kicsit ,de jó lett
az izébe!
alámart az a ..... aszem újra meg kell rajzolnom... kiszedek belőle egypár cuccot, és leegyszerüsítem (pl kiveszem a stabilizátor részleget, már úgyis van egy ugyanilyen egységem, ugyanazokkal az IC-kel külön nyákon)+(meg leegyszerűsítem a foglalatot 9 pár lábúra, mert úgyiscsak egy pictípust fogok vele programozni). Nem baj?
sok sikert hozzá
amugy a graetz részét én is elhagytam,ja és az eredeti rajzán forditva volt bekötve a graetz meg a puffer kondi csak lestem:guluszem1:
uh.
egy napomba telt, mire rájöttem, hogy NEM KELL tükrözni a Picall panelt, mivel ez már tükrözött, és egy az egyben ilyen formában kell felvinni a réz panelre. uh, ez jó tapasztalat volt
Hát igen előfordul az ilyen ha nem írják oda.
Én most ezt az égetőt használom, eddig mindenre jó volt. igaz most a PIC16F877A-t nem mindíg tudja elsőre felprogramozni. De ez betudható annak hogy nem elég a fesz a soros porton.
Életemben nem láttam ennél egszerűbb pic égető kapcsolást!
nah, ezt biztosan megépítem...
a lényeg hogy a vezetékek amivel csatlakoztatod a PIC-hez, azok ne legyenek hosszúak. 30cm max.
értem, ennél rövidebbekre gondoltam (3-5 cm)
csak azt nem értem, hogy a tömegalaplapok ugye nem adnak ki,vagy csak ritkán 13 voltot, de mégis népszerűek a JDM programozók. ez hogy lehet?
csak úgy hogy 11,6V-ról még Belép a programozási módba a PIC. 13Vróé tényleg stabilabb az égetés, de azért így is működik.
a kondenzátor értékét el tudnád mondani?
nincs ideírva. ez olyan egyszerű, hogy panel nélkül is összeforrasztom. (be az RS232 dugó dobozába, persze árnyékolt házban) |
Bejelentkezés
Hirdetés |




) 


,ezuton pótolom






