Fórum témák

» Több friss téma
Fórum » 230V-os ventilátor vezérlés
 
Témaindító: martin19, idő: Okt 25, 2008
Témakörök:
Lapozás: OK   2 / 2
(#) spikk válasza lapose hozzászólására (») Okt 26, 2008 /
 
Így van, elég rutintalan vagyok, és fáradt is voltam már...
A cél valóban a finomabb szabályozás volt, javítottam is.
Köszi.
Akkor csak a képet teszem fel...
(#) spikk válasza martin19 hozzászólására (») Okt 26, 2008 /
 
Ezért tettem fel képként is.
(#) lapose válasza spikk hozzászólására (») Okt 26, 2008 /
 
Szia!
Késő este már aludni kell! (Vagy ilyen korán?)
(#) martin19 hozzászólása Okt 26, 2008 /
 
Üdv Úhh hát mit is mondjak jöttek a hozzászólások eléggé Köszi ezért még egyszer .

Na és szval : Hogy csinálom meg azt hogy az ICnek adom a 12V tápfeszt ? És a 230V venti hogy kapcsolódik össze az ic-s áramkörrel ? Nah meg ez ugye akkor fog bekapcsolni ha nagyon meleg van , lehűt kikapcsol ?
(#) spikk válasza martin19 hozzászólására (») Okt 26, 2008 /
 
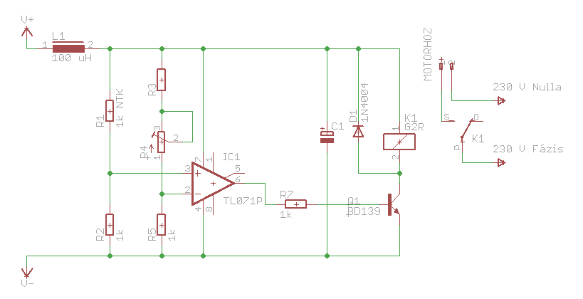
Az utolsó rajzot megnézed (meg az IC adatlapját), a 4-es és 7-es lábak az IC tápjai.
A motorhoz a 230 V a relén át jut el.
A relé olyan, mint egy kapcsoló, egy tekercs húzza be az érintkezőjét.
Ez a tekercs 12 V-os (van pl. 24 V-os is, de 12-es kell, mert 12 V-od van), de ennek nincs semmi köze ahhoz, hogy hány V-ot kapcsolsz vele, az egy másik jellemzője a relének, Neked olyan kell, ami min. 230 V-ot tud kapcsolni és a kapcsolható árama is min. annyi, mint amennyit a ventillátorod enni fog. Összesen olyan relé kell, aminek a tekercse 12V-on húz be, és 230V-ot tud kapcsolni, az áramot meg a ventillátorról nézd meg és méretezd felül, mert indulásnál többet fog enni, amíg fel nem pörög.
Szerk.: A tekercsen folyó árammal nem kell foglalkoznod, mert a tranzisztor 1,5 A-es, ennél mindenképp kisebb lesz a relé fogyasztása.
(#) spikk válasza martin19 hozzászólására (») Okt 26, 2008 /
 
Ja, igen. Ha lehűlt, kikapcsol. Hiszterézis nincs, de az nem baj, olyan gyorsan nem fog változni, hogy ettől folyamatos ki- bekapcsolgatás lehessen.
(#) spikk válasza lapose hozzászólására (») Okt 26, 2008 /
 
OFF
Persze, csak egész nap dolgozom, meg a családot abajgatom, nincs időm semmire, amit magam csinálni szeretnék, így marad az este.
Ráadásul az elmúlt 2 hétben volt beteg mindenki rajtam kívül, az asszony is, meg a 2 kölyök is, egyik még meg sem gyógyult. (Mondjuk engem meg megharapott egy rohadék macska, kaptam tetanuszt az ügyeleten és holnap megyek az ÁNTSZ-hez a veszettség elleni oltóanyagért, az még vagy 5-6 szuri lesz, de nem vagyok beteg.)
ON
(#) Zsako Zoltan hozzászólása Nov 23, 2008 /
 
Van egy ventillatorom. Olyan, amit a gazkazanokban hasznalnak es szeretnem a fordulatszamat szabalyozni. Ha valakinek valami otlete van ezzel kapcsolatban mondja el.
(#) Bakonyjani hozzászólása Aug 12, 2015 /
 
Sziasztok,Én egy fürdőszoba szagelszívó ventilátor fordulatszámát szeretném lassítani, majd vissza,az-az szabályozni.Ezt valami ici pici kütyüvel kell megoldani,hej hiánya miatt.Hogyan mivel tehetem ezt?Köszönöm előre is.
(#) Peter65 válasza Bakonyjani hozzászólására (») Aug 12, 2015 /
 
Szia!
Nem írod, hogy milyen motor hajtja a ventilátorodat. Legalább egy kép jó lenne, mert akkor legalább esélye lenne annak, hogy valaki beazonosítsa. Egyébként semmi jóval nem biztathatlak; nem sok kicsi kütyü van, ami motort szabályoz, leginkább csak a dimerek. A dimerek viszont leginkább a kommutátoros motorokat szeretik. Egy árnyékolt pólusú aszinkron motoros ventilátort meg lehet vele próbálni, de az eredmény kétséges.
(#) Bakonyjani hozzászólása Aug 13, 2015 /
 
Szia,Egy sima szag elszívó venti,ami 100-s csőbe szerelhető.Be mentem egy fürdő szoba boltba, és két-három darab közül ezt választottam.Ebből egy víz hűtő lett,egy 65.s könyök,és egy hűtőbox segitségével,és kiválóan működik is,de néha felezni kéne a fújást,mert bántóan hideg.
Remélem láthatóak a képek.Sajna nincs meg a csomagolás,amin több paraméter lehet.De ha kell akkor a boltból kérhetek adatokat.Már arra is gondoltam,hogy vannak azok a huzal potis csillár kapcsolók,amik tekerésével jobban,vagy kevésbé világítanak.csak most nem az égők lennének a fogyasztók,hanem a motor. Gyorsan megjegyzem laikus vagyok,csupán annyit értek a villanyhoz,amit a logika és a józan ész megkíván. így baromságot is mondhatok.Köszi.János
(#) Peter65 válasza Bakonyjani hozzászólására (») Aug 13, 2015 /
 
A "huzal potis csillár kapcsoló" lesz a dimer, amit korábban írtam. Ki lehet próbálni, de ha aszinkron motor van a ventilátorban, az eredmény kétséges. Póba képen egy sima hagyományos izzót is sorba köthetsz vele, csökken-e érdemben a fordulatszáma.
Másik témában a többiek kipróbáltak egy viszonylag egyszerű fordulatszám harmadoló módot sikerrel. Érdemes lehet esetleg ezt is megnézni, de ennek megvalósítása kellő felkészültséget igényel.
Bővebben: Link
A hozzászólás módosítva: Aug 13, 2015
(#) Gafly válasza Bakonyjani hozzászólására (») Aug 13, 2015 /
 
Ha ellátogatsz a szombati találkozóra, akkor oda viszek "ingyen elvihető" cuccok közé vonatkozó katalógust.
(#) Bakonyjani válasza Peter65 hozzászólására (») Aug 13, 2015 /
 
Köszönöm a segítséget,és a huzal potis megoldást választottam,más szerint is elbírja ezt a kis motort,és majd látjuk hová jutunk.Köszönöm még egyszer.üdv.
(#) Bakonyjani válasza Gafly hozzászólására (») Aug 13, 2015 /
 
Szia,nem tudok mozogni a hétvégén,a már ismert ok miatt,de azért köszi neked is.
(#) Remci hozzászólása Júl 7, 2021 /
 
Üdv!
Szétszedtem a ventilátoromat,mert már nem akart elindulni,kézzel is nehezen lehetett a lapátot forgatni. A motorban nincs csapágy, a tengely perselyben forog. Most ezt ki tisztítottam,letakarítottam,össze raktam és szárazon most jól megy. Az lenne a kérdés,hogy szerintetek milyen anyagot kenjek,spricceljek a tengely és a persely közé, hogy meglegyen a kenése is,meg idők múltán ne keményedjen bele.Próbáltam már pici műszer olajjal, kevés szóró zsírral,de mind bele száradt egy idő után és nem forgott a tengely. Szerintetek?

357703_1.jpg
    
Következő: »»   2 / 2
Bejelentkezés

Belépés

Hirdetés
XDT.hu
Az oldalon sütiket használunk a helyes működéshez. Bővebb információt az adatvédelmi szabályzatban olvashatsz. Megértettem