Fórum témák
» Több friss téma |
A teljes lemerítés nem okoz semmi problémát ha a védőelektronikán keresztül használod, 2,9 V elérésekor az elektronika lekapcsol.
Igy nem, de ezt eddig nem irta.
De az ilyen lemeritéses töltés gyakorlatilag pontosan felezi a LiPo élettartamát, ezért nem ajanlott.
Valaki le tudná írni, hogy ez a chip hogyan használható LiPo aksi töltésére?
https://shop.chipcad.hu/Welcome/Default.aspx?scenarioID=301&Sto...trol-2
Az adatlap nem segített? Ott van a végén a NYÁKterv, kapcsolás.
Hát annyira nem értek ezekhez a kapcsolási rajzokhoz... Bonyolult egy ilyen töltőt elkészíteni házilag? És mennyire éri meg?
Aki ért hozzá: nem, és nagyon, aki nem ért hozzá: igen, ebay-ről jobb megvenni.
Sziasztok
Van egy computeres,balanszeres lipo töltőm. 3 cellát képes balanszírozva tölteni (11v) A gondom az hogy van három lipo akksim de egyszerre csak eggyet tudok töleni. Egy olyan áramkört szeretnék építeni ami "figyeli" a töltőt, és mikor végzett az egyik akksi töltésével automaikusan átkapcsol a következő töltésére és mikor végzett, lekapcsolja magát. Teljesen autonóm módon. Én nem töltöm az akkukat nagy áramokkal.De viszont így a folyamat több órát vesz igénybe. A Töltés figyelését úgy gondoltam megoldani hogy a töltőn van két led. Az egyik a bekapcsolt állapotot jelzi a másik pedig akkor alszik el mikor az akku már feltöltődött. Ezt szeretném vezérlő jelként felhasználni. Ebben szeretnék segítséget kérni.
Nem egyértelmű amit írsz.Van egy töltőd,3 cell balansz al.De azt nem írod hogy a három akksid hány cellás?Mert ha egy cellások,akkor csak rákötöd a töltődre a három akksit és kész.Ha meg két,vagy három cellás,ki kell vezetned az akksiknak a + - külön,külön.Meg miért tudsz csak egyet tölteni?
A hozzászólás módosítva: Aug 22, 2015
Kösz a gyors választ! Mind a három akksi egyforma. 3 cellás 2200mah 20-30c (turingy)
Kettő öregebb,de ez most nem lényeg. Szóval, ha azt vesszük van 9Db egyforma cellám,és 1Db balanszos töltőm ami maximum 3Db cellát tud egyszerre tölteni. A töltő úgy néz ki hogy van egy 5x10-es dobozka min van két led. Egy piros és zöld, és vannak még tápcsatlakozók. Szétszedtem hogy le tudnám e másolni de elég durva az elektronikája az egyik felén van egy kis kapcsoló üzemű táp a másik felén meg egy processzor és egy rakás smd alkatész.Szóval ez nekem így elég magas... Gyorsan össze is raktam ![]() Spórolni szeretnék és nem akarok komolyabb töltőt vásárolni.
Az az érzésem, hogy olcsobb lesz 3 egyszerü 3S-re méretezett ( csak ilyenre) töltöt beszerezni, mint megoldani az átkapcsolást. Ma már vannak nagyon olcso egycélu töltök csak egy tipusu akkura (sok uj modellhez ilyent adnak, és sok modellezönek van jobb igy sokszor feleslegessé is válik).
A másik megoldás, hogy épitesz 2 uj töltöt valamelyik itteni leirás szerint. Felejtsd el az átkapcsolást.
Üdv mesterek!
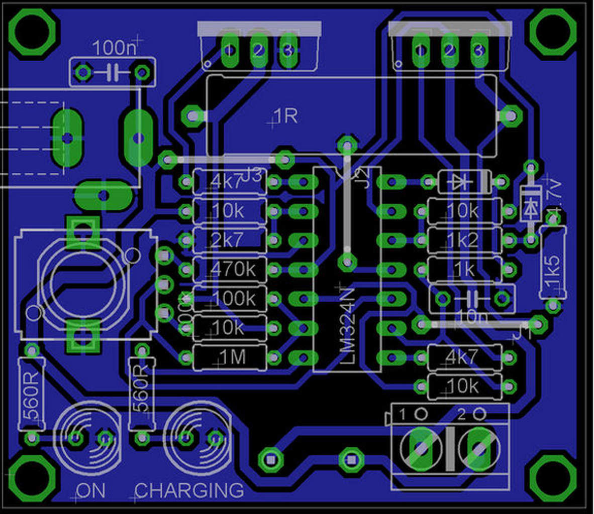
Van ez a kapcsolás szerintetek működőképes?Proli007 már sokat segített nekem minden kérdésemre válaszolt amit eddig fel tettem ezúton is köszönöm neki!
Hátha valakinek hasznára lesz:
Vettem egy ilyen védőáramkört. Működik és éppen kevés a B&D fúrónak a kisütési áramlimit. Ha megnyomom a gombot egy picit mozdul és megáll. Ha fokozatosan nyomom be akkor elindul. Az 5 fokozatú nyomatékbeállításból 4-ig lefoghatom, az 5-ösnél és a fúró állásnál leold. Pár amper kellett volna még. Talán mégis a 15 A-est kellett volna rendelni. Szépen tölt.
Akkus fúróba elég kevés az a 5A. Oda nem árt a 15-ös.
Én is gondolkozom ilyen elektronika rendelésén ebay-ről. A tapasztalatokat szeretném kérdezni, hogy mennyi idő alatt, és hogyan szállítják ki az így rendelt árut, és mennyire megbízható?
Ha nem akarsz nagyobbat venni, akkor vedd ki az akkupackból az elektronikát, a cellákat vezesd ki pl hüvelysoron, és csak töltésor használd az elektronikát. A fúró direktben a pack két végére.
Nekem 2 A-os van és csak töltéskor van rajta. Használatkor elég gyorsan még egy cella mélykisülése előtt érezhető a gyengülés, oda kell figyelni.
Ricsi89: Ha megnézed az adatlapját, az overcurrent 8-12A. Nem tudom miért nevezték el 5-6A-esnek.
safarpal: 30-40 nap általában. pipi: Van benne egy "nagyobb" (1210 talán) SMD 0,01 ohm-os ellenállás (R15, felirata:R010). Biztosan az az áramfigyelő. Egy picit söntölni kellene, de nem találtam ilyen kicsi és nagyáramú ellenállást a sublódfiókban és a RET-nél sem. Még dolgozom rajta. ![]() Ha átkötöm azzal valószínűleg kiiktatom. Végső megoldásként. A hozzászólás módosítva: Aug 26, 2015
Sziasztok!
Tudnátok egy egyszerű de bevált kapcsolást linkelni egy CR-V3 fényképező akku töltésére? Li-ion 3.6V 1500mA 5.4Wh (Már visszaolvastam pár oldalt, de nem találtam vagy elkerülte a figyelmemet.) A fotóért bocsi, telefonnal csináltam A hozzászólás módosítva: Aug 26, 2015
és a félvezetők is birni fogják a nagyobb áramot?
Bővebben: Link
A kapcsolási rajz pedig az adatlapban megtalálható. A hozzászólás módosítva: Aug 27, 2015
Nem tudom.
Próbálom visszafejteni, melyik a highside kapcsoló elem.
Amit linkeltél az 3,7V-os akkuhoz való, a 3,6-os akkut rövidtávon tönkreteszi!
A hozzászólás módosítva: Aug 27, 2015
Ezt gondold át mégegyszer. Nézd át az adatlapot, ha van egy kis időd.
Hello! Egyáltalán nem, mert a töltőben nincs galvanikus elválasztás (trafó). Így a be és kimenti pontjai között kapcsolat van.. Ha mind háromnak egymástól független 5V-os tápja van, akkor igen..
A hozzászólás módosítva: Aug 29, 2015
Szia!
Egy szekunder tekercs három egyenirányítóval 5V stabbal már járható, vagy három szekunder, hátom egyenirányító és három 5V stam lenne az igazi. Köszi !
Csak a teljesen elválasztott dolog megy. Tehát három szekunder, három egyenirányító stb.
Vagy szétkapod (hozzáférhetővé teszed az összekötéseket) az aksipakkot és egy töltőről, egyesével töltöd a cellákat.
Közben meg találtam a fórum cikkét is végig böngésztem.
Köszönöm a segítséget! A hozzászólás módosítva: Aug 29, 2015
|
Bejelentkezés
Hirdetés |

















