Fórum témák
» Több friss téma |
Fórum » Csöves erősítő készítése
Ne feledd betartani a fórum viselkedési szabályait, és a topik megmaradásának feltételeit. [link]
A téma átmenetileg fagyasztva lett, hozzászólni nem tudsz!
hát ha próbálgatni kellene, akkor én TV csövek alkatrészeiből próbálnék meg újat varázsolni. ezekből van kinyerhető getter és anód anyag, esetleg katód stb. A neten aki készíti "tungsten" (wolfram) huzallal oldja meg a kivezetéseket. Azt nem tudom, ilyeneket hol tudsz beszerezni. Esetleg hegesztő elektródából (Bővebben: Link)
A katódot kenegetni szokta. Biztos találkoztál már vele, a YouTubon Glasslinger néven fut azt hiszem. A hozzászólás módosítva: Nov 6, 2015
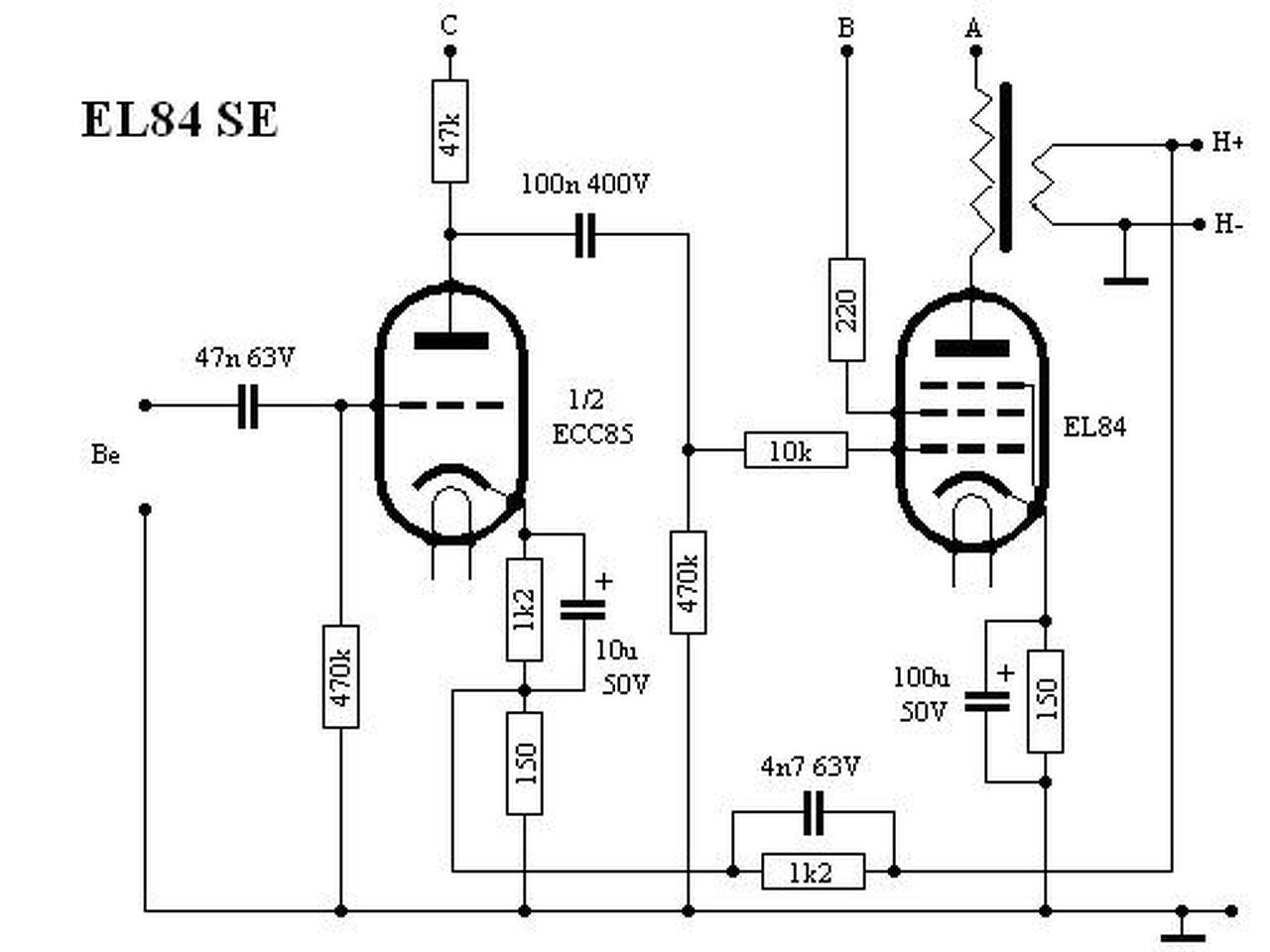
Ha nagyon szét akarod hajtani, tennék bele egy EF86-os fokozatot.
Hirtelen ezt találtam a neten. 250V helyből van a rádióban. Sajnos kis szétberhelés nélkül nehezen fogod tudni megoldani, mert ki kell vezetni szintszabályozót, kezelőszerveket, ha akarsz vele effektezni. Már ha ragaszkodsz a belső trafókhoz, elvégre ezért vetted a rádiót...
Még hirtelen eszembe jutott, hogy az EBF89 is használható lenne a célra, de ehhez már érteni kellene kicsit a tervezéshez is. A pentóda része lehetne erősítő, a linearitása gitárhoz nem gond talán. És a beépített diódával lehetne vágni effektként a jelet.
Az EF89 pentódája változó meredekségű. Bár lehet, hogy a torzítása gitárerősítőhöz pont jól jön.
Írtam is a kérdésességet, de gitárerősítőt nem terveztem még. Nem tudom, mennyi torzítás kellene hozzá vagy hogyan. Meg van Merlin Blencowe könyve, végig is olvastam. Van benne pár jó ötlet, leírás. Bővebben: Link
Tetszik ez a TV csöves megoldás, tényleg azokban eléggé hosszúak vannak, de azért 2m-t újonnan szívesen vennék.
Üdv. Olyan kérdésem volna hogy egy PCL86 PP erősítő mekkora áramfelvétellel dolgozik csúcsokban a nagyfeszültségű részen? (Transzformátort tekercselek PP táphoz,és ezt nem tudom még,a 12V már kész a fűtésnek,most akarom elkészíteni a 200V anód tekercset,viszont nemtudom mekkora a max áram amit egy ilyen erősítő követel.
) A válaszokat előre is köszönöm.
Az attól függ mono vagy sztrereo ?
Viszont a 12 Volt karcsú lesz a fütésnek ! Ja és a 200 is lehetne több az is kevés . A hozzászólás módosítva: Nov 9, 2015
Mono egyenlőre (ha nagyon jó lesz lehet 2 monoblokk készül),de lehet sajnos le kell bontanom a fűtés tekercset a trafóról mert nem lesz elég hely a szekunder tekercs részére.
Szia! A fűtés tekercset szokták a végén rátekerni. PCL86 14,5V 300mA . Vagy meg lehet oldani külön trafóról. Hátha akad egy kész trafó a fiókban.
A hozzászólás módosítva: Nov 9, 2015
Fűtésre akad kész trafó,akkor letekerem a "rossz" fűtéstekercset és feltenném a 200V-os anódot,de sajnos nem tudom mennyi áramfelvétre számíthatok. Ehhez a kapcsoláshoz készítem a trafót.
Ezen a rajzon csak az erősítő van . A tápról nincs külön rajz ? Abból kiderülne az anódáram is.
A 2 db PCL86 a végén nem igényel túl sokat. Ha marad hely az anódnak, akkor még tekerj hozzá. Legyen még 2-3 kivezetésed. 200V-220V-230V stb. A hozzászólás módosítva: Nov 9, 2015
Már lassan késznek érzem az erősítőt, de most felvetődött bennem, hogy eddig nem volt negatív visszacsatolás. A helye meg van, csak be kéne kötni. Régebben írtátok, hogy a zenének(ami számít) "nem tesz jót", de "javít" a jelalakon(ami engem annyira nem érdekel) és kisebb lesz a torzítás.
Vélemény ezzel kapcsolatban?
A rajzról nem derül ki számomra. Szövegben esetleg említik ?
Vannak hangszórók, amelyek szeretik a szabadon "lengést", a visszacsatolástól feszesebb lesz. Csináld kikapcsolhatóra.
Itt egy táp rajz PCL86 PP-hez.
PCL86 PP táp
Ki kell próbálni visszacsatolással és anélkül. Mérés, majd meghallgatás után neked kell dönteni.
Akkor kb 200mA-re jó ha méretezem a tekercset igaz?
Jó. A táp is korrektnek tűnik, viszont végfokban nincs sok értelme fűtést stabilizálni, inkább használj a terv ajánlása szerint jó minőségű FRED egyenirányítókat (pl. DSEI8-06A, MUR860), és üzemi árammal terhelve(!) pontosan 6.3V-ra méretezd a fűtőtekercset. A fojtó ohmos ellenállása lényeges, ne nagyon térj el tőle.
Idézet: Nem tesz jót - ha egyébként nincs rá égető szükség! Pentódás véget mindenképpen vissza kell csatolni, különben a magas belső ellenállás +kimenőtrafó kombó miatt még alacsony nyílthurkú torzítás mellett is teljesen inkorrekt, torz mélyeket fogsz hallgatni. Ingoványos dolog ám tapasztalatok nélkül követni a - hallgass a füledre! "jótanácsot"... „eddig nem volt negatív visszacsatolás. A helye meg van, csak be kéne kötni. Régebben írtátok, hogy a zenének(ami számít) "nem tesz jót", de "javít" a jelalakon(ami engem annyira nem érdekel) és kisebb lesz a torzítás.” A hozzászólás módosítva: Nov 9, 2015
Bocs, a PCL fűtésnek ~13.5V vagy kicsit több kell, a gyártótól függően (If=300mA)
/Persze 6.3V is kell, ha ECC a feszültségfokozat./
Sziasztok!
Csöves erősítőnél a hálózati védőföldet rá kell kötnöm a sasszira ,vagy tilos rákötnöm,vagy fakultatív és választhatok két eres hálózati vezetéket? Valamint biztosítékot hova tegyek(elég az anódkörökbe,vagy inkább biztos ami biztos a primer oldalakra)?
Hali!
Illik rákötni a védőföldet a sasszira, ha bízol benne annyira, hogy nem kerül rá feszültség, és saját használatra készíted, akkor elhagyhatod. Biztosítékot primer körbe mindenképp, de lehet anód körbe is. Anódkörbe anódonként raksz egy 50-60mA-s biztosítékot, akkor cső megfutás esetén nem égeti le a kimenőd.
Amennyiben a készülék nem csak számodra lesz hozzáférhető, jogilag(!) felelős vagy annak érintésvédelméért, amely a gyakorlatban vagy védőföldelés, vagy kettős szigetelés. Előbbinél a szétszedés nélkül érinthető fémrészeket földelni kell, utóbbinál a védőföld bekötése felesleges és tilos. A zárlatvédelmi előírás legalább egy biztosíték a primér körben, ám mivel az európai villásdugó fázis/nulla pólusai felcserélhetőek, a 100%-os megoldás mindkét primer ágat védeni.
Földelt fémburkolatú készülékek tervezésénél jól át kell gondolni, mit csinálunk a jelfölddel, hiszen ha (pl.) az előfokban és a végfokban is testre van kötve, az összekötő kábellel együtt földhurok jön létre...
Nekem személy szerint négyszöges mérésnél nagyon szép kis túllövések voltak a jelen már 1KHz-en is. A visszacsatolással többek közt az is eltüntethető, nekem borzalmasan bántotta a fülemet. Utána már egészen kellemes lett a hangzása.
Nem a visszacsatolás szüntette meg a túllövést, visszacsatoló ellenállással párhuzamosan kötött kompenzáló kondi. Kompenzálást meg lehet csinálni más helyen is, ami szintén eltünteti..
Így igaz, azzal a pár tíz-száz pF-os kondival lehet az erősítőt hangolni, jelalak és hang szempontjából is. Vagy legalább még két helyen elhelyezhető kompenzáció, mint az előttem szóló írta. És kell is, mivel hiába másolsz le bármilyen csövest, általában a kimenőt nem tudod klónozni, pedig az az egyik lényeges (legfontosabb?) alkatrész. Ilyenkor kell egy szkóp, meg fül.
A hozzászólás módosítva: Nov 10, 2015
Rendben,köszönöm a válaszokat.
A védőföldet bekötöm és a dupla biztosításnál maradok (primer-szek.anód). A primerkörbe szerintetek milyen értékű biztosítékot rakjak? Az eredeti rádióban 400mA-os volt,de gondolom a kevesebb cső miatt az itt sok. (a számolás nem az erősségem)
Sziasztok!
Méregettem az erősítőm kimenő teljesítményét, és nem az lett a végeredmény amire számítottam. El84 SE. "Erősítő kimenő teljesítményének mérése fórumon jeleztem a problémámat, és ezt a választ kaptam: "Nem kell máshogy számolni. Erősítőd beállítása nem jó, ez jól látszik a méréseden is. Nem szimmetrikusan vág, ezért jóval kisebb a hasznos kivehető teljesítmény is. Magas torzítás miatt érzékeled hangosabbnak." DJ Hans féle kapcsolás, 6N1P + 6N14P Két monoblokkról van szó. Mind a kettőnél ugyanazt mértem. Mit mérjek, hol mérjek? Köszönöm a segítséget. |
Bejelentkezés
Hirdetés |



) A válaszokat előre is köszönöm.










