Fórum témák
» Több friss téma |
Szia, ha védelmet gyártasz nem egyszerübb ezzel. Én is gondolkodok rajta mennyivel jobban jönnék ki egy ilyen épitésel.
Szia. És tudsz ajánlani egy kapcsolást amit meg tudok épiteni?
Azt sajnos nem. Én is a kínaiaktól vettem készen. Pontosan az az IC van benne amit dudzsi linkelt. Én túl kicsit vettem. Keress 30-40A-eset!
Ne hinném, hogy olcsóbban jössz ki saját építéssel. Ha meg a ráfordított időt is hozzáadod...
De, lehet. Lementettem, még tanulmányozgatom. Köszi!
Ém igazábol azt a CTL lábat nem értem hogy hova kell tenni. Ha átnézed ird már le légyszi mire jutottál. Köszi
Sziasztok! Érdeklődni szeretnék, hogy ez a töltő panel alkalmas-e mobiltelefon akksiját tölteni? Nem régi akksiról van szó, Samsung "okostelefonból" származik. Emellett jól gondolom-e, hogy lekapcsolja a fogyasztót, ha egy bizonyos szint alá merült, vagy miért van külön rávezetve a fogyasztó és az akksi? Lenne olcsóbban olyan, amire csak az akkut tudom kötni, és arra a fogyasztót, de gondolom töltés közben nem ajánlott róla semmit üzemeltetni.
A 15. oldalon a 8-as pont azt írja, hogy ha a CTL magas, vagy lebeg, akkor a COP láb (töltést kapcsoló fet gatehez megy) nagy impedanciás lesz, a DOP láp (kisütést kapcsoló fet gatehez megy) Vdd-re kerül. Ha a CTL alacsony szintet kap, akkor a COP, meg a DOP az IC feszültség detektorának a véleményére hallgat (normál üzem). Szerintem a 0V-ra kell kötni, ha nem akarsz külső áramkörrel is beleszólni a vezérlésbe.
Szia, igen ez jó a töltésére ha jó helyre kötöd az aksin. És igen ebbe van egy védelem is ha B+ és B- ra kötöd az aksit akkor az out+ és - ra rátudsz kapcsolni valamit. A DW01 elvileg a védelmi ic a 8205A meg egy dual fet, ami a töltés /meritést kapcsolgatja.
Ilyet még nem is láttam kombinálva. Nekem csak a sima töltö része van. A hozzászólás módosítva: Nov 8, 2015
Szia! Köszi a választ, akkor azt hiszem, ezt veszem meg, mert fontos lenne az akku védelme. Először én is csak szimpla töltőt akartam venni, de ez így jobban tetszik.
Szia! Én pont tegnap építettem egy kapcsolást. Nem sokat invesztáltam bele. 150Ft-ot.
Én több éve már nem töltött 0V-t mutató telefonakksit élesztettem vele. (Persze töltés előtt egy nagyobb feszültséggel rácsattintottam az akksi kivezetéseire, s így megjelent valamiféle kapocsfeszültség rajta.) Sőt kibontottam a régen megállt laptopakkumlátort is. S szétszedtem.. Volt benne két szinte teljesen halott 18650-ös Li-cella és 4 gatyára merült. Feldobáltam őket a töltőre. Kettesével párhuzamosan, s 7-8 óra töltés után feltöltött. Nincs túltöltés. S a 4,1V megengedett maximum elérését követően már áram sem folyik. Jó lett. Laptopba már nem tudom visszaépíteni, mert nemigazán tudtam roncsolás mentesen szétszedni. Bele volt ragasztva egy fél kiló ragasztóval, meg össze volt heggesztve az egész.. Szóval nem egy csereberére szánt megoldással összeszerelt valami. :/ Viszont mikor rákötöttem őket a nagy fényerejű biciklilámpámra akkor új értelmet nyertek a cellák! Nem hinném hogy egy nyár elég lenne a lemerítésükre.. Télen nem biciklizem sokat, a Li-ion amúgy sem csipázza a nagyon hideget. A hozzászólás módosítva: Nov 9, 2015
Valahonnan ismerős a rajz, szerintem meg akartam építeni, csak közben megtaláltam az occókicit, és felhagytam vele. Nem rossz áramkör ez sem, a biciklilámpához valószínűleg én is inkább ilyet építek majd, de az ráér még.
Viszont két telefon akksihoz, amiből az egyiket egy elektromos dobókockába, a másikat egy szintén kínai 2x3W-os D osztályú erősítőbe építek, még a munkát is sajnálom, amiből előállítanám ezt a töltő áramkört.
Én is annyira sajnáltam rá az időt. Annyira hogy egy ebéd után egy kartonpapírra rászurkáltam a gratz-et, tranyókat, ledeket és alulról összekötöttem az ellenállásokkal. 1 óra múlva már töltöttem a cellákat.
A hozzászólás módosítva: Nov 13, 2015
Sziasztok!
Egy tönkrement power bank celláit szeretném feltölteni melyik kapcsolás lenne rá megfelelő és olcsó? Szerintem csak az áramkör mondta be az unalmast, a cellák még valósziüleg jók. A power bank adatai (kínábol rendeltem anno) 3.7V 12000mAh 41Wh (egészbiztos nem valós adatok). Valami hasonló cellák vannak benne mint a képen 3.7V/2600mAh. Azokból 4db.
Sziasztok!
Li-ion cellákat szeretnék elem/bringáslámpába használni. Ezzel kapcsolatban van néhány kérdésem. (A cellákat egy Nitcore töltővel fogom tölteni.) 1. Egyrészt olyan (újrahasznosított) lámpát fogok használni, ami Cree XM-L-lel van szerelve, és az eredeti akkupakkja 4 db 18650-es cellát tartalmazott. Arról nincs infóm, hogy védett cellák voltak-e. Ezért azt kell feltételeznem, hogy a lámpában nincs védelem. A feszültségnek 8,4V van megadva, ami nyilván azt jelenti, hogy a cellák 2-2nként sorosan, majd párhuzamosan voltak kötve. Én csak 2 akkut használnék (sorosan), mert ahogy kilogikáztam, két oka lehet a párhuzamos kötésnek: - Vagy a nagy áramot akarták biztosítani, de ha jó cellákat használok, akkor a Cree max árama nem kell, hogy gondot okozzon (3A körüli - bár semmit nem tudok a driverről, én pedig 2,2mhA-ásokat használnék, amelyek ennél többet tudnak elvileg.) Itt esetleg akkor lehet gond, ha a cellák már romlanak, és nem fognak tudni elég nagy áramato, pontosabban nagyon melegszenek. Erre a válaszom jó minőségű védett cella, esetleg nagyármú, de talán arra nincs szükség. - Illetve a párhuzamos kötéssel növelték a kapacitást. Ez nekem nem gond, nem fogom hosszan használni. Itt a kérdés, hogy helyes-e a gondolatmenetem, jó lesz-e így? (Ha nem elég az áram, akkor még a nagyobb fizikai méretű akku is opció. mivel a tok még nincs meg.) 2. A fenti akkukhoz kéne olyan tok, doboz, ami cseppálló, vagy legalábbis rá merjem rakni a bringára. Búvárkodást nem tervezek Nyilván valami kivezetés kéne rá.Van-e ötet beszerzési helyre? 3. Ezen kívül, ha már úgyis lesz töltő, akkor lesz néhány kisebb ledes zseblámpám, szintén 18650-esekről meghajtott. Ezekhez tudnék szerezni olcsó akkukat, elvileg védelemmel, de ahogy olvastam, ezek az olcsó akkuk védelme jelképes (vagy nem is létezik), ezért nem védett akkunak tekinteném őket. Első gondolatom az volt, hogy ilyen ócskaságot nem veszek, aztán viszont a köv. gondolatmenet futott végig: - olcsók, ha tönkremennek nem kár értük - azért vigyázni fogok rájuk (mélykisütés kerülése) - node oké, hogy ők tönkremennek, de van-e veszélye rám nézve ezeknek? Arra jutottam, hogy talán nincs, mert akár a védőáramkör, akár a LED nagyon pici árammal fogja őket terhelni. Mmint a LED azért, mert ilyenkor már alacsony a feszültség, és ugye a ledkarakterisztika ellaposodik (vagy akár zár?). Tehát az akkut kinyírhatom, de tuti nem fog felgyulladni, Viszont nem vagyok biztos benne, hogy helyes a gondolatmenet. Ráadásul a NiMH akkuk megtanítottak, hogy csak jóminőségűben szabad gondolkodni, a többi kidobott pénz. Viszont itt egy kb. 5-6xos árszorzó azért elgondolkodtat. Mit gondoltok erről? Köszönök minden tanácsot, gondolatot!
Hello!
Csak azért vannak párhuzamosan hogy a kapacitás duplája legyen. A lednek böven elég lessz egy darabig az egy pár sorosan kötve.Persze az hogy mikorra merül le az a felvett áram és időtöl függ. Én ilyen akkukat vettem ezekböl is azt amire 3000mah van rá irva. Ezek max 2500-2600mah tudnak és van bennük védelem. Vizálo tartó is van. Ebayen pl beirtam hogy 18650 water case és bedobott egy jó párat, bár én csak 4 elemest láttam igy hirtelen. De biztos van 2-s is.
Minél nagyobb árammal terhelünk egy akkut, annál több hő képződik a cella belsejében, ami egyrészt káros, másrészt a teljes kapacitás egy része nem jut ki a cellából. 3A-es terhelésnél már igen javasolt a párhuzamosítás, kivéve, ha nem lényeges, hogy a cella mennyi ideig tudja a LED-et meghajtani.
Ha merül a cella, attól nem fog a LED kisebb fényerővel világítani, mert ha jó minőségű (és logikus felépítésű), akkor áramgenerátor hajtja. Legjobb esetben kapcsolóüzemű, és ezek úgy vannak méretezve, hogy majdnem lemerült cellánál is tudja a maximális áramot. Ha 3A-ről van szó, ezt biztosan nem fogja tudni tartani, de meg fogja próbálni. Egyébként felesleges írni, hogy Cree LED, egyszerűbb lenne leírni a nyitófeszültségét, és a maximális áramot, meg hogy te mennyivel szeretnéd hajtani. A hozzászólás módosítva: Nov 15, 2015
Azért irtam
Idézet: . Tudom hogy ha a max áramerőség felehalad az ember akkor már nem tudja kivenni a teljes kapacitást az elemből. De 3A biztos nem fog ártani neki, csak hamar lemerül. Bár én nem tudom milyen led ez ami 3A vessz fel. Mer ez a holdra is elvilágit majd. „Persze az hogy mikorra merül le az a felvett áram és időtöl függ.” A hozzá valo led meghajtás meg egyértelműen kell, de azt nem irta hogy csak led van neki. Én ugy vettem le hogy egy lámpát szeretne átalakitani.
"Egyébként felesleges írni, hogy Cree LED, egyszerűbb lenne leírni a nyitófeszültségét, és a maximális áramot, meg hogy te mennyivel szeretnéd hajtani."
Lenne, ha tudnám Leírtam azt, amit tudok, én magam sem értek az elektronikához igazán, de főleg nem tudom (ezt írtam is), milyen driver van.Nem átalaktíani szeretnék, hanem "megörököltem" egy ledes lámpát, amihez nincs akkupakk. A többi megvan, így a meghajtás is. A lámpa egy MJ-808E, de nem találtam meg róla semmit. A 3A a netes keresgélésem eredménye, mint max. Ebben tévedhetek.
De, köszi! ez alapján 1,5-1,6A, ha jól értem, az barátságosabb.
Szasztok!
3.7V AA méretű akkumlátorokat szeretnék vásárolni. Szerintetek mekkora az a kapacitás ami reális, mert a kici kínaiak azt írnak rá amit a vevő látni akar. Érdekes, hogy 14500 ban a sanyo 840mA-nél nem találtam nagyobbat, maximum meg GTF sárga színű 2500mAh.
Sziasztok! Tud nekem valaki segíteni! Keresek kapcsolási rajzot egy battery charges- hez. Ez az akutöltő egy takarítógépen van. Az adatlapján ez található: Gyártó: MEG Mechanik Gmbh Gießübel
battry charges SML 2412-ob input 230VAC/2A/47-63 Hz primary fuse 250V4AT output 24VDC/12A Segítségeteket előre is köszönöm!
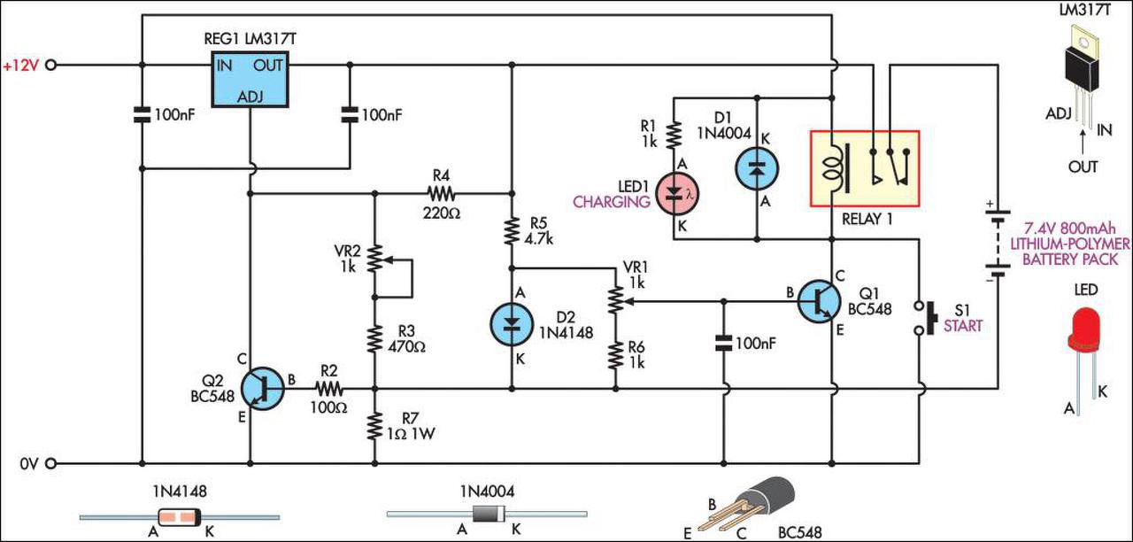
Sziasztok.
Megépítettem a képen látható kapcsolást, de BC557-es tranyókkal, de a kimeneti feszültséget nem tudom beállítani 8.4V-ra csak 11.3Vig megy le. Lehet ez a tranyók miatt? A hozzászólás módosítva: Nov 21, 2015
Szia!
Nekem vannak 14500-as Li-ion akkumulátoraim, azok 800 mAh kapacitásúak. Ennyi van ráírva és mérve is annyi. A 18650 esetén lehet reális a 2.000-2.600mAh (típustól függően), de annak térfogata több, mint kétszerese az AA méretűnek. Nem gondolom, hogy reális AA méretűnél az 1.000mAh feletti érték.
Az egyik PNP, a másik NPN. Szerinted?
Elnézést elírtam nem 557-eset építettem be, hanem az 548-as tranyo helyett 547-est. Mindkettő npn.
A hozzászólás módosítva: Nov 21, 2015
A tranyóknak szinte semmi köze a feszültséghez, Az az R3-VR1-R4 határozza meg. Amit egyébként 3,9..9,6V tartományban lenne szabályozható VR1-el. Valamit elkötöttél.
Szia!
Köszi a választ! Szerintem is az a reális mAh.
Az eneloop AA akkuk elérik az 2400mAh feletti értékeket (föleg a fekete), igaz ezek nem LiPo akkuk, de nagyon megbizhatoak.
|
Bejelentkezés
Hirdetés |




Én több éve már nem töltött 0V-t mutató telefonakksit élesztettem vele. (Persze töltés előtt egy nagyobb feszültséggel rácsattintottam az akksi kivezetéseire, s így megjelent valamiféle kapocsfeszültség rajta.) Sőt kibontottam a régen megállt laptopakkumlátort is. S szétszedtem.. Volt benne két szinte teljesen halott 18650-ös Li-cella és 4 gatyára merült. Feldobáltam őket a töltőre. Kettesével párhuzamosan, s 7-8 óra töltés után feltöltött. Nincs túltöltés. S a 4,1V megengedett maximum elérését követően már áram sem folyik. Jó lett. Laptopba már nem tudom visszaépíteni, mert nemigazán tudtam roncsolás mentesen szétszedni. Bele volt ragasztva egy fél kiló ragasztóval, meg össze volt heggesztve az egész.. Szóval nem egy csereberére szánt megoldással összeszerelt valami. :/ Viszont mikor rákötöttem őket a nagy fényerejű biciklilámpámra akkor új értelmet nyertek a cellák! Nem hinném hogy egy nyár elég lenne a lemerítésükre.. 







