Fórum témák

» Több friss téma
Fórum » Keverőpult építése, javítása
Lapozás: OK   17 / 78
(#) csisy hozzászólása Feb 24, 2008 /
 
hali!
Itt a kapcs. rajz hozzá, valóban, ezt elfelejtettem... nem látom értelmét a C8-at arrébbtenni, mert akkor meg keletkezik egy nagy üresség a c8 helyén... (szerintem, meg apum szerint is...) Elvileg "működik" a nyák, tehát ezalatt azt értem, hogy jól van megcsinálva (a kapcs. alapján...)
(#) fongab válasza csisy hozzászólására (») Feb 25, 2008 /
 
Nézd nem mondtam, hogy nem működik. Egy kicsit furcsának találtam a C8 –at. De ha neked így jó, legyen így.

Megint csak elvek. És nem azt mondom, hogy rossz :
A bemenet kimenet mért van más magasságba?
A panelt mért nem keríted, körbe földel?

Ami jónak találok de ez a én véleményem.
C1, R6, C4, R7 IC1
Változtatnám : az IC1 mellé betenném a R9, az R5 kijjebb kerül. A R11 –et R6 felé mozgatnám és nem kellene a föld vezetékkel kerülgetni a potmétert. A C8 nálam még, mindig egy magasságba kerülne a C3, C6 –tal. R13 –nál fordítanám a lábakat ( a panel szélétől kapná a 9V –ot )

Kb. ennyi de így is jó
(#) csisy válasza fongab hozzászólására (») Feb 25, 2008 /
 
hali!
Naggyából megcsináltam, amit mondtál...
Az R11-et, ha megfordítanám, akkor is végig kéne mennie a potinál a föld vezetéknek, mert a C8 egyik lábát is rá kell kötni a föld-re...

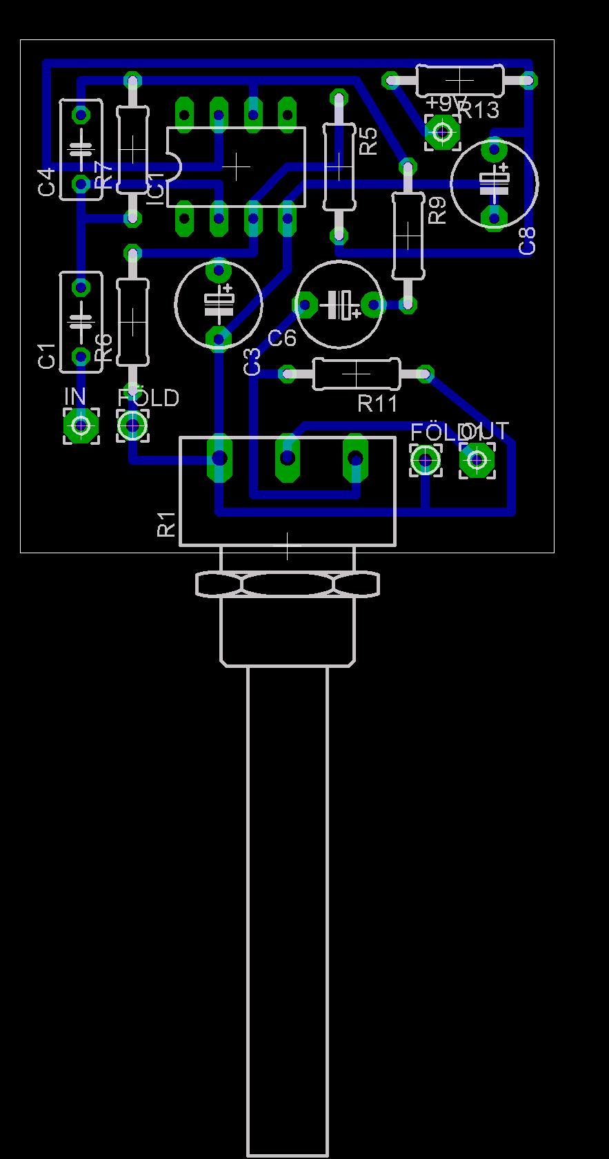
beultetes.JPG
    
(#) fongab válasza csisy hozzászólására (») Feb 26, 2008 /
 
Neked mi a meglátásod? Egy kicsit rendezetnek tűnik, vagy nem.
Szerintem alakul. Az R11 –be igazad van. De a testtett körbe futtatod… jó az R11 első gondolat volt tévedtem. A panel szélét jelölő fehér vonal mentén még a kék vonalat is húznák, és ahol engedi ott széleset, és a testhez kötném
A R9,R5,R13, -at egy magasságba tehetted volna az R7-tel. A C4 feliratnál lévő láb egy kicsit közel van, a vezetékhez. szerintem mehet távolabb is. Hasonlóan az R7 panel tetejéhez eső lába.
Amit még csinálnék A 90° sarkokat 45° -ra cserélném, ott ahol lehet.
De így is mutatósabb, mint volt. Szerintem
(#) csisy hozzászólása Feb 26, 2008 /
 
tehát pl. így?

köszi

nyak.JPG
    
(#) fongab válasza csisy hozzászólására (») Feb 26, 2008 /
 
Igen valahogy. Amit javítottam szabad kézi, de valami hasonló. Ez még nem biztos, hogy működik, de külalak márt jó. És ha működik is akkor Le a kalappal ( elismerésem )
üdv.
(#) csisy válasza fongab hozzászólására (») Feb 26, 2008 /
 
köszi a segítséget!
(#) szabi83 válasza fongab hozzászólására (») Feb 26, 2008 /
 
bocsi, ez a körbefuttatom gndvel, miért is olyan jó

Kösz :worship:
(#) csisy válasza szabi83 hozzászólására (») Feb 26, 2008 /
 
höhö, én ezt nemtudom, várom a véleményeket... de szerintem most enélkül lesz, elvileg ígyis műxik...
(#) fongab válasza szabi83 hozzászólására (») Feb 26, 2008 / 4
 
Minél jobban leárnyékolód, annál kevesebb zajt szed össze. A alkatrész oldalon lehet tele fólia.
Másik kevesebb fóliát kell lemaratni.
Harmadik árnyékoló lemezt teszel, könnyű megfogatni.
Negyedik itt még nem gondolt a felfogatásra. Akár anyát rá lehet forrasztani, vagy egy panelcsíkra rá forrasztani, mindegy én itt, hátrányát nem látom.

Hátrány hogy kapacitása is lesz de ezt csak rádió frekvenciánál kell figyelembe venni (1-10pF a felülettől függ) Hang frekvenciánál, nagyobb a kondenzátor tűrése mint, 1-10pF nézd meg a 10nF –ot.

Esetleg mért nem jó a körbe föld. Te szerinted?
(#) Moderátor hozzászólása fongab hozzászólására (») Feb 26, 2008
 
Kérésre-és mivel tényleg sokat ügyeskedtél- adok pontot.
(#) szabi83 válasza fongab hozzászólására (») Feb 26, 2008 /
 
Köszönöm a választ

Idézet:
„Esetleg mért nem jó a körbe föld. Te szerinted?”


Nem tudtam miért jó, ezért kérdeztem

Üdv:pias:
(#) fongab válasza (») Feb 26, 2008 /
 
Köszönöm, de nem a pontra hajtok, hajtottam. Csak az elgondolásom, mondtam el.
És örülök, hogy ezzel segíttetem. (ügyeskedtem )
(#) petitrial hozzászólása Márc 11, 2008 /
 
Erröl a kapcsolásról mi a véleményetek?

3schem.gif
    
(#) proli007 válasza petitrial hozzászólására (») Márc 11, 2008 /
 
Hello!

Működőképes, csak nagyon gyenge megoldás. Munkapont beállítása béta és hőfokfüggő.

Egy műveleti erősítővel, hamarabb célba érsz.
kb. négy alkatrésszel több.

üdv! proli007
(#) petitrial válasza proli007 hozzászólására (») Márc 12, 2008 /
 
Tudom, hogy jobb lenne műveleti erősítővel, de nincs lehetőségem szimetrikus tápot használni (márpedig a legtöbb műveleti erősítő szimetrikus tápról üzemel), ezért gondoltam tranzisztorosra. Azért köszi
(#) proli007 válasza petitrial hozzászólására (») Márc 12, 2008 /
 
Egyáltalán nem kell szimmetrikus táp. Ezt elő lehet virtuálisan is állítani egy 1:1 arányú osztóval. Mert csak az a lényeg, hogy a műveleti erősítő munkapontját a táp felére állítsuk, hogy a kivezérelhetőség a maximális lehessen.

üdv! proli007
(#) Kovidivi válasza proli007 hozzászólására (») Márc 20, 2008 /
 
Hűűű... Te majdnem minden hozzászólásod alá odaírtad, hogy: "üdv! proli007"... nagyon durva
(#) vtsoftware hozzászólása Ápr 10, 2008 /
 
Sziasztok

Gondolkodok egy 4 sávos keverőpult építésén.
Kinéztem pár IC-t, mindent előkészítettem, eddig ez a nagy terv:

Hangerőszabályzás AN5262-es IC-vel ebből 5 db, 4 csatorna egy masternek.
Kivezérlésjelző: UAA180-al.
Hangszínszabályzás LA3600-val 5 frekin minden csatornára.

Namost ezekkel az a bibi hogy mono az egész.
Azt szeretném kérdezni tőletek hogy ezekből az alkatrészekből hogy lehetne sztereó keverőt építeni?
A 4 csatorna/5 frekihez ragaszkodnék de ha tudtok más alkatrészt/módszert azt is írjátok le léccí'.

Tudok az LM1036-os IC-ről de az csak 3 frekis úgyhogy az kiesett.

Köszi szépen
(#) petitrial hozzászólása Ápr 14, 2008 /
 
Ehez a kapcsoláshoz nincs véletlenűl valakinek nyákrajza?

mixer.jpg
    
(#) csisy válasza petitrial hozzászólására (») Ápr 14, 2008 /
 
ott van a hátulján...
(#) petitrial válasza csisy hozzászólására (») Ápr 14, 2008 /
 
És neked megvan a hátúlja bescannelve? Nagyon hálás lennék
(#) csisy hozzászólása Ápr 15, 2008 /
 
Ha erre gondolsz, akkor megvan. Nem én scanneltem, ebben a topicban volt azthiszem. (+beültetés)
Remélem tudtam segíteni.

kicsit ferde szegényke
(#) csisy hozzászólása Ápr 15, 2008 /
 
bocs nem használtam a választ. bocsi
(#) petitrial válasza csisy hozzászólására (») Ápr 15, 2008 /
 
Uhh, nagyon szépen köszi
(#) csisy válasza petitrial hozzászólására (») Ápr 16, 2008 /
 
örülök, hogy segíthettem

Sok sikert az építéshez.
(#) hüblerattila hozzászólása Ápr 16, 2008 /
 
Helótok! Lenne egy kérdésem. Van egy behringer dx052-es keverőm, és olyan problémám van vele hogy nagyon zajos tehát nagyobb hangerőn elég erősen súg. Ezt hogyan lehetne megcsinálni hogy ez a zaj abbamaradjon? Köszi a segitséget előre!
(#) jahsule hozzászólása Ápr 17, 2008 /
 
Keverőpultot kötöttem PC Line In bemenetére...
A kábel saját:
keverő oldalán: két mono nagyjack
hangkari oldalán: egy stereo kisjack.
Változó időközönként a PC egy csippanás után lefagy, mi lehet a baj?
(#) szabi83 válasza jahsule hozzászólására (») Ápr 17, 2008 /
 
hangkártya a helyén van? vagy alaplapi?
(#) jahsule hozzászólása Ápr 18, 2008 /
 
egyenlőre még csak alaplapi asus, és csak akkor történik ilyen, ha reávan dugva a keverőpult
Következő: »»   17 / 78
Bejelentkezés

Belépés

Hirdetés
XDT.hu
Az oldalon sütiket használunk a helyes működéshez. Bővebb információt az adatvédelmi szabályzatban olvashatsz. Megértettem