| Fórum témák 
 
 » Több friss téma | - Ez a felület kizárólag, az elektronikában kezdők kérdéseinek van fenntartva és nem elfelejtve, hogy hobbielektronika a fórumunk! - Ami tehát azt jelenti, hogy a nagymama bevásárlását nem itt beszéljük meg, ill. ez nem üzenőfal! - Kerülendő az olyan kérdés, amit egy másik meglévő (több mint 17000 van), témában kellene kitárgyalni! - És végül büntetés terhe mellett kerülendő az MSN és egyéb szleng, a magyar helyesírás mellőzése, beleértve a mondateleji nagybetűket is! 
 
				Szevasz Apmervadász! Köszönöm, jó oldalt adtál. Az a helyzet. hogy lakótelepen nehéz a fémmegmunkálás. Se satu, se reszelő (mármint megfelelő) További kellemes napot! 
 
				bocs hogy nem válaszoltam ennek a kapcsolónak a középső lábát billegteti jobra balra. Aképen a középső lábat a kapcsoló irányába álló lábra kapcsolja (vagyis aközépső és a bal oldali lábra kapcsolt.)						 
 
				De azért sikerült megtalálni azt  a helyet ahol megtudjáK neked munkálni? Amugy kösssz sok sikert a maratáshoz!						 
				Ha úgy érted,hogy hol a bemenet,akkor az a középső láb.Ha jól emlékszem nekem is van ilyenem.A két oldalsó ki-ki.						 
				Üdv! Nagy örömömre sikerült széttörnöm egy vasmagot, de szerencsére csak 2 részre tört! Ha mondjuk pill.ragasztóval megragasztom lesz vele vmien gond? Vagy inkább mennyivel lesz másabb mint törés előtt? 
 
				Üdv. Az biztos hogy lessz veztesége a vasmagnak, de minimalizálható, ha a repedés mentén teljesen átkened és össze illeszted, a lehető legpontosabban. (Ne legyen légrés) Szerintem ne pillanat ragasztót használj mert hamar köt. Ha meg rosszul illezsted ösze, és a ragsztó meg köt, akkor nagyobb rés marad a ferritmag repedése között, nem beszélve az utána jelentkező szagról, mert hogy melegedni fog és nagyon büdös lessz, én hőálló lakkot ajánlanék, vagy műgyantát, utána meg egy papír ragasztóval körbe kell tekerni hogy megkössön, és már tökéletes lessz!						 
 
				Jaja! 1ből, de azért majd hétfőn kiderül, mennyire lesz a műhely fogékony a problémámra. +1X köszönöm!						 
 
				Sok sikert tudok kivánni hozzá! (Gondolom a kapcsolóüzemű táp trafójának a ferrit magját törted el.)						 
 
				rossz helyre irtam.						 
 
				Sok sikert kivánok! Az előbb nem neked akartam írni azt hogy "Sok sikert tudok kivánni hozzá! (Gondolom a kapcsolóüzemű táp trafójának a ferrit magját törted el.)" mert ezt  maTaKee-nek szántam.						 
 
				Szerintem te a párhuzamos kötésre gondoltál! Nem? Ott a relét védi meg hogy nagy áramot ne kapjon.(1N4148)						 
				Valami olyasmi hogy mikor visszakapcsol a relé tán indukció lép fel a tekercsben és a dióda nélkül tönkretenné a relét kapcsoló tranzisztort.						 
				Szerintem is párhuzamosra gonolt. De én úgy tudom hogy a tranyót védjük vele.    
 
				akkora fesz nem keletkezik a 230V os mágnes kapcsolónál sincsen dióda vagy hasonló! A nagy feszültségű transzformáoroknál viszont van, de ott szikraközzel oldják meg (túlfeszleveztő!)						 
 
				Ott (#192452) leirtam miért kell párhuzamba kötni.						 
				Tud valaki adni egy motor forgásírány váltó kapcsolást adni?Ez egy 12 voltos motor,két kivezetéssel.						 
				Olvasd el, nemhosszú. Van külön léptetőmotoros cikk is szóval szerintem nem...						 
				Szerintem is a kapcsolótranyót védi a relé tekercsével párhuzamosan kötött dióda.  Bővebben: Link (59-60. oldal) 
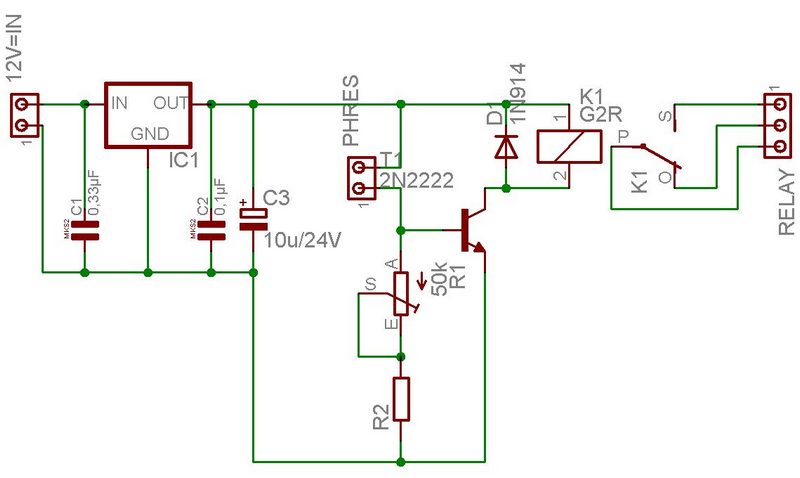
				1N914-et mivel lehet helyettesíteni ebben a kapcsolásban?						 
				Ebbe a generátorba akarok életet lehelni. Tudna nekem valaki segíteni hogy hogy kell bekötni a gerjesztőtekercset? Szélkerékkel akarom majd hajtani. Három tekercs van és csillagpontba van összekötve.						 
 
				A generátor csúszó gyűrűire kell ráadni egyenáramot, at nem tudom mennyit. Rajta kéne lennie. A tekercseken lehet levenni a feszt (3fázis~).						 
 
				14 volt és 35 amper van ráírva.						 | Bejelentkezés Hirdetés | 




 
						 
						






