Fórum témák
» Több friss téma |
Ez se sajnos de 16mhz van beállitva az baj internall ocillátorra
Ha 16MHz-en kell menjen a PIC
Az OSCCON legyen a legelején utána jöhet minden.
semmii
((És ne felejtsd el a portokat digitálisra állítani..??? mire gondolsz és hogy mclr nem kell felhuzni??? 10k al A hozzászólás módosítva: Jún 15, 2016
De, ha nincs ki kapcsolva az !MCLR akkor fel kell húzni 10k-val.
Nem élet halál hiba, ha PORTx-al írod a kimenetet is, de inkább a LATx-al a portok digitálisra állítása bemenetnél fontos. Az amit te írtál kódot annak működnie kell.
nem értem miért nem pgd ,pgc elkötés???
Ezzel mire gondolsz, elkötötted a pgd pgc-t ?
Ezt állitottam ha csak ezt kell beállitani akkor jó
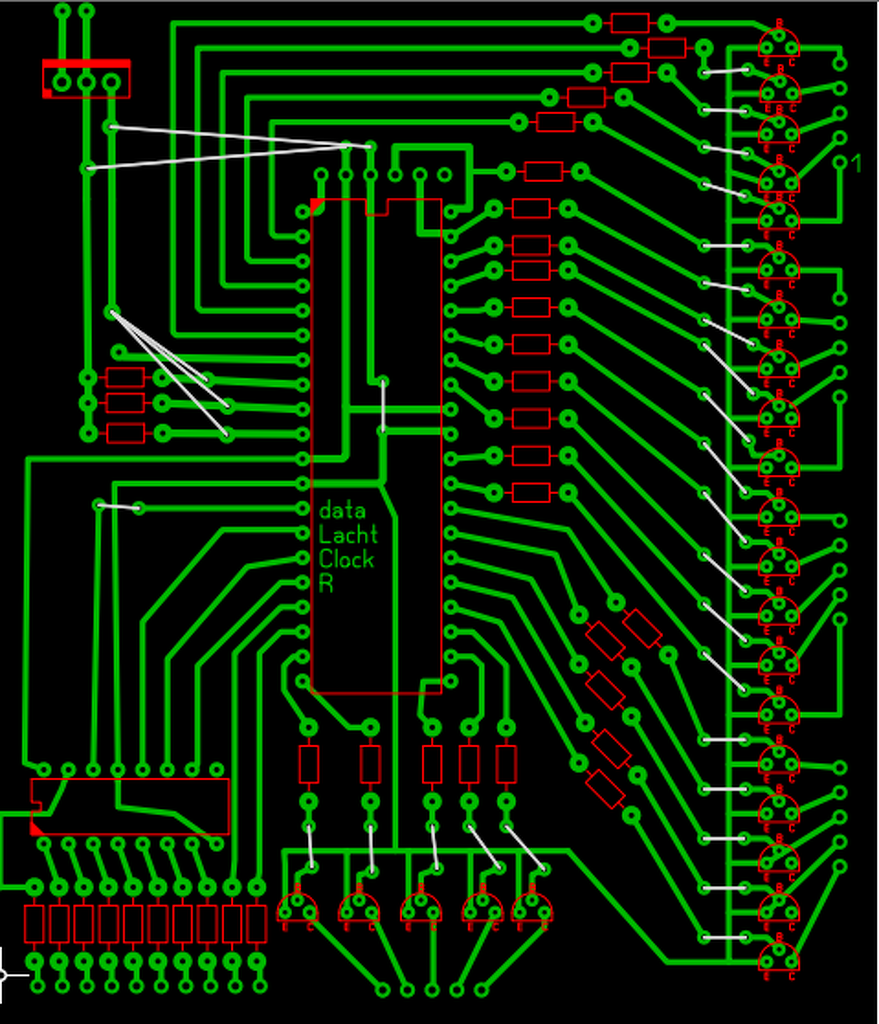
Küldök egy nyákrajzot hátha ott hibáztam
Ha bemenetre állítasz egy pic lábat, aztán rákötsz egy npn bázist "később majd kimenetről meghajtani", de legnagyobb csodálatodra a pic lábat bemenetre programozva is áram folyik vissza a tranzisztor bázisába annyi, hogy a tranzisztor ki is nyit, azt teljesen üzemszerű működés ttl bemenet esetén. A ttl nem cmos.
Én nem használom ezt a szoftvert. És a munkahelyemen telepíteni sem tudok semmit.
Köszi srácok a segítséget.
Tegnap este nagy nehezen rájöttem, hogy az volt a baj, hogy a linker állomány "procdefs.ld" nem közvetlen a projekt mappában volt a ""Makefile mellett. Szóval aki PIC32 illetve UBW32 -es fejlesztőt használ, és bootloadert, az ne felejtse el közvetlen a projekt mappába tenni a linker állományt. Be linkelve máshonnét nem lesz jó..
Ez így igaz, a TTL-ek bemenete egy tranzisztor emittere, amit GND-re kapcsolva áram folyik a GND felé, egyetértünk
!
akkor ha ma végeztem melóval akkor elküldöm a képben
A hozzászólás módosítva: Jún 16, 2016
Itt a nyáktervem
)(kicsit kezdő)
Semmi szűrés?
Semmi hidegítő a PIC VCC és GND közt? Nem lesz ez így jó.. 7805-öt is kellene szűrni.. Ugyan ez jellemző a Shift regiszterre is. Illetve a programozó résznél az MCLR és VCC közé 10K ellenállás kellene.. A hozzászólás módosítva: Jún 16, 2016
100nf raktam egyből 7805 GND VCC közé(útolag pótoltam)
PIC lábához kellene legközelebb mind két oldalára.
7805-nél nem csak 100nF kell, mind a bemenő mind pedig a kimenő ágra kellene pár kondi és tán nem ártana elektrolit kondit is bele tervezned. Ez a rajz, sok sebből vérzik sajnos. A legfontosabb, a PIC VCC GND lába közé mind két oldalra tegyél 100nF-ot, és MCLR és VCC közié a programozó felületnél a 10K ellenállás. Itt ellenőriztesd: Bővebben: NYÁK terv ellenőrzése Ha kívülre teszed a tranzisztorok Emitteréhez futó GND-t, akkor nem kell az a rengeteg átkötés.. A hozzászólás módosítva: Jún 16, 2016
Okés
köszönöm ) van még egyéb dolog???"MCLR és VCC közié a programozó felületnél a 10K ellenállás." azt mondták nekem nem szükséges
Csak akkor nem szükséges, ha MCLR lábát engedélyezed.
Ha nincs engedélyezve, akkor biza kelleni fog
220 uf elektrolit elég????
szerk.:MCLR mire is jó amugy és hol is lehet tiltani és engedélyezni??? A hozzászólás módosítva: Jún 16, 2016
egyet nem magyaráz meg a dolog hogy nyákterven lévő R felirat allati 2 lábakat kinyitom (sorokat) akkor villágit 3 led vagy is a pic magától egy két lábát magas szintre emelte.
Ez lehetséges??
Ha bemenetként hagyok még akkor is lehetséges talán hogy odakerül valamilyen töltés és kicsit világít a LED.
De a PORT és LAT regiszterek állapota reset-kor nem definiált véletlen szerű értéket vehet fel. Induláskor töröld a PORT és a LAT regisztert is és utána beállítod a TRIS-t is, hogy melyik láb be melyik ki menet és akkor szerintem nem fog megvillanni/világítani a LED, addig amíg nem kell, hogy világítson.
7 bit es regiszter asszem LATE talán akkor is 8 biten ábrázoljam??
Idézet: „De a PORT és LAT regiszterek állapota reset-kor nem definiált véletlen szerű értéket vehet fel. Induláskor töröld a PORT és a LAT regisztert is és utána beállítod a TRIS-t is, hogy melyik láb be melyik ki menet és akkor szerintem nem fog megvillanni/világítani a LED, addig amíg nem kell, hogy világítson.” Erre gondoltál??
A hozzászólás módosítva: Jún 16, 2016
Igen.
LATE = 0; Vagy LATE = 0x00;
Továbbra is fenntartom, hogy a LATx regisztert használd port írására, mert a 18-as családnál a PORTx regiszter a kiolvasásra való. Nem eredményez biztonságos eredményt. PORTx regisztert 10-12-16-os PIC-eknél kell írásra használni, de ott is csak azért mert nincs LATx regiszter. A hozzászólás módosítva: Jún 16, 2016
okés kiprobálom ha haza értem
Nagyon szépen köszönöm rem sikerül ))))) A hozzászólás módosítva: Jún 16, 2016
Sziasztok! Elővigyázatossági okból érdeklődnék, hogy ha egy PIC, PGC és PGD lábait analóg bemenetnek is szeretném használni, akkor elég csak a port konfigurálásánál várni egy keveset? Nem szeretném kizárni magam a PIC-ből, ha egyáltalán ilyennel lehet is. Mire kell esetleg figyelni a használatánál? A segítséget előre is köszönöm!
Nálunk a suliban ami van 18f14k22 próbapanel ott a pgd-re vagy pgc-re megy egy poti egy 1k ellenállással és semmi problémát nem okoz programozáskor.
Alapból amúgy is bemenet és analóg bemenet szokott lenni a láb úgyhogy nagyon a konfigurálással se tudod elrontani. Annyit észre vettem a panelon ha a poti 0V-ra volt letekerve akkor problémázott néha, de egyébként semmi baja nincs vele. És ezzel a kizárással talán akkor kell vigyázni ha azonnal kimenetre állítod a portot az okozhat problémát.
Köszönöm!
Idézet: „Nem szeretném kizárni magam a PIC-ből, ha egyáltalán ilyennel lehet is.” A "Vpp first programming entry" módszer mindig segít. A "Vpp first programming entry" alkalmazásánál a Vdd feszültséget a programozó biztosítja. Csak úgy kell megtervezni az áramkört, hogy ha a MCLR lábon jelenik a feszültség és a Vdd -n nem, akkor se menjen semmi sem tönkre. |
Bejelentkezés
Hirdetés |




((
!
)





