Fórum témák
» Több friss téma |
- Ez a felület kizárólag, az elektronikában kezdők kérdéseinek van fenntartva és nem elfelejtve, hogy hobbielektronika a fórumunk!
- Ami tehát azt jelenti, hogy a nagymama bevásárlását nem itt beszéljük meg, ill. ez nem üzenőfal! - Kerülendő az olyan kérdés, amit egy másik meglévő (több mint 17000 van), témában kellene kitárgyalni! - És végül büntetés terhe mellett kerülendő az MSN és egyéb szleng, a magyar helyesírás mellőzése, beleértve a mondateleji nagybetűket is!
Üdv!
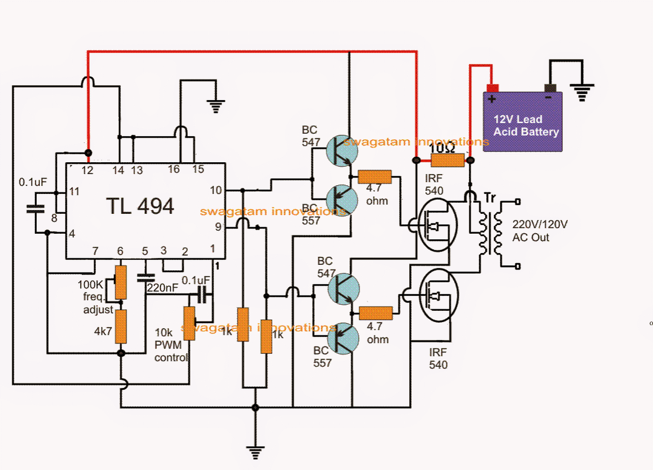
Találtam egy nagyon hasonló kapcsolási rajzot az általam régebben talált nyák tervhez. A kérdés az lenne, hogy milyen értékek lehetnek a R6,R7,R8 ellenállások és a C6 kondi. A kapcsolási rajzon szereplő invertert szeretném elkészíteni, de ahhoz nincs nyákrajz. A kész nyáktervűhöz pedig nincs kapcsolási rajz. Mivel nem értem a mandarint sem a kantoni kínait így a leírások sem segítettek. Köszi előre is a segítséget.
Szia!
Két rajzon lévő IC-lábszámozások alapján beazonosíthatod az alkatrészeket és azok értékeit is.
Szia!
A gyors válaszod azt feltételezi, hogy erre még nem is gondoltam. Sajnos ez a válasz sem visz sokkal előrébb, mint a régebben válaszokban kapott matrózos vicc.
Én meg azt nem értem, ha van egy komplett kapcsolásod (bal oldali), akkor miért nem azt készíted el,
ahelyett, hogy egy "félkész" nyáktervhez próbálsz meghatározatlan alkatrészekből építkezni? ![]() Gyanítom, a nyákterv készítője azért nem adott meg értékeket, mert azt valami (pl képlet) alapján mindenkinek magának kellene kiszámolnia. De mivel az áramkört nem ismerjük, és a képleteket sem, nem hinném, hogy lesz bárki is, aki konkrét értékeket tud majd neked javasolni, hiába kérdezed meg ugyanazt már másodjára... A hozzászólás módosítva: Jún 6, 2017
Jobban megnézve valóban az látható, hogy köszönő viszonyban sincs a két ábra egymással. Ebben az esetben keress egy komplett építési leírást a témában. Ajánlom a 320volt.com című oldalt, ahol rengeteg építési leírás található. Vigyázz az egy török nyelvű oldal.
A hozzászólás módosítva: Jún 6, 2017
Két probléma van:
1. Rossz helyen kérdezel, van inverter építős témánk. Ajánlom menny át oda, azt figyelik az adott téma szakértői. 2. A panelterved bár picit hasonlít a rajzra, de csak annyira mint a medve meg a pele. De ha van egy jó rajzod akkor mért nem tervezel hozzá panelt? A feltöltött panelhez 1 óra altt lehet panelt tervezni. Tanulmányozd át az IC adatlapját: TL494.
Például a R8 értéke a frekvenciát határozza meg. Persze ha arra sem veszi a fáradtságot, hogy megnézze az alkalmazni kívánt IC adatlapját (amiben benne van a képlet) akkor én sem fogom feleslegesen keresni.
Most vajon mire célzol? Hogy 14,4 V-ot írtam, 0,1-gyel kisebbet? Próbáld meg kifejteni hogy szerinted miben tévedtem!
Egyáltalán nem erről van szó. Még arra sem vetted a fáradtságot, hogy megkeresd a témáját, ahol vannak bevált rajzok. Lehet nem TL494-el de vannak. Azoknak az ellenállásoknak az értékét, funkcióját az adatlap meghatározza, de ne hogy már én keressem ki neked. Szerinted mindenki fejből tudja a TL494 összes felhasználási módját? Ez nem egy 555 vagy egy 741 amit mindennap használ az ember.
De ha nem tudsz hozzá egy egyszerű panelt tervezni és az alkatrészek értékét, funkcióját nem tudod megkeresni az adatlapban, akkor a trafót hogyan akarod megtekerni hozzá? Mert adat az nincs róla semennyi. Mit akarsz egyáltalán ezzel az áramkörrel? A trafó kimenetén nagyfrekvenciás PWM jel lesz, azzal nem sok mindent tudsz meghajtani. Szerinted miért olyan kevés róla az információ a neten? Talán a kapcsolóüzemű tápok elboldogulnak vele, de még az sem biztos. A hozzászólás módosítva: Jún 6, 2017
Na legalább már azt elárultad, hogy invertert akarsz építeni! Nem volt könnyű szülés!
- Kérek egy kulcsot! - Milyen kulcsot? Villás? Elzett? Basszus? - Sok a duma öcsi! Amúgy meg hogyan akartál frekvenciát állítani fix ellenállással?
Arra, hogy feszültséggenerátorral nem töltünk akkumulátort. Igen, ismerem a bikázást de előbb-utóbb túljut azon az állapoton az akku.
Kívül nem, de az autóban a generátor gyakorlatilag feszültséggenerátorként működik....
Egy lényeges különbséggel, hogy 14,4V-nál lekapcsol teljesen. A leggyorsabban a bikázással lehet tönkretenni az akkumulátorokat. De az eredeti kérdésre válaszolva, jó kis töltőt nem olyan egyszerű építeni. A "tescos" töltők gyakorlatilag egy, a névleges töltőáramon tudják úgy ahogy a dolgukat, tehát ahol csak egy trafó és egyenirányítás van. Ha az akkumulátor kapacitása nagyobb akkor nem tölti fel teljesen, ha kisebb akkor meg túltölti, ez a jellemzőbb, ezért írják rájuk, hogy nem automata, 14,8V-nál a kezelőnek kell gondoskodni a lekapcsolásról.
Szóval esetleg meg lehetne próbálni azzal a trafóval, hogy egyenirányítás után annyi és olyan teljesítményű 24v-os izzót sorba kötni, hogy az akku kapacitásának 10%-nál nagyobb áram ne alakulhasson ki, és 14,8V-nál lekapcsolni, vagy építeni erre szabályzást.
Lekapcsol? Ha lekapcsolna, leesne a fesz. Nem kapcsol, hanem szabályoz. Továbbra is ad le áramot, ha van ami felvegye, max 50-120 A-t. Igen, ez gyakorlatilag feszültséggenerátor, nincs mese.
Idézet: „max 50-120 A-t” Nem lesz az egy kicsit sok?
Nem. Ha nem is gyakori, de elérhető töltőáram. Bővebben: Link
A hozzászólás módosítva: Jún 7, 2017
Nem. Nagyobb is van. Ezt véletlenszerűen, elsőre találtam:
https://alkatreszek.hu/wge677_sz (140 A) A hozzászólás módosítva: Jún 7, 2017
Sziasztok!
Történt egy érdekes dolog amire nem tudok rájönni hogy mi lehet a baj. Van egy vasmagos tekercsem aminek az induktivitását meg akartam tudni, de mivel nincs LCR mérőm így a összeállítottam egy áramkört ami alapján ki lehet számítani a következőképp. A kapocsfeszültségem 13.1VAC (hálózati trafó szekunder tekercs) nincs egyenirányítva. Sorba kötöttem egy 5W-os 33 Ohmos ellenállással a tekercset, és megmértem az áramerősséget ami 360mA. Ezután impedanciát számoltam Z = U / I ami 36.3 Ohm lett. Utána XL értékét akartam kiszámolni a (gyök alatt Z a négyzeten - R a négyzeten) képlettel ami 15 Ohm lett. Ebből számoltam ki az induktivitást XL / 2pi*f ami 47mH. Tehát az ismeretlen vasmagos tekercsem 47mH. ELMÉLETBEN! Ha valakinek van kedve legyenszives átszámolni hátha elrontottam valamit csak nem veszem észre. Ellenőrzésképpen a tekercsre rákapcsoltam a kapocsfeszültséget 13.1V-ot, hogy megmérjem a tekercsen átfolyó áramerősséget és kiakadt a műszerem, vagyis sokkal nagyobb volt mint 20A. Itt nem stimmel valami, mert ha jól számolok, akkor XL = 2pi * f* L = 14.7 Ohm, vagyis a 13.1V-os feszültségen 887mA áramnak kellett volna folynia. Elméletben, a számítások szerint. Tehát: Uk = 13.1V f = 50Hz R = 33 Ohm I = 360mA (a tekercs és az ellenállás sorba kötve) Most akkor vagy nem 47mH a tekercsem, vagy rossza műszerem, vagy nem jók az elméleti számítások. Mi lehet a baj? Ha van valakinek ötlete azt megköszönném. Előre is köszönöm.
A műszer jó, de nem így kell mérni. Egyrészt közvetlenül a tekercsen eső feszt kellett volna mérni, másrészt meg kellett volna bizonyosodni róla hogy az adott feszültség nem viszi-e telítésbe a tekercset.
Az a lépés is kimaradt hogy leméred a tekercs DC ellenállását, és ezt is ugyanúgy kell kezelni mint a külső ellenállást. A hozzászólás módosítva: Jún 7, 2017
Az igazsághoz hozzátartozik, hogy ekkora áramot képes leadni az a bizonyos generátor, ha megvan az igény rá. Töltésre ennek csak egy töredéke kerül felhasználásra, az akku feszültségétől függően, a többi áram a járműben található fogyasztók táplálására szolgálhat.
Írtam:
Idézet: „ha van ami felvegye” Idézet: „Töltésre ennek csak egy töredéke kerül felhasználásra” Így van, az aksi nem akar ennyit felvenni. Pont ezért lesz ez gyakorlatilag feszültséggenerátoros. Mondjuk az is hozzátartozik, hogy ez az áram fordulatszámfüggő is, kell hozzá egy minimum fordulatszám.
A baj az, hogy nem vetted figyelembe a fázisszöget. Impedanciát mérhetsz sokféleképpen, a legegyszerűbb talán a három voltmérős módszer.
A kapcsolás egy feszültség generátorból (praktikusan egy másik, nagyobb áramú, kisebb belső ellenállású trafó), egy a mérendő impedanciából, és a kettő között egy soros etalon RN ellenállásból áll. Nagy belső ellenállású feszültség mérővel egyidejűleg méred a generátor feszültségét, a soros ellenálláson eső feszültséget, és a mérendő induktivitáson eső feszültséget. Az impedancia abszolút értékét számolhatod a |Z|= (UZ / UN)×RN, A fázisszöget a cosφ=(U2-UN2-UZ2) / 2UN×UZ képlettel. A pontosság akkor megfelelő, ha RN, és a mérendő impedancia azonos nagyságrendű. Az impedanciából a mérőfrekvencia ismeretében számolhatod az induktivitást. A hozzászólás módosítva: Jún 7, 2017
Értem, köszönöm ezt kipróbálom.
Pafi: köszi neked is, teszek mégegy próbát.
A generátor ha valamennyire kimerült akkut tölt, a feszültsége nem egyből 14.4V mint feszültséggenerátor esetben lenne, hanem lassan kúszik a feszültsége felfelé pld. 12.5V-tól, ahogy töltődik az akku. Mindez átlagos személykocsinál kb. 10-20A töltőáramnál. Van ennek áramgenerátoros jellege is. Régen a töltés működését úgy néztük, hogy rákapcsolt multit folyamatosan kellett nézni, emelkedő-e a feszültség, vagy generátor álló állapota utáni indításra emelkedő lesz-e.
Ma egyszerűbben, lakatfogóval.
Akkor van "áramgenerátoros" (valójában inkább kicsi de nem 0 belső ellenállású) jellege ha nagyon kicsi a fordulatszám (mondjuk alapjáraton), és a bekapcsolt fogyasztók a leadható áramának nagy részét felemészti. Felpörgeted a motort és azonnal beáll a 14,4V (vagy amire beállították).
A "valamennyire kimerült" az vajon mit jelent? 0-tól 99 % töltöttséget?
Pld. 60%-ra merült akkunál nem áll azonnal be a 14.4V felpörgetett motornál sem, hanem lassacskán kúszik felfelé. Percekig kell figyelni, mire egyértelművé válik pár század volt növekedésből, hogy van töltés.
Amit írsz akkor van, ha csak egy indításnyi hiányzik az akkuból, ezt hamar visszatölti, beáll a 14.4V. A hozzászólás módosítva: Jún 7, 2017
Ha közvetlenül a generátornál méred a feszültséget, akkor nem század voltokat fog emelkedni a feszültség, hanem sokkal többet. Ha az akkumulátornál mérsz, akkor bizony a kábel soros ellenállása hamar problémát fog okozni. Ti 40-150A-ről beszéltek, de a kábel biztosan nem ehhez van méretezve (hosszútávon biztosan nem). Valószínűleg, mint soros ellenállás relatív sok feszültség esik rajta, így az akkumulátornál lassú lesz a feszültség emelkedése töltés közben.
A generátor és az akku között 0.5-1m hosszú viszonylag vastag kábel szerintem nem befolyásolhat. Ha ott esik pld. 2V 20A-nál, 40W melegszik a kábelen, vagy üres akkunál ennél jóval több. Nem tudom elhinni, hogy így terveznék.
ui.: Megnéztem most autómon szemre, annak a kábelnek meg sem kottyanhat 20A. A hozzászólás módosítva: Jún 7, 2017
Itt egy kép, egy modern fesz. szabályzóról. A kapcsolási rajz alapján biztos lesz aki meg tudja mondani, hogy ez tiszta feszültség generátor-e.
|
Bejelentkezés
Hirdetés |














