Fórum témák
» Több friss téma |
Szia! Nagyon szem előtt van, azért nem látod
![]() A képen a felső sorban: mkAVR Calvulator ver.1.0.0 bulid 59 De a kép neve is avrcalc.jpg
Oké,de beírom a keresőbe nem találja.Épp most nézem mi van a keresőmmel.
Értem, te a letöltést nem találod. Bővebben: Link
Itt van:
MkAvrCalculator download
Igen azt nem találtam.Köszönöm mind kettőtöknek.
a keresővel van valami mert a tablet megtalálta egyből
Sikerült,bent az eep,köszönöm mindenkinek,morgonak is mert ő is küldött linket végül is azt nyitottam meg.ez a három hét az idegeimnek nem tett jót én inkább hardveres vagyok
Leírod ide is, hogy Morgo kolléga mit küldött? Hátha jó lesz ez másnak is a későbbiekben...
Köszönjük szépen
Én köszönöm mindenkinek.
Sziasztok!
Kaptam javításra egy kínai grafikus kijelzésű, sárga színű tesztert. Atmega csere után, a trunk féle programot beletöltve szépen működött is. Jobb mint az eredeti!! Nem ez a probléma, hanem amikor a programot szerettem volna magyarra átírni, azt a hibát kaptam, hogy nem megfelelő a hex file ehhez az atmegához(M328p). Az eredeti programot nem változtatva, és lefordítva is ezt az üzenetet kapom. "The contents of HEX file does fit in the selected device" Valaki tud segíteni. Köszönettel: Zoli Idézet: „a programot szerettem volna magyarra átírni, azt a hibát kaptam, hogy nem megfelelő a hex file ehhez az atmegához(M328p). Az eredeti programot nem változtatva, és lefordítva is ezt az üzenetet kapom.” Most akkor kicsit kavarodás van nem? Melyiket töltötte rá amelyik jó , és melyiket szeretted volna átírni , és melyik az eredeti program amin nem változtattál , és az sem jó.Itt vetődik fel a kérdés , hogy akkor most mit nevezel eredetinek , amit beletöltöttél a legelején vagy ? Kicsit nem egyértelműek itt a verziók amiket használtál , és az sem , hogy mit változtattál a programban , hogy hibát kaptál .Illetve nem haladtad e meg a méretet , ami még az atmegában elfér. A hozzászólás módosítva: Máj 8, 2016
Szia.
Ha letöltöd a trunk verziót, ott különböző kijelzőkhöz már le van fordítva a hex, és eep fájlok, és mellé ott van a Make file is. Tehát eredetinek ezeket hívom amik ott szerepelnek. ezzel szépen működik a teszter. Ezek angol nyelvű fordítások. Ha ezeket szeretnéd átírni, akkor a make filét kell változtatnod, és újra fordítani. Na ekkor írja ki a hibát az Avr studió. Így jobban értető.
Akkor valamit nem jól csinálsz, és azért kapsz fordításkor hibát.Karakterkészlet megadása a kijelző típusának megfelelően, és a másik letiltása , vagy kitörlése stb .És a végén a méretnek stimmelni kell akár angol nyelvű , akár magyar erre figyelni kell.
A hozzászólás módosítva: Máj 8, 2016
Azt írtam az elején, hogy módosítás nélkül is lefordítottam a make filét, és az is hibára ment, amikor próbáltam az avr studióval beégetni. Tehát csak az a hex volt megfelelő, ami a könyvtárban volt eredetileg is.
Ha nincsen olyan forrásfájlod, amit le tudsz fordítani, akkor nem fogod tudni magyarosítani sem.
De hát ott van minden. https://www.mikrocontroller.net/svnbrowser/transistortester/
Nem értem milyen forrásfájl keresel! Legalább 8 nyelvre lehet fordítani.
Fordításkor nem kapok hibát, szépen lefordul. Felprogramozásnál írja a hibát!.
És lefordítás után mekkora lesz a mérete az eredetihez képest?
Szia.
eredeti méret:89911 fordítás után: 102990 Az eep fájl mérete nem változik. Amúgy a könyvtárban a "mega328_T3_T4_st7565" programról van szó. Esetleg megpróbálnád egy üres atmegába beleírni próba erejéig, majd lefordítva, hogy nálad is ez a jelenség? Köszi: Zoli
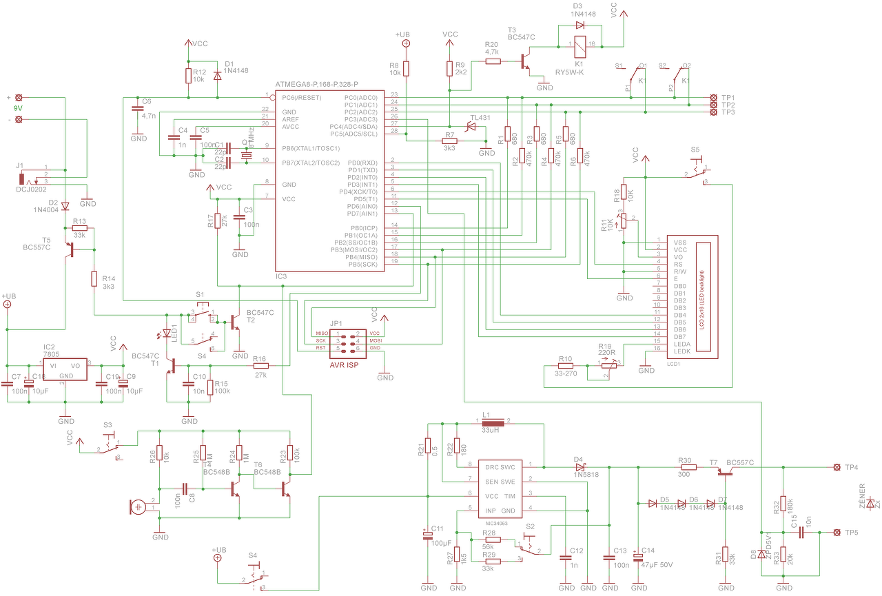
Miért AtMega328 a kontroller típusszáma? Mert 32kbyte a program memóriája. Ez címekben a 0x0000 - tól 0x7FFF -ig terjedő címtarományt jelenti byte -osan nézve.
A 85378 byte hosszú Intel Hex formátumú mega328_T3_T4_st7565/TransistorTester.hex állományban az utolsó adatot tartalmazó sor:
Hogy érthetőbb legyen: : 10 7680 00 00B40D9241505040B8F70895F894FFCF E0 Minden sor : -tal kezdődik. 10 - ebben a sorban 16 értékes adat byte van. 7680 - a kezdőcím 0x7680 00 - ROM típusú rekord. 00B40D9241505040B8F70895F894FFCF - a 16 byte (2 karakter / byte) E0 - ellenőrző összeg. Ebből az utolsó betöltött byte a 0x768F címre kerül. Azt gyanítom, hogy a jelentősen (102990 byte -os azaz 14% -kal) hosszabb) állomány utolsó címe talán 0x8717 körül lenne. Valami azt súgja, hogy nem fér bele a kontrollerbe: "The contents of HEX file does fit in the selected device" ami annyit tesz hevenyészett fordításban: A hex állományban levő tartalmat nem lehet belegyömöszölni az eszközbe... Néhány funkciót ki kell kapcsolni. A hozzászólás módosítva: Máj 9, 2016
Nagyon köszönöm!
Szerintem nagyon rátapintottál a lényegre, közben én is sejtettem, hogy ilyen gondom lesz. A kiírt szöveg egyértelműen erre utal, de én elsiklottam felette. Úgy értelmeztem, hogy nem jó az eszköz kiválasztás, mármint az atmega 328. De végül is igen, mert nem fér bele. De a lényeg az, hogy a kínai panelbe ez a szoftver teljesen jó! Többen kérdezték ezen a fórumon, hát itt a válasz! Köszi: Zoli
Sziasztok Mesterek!
Segítséget szeretnék kérni. Megépítettem ezt a kapcsolást, de nem tudom beleégetni sem a hex sem az eep fájlt. Olvastam a fórumot, hogy nem csak nekem volt ilyen gondom, de sajnos én nagyon nem értek AVR nyelven. Bascom-mal próbáltam az írást, és LPT portos az égetőm. A kérésem az lenne, hogy valaki nagyon szájbarágósan írja le mit kell csinálnom.Vagy esetleg valaki egy kis aprópénzért felprogramozna nekem egy 328-at? Előre is köszönöm
A Bascom AVR az nem nagyon lesz jó hozzá.Más programot keress .az égető az sima LPT , vagy ellenállásos vagy ?
Bascommal próbáltad az írást Ez azért nem ilyen egyszerű .Sosem az írással kezdünk hanem az olvasással még ha üres is a a cél áramkör.Honnan tudod , hogy egyáltalán működik e a programozód hm ? Hogy állítottad a fuse biteket hm ? Mi előtt elkezdted volna , és nem próbálgattad volna , úgy hogy írtad nem nagyon értesz hozzá. Itt egy két malőr következtében , akár haza is lehet vágni az AVR - et . Szóval most hogy áll a helyzet ott nálad . Honnan tudjuk , hogy jó e a programozód , illetve , hogy megúszta e az AVR . A hozzászólás módosítva: Júl 5, 2016
Hali!
Kispesten tudok segíteni, ha hozod a hex-et, meg az avr-t, (ingyen) Ha hibás programozással kizártad magad az avr-ből akkor nem tudok segíteni, szóval jó ha van egy szűz is ![]() Ha jól emlékszem az lpt portosan AVR 8_Burn-O-Mat-tal sütöttem be (jó rég volt), avrdude(winavr) kell még hozzá, de nem rég vettem ebayon usb-s sütögetőt, szerintem az is tudja a 328-at.
Előző levelem írásakor egy kicsit már ideges voltam, és elkapkodtam az írást.
Szóval a programozó biztosan jó mert, van egy mega8-as teszterem is és azt tudom írni olvasni, igaz, hogy azt is csak a ponyprog-al. Illetve egy barátom küldött egy kis próba programot "hello world " felirattal, és azt sikerült is rátöltenem a 328-ra, csak Ő annyira elfoglalt, hogy nem tud nekem segíteni. Ezért írtam ide a fórumba. Köszönöm
Köszönöm a segítségedet, de nagyon messze vagyunk egymástól és én ritkán járok arra. Esetleg ha nem lesz más megoldás levélben elküldeném a chipet a programot email-ben.
Értem viszont , ha már meg volt a Hello World , akkor nem értem mi a probléma ?
|
Bejelentkezés
Hirdetés |













