Fórum témák
» Több friss téma |
Szia!
A J201 erősítő J-FET, a J113 pedig kapcsoló J-FET, tehát nem jó helyette.
Kösz... Jó tudni
Akkor ne írja a HEStore, hogy helyettesítő.Pedig ha csökkentem az ellenállások értékét, akkor szól, csak torzan. Mit tegyek bele helyette, amit kapni is lehet?
Majd meglátod, de szerintem nem kell semmit sem változtatni.
Sziasztok!
IPW60R099P6-et mivel lehetne helyettesíteni? Akár IGBT is szóba jöhet. Pl. HGTG30N60B3D?
Üdv!
Egy ismerősöm kért meg, hogy javítsam meg a qvadrocopterét. Meg is találtam a hibát, az egyik motor előtt lévő 2314 típusú SMD MOSFET adta fel a harcot. Valaki tudja esetleg, hogy hol szerezhetek ilyet, vagy létezik valami nálunk is kapható típus, amivel helyettesíthetem? Mivel max pár száz forintos alkatrész, nem hiszem, hogy megérné külföldről rendelni. Csatolom az adatlapját, amit találtam róla.
Lomex cikkszám: 86-04-30 , de a keresőjükbe beírva "2314" is kidobja. De látom, nem kapható. Keress más ilyen tokozású 20Volt 4-5A biztos akad. De két kisebb áramúból is összepatkolható, ha egymás tetejére forrasztod.
A hozzászólás módosítva: Dec 9, 2016
Szia!
Vagy vedd meg innen, de ne egyet, hanem egy fél marékkal: Bővebben: Link.
Köszönöm mindkettőtöknek, ezek szerint én vagyok a béna a keresővel.
Mellette szerintem úgy jársz a legjobban, ha mind a 4 fetet kicseréled, és úgymond nyitófeszültségre egyformákat válogatsz, mert egyszerű csere esetén bár a motor pörögni fog, de nem úgy mint a többi. Nem lehet néha kitrimmelni se az eltérést.
Én is így gondoltam, még a motorokat is ki kell cserélni, mert az egyik teljesen beszorult (ezért halt meg a FET gondolom) és a másik három sem egyformán forog már..
Sziasztok!A mellekelt fetet mivel tudnam helyetesíteni?
Nekem nem nyílik meg az oldal, illetve nem volt türelmem kivárni. De ez egy 600Volt 45 Amper körüli IGBT, eképpen ilyet kell keresni gondolom hazai webshop-okban: Bővebben: Például ez egy lehetőség, kezdésnek én ezt választanám. De az adatlapokat jobban össze kellene hasonlítani. Mint sebbesség, gate töltés, ilyesmi.
Azért lehet kapni ilyet: Bővebben: Link.
Sziasztok!
Tönkrement egy kapcsolóüzemű tápegységen egy 20N03HL jelű FET. Adatlap. Az adott mappában lévő FET-ek közül melyikkel helyettesíthető legjobban? Helyettesíthető egyáltalán valamelyikkel? Egy RC5051 a meghajtó(Programmable Synchronous DC-DC Controller for Low Voltage Microprocessors).
Amelyik a legjobban megközelíti paraméterek tekintetébe, az lesz a legjobb. Ha kicsivel erősebb, feszültségben, áramban, az nem baj.
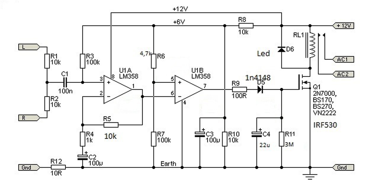
Sziasztok. Az alábbi linken lévő kapcsolási rajzba keresnék a J201 jelű fet helyettesítőjét.
Kapcsolási rajz. Minden esetre beraktam képként is így könnyebb lesz.
BF245 jó lesz helyette.
Sziasztok!
A következő fetet szeretném helyettesíteni valami itthon is kaphatóval: Bővebben: Link Alkalmazásáról annyit, hogy 5V os PWM jelet kap, és "kapcsolgatná" az autóban lévő 12V-ot (11-14.4V). Kb 200-400Hz közötti a pwm azt hiszem, rgb led meghajtásához lenne. Köszönöm!
Szia!
Keresd így. Valamelyik típust csak lehet kapni.
Igazzából csak egy relét kapcsol a csatolt kapcsolásban.
Oda jó lesz. Még túlzás is, hacsak nem valami emberfejnyi nagy relé.
Rendben köszönöm! Igazzából nem értem miért nem lehetett ezt tranzisztorral megoldani, de én annyiranem értek még hozzá.
Felhasználói kérésre a hozzászólás (és válasza) törlésre került.
Üdv!
Tudna nekem valaki segíteni? Kapcsolóüzemű tápegységbe volt 4db FTP10N40 -es. Helyettesíthető IRF740 el? (Csak ezt találtam a környéken ami hasonló). Előre is köszönöm a segítséget! |
Bejelentkezés
Hirdetés |




Akkor ne írja a HEStore, hogy helyettesítő.







