Fórum témák
» Több friss téma |
Mielőtt kérdezel, a következő két dolgot ellenőrizd!
I. A helyes tápfeszültségek megléte.
II. A kimeneten van-e egyenfeszültség.
Élesztés.
Ez sajnos nem az, két nagyságrenddel kisebbet keresük. A lényeg, hogy a meghajtók bázisai között legyen, ha van egyáltalán.
Es ha nincsen akkor?Hogyan lehet allitani a nyugalmit?
Atneztem a panelt nincsen mas csak az a ket dioda meg egy masik tranzisztor semmi ellenallas.
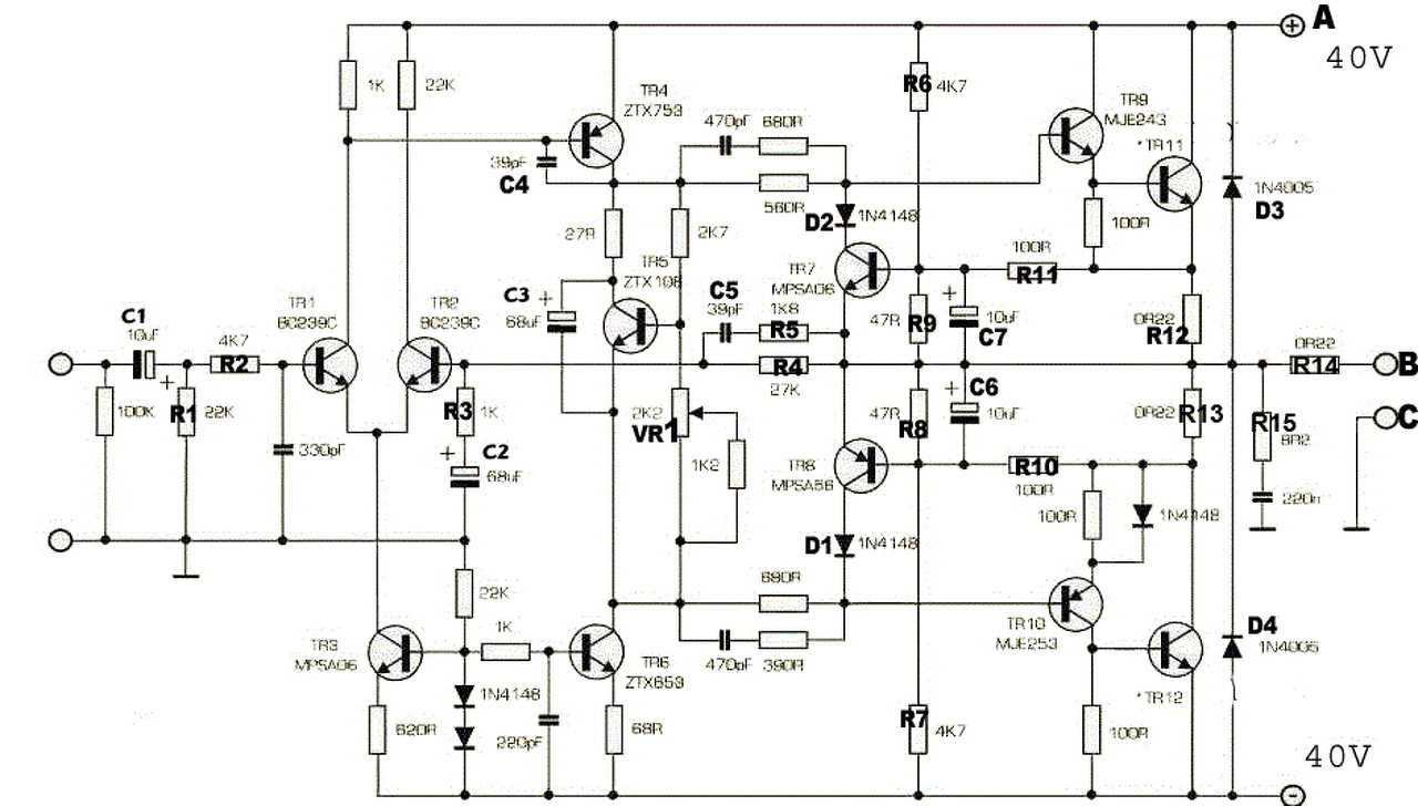
A mellékelt ábrán a TR5 és a bázisosztója azaz áramköri elem, amely hasonlóan kvázikomplementer végfok nyugalmi áramát teszi állíthatóvá. Terveztem is hozzá egy segédpanelt.
A hozzászólás módosítva: Dec 31, 2016
Csak meg kellene csinalnom ezt a segetpanelt aztan ki kene szednem a diodakat es helyere ezt beilleszteni?
Elsőként mérd meg a 0,25Ω-os ellenállásokon eső feszültséget lezárt bemenet mellett, hangszórók nélkül! Az fényt derít arra, hogy folyik-e áram a végtranzisztorokon és ha igen, mennyi.
Valamelyest visszafejtettem a kapcsolást a közölt képekből. Feltételezésem szerint csak a meghajtók emitterárama a nyugalmi áram, a végtranzisztorok vezérlés nélkül zárt állapotúak. Az alábbi mérés várhatóan ezt fogja igazolni.
Ennek a topológiának a hangja, ha nem is gáncs nélküli, de sokan együtt tudnak vele élni. Félek az átalakítást több problémát vet majd fel, mint amekkora javulást remélhetsz tőle.
Akkor inkabb hagyom igy az egeszet lehet majd csinalok bele valami masik vegfokot de azert koszi hogy foglalkoztal vele.Amugy a borda is szinte hideg tobb ora uzem utan is.
A nyugalmi áramtól egyrészt megváltozna a borda hőterhelése, másrészt a meghajtó tranzisztorok is elkezdenének komolyabban fűteni.
Itt az lett volna érdekes, ha tartalmaz az erősítő nyugalmi áram állító potit és azzal finomítunk egy kicsit a működésen. Mekkora tápfeszültséged?
2x21v ac-s a transzformator van benne.
A hozzászólás módosítva: Dec 31, 2016
Az még nem is olyan veszélyes. Ha fűt a kísérletező kedv és el tudod készíteni egyszerűen az alábbi panelt, mondjuk próbanyákon, akkor azért egy próbát megér.
Egyről ne feledkezz el, ha túl nagyra választod a nyugalmi áramot elfüstölhetnek a tranzisztorok. Feltétlen tegyél izzót sorosan a transzformátor primertekercsével míg a helyes értéket nem sikerül beállítanod.
A cserével elég akkor foglalkoznod, ha érdemben javult a hangkép és már csak a melegedés az egyetlen probléma.
Túlterheléstől nem kell tartsunk, mert a meghajtók legnagyobb árama változatlan marad.
Sziasztok. Van egy hianyos technics SU-A600 erositom, amit donornak vettem egy masik erosito megjavitasahoz. Megmaradt egy RSN6000 tip hibrid fet modul, amiben a rajz szerint a vegfetek es azok vezerlese van. Az jutott eszembe, hogy talan bele lehetne illeszteni egy fetes erosito rajzaba, es ehez kerek segitseget. Nekem nincs egyaltalan fetes erosito rajzom, es annyira nem is ertek hozza. rsn6000
Akkor megepitem azt a segedpanelt es meglatjuk mi lessz.Ugyanazokal az alkatreszekkel epitsem?
Milyen értékű trimmerhez számoljam, 1k vagy 2k2?
1k van ithon akkor ahhoz.
A 3k9 helyén 1k2, vagy 1k5, a 470Ω helyett pedig 1k.
N-es tranzisztorral szerelve a kollektor a dióda anódja, az emitter értelem szerűen a dióda katódja helyére kerül (a két dióda közös pontja üresen marad).
Oke koszi lehet holnap ossze rakom.N es tranzisztor peldaul a bd139?Milyen tranzisztort ajanlasz hozza?Kell huteni?A diodak akkor maradnak a helyukon nem kell kiszedni oket?
A hozzászólás módosítva: Dec 31, 2016
Boldog ujevet mindenkinek latom elkestem vele
Tápban az összes kondit kicseréltem biztonság kedvéért . Jelenleg órákig működik pár óra működés után újra előjön a hiba ,lekapcsolom várok fél órát és kb 10 percig megint üzemel. Ez olyan mint ha valami kontakt hiba lenne de már át forrasztottam mint a táp mint a vég panelt
Sziasztok!
Először is boldog új évet mindenkinek!! ![]() Másodszor pedig érdeklődnék, hogy a lwAAOSwaB5XurVt" target="_blank" rel="nofollow" >Bővebben: Link linkben szereplő erősítőről mi a véleményetek?
Ejj ha ez a lemezes trafó tud ám szórni rendesen brummot pláne ahogy most el van helyezve...
Egy aktív ládában találkoztam ilyen megoldással a márkát nem említem semleges,csak a transzformátor cseréje után szűnt a brumm.Hiába forgattam bármerre vagy raktam arrébb ráküldte a brummot...Egy technics erősítő tápfesze teljesítménye megfelelő volt azzal élesztettem újra a brumm megszűnt.Akkor próbáld meg a galvanikus leválasztást,bár látom át építésen is gondolkozol..
Az N-es tranzisztor lehet BD139, de egy kisebb: BC546, BC182 is megteszi bár más a lábkiosztása, oda tudod hajlítani. Nem fontos a hűtőbordához rögzítened, arra csak akkor lesz szükség ha erősen melegszik a hűtőborda. A hőkontaktus segít stabilizálni a nyugalmi áramot.
A diódák egyelőre maradhatnak a közös beforrasztási ponton, elég a nem közös lábakat kihúznod. Ide kerül majd a tranzisztoros segédáramkör. A hozzászólás módosítva: Jan 1, 2017
Első körben B.Ú.É.K! Minden fórumozónak.
Másodsorban azt szeretném kérdezni, hogy van e valakinek Siva PA 500 hoz Service Manual-ja? Tisztelettel: Tibor
Milyen az a galvanikus levalasztas?Kossem le a dobozrol a vedofoldet?
A hozzászólás módosítva: Jan 1, 2017
Oke koszonom a segitseget.Akkor eleszor csak az egyik felen probalom ki aztan ha jo lessz johet a masik
.Eleg lessz oda aramkorlatozasnak egy 60as izzo?Ellenalast elhagynam vagy kell azis?
Elég lesz a primer köri 60-as izzó.
Megépítés, huzalozás után, áram alá helyezés előtt készíts róla egy fotót, ha bármiben bizonytalan lennél, leellnőrizzük.
A 230 v védőföldjének elválasztása a tápegység szekundér oldalának gnd jétől.Így megmarad a dobozon a védőföld viszont földhurok már nem alakulhat ki pl több készülék pc stb beüzemelésekor a jelút hideg pontján.Egyszerű kapcsolóval megoldható.
A hozzászólás módosítva: Jan 1, 2017
|
Bejelentkezés
Hirdetés |













