Fórum témák

» Több friss téma
Fórum » Erősítő mindig és mindig
Mielőtt kérdezel, a következő két dolgot ellenőrizd! I. A helyes tápfeszültségek megléte. II. A kimeneten van-e egyenfeszültség. Élesztés.
Lapozás: OK   1934 / 2567
(#) tomi1990120 hozzászólása Jan 1, 2017 / 1
 
Oke holnap delutan osszedobon probanyakon es kiprobalom.
(#) zotya1983 válasza tomi1990120 hozzászólására (») Jan 1, 2017 /
 
(#) pucuka válasza zotya1983 hozzászólására (») Jan 2, 2017 /
 
Szerinted mit tesz két ellenpárhuzamos dióda, ha átfolyik rajta egy zavarokkal terhelt hurokáram?
Olyan keresztmoduláció lesz, hogy a szemed kijön tőle. Azt aztán ki nem szűröd semmivel. Csak próbáld üzemeltetni egy adó közelében. Akár mobil telefon, CB, vagy Kossuth, Petőfi adó.
A diódák helyére inkább egy nagyértékű ellenállás (0,1 - 1 Mohm), vagy kerámia kondenzátor (1 - 10 nF/min 100V) tennék, ha már ragaszkodsz a védőföldhöz.
(#) elvenelder hozzászólása Jan 2, 2017 /
 
Sziasztok!
Először is buék mindenkinek!
Másod sorban a segítségeteket szeretném kérni. Szeretnék építeni egy bluetooth hangszórót. Rendeltem 5db kis végfokot (sztereó) ezeket lehet hidba kötni? Ha igen milyen módon? A bt modul az megvan akksi és 2 db 10w-os hangszóró is. A hangszórók nagyon szépen szolnak de egy végfok nem hajtja őket rendesen. Ezért érdekelne hogy lehet e őket hidalni. Kép a végfokokról.
(#) zotya1983 válasza pucuka hozzászólására (») Jan 2, 2017 /
 
Elfelejtettem leírni a kép csak illusztráció!!
(#) Gafly válasza elvenelder hozzászólására (») Jan 2, 2017 / 1
 
Szerintem ezek mar eleve hidalva vannak.
(#) szikorapéter válasza elvenelder hozzászólására (») Jan 2, 2017 / 1
 
Ahogy a kolléga is írta ezek alapból hídvégfokok. Nagyon kicsi az áramigényük (nagy fokú hatékonyság),ezért cserébe minimálisan melegszik "nagyobb" teljesítmény leadása esetén is. A modul amit fotóztál 5V-os tápfeszültségről névleges 2x5W-os teljesítményre képes. Sajnos ha ettől nagyobb teljesítményt szeretnél vagy válassz másik erősítő típust,vagy építs egy komolyabb erősítőt ami képes nagyobb teljesítmény leadására is.
(#) tomi1990120 válasza reloop hozzászólására (») Jan 2, 2017 /
 
Helo elkeszult az a segedpanel atnezed jo e?
(#) reloop válasza tomi1990120 hozzászólására (») Jan 2, 2017 /
 
Úgy nézem jó lesz, a trimmert csavard el az óramutató járásának megfelelő irányban ütközésig, hogy a minimális nyugalmi értékről induljon.
(#) tomi1990120 válasza reloop hozzászólására (») Jan 2, 2017 /
 
Oke ugy lessz csak felek nehogy valamit elrontsak.Ha mukodni fog akkor 10mv-ra allitsam be az ellenallasokon a feszultseget?Hidegen?Csak azert hidegen mert meg sosem volt meleg a borda
A hozzászólás módosítva: Jan 2, 2017
(#) reloop válasza tomi1990120 hozzászólására (») Jan 2, 2017 /
 
A panel bekötést már írtam, remélem boldogulsz vele.
Hidegen 3-5mV elegendő emitter-ellenállás feszültségesésnek, melegen pedig 5-10mV lehet az érték. A mérést jel és hangszóró nélkül végezd!
(#) tomi1990120 válasza reloop hozzászólására (») Jan 2, 2017 /
 
Rendben.
(#) mc-4 hozzászólása Jan 2, 2017 /
 
Sziasztok!
Crescendo mosfet erősítőnek mekkora hütőbordát kell használni passziv hűtésnél?
A hozzászólás módosítva: Jan 2, 2017
(#) tomi1990120 válasza reloop hozzászólására (») Jan 2, 2017 /
 
Ma osszeraktam még egy vf6-ot is probanyakon esetleg ha ráérsz azt is megnezned ha teszek fel rola kepet?
(#) reloop válasza tomi1990120 hozzászólására (») Jan 2, 2017 /
 
Ha nem is nekem címezve, de nyugodtan felrakhatod a VF6 témába.
(#) elvenelder válasza szikorapéter hozzászólására (») Jan 2, 2017 /
 
Köszi a segítséget. Neked is Gafly. Ment a "like".
(#) szikorapéter válasza elvenelder hozzászólására (») Jan 3, 2017 /
 
Örülök hogy segíthettem.
(#) Longa György válasza mc-4 hozzászólására (») Jan 3, 2017 /
 
Szia!Minél nagyobbat!Amit linkeltél oldalt ott van fotó.Arról lehet következtetni, hogy mekkora!
(#) mc-4 válasza Longa György hozzászólására (») Jan 3, 2017 /
 
Az első oldalon lévő dobozt veszem alapul.
(#) mc-4 válasza mc-4 hozzászólására (») Jan 3, 2017 /
 
Mindenféleképpen 0.5 K/W alatt akarok maradni.
(#) jocka0012 hozzászólása Jan 3, 2017 /
 
Üdv!
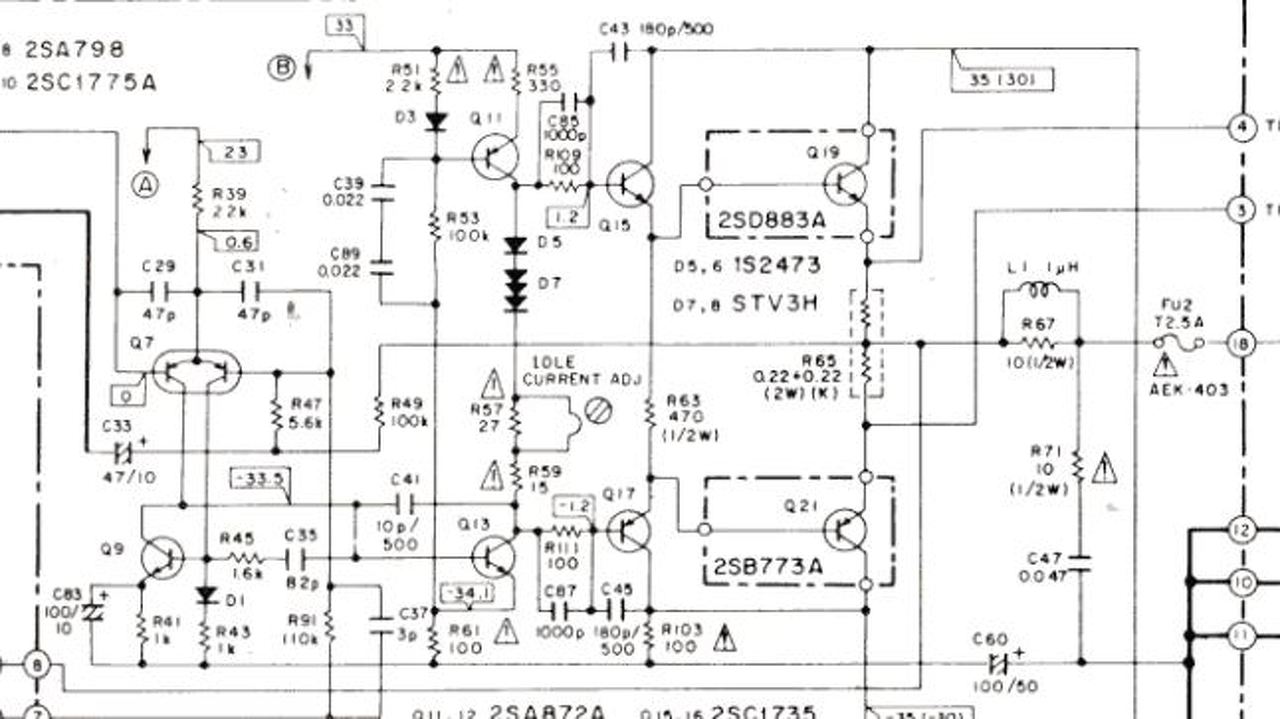
Van egy pioneer sa-510 es erősítőm , és kiváncsiságból megnéztem a kapcsolási rajzát.Kezdő vagyok tudna nekem segíteni , valaki , hogy válaszol pár kérdésemre?Az első az lenne , hogy van ebbe áramvédelem?Ha igen , akkor melyik részáramkör látja el ezt a feladatot?Másik kérdésem az lenne , hogy a 4db dióda (D5,D7) milyen feladatot lát el?

piosa510.JPG
    
(#) tomi1990120 válasza reloop hozzászólására (») Jan 3, 2017 /
 
Beleraktam a segedpanelt ahogy mondtad de ha bekapcsolom az ego folyton vilagit mi lehet?
(#) reloop válasza tomi1990120 hozzászólására (») Jan 3, 2017 /
 
Mekkora feszültség esik a végtranzisztor emitter-ellenálláson?
(#) tomi1990120 válasza reloop hozzászólására (») Jan 3, 2017 /
 
Hat azt nem mertem le mert folyton vilagitott ugyhogy gyorsan lekapcsoltam.Merjem le?Addig nem lessz baj nem eg el semmi?
(#) reloop válasza tomi1990120 hozzászólására (») Jan 3, 2017 /
 
Azért van benn az égő, hogy lehetőleg ne menjen tönkre semmi.
Az átalakítást megelőzően próbáltad hogyan viselkedik az égő? Ha nem, tedd vissza a két diódalábat és nézd meg! A segédpanel maradhat közben rajta, ha nincs útban.
(#) tomi1990120 válasza reloop hozzászólására (») Jan 3, 2017 /
 
Igen probaltam epp hogy csak felvillant es ki is aludt.olyan fel hangeronel kezdett villogni a diodakkal.
(#) reloop válasza tomi1990120 hozzászólására (») Jan 3, 2017 /
 
Ellenőrizd a segédpanel bekötésének helyességét! Mérd meg a két bekötési pont között mekkora a feszültség, nem baj, ha az izzó világít közben.
(#) Gafly válasza jocka0012 hozzászólására (») Jan 3, 2017 /
 
Ami a túláram védelmet illeti, az szerintem nincsen a rajzon. Az R65 ellenállás(sok)on eső feszültséget figyelheti, ami a 3 és 4 pontokra van kivezetve.
A D5...D7 diódák a végfokozat nyugalmi áramának beállitásában és stabilizálásában vesznek részt. A két végtranzisztor és a két meghajtó tranzisztor összesen 4 diódányi nyitófeszültséget igényel. Azért szokás félvezetőt (diódát/tranzisztort) alkalmazni, mert a hőmérséklet emelkedésével a nyitófeszültség csökken, ami nagyobb nyugalmi áramot eredményez, és egy öngerjesztő folyamat végént tönkremehetnek a tranzisztorok. A tranzisztorokkal jó hőkapcsolatban lévő diódák ezt a káros hatást csökkentik.
(#) tomi1990120 válasza reloop hozzászólására (») Jan 3, 2017 /
 
A ket bekotesi pont kozott pontosan 2.4v-van
(#) reloop válasza tomi1990120 hozzászólására (») Jan 3, 2017 /
 
Mérd meg ugyan ezt a trimmert a másik végállásba tekerve, lehet elnéztem az irányt.
Következő: »»   1934 / 2567
Bejelentkezés

Belépés

Hirdetés
XDT.hu
Az oldalon sütiket használunk a helyes működéshez. Bővebb információt az adatvédelmi szabályzatban olvashatsz. Megértettem