Fórum témák
» Több friss téma |
Fórum » Propeller Clock
Ez érdekes mert nekem meg tegnap több órát is ment fagyás nélkül és úgy, hogy konvertálgattam a képeket és toltam rá TFTP-n, meg a szöveget írogattam át kb 2 percenként
![]() Megpróbálok előidézni egy olyat amire mindig lefagy, hátha akkor könnyebb lesz a kiderítése. Azóta mióta írtam a fagyást az első mai indulásnál, azóta megy egyfolytába minden hiba nélkül. Nekem egy 12V-os tápról megy a motor meg a WP egy DCDC Step Down konverterről. A PI meg egy külön 5V/1A-s tápról. Kb olyan 8 és 9V között van most beállítva a DCDC, így a fordulatot is úgy vélem, hogy jónak tűnik, ha kicsit lejjebb veszem a feszt akkor már elkezd remegni a kép, és nem a WP miatt hanem mert kicsi a fordulata a motornak. Bocs, ezt patex hozzászólásához kellett volna írnom. A hozzászólás módosítva: Márc 18, 2017
Sziasztok !
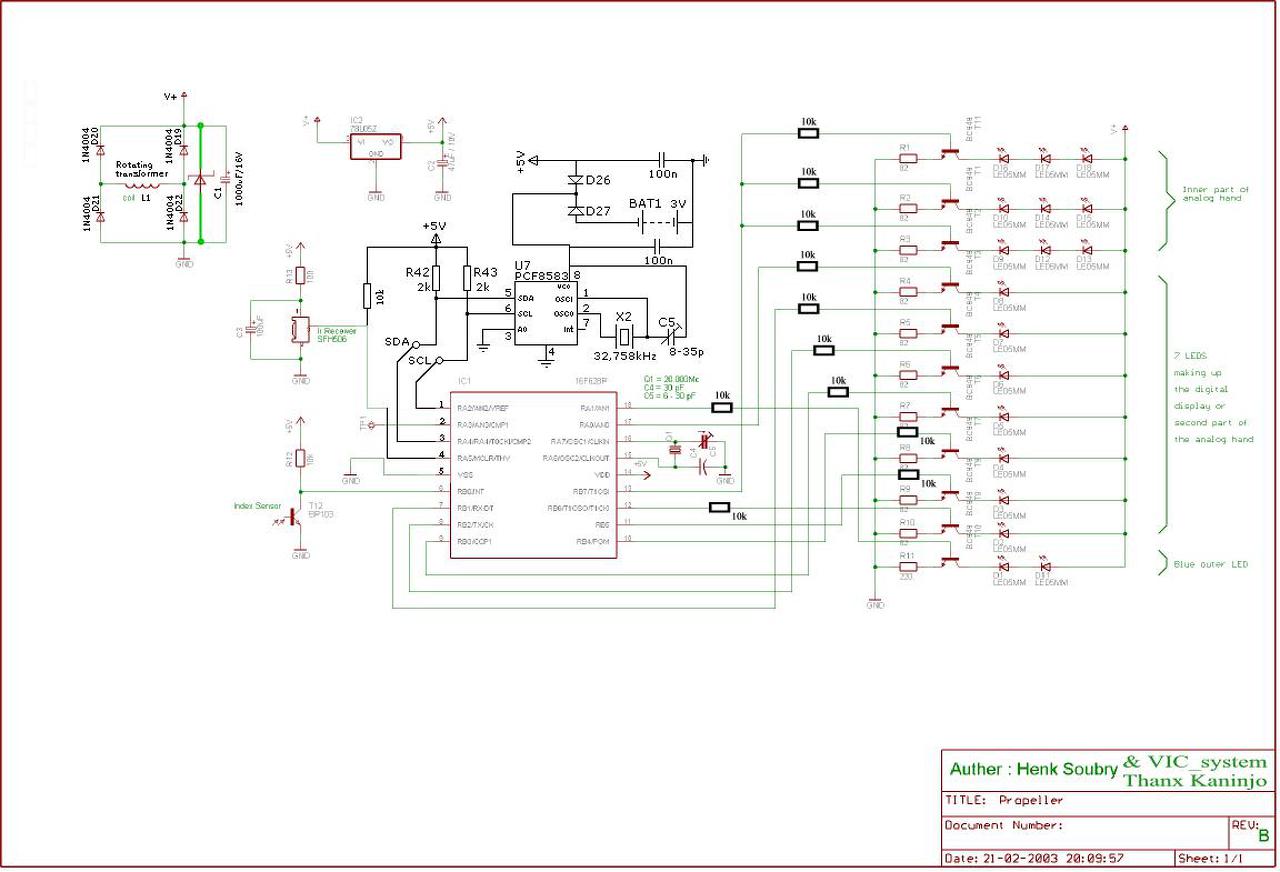
Nagy kéréssel fordulok hozzátok. Jelenleg a most megépített órám a következő állományból (hibátlanul) működik. A problémám az, hogy a másodperc pontszerű. Ha átírná valaki a másodpercet is mutatósra, (lehet választható is) azt nagyon megköszönném. A távom URC1 jelenleg az 552 kóddal megy.(lásd Somogyi_home_URC1.doc) Van rajta kettő üres gomb is. Az állományokat hex-re fordítva kérném mert én asm-et nem tudok fordítani. Nem értek hozzá, (már próbáltam), és nekem bonyolult a fordítás. Előre is nagyon köszönöm.
Egész pontosan melyik órát építetted meg? mert a HP41C féle 886-os rotor meg a 2550-es bázis az tud soros porton kommunikálni a PC-vel és ott több mint elég dolog állítható, többek között ez is amit most kértél.
Azt figyeld,hogy a motor led be van e kapcsolva! Nekem most megy jó ideje úgy,hogy az ki lett kapcsolva eddig nem vettem figyelembe..
http://www.hobbielektronika.hu/forum/topic_post_249213.html#249213
http://www.hobbielektronika.hu/forum/topic_post_249315.html#249315 A hardveren nem akarnék változtatni de egy PCF8583 RTC van a rotorban. A bázist mindenképpen újra kellene csinálni a kommunikáció miatt ? Mert az csak a mezei.
Akkor ezek szerint a smd ledes 886-os rotorod van egy mezei bázissal.
A bázist azt mindenképp újat kell csinálnod ha azt szeretnéd, hogy soros portról PC-ről tud kapcsolgatni a funkciókat.
Most nekem is ki van kapcsolva, de emlékeim szerint én azt mindig ki is kapcsoltam de nem 100%. Figyelgetem, már kb 4 órája megy és képeket is toltam rá TFTP-n de eddig még nem fagyott le. Azért nem gondolom, hogy a motor led szólna bele mert ez a fagyás dolog nekem már az első kerneltől fogva fenn áll, csak akkor még azt hittem, hogy valami táp hiba lehet.
Nagytesót próbáltad már?
Csak a motort ha reset van bekapcsolja! Nem mindig kapcsoltam ki illetve nem emlékszem. A kicsi rfm van még rajt dolgozom itt csak tesztelni tudom..A led leránthatja a 3,3Voltot bár alig van nálam kihajtva csak pár mA az árama..
A hozzászólás módosítva: Márc 18, 2017
A video ment egészen idáig áttettem az órára futószöveg nélkül befagyott ismét.. Nem készítettem logot mert csak azokat írta mit előtte a fagyásról nincs semmi..Tehát a led is kizárva..10cm ide kábel talán túl hosszú?
A hozzászólás módosítva: Márc 18, 2017
Akkor mégiscsak a matatás árt neki.....webszerver hiba? talán? Rá kell tennem analizátort az SPI re hogy ilyenkor megy e tovább az adatküldés. De lehet ledet villogtatom ha megy SPI adat akkor is látszódik a lehal. majd hővőhéten játszom vele
A hozzászólás módosítva: Márc 18, 2017
Nem azonnal fagyott be ment néhány percet,video is volt ment 20-30 percet azt befagyott miközben semmit nem csináltam a gépen..relytély..
Idézet: „10cm ide kábel talán túl hosszú?” Nekem közvetlen a PI-n van egy öcsivel az RFM és ugyan úgy fagy. A LAN kábel meg közel 10méter
A te órád az még a 16f628A modell melyen van RTC is.. Azokban úgy emlékszem nem volt sec mutató csak külső pötty vagy körbejáró csík.Még talán a 16f886 DIP verziósban sem..
A hozzászólás módosítva: Márc 18, 2017
Ez így igaz.
És a 628-ba nem lehet mutatót tenni ?
628 pic van a bázisban és a rotorban is.
Nem SMD ledes
Ez lenne már a True Color propeller clock?
Ennél a ledek is másabbak, vagy itt, hogy oldják meg vajon?
Arra nem tudom,hogy valaha készült volna sec mutatós verzió..Kommunikáció azzal nem lehetséges az a 16f886 smd rotor és a 16f886 bázis soros porton ha ugyanezt a bázist (nem kell átalakítani) 18f2550 kontoller hajtja akkor usb kommunikáció is van a gép és a bázis közt.
Lehet, de sokkal több információ kell a rotorról. Pl. kapcsolási rajz, lábkiosztás.
Szerintem ott a ledek nem egy csapásban mennek mint a mienkben ezért dupla a felbontása.. Ha nálunk sem lenne középen a led akkor ez is képes lenne rá és szerintem nem is vibrálna..Lehet egyszer ha olyan napom lesz készítek egy közdarabot melyen eltolom az egészet egy rasztert..Vagy egy tüskesort mi meg van tolva..
A hozzászólás módosítva: Márc 18, 2017
igen ez az.Ezt nagyon nehéz megcsinálni.Hatalmas adatmennyiségek mozognak. PC videó kártyáról hajtják. Tuti nem rádiós átvitellel. A ledek is sokkal nagyobbak és maga a rotor is sokkal nagyobb szerintem.
Kár hogy csak sötétben mutatják. A hozzászólás módosítva: Márc 18, 2017
Jelenleg ilyen a rotor
Elég brutális darab. Viszont nagyon fasza.
Egyre inkább izgatja a fantáziámat ez a rasztereltolás mi lenne ha dupla lenne a felbontásunk..
Ilyen leddel lehetne megcsinálni
ws2812b De túl nagyok az a baj. ezért vetettem el az ötletetmár az elején. A hozzászólás módosítva: Márc 18, 2017
Nem a felbontás a kevés hanem a szín!!!! Sokkal nagyobbat dobna rakta mint egy felbontás duplázás
A hozzászólás módosítva: Márc 18, 2017
Már négylapátos kéne ,hogy ne kelljen nagy fordulat a nagysága miatt..
Itt van egy kis szösszenet az elején ahol látni mekkora szép nagy darab ez az óra.
Tudom én azt! De a felbontás is növelhető..
Ha lesz következő az 128LED true color lesz. De nem valószínű hogy nekifogok.
A hozzászólás módosítva: Márc 18, 2017
|
Bejelentkezés
Hirdetés |













