Fórum témák
» Több friss téma |
Mielőtt kérdezel, a következő két dolgot ellenőrizd!
I. A helyes tápfeszültségek megléte.
II. A kimeneten van-e egyenfeszültség.
Élesztés.
Persze ez is kapott egy nagy Alu-t (nem az a vacak van rajta már, mint a képen)! Igen, az árnyékolt vezetékekben csak a jel van bekötve. Minden a puffertől kapja a GND-ét!
De ha mégis baja lenne a kondinak? Ezt meg lehet állapítani valahogy? (Mondjuk a cuccot ahogy kihúzom a konnektorból, viszonylag egyszerre elhallgat.) Mert már jártam úgy hogy hibás alkatrészeket kaptam, potik, fet...
Igen 4 és 8ohm-al is morog, mert megpróbáltam. Amúgy melyik lenne neki a jobb? Igazából hangerő szempontjából a 8ohm-al is elég hangosan szól rajta a zene!
jobb 5letem, nincs kérünk, erről a morgásról egy kis felvételt
Lehetséges?
Tegyek oda egy mikrofont és vegyem fel gépre mp3-ba? OK! Holnap valamikor...
Csak megsúgom neked nekem mindegyik tda2003-nak volt búgása és azt a táptól csinálja.
Nézd meg a gyári adatlapját és a tápegység ajánlásnál látszik hogy ott a folytótekercs mivel ennek a végfoknak nagyon tossz a brumm elnyomó képessége ezért igényli sajnos.Próbáld meg egy soros tekercsel a pozitív tápágban és ha megszünik akkor tápbrummod van és a végfok nem tudja elnyomni eléggé sajnos.
Már kb 40 évvel ezelőtt publikálta a szakirodalom, hogy tranzisztort milyen jól lehet használni fojtó helyett. A + ágban pl. egy BD241 Kollektora a forrásra, az emitter a fogyasztóra, a bázis meg 2 ellenálláson keresztül a +,és - ágakra, ill a bázis és test közé egy pl. 470 mikrós kondi. Az osztást úgy állítsuk be, hogy a lehető legkisebb feszt vesszük el a tranzisztoron, de mindig maradjon rajta legalább 2-3V.
Végül is ez a megoldás is tökéletes amit te vázolsz én csak az adatlap ajánlását vettem figyelembe ( Hogy ne legyen kötözködés belőle ).Itt arra tenném a hangsújt hogy ha már belekerült az adatlapba és fel is hívják rá a figyelmet akkor nem lehet véletlen.
Amugy valóban jobb megoldás is az áteresztőtranyós táplálás mint tekercsel szórakozni. :yes:
Én azt gondolom, hogy ne akarjunk okosabbak lenni az IC gyártó cégek mérnökeinél. A TDA2003-nak nem ez az ajánlott beállítása. Azok a kiegészítő ellenállások, kondenzátorok nem véletlenül vannak ott. Lehet, hogy gerjed, amit nem veszel észre, de így mindenképpen lényegesen nagyobb a hurokerősítés a szükségesnél. Tessék a rajz szerinti kapcsolást megépíteni.
Idézet: „ Azért bizonyos fokú gyanúval kell kezelni ezeket a dolgokat. Sajnos sok olyan hozzászólás kerekedett már e hasábokon, amely nélkülözött szinte minden műszaki megfontolást. Még a részletes építési leírások között is találni szakmailag megalapozatlanokat. Az én véleményem ez az ilyen kapcsolásokról. Azért szívesen mérném meg a Ronin kolléga kapcsolásának az alapvető paramétereit. (Jel/zaj viszony, sávszélesség, erősítés, torzítás, stb.) Ha a gyári ajánlás nem működik, annak okát a kivitelezőben kell elsősorban keresni.” Witti, én ezt írtam Neked a Trafó topicban. Az igaz, hogy sok ember sokfélét mond. Azért azt ne gondold, hogy mindenki légből kapott válaszokat ír. Én komolyan gondolom a fórumot sok más elektronikát kedvelő társammal egyetemben, és olyan helyekre nem írok, amire nincs rálátásom, mert abból csak sületlenségek származnának. Sokunkat viszont elragad az ifjúkorra oly jellemző vehemencia, és meg akarják váltani a világot. Jó lenne, ha a hozzászólások színvonalából le tudnád vonni, hogy ki tud érdemben tanácsot adni, és kinek csak a bizonyítási kényszer okán születnek az írásai. Elárulok egy "titkot". Annak idején mi is építgettünk ezt-azt, de kevés dolog működött normálisan. Van egy csomó dolog, amire az ember csak később jön rá, mert még nincs elegendő tapasztalata. Simpi véleménye - mit tesz a véletlen - erősen egyezik az enyémmel. Kicsit olvasgass utána, mi hogy van az erősítéstechnikában (az egyszerűsített kapcsolások kiagyalóinak sem ártana).
Sziasztok! Persze... osztom a véleményt Én is. Nem hiába a gyári rajz alapján építettem először. Viszont tényleg kegyetlenül perregett. El nem szúrtam magát az összerakását, mert minden a helyére került, beültetési és nyákrajz az eredeti alapján történt... És borzasztóan hagosan perregett.
Na ma arra jutottam az egyszerűbb rajzossal, hogy IC cserével is megvan a morgás az egyik 2200µF-et 4700 uf-re cseréltem és kissé csökkent a morgás... dehát akkor mi a megoldás??? / 10000 uF? Röhely.../ Majd asszem holnap tudom ismét kezelésbe venni az "adatlapos eredeti"kapcsolást.
Witti!
Olvasni nem szoktál, csak írni? Imi65(#205582) hozzászólásában ott a válasz. Soros áteresztőtranyós szűrés, vagy egyből stabilizátor. üdv! proli007
Bocsi Fiúk! Épp csak pár percem volt délután átfutni a hsz-ket. De este utána néztem ennek a tranyónak viszont semmilyen kapcsolást nem találtam hozzá. Az elmondásod alapján készítettem egy rajzot! Nos ennyi alkatrész elég bele? És az R2 ellenállásnak ott a helye vagy sem? És az ellenállások milyen értékűek legyenek ohm, 10k, 100k körüliek? Valami esetleg lemaradt a rajzomról?
A rajz amit feltettel nem teljesen jo! Nezz utana a kapcsolasnak ITT.
Mielott beleélnéd magad, hogy majd egy ilyen atereszto tranyos cucc megold mindenfele brumm problemat, azt azert elmondanam, hogy a helyes huzalozast, epitest nem potolhatja semmifele szuro sem tehat eloszor torekedni kell az elobb emlitettek helyes kialakitasara majd ha meg igy is marad elfogadhatatlan szintu zaj a kimeneten akkor beveteni az egyeb megoldasokat. Egyebkent az IC adatlapja szerint valoban kicsit rosszabb a tap feloli zaj elnyomasa mint mas hasonlo erositoke, de nem annyival hogy indokolna a zavaro bugast. De majdcsak kiderul mi a problema ...
Szia!
Most túrtam egy nagyon hasonló rajzot a gyűjteményemből, lehet hogy már láttad valahol. Nos ez ugyanerről szól amit te is rajzoltál és a többiek mondtak. De az a bizonyos ellenállás amit rajzoltál szerintem a bázis és a kollektor közé kell és nem a bázis és emitter közé.
Köszi! Ott az oldalon középső rajzon lévő kapcsolásba, akkor mehet az előzőleg említett BD241-es tranzisztor? És az 1K-s ellenállás az hány wattos legyen (vagy nem kell nagy?) És a dióda 1N4001-es?
/Huzalozás: nos már írtam, úgy is megpróbáltam, hogy a tápról megy a végfok IC-re (egyetlen alkatrésszel egy kicsatoló kondival) egy 16,5V-os és egy gnd vezeték, aztán a hangszóró van hözzákötve. Szóval semmi zavaró tényező mindent kiköttem az áramkörből. Ebből gondolom, hogy táp szűretlenség. Nagyobb pufferrel csökkent a morgás, de úgy is eléggé hangos.../ Egy olyan tranyós dolgot beiktatok és ha nem segít akkor ott rohadjon meg.
Az előfoknak egy 7812 van berakva, akkor rányomatom (csak nem ajánlották a kevés Amper bírása miatt se...) Ezt csak azért javaslod hogy megszűnik-e a zaj vagy véglegesen erről menethetném?
Na rátettem 7812-őre és tökéletesen megszűnt a zaj!
Zene is megy rajta rendesen. Elvileg 6W-8W -os az IC. Szeretném azért hangosan hallgatni, de van 4 és 8 ohm-os hangszóróm is (ezek olyan max 10 Watt körüliek).Akkor mi az ajánlat?
Ezzel a stabkocka fejeléssel csak egy a baj. Többé nem lesz áramhatárolás. Mégpedig azért, mert a tranzisztor 0,6A fölötti áramokat átveszi az IC-től, de ezt semmi nem korlátozza.
Szia Imi! Innen van: BSS - 12V stabil 8A. Ez tényleg nem jó? Akkor mi a megoldás? (Nekem amúgy jó lenne a stab 12V a vég és előfoknak is)
Légyszi, ha van akkor küldj egy rajzot!
Én ezt a stab-fejelést máshogy ismerem, ott meg is marad az áramkorlát, az IC eredeti karakterisztikája.
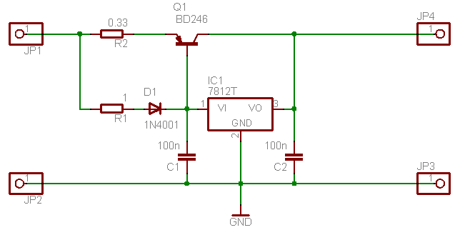
A mellékelt rajzon R1 és R2 aránya és az IC maximális kimenő árama határozza meg a kimenő áramot. A vázolt értékekkel, ha a 7812 1A-nél határol, akkor a tranzisztoron folyó áram éppen 3A lesz, azaz a komplett egység 4A-nél fog határolni.
Nem mondtam, hogy nem jó!
De nézzük meg közösen, hogy is működik ez. 1. eset: Terheletlen állapot. Az F1 biztosítón, és az R1 ellenálláson keresztül eljut a tápfesz a 7812 bemenetére. Az IC belső áteresztő tranzisztora lezár, mikor a kimeneten a fesz eléri a 12V-ot. A T3 nem csinál semmit. 2. eset: kis terhelőáram, mondjuk 30mA. Ekkor az IC bemenetére eljut a tápfesz, de az R1-en még mindig nem esik, csak 0,3V, így a T3 még mindig nem nyit ki, tehát továbbra sem csinál semmit. 3. eset: Nagy terhelőáram, mondjuk 2A. Ezt a 7812 már nem bírná el, a belső védelme korlátozná a kimenő áramát, ezáltal letörne a kimenőfesze. A T3 tranzisztorral kiegészítve azonban, mikor az R1-esen eső feszültség eléri a T3 nyitófeszültségét, az kinyit, és a kimenetre akkora áramot ad, hogy az IC-n lévő maradékáram, az R1-en feszültséget ejtve továbbra is fenntartsa a nyitófeszét. Kizárólag arra szerettem volna felhívni a figyelmedet, hogy ilyenkor kizárólag a T3 nyitófesze juthat az ellenállásra, tehát az IC-n sosem fog akkora áram folyni, hogy az áramkorlátozása működésbe lépjen. Más meg nem akadályozza az áram növekedését. Tehát: A kapcsolás jó, csak vannak korlátai.
Igaz, mert a tiédben van emitterellenállás, az előző rajzban meg nincs.
A rajzodon az R1 az 1ohm; és az R2-nél 0.33 ez mekkor értéket jelöl; és ezek hány Wattos-ak legyenek ? Ja és van két 2200µF-es pufferkondim; azokat csak simán elé kéne raknom (bal oldara) ?
Ja és melyik rajz lenne számomra a jobb megoldás?
A 0.33 is ohm-ban értendő. A terhelhetőségük számítható, P=I^2*R; az 1 ohm-on max. 1A folyhat át, így oda minimum 1W-os ellenállás kell, a 0.33 ohm-on maximum 3A-rel számolva minimum 3W-os ellenállás kell.
Igen, a graetz a nagy értékű pufferekkel a bal oldali bemenetre jön. Az, hogy Neked melyik megolás jó, azt Neked kell eldöntened. Az enyémben van áramkorlátozás is, ez egy esetleges meghibásodásnál jelenthet előnyt, de a másik rajz is teljesen jó a célra, főleg, ha a biztosítékot beépíted.
Az ellenállásokat legalább 50%-kal méretezd túl, tehát 1W helyett 1,5W, vagy akár 2W is lehet. Meghálálja.
Köszönöm mindenkinek a segítséget!
Az eredmény morgás... (hiába variáltam a kondi értékeket) amiket javasoltál mindent kipróbáltam, de nem szűnt meg. Viszont a stab IC-vel meg Csoda történt. (Amúgy meg a trafó is közel lesz a panelekhez.)
Sziasztok!
Kaptam egy 9W-os huzalellenállást 48mm hosszú (kisebb nem volt) . A következő felirat áll rajta: CQC 9WR33J . A műszereim 0.8 és 1.1 omh közötti értékeket mérnek rajta. Ez ugye nem különösebb probléma?
Szerintetek érdemes megvenni egy eredeti Quad-405-öt ? 31eFt, a tápkondikat cserélni kell benne... Egyébként nem volt hackelve.
|
Bejelentkezés
Hirdetés |






Zene is megy rajta rendesen. Elvileg 6W-8W -os az IC. Szeretném azért hangosan hallgatni, de van 4 és 8 ohm-os hangszóróm is (ezek olyan max 10 Watt körüliek).
. A következő felirat áll rajta: CQC 9WR33J . 




