Fórum témák
» Több friss téma |
- Ez a felület kizárólag, az elektronikában kezdők kérdéseinek van fenntartva és nem elfelejtve, hogy hobbielektronika a fórumunk!
- Ami tehát azt jelenti, hogy a nagymama bevásárlását nem itt beszéljük meg, ill. ez nem üzenőfal! - Kerülendő az olyan kérdés, amit egy másik meglévő (több mint 17000 van), témában kellene kitárgyalni! - És végül büntetés terhe mellett kerülendő az MSN és egyéb szleng, a magyar helyesírás mellőzése, beleértve a mondateleji nagybetűket is!
Ebben teljesen igazad van, én igazából a soros motor forgásirány váltására koncentráltam.
Egy porszívó általában, egyébként is nagyon korlátozottan alkalmazható festék szórásra. (A régi NDK-s Omegánál, csak át kellet tenni a tányért a csővel a másik felére, a fújáshoz. De ma már máshogyan tervezik a levegőkiáramlást.)
Sziasztok!
Kondenzátort cseréltem ki, viszont az újnak jóval kisebb a lábtávolsága. Hogyan lehetne ezt a legegyszerűbben orvosolni?
Egy levágott ellenálláslábbal megtoldod.
A digitális áramkörökben órajelre egyszerre kapcsol több ezer tranzisztor vagy FET.
Ezt a hirtelen nagyobb áram igényt szolgálja ki a 100n-os kondiban tárolt feszültség. Mivel itt még megtetézték a terhelést LED-ekkel ezért van az 1u-ós.
> Ezt a hirtelen nagyobb áram igényt szolgálja ki a 100n-os kondiban tárolt feszültség.
Nem. (Amúgy a kondenzátor töltést tárol, de ez most mindegy.) A digitális integrált áramkörök tápvonalán nagyfrekvenciás zajszűrés miatt előírás a 100 nF kerámia kondenzátor. A zaj jöhet a kapcsolóűzemű tápból és a többi áramköri elem működéséből. Ilyen kevés energia nem simítana ki semmilyen tápingadozást. Ahhoz már µF nagyságrendű kondenzátor kell. Ha simítani és szűrni is kell, akkor több, párhuzamosan kapcsolt kondenzátor alkalmazása szükséges. What's the purpose of two capacitors in parallel? Basic Circuits - Bypass Capacitors What is a Bypass Capacitor?
Az az utolsó link eléggé vacak, teljesen félremagyarázza az egészet.
Tudom, nem te irtad, de akkor is...
Bocsánat, csak gyorsan átfutottam az első pár találatot.
A jót kijavítottad rosszra. A hirtelen áramfelvétel és a nagy frekvencia ugyananak a jelenségnek a két különböző nézőpontja (idő tartomány és frekvencia tartomány) bármelyikben lehet gondolkodni. Viszont az egyértelmű hogy digitális áramköröknél a kondi nem a digitális áramkört védi a máshonnan jövő zajoktól, hanem a digitális áramkör által termelt zajokat csökkenti.
Aki a kapcsolási sebességtől, áramértékektől és a parazita induktivitásoktól függetlenül konkrét kapacitásértéket mond, az nincs tisztában a mennyiségi összefüggésekkel.
Szép napot!
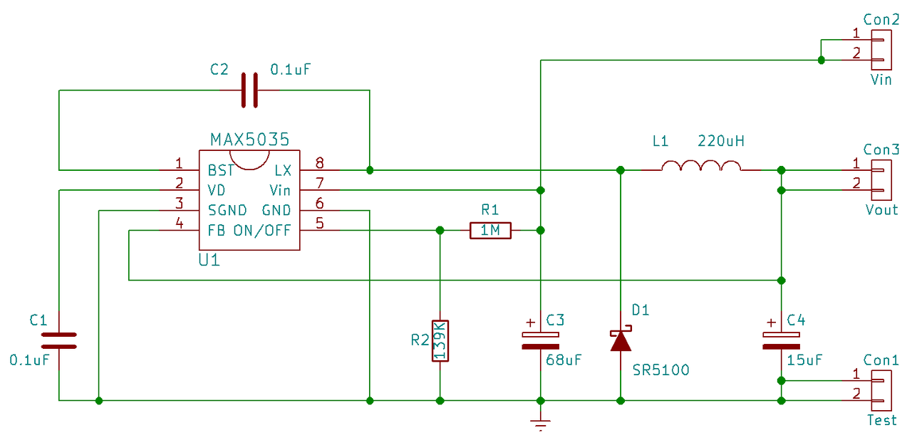
Tudnátok mondani egy olyan online (vagy akár offline) kalkulátort, ami összeállítja a szabványos ellenállás értékekből a nem szabványosat, lehető leg pontosabban? 139KΩ kellene, de ez nem szabványos érték ha jól gondolom...
140k szabványos érték (2%, E48 sorozat). Milyen pontosságú ellenállás kell?
Üdv!
Az a kérdésem, hogy a fekete vezeték a végén a szemes saruval az test lenne? Mert indul nélküle is.
Ezt figyeld: Bővebben: Link. Én ezt szoktam használni. Ha beírod az Exclude resistorhoz azt, ami nincs, akkor mindig új találatot ad. Érdemes vele játszani, mert néha ad olyan találatot, ahol 3-4 ellenállást ajánl, beírod a kivételhez az egyiket közülük, és kapsz egy még jobb megoldást 2 ellenállással.
Üdv!
Ez itt a tegnap említett erősítő kimenetének jobb és bal oldala szkópon, 15 Ohmos ellenállással hangfal helyett. (Felső a bal) Jól veszem ki, hogy a bal oldal csak az egyik félhullámot erősíti? (Hallás alapján a bal oldal recseg)
Nem hinném, hogy 1K ide vagy oda számítana valamit, egyébként a mellékelt DCDC konverterbe kell,
adatlapon szereplő értékekkel... Már összeállítottam egy 100K és 39K -val. Az üzletben nem említette az eladó, hogy lenne nekik 140K -s, de elfér, úgyhogy nem nagy gond... A hozzászólás módosítva: Jún 9, 2017
Ez jó, be is teszem a kedvencek közé...
Az valószínűleg a leállítás. Ha testre kapcsolod, nem lesz szikra.
Sziasztok!
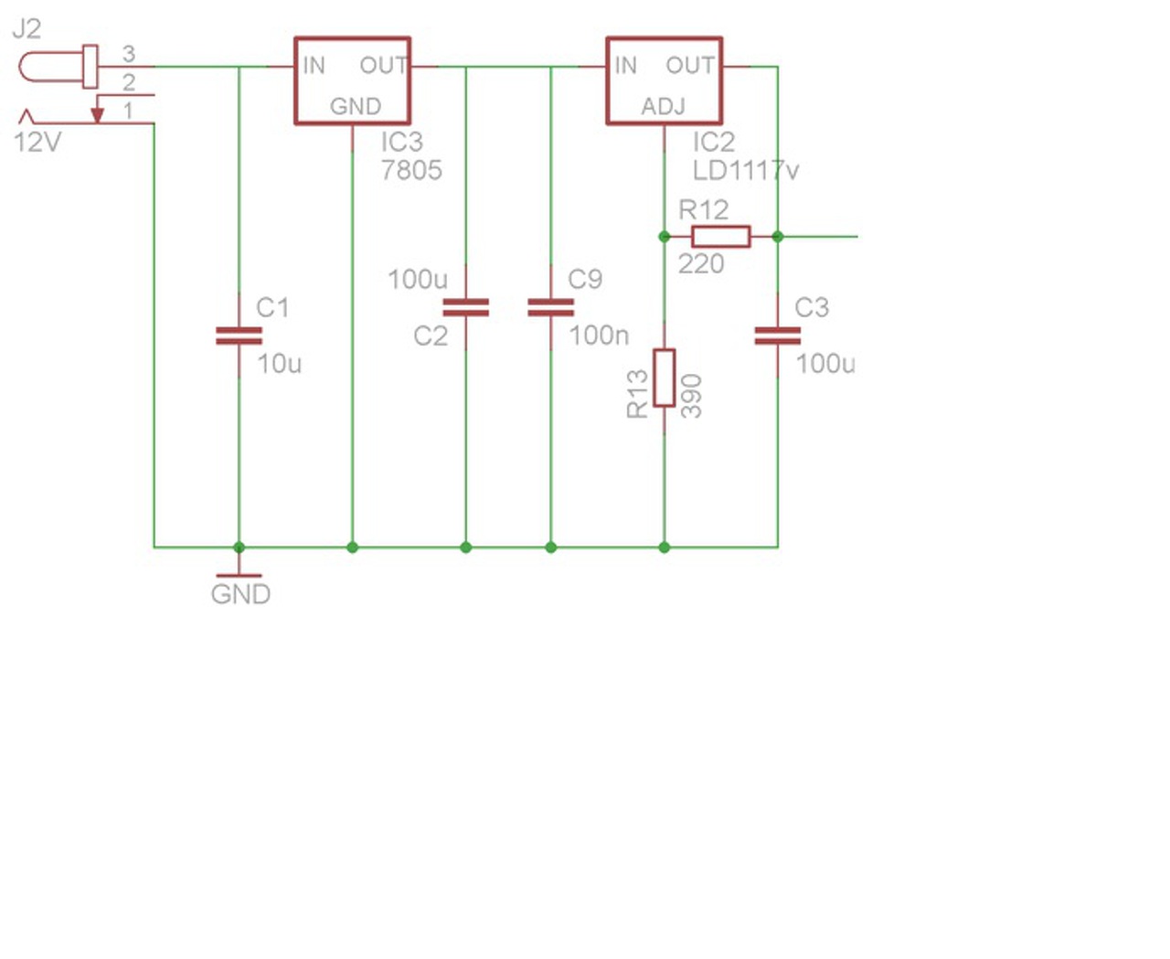
Olyan problémám lenne, hogy az alábbi változtatható kimeneti feszültségű LD1117v helyére fix értékű LD33V stabilizátorra cserélem akkor mekkora lesz a kimeneti feszültség értéke? Az ld1117V katalógusában megtalálható a helyes méretezés én úgy építettem meg az áramkört, azonban az egyetemen megkérdezték hogy mi van akkor ha ebbe kapcsolásba a fix ld33V kerül? Mennyi a kimeneti feszültség? Erre a kérdésre szeretnék választ kapni! Én úgy tudom hogy a kimeneti feszültség magasabb lesz, próba panelon megmértem a valóságban 4,06V feszültség jön ki ezzel a kapcsolásban! Az lenne a kérdésem hogy ez miért van illetve ezt hogy lehet kiszámolni hogy számolással bizonyítható legyen? Köszönöm előre is a választ! A hozzászólás módosítva: Jún 9, 2017
A változtatható feszültségű, és a fix feszültségű stabilizátorok között (leegyszerűsítve) annyi a különbség, hogy a fix feszültségű eleve tartalmaz egy feszültségbeállító ellenállásosztót. Így a kimenet feszültsége annyival magasabb lesz, mint amennyi a 3,3V(LD33) mínusz 1,25V(LD1117) különbsége.
Nem olvastad, nem értelmezted a fórum szbályzatát. Egy kérdést egyszer, egy helyen tegyél fel. A hozzászólás módosítva: Jún 9, 2017
A képlethez:
Uxx=Vxx=3,3V (LD33 esetén) R=220Ω; R2=390Ω I0=5-10mA (LD33 adatlap szerint) Helyettesíts be! Milyen következtetés vonható le az eredményből?
A képletbe behelyettesítve 11,1V a feszültség. Azonban körülbelül 4,1V feszültséget kellene kapnom.
Ebből azt a következtetést tudom levonni sajnos, hogy nem tudom mi a gond a számolásnál!
Ezeket a részeket ajánlom figyelmedbe:
Idézet: „(feltéve ha minden feltétel fennáll a helyes működéshez)” Idézet: „A jelen kapcsolásban a 3,3 V-os stab nagyobb feszt szeretne előállítani, mint amire képes, mivel a bemeneti feszültsége túl pici. Így csak annyit ad ki amennyi a bemenet és kimenet minimális különbsége!”
Azért tettem fel a kérdést ide a kezdő csoportba mert nem találom az összefüggéseket és nem tudok rájönni, ezért szeretnék választ kapni a kérdésemre nem csak találgatni a megoldással kapcsolatban.
Már minden lehetőséget átgondoltam, nem találom és értem a hibát. Kérem ha tudja írja le pontosan hogy számolja ki, hogy abból megértsem az összefüggéseket.
Akkor ezek szerint nincs semmilyen számítási mód erre a problémára, mivel ha fix értékút használunk nincs szükség ellenállás méretezésre a változtathatóval szemben. Miért is kevernénk a kettőt mi értelem is lenne?
Ezek szerint ez egy beugratós kérdés, és nincs rá konkrét válasz!?
Ez nem beugratós kérdés, hanem arra világít rá hogy nem tehető be a fix 3,3V-os ugyanabba a kapcsolásba az ellenállások megváltoztatása nélkül.
Ha mondjuk 18 V lenne a bemeneten, akkor simán kijönne a kimeneten a kiszámított érték, tehát a számítás alapvetően jó, csak ebben a konkrét esetben nem alkalmazható. Minden elektronikai számításnál ellenőrizni kell, hogy a végeredmény nem mond-e ellent valamilyen határfeltételnek! Ez a fontos tanulság.
Sajnos nem ideális választás, ugyanis ez csak "feszültséggenerátoros" felépítésű.
A LED-hez, áramgenerátoros kellene... Inkább valami ilyesmit válassz: 12V 10W LED driver... A hozzászólás módosítva: Jún 10, 2017
Kedves Pafi!
Viselkedésed zavarja a fórum olvasóit, és moderálási kérelmek egész sorát indítod el hozzászólásaiddal, így kérlek fejezd be a személyeskedést, és a kioktató hangnemet. Köszönöm! (T)
Sziasztok!
Szeretnék készíteni egy USB-vel tölthető pointert, mert meguntam, hogy új elemet kell vásárolnom bele, és az elem drágább, mint egy olcsó pointer. A képen látható eszközeim vannak hozzá jelenleg (balról jobbra: egy usb stick az usb csatlakozó részhez, egy 200 Ft-os pointer piros lézerje és egy fehéren világító ledje, 51 ohmos ellenállás, 2,2 ohmos ellenállás és egy rossz mp3 lejátszó Li akkumlátora) A kérdésem az lenne, hogy mit kéne még szereznem, és mit kéne pontosan csinálnom, és hogy lehetséges-e, amit szeretnék? Majdnem teljesen laikus vagyok ebben a témában, úgyhogy légyszíves úgy írjatok, hogy én is megértsem U.i.: elnézést, ha rossz témakört jelöltem be |
Bejelentkezés
Hirdetés |
















