Fórum témák
» Több friss téma |
Mielőtt kérdezel, a következő két dolgot ellenőrizd!
I. A helyes tápfeszültségek megléte.
II. A kimeneten van-e egyenfeszültség.
Élesztés.
Bármilyen hobby drága dolog mostanában ...
Szerintem a Texas végfokjai a jobbak, a TDA szerintem felejtős. Tehát inkább a TPA3116. Régebben TPA3122-vel építettem (ITT megtalálhatod), a mai napig használom is. TPA3116-ból vettem ebay-es panelt, kis tuningolással (+tekercsek, vagy tekercs csere) egész használható, így viszonylag kevés munkával lehet jó eredményt elérni. A TPA3116 "gyári NYÁK" módosítását innen a fórumból más is kipróbálta, talán megírja itt is a tapasztalatait.
Nekem van TDA-s (50W) és TPA-s verzió is (100W), ebay-es modulok. A TPA3116D2-est napi szintem használom (hidalt verzió). Nekem bejön a hangja. Szerintem közel sem katasztrófálisan rosszak ezek, mit ahogy sokan annak állítják be ezeket. Tervezés szempontjából nem tudom megítélni őket, de nem is csutkára kihajtva használom. Lehet hogy a nyúzást nem bírják és kigyulladhat de ilyennel még nem találkoztam.
köszönöm a tanácsokat ennek fejében döntök majd(.)
A hozzászólás módosítva: Jún 23, 2017
Azért maradnék 7-15V között. Lehet használni egyszerű zéner + ellenállás stabilizátort. Nem kényes a segédtáp, de fölöslegesen ne legyen több a különbség. Két erősítőnél elég 100 mA, ami annyit tesz, hogy 20V egyenfesznél egy 10V 1,3W zéner, meg egy 100 ohm 2W ellenállás kell csak hozzá.
Bár nekem ez az erősítő kapcsolás nem a szívem csücske, azért megpróbálnám a feszültség utánhúzós megoldást. Bár ennek lehet minőségrontó hatása, de mivel szubhoz kell, ott nem jelentkezik ez a romlás. Ekkor nem kell szenvedni a segédtáppal. Az ellenállások értékein lehet változtatni, ez csak egy saccolt érték. A lényeg, hogy csak annyi feszültség jusson vissza a segédtápra a kimenetről, ami feltétlenül kell a fetek teljes nyitásához.
Maradok a segédtápnál mert nem csak a szubládára lesz. Ez a bootstrap megfordult már a fejemben aztán elvetettem.Így a 47 µF helyett jobb a 100µF utánhúzó kondenzátor ha mégis ez mellett döntenék.
A hozzászólás módosítva: Jún 24, 2017
Így van. Csak ide elég az egyik fele. A másik meg mehet a másik csatornára.
3 éve megy egy rendelt TDA 7297-em. Minden nap hallgatom, házimozizunk vele, vittem HE találkozóra is. Nekem tetszik a hangja is, nincs vele semmi baj. Csak.... amikor megrendel valamit az ember - és netán még ért is hozzá - nem árt átvizsgálni. Például kondik feszültségtűrése, hűtőpaszta megléte, mechanikai dolgok, hiszen van, hogy gyerekek forrasztják be nagy mennyiségben az alkatrészeket, vagy éppen ki tudja? Ha ilyen módon, gondosan jár el az ember, akkor nem éri váratlan meglepetés. Én itt a HE hirdetések között is vásároltam olyan végfokot fórumtárstól, ami szétdurrant és hazavágta a jó kis orosz S90D hangszóróimat. Azaz ha az ember tényleg hobbista - megteszik a rendelhető modulok is. Lehet KIT-ben is rendelni, akkor gyakorlatilag csak a panel nem saját, az építés öröme ugyanaz. Egy szomszédom ezek miatt a KIT-ek miatt kapott rá az elektronikára, mint hobbira. Azonnali sikerélményt adott neki. Ahogy nekem is 1982-83-ban az első áramköreimnél. Bár én többet izzadtam a sikerért a saját panelekkel és az akkor hozzáférhető orosz alkatrészekkel. De az eredmény ugyanaz.
A kérdező D osztályú végfokban gondolkodott, a 7297 nem az.
A hozzászólásom kimondottam D osztályú erősítőkre vonatkozott. A TDA7492, a TPA3122, és a TPA3116, hasonló teljesítményű, D osztályú célIC-k. A 3 közül a TDA, a saját tapasztalatom szerint, határozottan rosszabb hangminőséget produkált mint a másik kettő, ugyanabban a környezetben. Ezért tanácsoltam a kérdezőnek, hogy inkább Texas gyártmányú IC-t válasszion.
AB osztályú célICkkel kapcsolatban nincsenek tapasztalataim, nyilván sokféle létezik. D osztályból most egy TAS5630 várja hogy teszteljem, ez is spéci szűrővel a kimenetén. De ez már teljesítményben is más kategória. Reményeim szerint hangminőségre is jobb lesz mint amiket eddig próbáltam - de majd kiderül. A hozzászólás módosítva: Jún 24, 2017
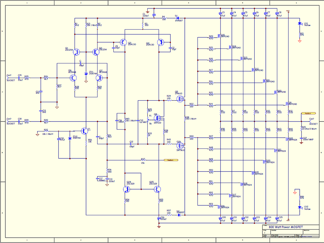
Tapasztalatokra lennék kíváncsi Holton klasszikusát hexfetekkel megépítőktől, elsősorban a hangminőségére és stabilitásra lennék kíváncsi, de érkel építési, élesztési tapasztalat is.
Olyan mint a tajgatraktor, egyszerű és elsőre indul.
Nekem volt, jó kis szerkezet, de kapcsolófetekkel (IRF, IRFP) ne építsd meg mert nem lesz szép hangja. A baji féle fetes is erről lett koppintva, olyan is, mert abba is beletették az IRFP-t. Illetve létezik egy rendes fetmeghajtás amivel elvileg IRFP-vel is jó hangja lesz, de ezt még nem hallgattam meg. Az eredeti fetekkel, vagy tranyósra átalakítva jó, persze ha szeretnéd teljesen kivezérelni akkor a fokozatokat a végtranyókénál magasabb tápfeszről kell járatni. Ha normálisan van méretezve, meg teszel elé egy műveleti erősítős hibakorrekciót akkor egy egész szuper végfok építhető belőle, aminek lesz ilyen 0,0004% körüli THD-ja, meg több száz kHz-es sávszélessége a szimulátorban. Hogy a hangja milyen lesz, az a megépítés és meghallgatás után derül ki.
Holton bátyó kb 25 éve publikálta a Chip magazinban (?) akkor Hitachi FET-ekkel, aztán átalakította IRFP-re a végét. Zajmentes és minden darab elsőre indult.
Szerintem jól szól... A 2sk audió fetekkel pláne erre alapul a Baji Imrénél kapható irfp240 irfp9240 es verzió is, nekem annak is bejön a hangja dinamikás erős...Az a kapcsolás ugyanez szinte viszont van akinek nem jön be a hangja nekem pl igen.Az a pár mod hogy a 2 dióda ki van váltva 1 tranzisztorra amivel stabilabb nem mászkál a nyugalmija meg esetleg kaszkádolni a differenciál erősítőket nem nagy áldozat azért hogy működjön.Hozzáteszem van tranzisztoros van monolit ic s végfokom is de messzemenőleg jobban szól és white fül is vagyok,ráadásul ez nem csak az én véleményem sok más emberé is. A puding próbája az evés,
van pl aki utánépítette a fent emlegetett nMos kapcsolást és a 25 éve épített quad 405 öt bedobta a szekrény mélyére ami idáig a szíve csücske volt míg meg nem hallott egy számára jobbat... A hozzászólás módosítva: Jún 25, 2017
Erre gondoltál amikor ezt írtad ?
Idézet: „Illetve létezik egy rendes fetmeghajtás amivel elvileg IRFP-vel is jó hangja lesz,”
Gyötrődök már egy ideje szimmetrikus 60-70V DC tápfeszre milyen kapcsolást válasszak. IRFP kapcsoló fetekre szóba jöhetne még a "Legend stage" 200W hasonló kivitele vagy az Apex HV23 kapcsolása is AB osztályban. Kíváncsi leszek az NMos tapasztalataidra ha megírod élesztés után.
A hozzászólás módosítva: Jún 25, 2017
Már most is megírhatom de ugye ez megint csak ingoványos talaj mert kinek a pap, kinek a papné lánya.. Én egyenlőre annyit tudok leírni hogy tetszik 2db irfp 240 et halásztam gyorsba élesztéshez míg meg nem jönnek a Kínai fetek rendelésből aztán akkor lehet válogatni őket...
Nekem a hangja a felharmónikusoknál és az alsóbb frekvenciákon pláne kiadós. Ez nem azt jelenti hogy tolakodó lenne akármelyik is. Szerintem tiszta határozott és meggyőző hangja van idáig. van aki utánépítette szabadidejében ugyanezt csak az nmos 200 as verziót és ahogy fentebb is írtam az eredménytől lehidalt... Szóval egyenlőre ennyi aztán még ott tartok hogy sehol mert dobozolni kell,újra belőni mindent és ha benn lesz a 2 csatorna akkor dől el minden.. "Deszkamodellen idáig nálam abszolút pozitív". Van vele kín meg megfejtések százai jönnek elő de megéri szerintem.. Azért bátorkodtam ezt a kapcsolást elővenni mert már régóta terveztem másrészt meg már maga a Baji Fetes is tetszett és tetszik ma is... Én már raktam oda toppládákra is azt a kapcsolást és szubot is hajtottam vele, sehol nem hagyott cserben...
Majdnem, de majd előkeresem a rajzot.
Kis millióból választhatsz, de IRFP-vel egyedül a VF2-t javaslom, nézd meg az enyémet a topikjában, +/-92V üresen a tápfeszültsége, 4 pár FET van benne, és 435W körül jön ki belőle 8ohmra. És az legalább még szépen is szól, nincs neki karcos hangja mint a baji félének meg hasonlóknak.
Videó
Szerintem semmiféle karcos hangja nincs ez csak duma..Bár ezt jó hangfallal hallani csak vagy megfelelő fejhallgatóval...
Néztem már a VF2 monstert csak a teljesítmény sávszélessége miatt mondtam le róla. Bár lehet 2 pár fettel ez kevésbé jelentkezik.
A hozzászólás módosítva: Jún 25, 2017
Érdemes volt feltenni ezt a videót, bár lehet hogy csak a rögzítés gyenge minősége miatt, de gyönyörűen átjön rajta a fetek érdes, karcos hangja.
Ezért írtam hogy ingoványos a talaj mert mi a cél, és kinek mi jön be..Hangosításkor például ez az érdes karcos hang senkit nem fog érdekelni pláne nem szub hangsugárzóknál...Ekkora erősítőt meg az ember nem igazán szobai használatra tervez...
A hozzászólás módosítva: Jún 25, 2017
Gondolom ekkora teljesítmény nem a szobába kell hanem mondjuk bulizni, oda meg kb. mindegy hogy hogyan szól, üvölteni a baji féle is jó, azon a hangnyomáson nem sokan veszik észre ha vacak. Az akkor tűnik csak fel ha elmész egy olyan diszkóba ahol tisztességes rendszerből jön a zene. Néhányszor kölcsön kellett adnom a VF2 modomat buliba, utána mindig meg akarták venni, egyrészt azért mert könnyű (trafó helyett egy 2kW-os kapcsitáp van benne), másrészt azért mert szebben szólt mint az összes többi (Reflex RX-ek, Ágoták, Ibizák, stb.).
A legfontosabbat majd el felejtettem. Ekkora végfokot véletlenül se állj neki normálisan megtervezett és méretezett áramkorlát nélkül megépíteni, mert előbb utóbb meg fogod bánni, csak akkor már késő lesz bánkódni azon, hogy miért spóroltál ki belőle 150Ft-nyi alkatrészt.
|
Bejelentkezés
Hirdetés |















