Fórum témák
» Több friss téma |
Mielőtt kérdezel, a következő két dolgot ellenőrizd!
I. A helyes tápfeszültségek megléte.
II. A kimeneten van-e egyenfeszültség.
Élesztés.
Ja... és azt még hozzá kell tennem, hogy az itt mért gate áram egyetlen pár végfetet hajt meg. Mi történik akkor, ha egy 6mA-es nyugalmi áramú nagyjelű erősítőre "ráakasztunk" 6 pár IRFP-t?
(A kérdés költői volt.)
A 3 különálló kis hűtőborda a panelon szokatlan. A Q8-nak nem kellene szoros termikus kapcsolatban lennie legalább a Q5-Q26 párosssal? Ha igen, akkor azt egy közös hűtés meg tudná oldani, de akkor szerencsésebb lenne ha nem forognának a FET-ek.
Idézet: Épp itt bizonygatják, egy szuperhangú végfok kerekedik belőle. „Mi történik akkor, ha egy 6mA-es nyugalmi áramú nagyjelű erősítőre "ráakasztunk" 6 pár IRFP-t?”
Állj! Semmi közöm a Junger Krisztián által emlegetett végfokhoz.
Bár alapvetően kapcsolóüzemre ajánlják, de kiemelik a lineáris transzfer karakterisztikát is, ami szép négyzetes UGS vezérlőfeszültség lenne, ha nem változna a lapka hőmérséklete.
(De az NJI-ben ezt linearizálja ki az általunk "fetgörbítőnek" becézett újabb két tranzisztoros kapcsolás, ami 30dB-el csökkenti a végfok THD-ját.) Vagyis nevezhetjük ezt az IRFP-t egy "sima" teljesítmény MOSFET-nek is.
Innentől kezdve már csak a meghajtáson múlik minden hogy mit tesz oda az ember...
Azt meg majd mindenki döntse el maga melyikkel jobb.Alapvetően ez volt a témába való "hozzászólásom" lényege. A hozzászólás módosítva: Jún 29, 2017
Sokáig én is azon elv rabja voltam, hogy nem jók a fetek erősítők végére. Főleg nem a megvehető árú kapcsolófetek. Mindössze a másodfajú letörés mentesség volt az egyetlen csábító paraméter, amiért megbarátkoztam velük. Ráadásul korábban nem is hifiztem, inkább a hangszererősítők, meg a PA vonzott igazán. A szubládához meg nyugalmi áram nélkül tiszta "B" osztályban is elmegy, még akkor is, ha néha "C" osztályba megy át a munkapont. Itt kevésbé vannak finom részletek. Ha meg a kimeneten egy aluláteresztő passzív szűrő is van, meg mondjuk a hangszóró is egy hatodrendű ládában van, elmebeteg zenével vagy robbantgatós filmekkel nem igazán hallható semmi a keresztezési torzításból.
Most így megfertőzve kicsit jobban érdekel már a keresztezési torzítás, pontosabban annak a hiánya. A CM2000 amit megmutattál már sokban segített kimutatni a fetek gyengeségeit, és kiderült, hogy bár nagyon csábító a minél kisebb Rds(on), ez csak nehezíti a munkapont stabil beállítását. Most inkább azt szeretem, ha ez a paraméter nem túl kicsi, hanem kb a terhelő impedancia 2-5%-a. Még mindig van egy jó maréknyi IRF630 meg IRF9530 fetem. Kis teljesítményhez teljesen jók. Szándékosan nem a saját párját használom. Az IRFP komplementerből is a "P" csatornás szimpatikus nagyon nekem, mert annak elég kis áramnál van a hőmérsékletfüggetlen munkapontja. Amíg az "N" fetnél kicsit 10 A felett van, addig a "P" testvérének 5 A alatt kicsivel. Említettem, hogy sajnálom hogy nincs a CM2000-ben 2SK1058/2SJ162. Ráadásul nem is sikerült belepasszírozni ezt a spice izét. Pedig szívesen megnézném vele a NJI szimulációját. Nem biztos hogy jobban szólna vele, de hogy az egyszerű nyugalmi áram beállítás miatt egy teherrel kevesebb lenne. A hozzászólás módosítva: Jún 29, 2017
Aljas alkatrész ám a mosfet. Annak ellenére hogy tulajdonképpen áram nélkül lehet vezérelni, a belső kapacitások (nem egészen ez a helyes meghatározás, de most használjuk ezt) áttöltögetése nem kis feladat. Nézd meg egy CRT oszcilloszkóp vertikális erősítőjét Szinte annyi csak a feladat, hogy egy vákuumban lebegő körömnyi lemezpárt kell ellátni feszültséggel. Ehhez képest 10 vagy 100 Mhz-en 100V nagyságú négyszögjelet nem könnyű ráerőltetni. Pedig ott csak pF nagyságrendű a kapacitás, itt pedig jóval nagyobb. Jó, itt nem kell 100 Mhz.
A Baji féle végfokba a nagyjelű meg a végfetek közé be is lehet tenni azt a komplementer emitterkövetőt, viszont az "Nfet" erősítőbe nem lesz egyszerű. Ugyanis nem csak betolni kell a töltéseket a gate elektródon keresztül, de ki is kell azt sütni. de nem lehetetlen feladat.
Na de ha a kapu (gate) kinyitod vele a fetet felhalmozod benne az elektronokat, az távozik a source elektródán keresztül. Már amennyire tud a többi hővé alakul. Nem inkább hőfokfüggő a dolog? Mint ha ilyet olvastam volna a mosfetekről itt. Sourve töltéseket meg a nyelő (drain) kell hogy elnyelje.. Gaten nem folyik jelentős áram. Én sosem gondoltam hogy egyszer elkezd annyira érdekelni am osfet hogy azzal építsek erősítőt mert fenntartásaim voltak vele mindig is.. És most mégis... Mondjuk a d-s közt kellene mérni egy ellenállást mikor nyitva van mert ugye ez az ellenállás ami végülis áram/ feszültség hatására melegíteni fogja magát a tokot.
A hozzászólás módosítva: Jún 29, 2017
Az a szép ebben hogy keringenek a neten olyan kapcsolások is (pl. az AV800) amelyikben ez meg lett oldva, mégsem azt építgetik hanem a baji félét, mert abba 4 tranyóval kevesebb kell.
Meg olyanokat szoktak még felhozni ilyenkor, hogy "de hát nem négyszögjelet hallgatunk". Valóban nem, de a komplex jelben elég sok harmonikus van, meg egy végfok rossz impulzusátvitele eléggé le tudja rontani annak "hangját" is. Több párhuzamosan kötött FET eredő gate töltésének mozgatására nagyon jó példa a VF2-es szkópfotók amiket régebben feltettem, azon szépen látszik hogy csökken az átvitel már 20kHz alatt is, pedig szinusszal van hajtva, ráadásul nem is csak 5-6mA-rel mint a baji. De egyszerűbb azt szajkózni hogy márpedig a baji milyen jó, mint ezeknek a dolgoknak utánanézni.
Én azért követem a hozzászólásokat, és próbálom kivenni magamnak a lényeget,szóval nem mondom hogy a baji féle a legjobb megoldás inkább arra törekszem hogy amennyire lehet az legyen. Ha kategórikusan kellene besorolni én azért eléggé white fül vagyok és meghallom a legkissebb kereszttorzítást is, pláne mikor nem túl nagy hangerőn szól ott ennek jelentkeznie kell.Mondjuk a tény és való hogy oszcilloszkópon nem néztem még ábrát 20hz től 20 khz ig mérve hogy mit produkál..Nem zárkóztam el sosem hogy újat tanuljak azért vagyok itt
Konstrukcióban ha van jobb ötlet mit lehetne faragni rajta akkor várom az ötleteket... Bár most nem a baji félével vagyok elfoglalva éppen...Az benn hever egy dobozban,az említett karcos grízes hang ami fokozott hangerőnél jelentkezett annyira nem zavart hogy azt felvessem tény hogy mikor bemelegszik akkor még bd139 es nyugalmi körrel is szeret grízesedni picit node ez megint csak nem igazán hifi kategória monitornak esetleg nagy hangerőn topládáknak tudom elképzelni.Szóval a grízesedő hang mértéke még az elfogadhatónak mondható kategóriába esik nálam. A hozzászólás módosítva: Jún 29, 2017
Idézet: „Gaten nem folyik jelentős áram.” Olvasd el mégegyszer: Idézet: „a belső kapacitások (nem egészen ez a helyes meghatározás, de most használjuk ezt) áttöltögetése nem kis feladat.” Most erre azt mondani, hogy "nem folyik jelentős áram", meglehetős figyelmen kívül hagyása annak amire épp válaszoltál. Én speciel amper nagyságrendű gate-áramokkal dolgozom kapcsoló üzemben. Nyilván ennyi nem kell egy lineáris üzemű erősítőben, de kétségtelen hogy foglalkozni kell vele. Nem csak azért mert "nagy" (persze kisebb mint egy végtranyó bázisárama), hanem azért is, mert nagyon torz ez az áram. Ettől persze még kezelhető, de nem úgy, hogy kijelentjük róla hogy elhanyagolható.
A fetet inkább úgy képzeld el, mint egy vízvezetékcsőben a golyósszelepet. Csak ahhoz kell erő, hogy a csapot kinyitsd, vagy elzárd. Ha elzárod soha nem folyik a víz, ha kinyitod végtelen ideig folyik. De ha a vízáramlást nagyon gyorsan akarod szabályozni, abba már beleizzadsz egy idő után... ahhoz már sok munkát (energiát) kell befektetned.
A drain-source csatornát "körülvevő" elektronokat ugyanígy - munkavégzéssel - kell "odavinnni", vagy kiüríteni onnan. Ezek nem folynak el sehová, ott maradnak együltőhelyükben, ha nem piszkálja őket senki.
Értem, nem is írtam hogy elhanyagolható csak épp valahol ezt olvastam...
Itt .. A hozzászólás módosítva: Jún 29, 2017
VF2-szerű végfokot már méricskéltem. Nem csak az a gond, hogy csökken az átvitel 20kHz környékén, az talán még nagyobb, hogy ilyenkor elkezdenek összenyitni a végfetek. Majdnem el is halálozott a kezeim között négyszögjeles mérésnél, ha véletlenül nem martam volna rá és nem éget meg. A VF2 szerencséjére a zenei jelben nincsenek nagy amplitúdójú 20kHz-es szintek.
Most a mosfet működésről nem én fogok oktatni, mert bele törne a bicskám A kapu elektród (gate) az teljesen el van szigetelve mindentől. Annak a töltése nem távozik, csak ott, ahol bement. Néhány fetet én is megkínoztam, de nem kell ezt tenni ha erősítőt építesz, mert ott vannak az adatlapok. Ott megtalálsz mindent. Ezért írtam a szkópcső hasonlatot. Ott is az elektronok eltérítése a cél, és ehhez töltést kell tenni, vagy levenni az eltérítő lemezekre. Ez a töltésmozgatás egy mosfetnél nagy frekvencián akár több amper is lehet, annak ellenére, hogy egyenfeszültségű szempontból a kapu elektróda belül sehova nincs kötve. Mintha egy nagyobb, és egy kisebb kondenzátor kapcsolódna a kaputól a fet maradék két lábára. Na azt kell töltögetni, sütögetni.
A kimeneti induktív és az az 5w 8.2 ohm ezt nem teszi meg vezérléskor? Most nem a baji fetesre gondolok. Ja értem akkor egy jó nagy kondenzátorként kell elképzelni mert kapacitív.
Persze értelek a lényeget így is felfogtam, de én szeretek utánanézni, nem csak hogy huppsz oké beültettem készen is vagyok, és akkor szinte semmit nem tudok róla csak épp annyit hogy elindult.. Ez nekem így kevés ha már egyszer... A hozzászólás módosítva: Jún 29, 2017
Sajnos hibás a forrásod. Az még akár igaz is lehetne, hogy nincs gate-áram, ha mellé odaírták volna hogy statikus állapotban. Viszont azt hogy "soros kondenzátorként" lehet elképzelni, az védhetetlen.
Persze ez itt OFF, az Elektronikában kezdők kérdései közt lenne a helye. A hozzászólás módosítva: Jún 29, 2017
Egyetértek. Ezért is jó a szimulátor, mert ott meghatározható a maximális jelváltozási sebesség, aminél még minden fokozat lineáris üzemben marad, vagyis nem fogy el az árama. Természetesen a "B"osztályú ellenütemű rész kivételével. Ott szándékosan ez a cél.
Ha kell, akkor limitálni kell a bemeneten a meredekséget. Az nem kifogás hogy a zenei jel meredeksége véges. Porszemek hangja egy vinil lemezen olyan sebességgel vezérelhet túl egy erősítőt, hogy az egy ideig nem tér magához. Erős kattanással válaszol a tranziensre. Ez esetleg csak pár mikroszekundum, és egy ezt feldolgozni képes erősítőn torzítás nélkül áthalad, majd nem hallatszik belőle akár semmi se. Csak hát be kellene rajzolni az alkatrészeket a szimulátorba hogy lássuk mi a különbség a két erősítő között, ami eleinte nehézkes. Vagy meg lehet építeni, aztán a jobbik marad, a gyengébb pedig megy a lomosba. Az internet sajnos ilyen. Ingyenenergiatranszformátor is van. Idézet: „Vagy a vízbűl veszi ki az oxgént Sándor vagyok Jókai u 25. sz alatti lakos és miko? ”
Esetleg a PWM- hez hasonlóan mehetne a gs közé egy-egy tranzisztor, ami a lezárást gyorsítaná.
Köszönöm, meg fogom nézni ezeket is. Belekezdtem a játékizével megismerkedni, próbálok rájönni a változtatások következményeire.
Változási sebességet kell limitálni, nem a meredekséget. A jelnek nincs "meredeksége". Legalábbis azt nem annak nevezik...
Egy egyváltozós időfüggvény meredeksége a változási sebesség. A meredekség általános fogalom, kontextustól függően sokmindent jelenthet. Ahogy rengetegféle derivált mennyiség értelmezhető.
Ezzel szemben több egyértelműen téves állítás szerepel az írásban, csakhát mind offtopic.
Általános fogalom, de ebben a kontextusban a jelváltozási sebesség használatos. A meredekséget meg a fokozatuk dI/dU hányadosára használják ebben a témakörben. És pont ezért kell a jelváltozási sebességet használni, mert össze keverheti az, aki olvassa a hozzászólást és azt hiheti, hogy az utóbbiról van szó. Nem is egyértelmű, hogy miről van szó, pont emiatt.
A hozzászólás módosítva: Jún 30, 2017
Ez vad ötlet már nekem is fordult a szimulátoromban, de soha nem nyitna ki az a tranzisztor.
Pont semmi köze ennek még a hanghoz.
Fel lehet használni a fetek kapacitását a domináns pólus kialakításához. Ilyenkor ez lesz az integráló tag kondenzátora, ha így tervezünk. A jel emelkedési sebesség maximális értékét meg az integrátor kialakításánál ez a kapacitás és az azt meghajtó áramgenerátoros kimenetű fokozat maximális kimenő árama adja meg. Elég az már, ha max kivezérlési szinten a 20Khz-es szinusz kijön rajta a jel emelkedési sebesség határolódása nélkül. A gyakorlatban ennyi se kell, mert a zenében 20Khz sincs, a magas hangok soha nem akkora szintűek hogy a teljes kivezérlési tartomány kéne. A négyszögjel felharmónikusai nem hangfrekvenciás tartományban vannak. Igazából nem kell ezeket átvinnie, nem kell ebben a tartományban is jól működnie egy hangfrekis erősítőnek. Megfelelő meredekségű bemeneti szűrőtagokkal rá se kerülhet ilyen magas frekvenciás jel egy erősítőre. Ami a hangminőséget és a THD értékeket befolyásolja, az az hogy ez a kapacitás feszültségfüggő is. Erős torzítást okoz. És hallható hatása van. A sokak által emlegetett "fetes hang" okozója a tapasztalataim szerint. Persze lehet nem fetes hangú erősítőt is csinálni. Pl a VF2 féleségek egész jók. A legjobb ilyen olcsó hexfetes erősítő, amit hallottam az az etalon suprampli. Gyári Heed obelisk szinten van a hangja, aztán egy pár IRF540N/9540N a vége. Fatengelyes kapcsolásban, elég magas 0,7% THD-val ráadásul. Szóval még ilyenekkel is lehet nagyon jó hangú erősítőt csinálni. A hozzászólás módosítva: Jún 30, 2017
Például ezek a VF2 szerűségek olyan 20Khz-ig működnek korrekten. Négyszögjelen már megnő a nyugalmi áram, nem viselik jól.
Mégis sokkal jobb a hangjuk mint az egyéb, négyszögjelen is korrektül működő fetes végfokoknak. Akkor meg kit érdekel, hogy mit csinál négyszögjelen? Nem kell néccöget adni rá, ennyi. . Nem rádiófrekis erősítő, hanem hangfrekis. Ha hangfrekvenciás tartományban jó a működése, az pont elég is hangfrekvenciára. ![]() A CD lejátszóból a büdös életbe nem fog kijönni 20Khz-nél magasabb frekvenciakomponens számottevő amplitudoval. De ha mégis valami történne, akkor tegyünk elé egy megfelelő bemeneti szűrőt, azt csókolom... A hozzászólás módosítva: Jún 30, 2017
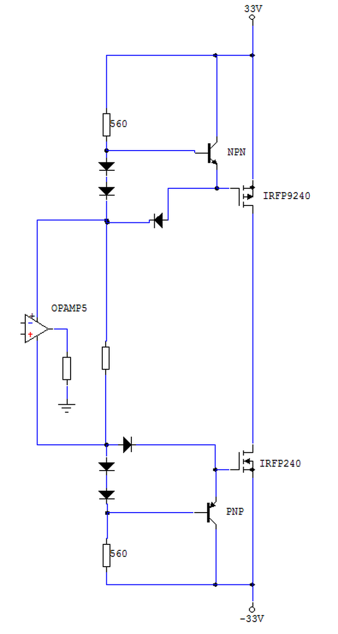
Valami ilyenre gondoltam. Még a Takikirály diódáját kiváltó PN átmenet is ott van a tranzisztor képében. Ellenállások értékét nem kell nézni, mert szimulátorban úgy sem működik. Nem fejeztem be a rajzot sem, mert ez a szemét szimulátor nem kezeli a tápáramvezérlést. Az opák konstans áramot vesznek fel, függetlenül a kimenetre rakott terheléstől. Tehát senki ne tekintsen úgy rá, hogy ez egy működő példány.
Amúgy tényleg kell nekem valami ilyesmi, mert mobil mélyláda meghajtást kell csinálnom 35V egyszeres tápról. Persze hidalt lesz, és minden voltocskát ki kell paszíroznom. |
Bejelentkezés
Hirdetés |











