Fórum témák
» Több friss téma |
Fórum » Alternativ HE találkozó(k)
Puskás (Kőrösi Csoma Rádiós) börzék időpontjai: Bővebben: Link
Mostanában aktuális: » VIII. Viharsarki Hobbi Elektronika Találkozó, 2025. június 14 (szombat), Békéscsaba Korábbi: » ELBAFTA - ELső BAlatonFelvidéki TAlálkozó, 2024. május 11 (szombat), Balatongyörök » Viharsarki tali - VII. Viharsarki Hobbi Elektronika Találkozó, 2024. június 15 (szombat), Békéscsaba
Puskás Feri. Az elsőn is ott volt. Bár ő nasa technológiával foglalkozik.
A hozzászólás módosítva: Júl 2, 2017
Dezsőnek annyi
![]() Hiteles(nek gondolt) résztvevők ------------------------------- Bajzát Emese Barnapili Bubu54 Gafly Granpa Jani1987 - Barátnő - Gergő20 Madzagos - Szakács Mirkóczki Máté Nagy hoho - Asszony pajtás Petya54 Pityu22 PJG Puskás Feri - Akit hoz Szikorapéter Varttina Wartburgos Pali
Gery78 is küzd a doodle-val, de jelentkezett nálam, hogy jön. Így megvan a 20!
Nincs asszony pajtás, őt leteszem Újfaluba.
Szeegény Dezsőke.
Jövök én is. Jelentkeztem a doodle-n is, meg itt is.
Sziasztok,
Sajnos én idén, nem tudok elmenni a talira. Üdv Bubu54
" Nincs mit tenni – mondja Pelikán. – Kinyírjuk Dezsőt. – Gizi elbúsúl, könnycsepp jelenik meg a szeme sarkában: – Muszáj? – Pelikánnak megtódul a vére. Még ez a lány is az érzelmeset játssza? Odavágja elé az asztalra a húsjegyeekt. – Vagy panírozd be ezeket! – A konyhában ott a többi gyerek is. Az egyik felkapja szép, színes papírokat, és földobja a levegőbe. Nagy, színes papírpillangók röpködnek, lassan leereszkednek a földre, a kölykök nézik, nagyokat nevetnek. Pelikán szótlanul figyeli a gyerekeit, aztán leül. Vészjóslóan mered maga elé. – Nincs mit tenni. Kinyírjuk a Dezsőt. – Gizi szavát alig hallani: – Szegény Dezső. – Meg kell halni neki – mondja ki az ítéletet Pelikán. – Most? – Éjjel. Sokára jön meg az este. Pelikán üvegezett verandán ül, s várja, hogy gyűljön a sötét. A túlsú partról harangszót hoz a szél. Aztán csönd, és végre fekete éjszaka. Pelikán föláll, bemegy a konyhába, félretolja a kecskelábú asztalt. Felemeli az alatta levő csapóajtót, az asztalról fölmarkol egy villogó, kajla kést, és leereszkedik a pincébe. Gizi még utánaad egy nyugtalanul lobogó viharlámpát…”
Jelen esetben a birka. Aki már többször kecskeként lett aposztrofálva; by Gafly.
A hozzászólás módosítva: Júl 3, 2017
Ezt most komolyan kérdezted? Július 15-én, Zsákán, a Kastély-kertben, 8 és 10 óra között (kinek hogy sikerül, a későn jövők mindenkinek 1-1 sörrel jönnek).
Akkor máris indulok.
![]() A meteurulógus szerint aznap jó nagy zuhé várható. A hozzászólás módosítva: Júl 3, 2017
Minden 3. vészmadarat lelőjük; 2 már elrepült erre.
Azt mondják a szárnyasok húsa egészségesebb is.
Na az enyém jó rágós lenne.
A hozzászólás módosítva: Júl 3, 2017
Gyertek hozzám verebeket lőni, van egy csomó!
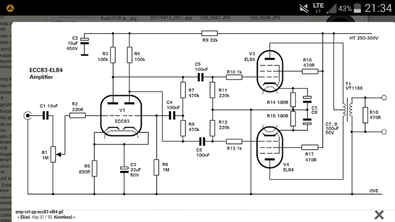
Félkész a csöves cucc. Brummos és serceg. Hangja is van de nagyon gyenge és tompa. Ez lesz a házi feladat.
Örülj neki, máshol már alig van, nem véletlenül lett védett. Ami "dúvad" (szabadon irtható): Balkáni Gerle, Szirti Galamb (városi galamb), az összes többi galambfaj, szigorúan védett.
Fűtés-közepezés, -vezeték-sodrás, mérések, árnyékolások? Lehet, a gitárhoz kell előerősítő. Azt tudjuk, mi a végcső; de mi a meghajtó? (Merthogy az eredeti alkatrészektől van némi eltérés.) EBL21 diódáit lekötötted testre?
A hozzászólás módosítva: Júl 3, 2017
Egy tda-val könnyebben boldogultam és tudod, hogy ez a téma új nekem. Ez a kapcsolás csak a váz. Nincs lekötés. Minden mást szombaton megbeszélünk.
A hozzászólás módosítva: Júl 3, 2017
|
Bejelentkezés
Hirdetés |









