Fórum témák
» Több friss téma |
Sziasztok!
Nem találtam a fórumban eddig a problémámra megoldást, ezért bátorkodtam nyitni egy újat. Az alábbi dolgot kéne megoldanom, illetve a relét kiváltani: Adott egy áramkör, amit egy relével kapcsolunk, a relé alapból zárt kontaktusával, tehát ha a relére kapcsolunk egy másik, független tápot, akkor kapcsol ki az áramkörünk. Ezt a relét kellene kiváltani valami módon félvezetővel, illetve bármilyen, nagyon alacsony fogyasztású alkatrésszel. Létezhet erre valamilyen megoldás? Előre is köszönöm a segítséget!
Könnyebb válaszolni, ha az áramokról is megadsz valami adatot.
A 3,7V áramkörön 2A is lehet az áram impulzusszerűen, amúgy néhány száz mA.
A 12V-os kapcsolónak a lehető legkevesebb legyen a fogyasztása. Esetleg lehet 5V is 12V helyett.
Sziasztok!
Segítség kellene: Van egy "gyári" mozgásérzékelőm ami 12V-os relét húz be mozgásra. De nagyon idegesít, hogy csendben nagyot kattan, szeretném ezt lecserélni, vettem is egy irf3205 vezérlőt, de sajnos most vettem észre, hogy a mozgásérzékelő reléjén a +12 állandó és a -12 van megszakítva. Az irf3205 viszont pont +12 volt vezérlést igényelne. Át lehet ezt "fordítani" valahogy ? Nagyon köszönöm a segítséget!
Nagyon köszönöm.
Abban még tudnál segíteni, hogy nekem -0,6V a nyugalmi áramom és a kapcsolófeszültség pedig -12V. Szerinted a -0,6V-nál mennyi áramot adhat ? Mert nem szeretném ha a vezérelt LEDsor állandóan halványan világítson, vagy 0-24 ben áramot fogyasszon feleslegesen. Na jó ez hülyén hangzott, de biztos érted.
Szia!
Ezek a FET -ek valahol -2V..-4V közötti UG-S feszültségnél kapcsolnak, úgyhogy -0,6V UG-S -nél még semmi nem lesz a LED soron.
Azt hittem, már eltűntél..
Az bizony érthetetlen, minek a "nyugalmi árama -0,6 volt", de csak sejtem, hogy alapban kaphat a gate -0,6 voltot..... Ne felejts el betenni a gate-source közé egy 10k nagyságrendű ellenállást, hogy "ne lógjon a levegőben" a gate esetleg, a tranyó kollektor és a gate közé pedig biztonságból 1k-t. A hozzászólás módosítva: Márc 18, 2015
Kedves Ferci! Nagyon köszönöm a segítséget. A -0,6V a jelenlegi relé azon pontja ahonnan a vezérlést "leszedem" ha kiveszem a mostani relét. A vezérlés és a gate közé, ha beteszek egy 1k-t akkor nem fogja levenni annyira a vezérlés áramát, hogy nem 100%-ban fog kinyitni ?
mert akkor nem teljes fényerővel ég majd a ledsorom.
Nagyon köszönöm a segítségedet!
Mihez kezdenék nélkületek ??
Erről szó sem lehet, mivel a relé kapna 11...12 voltot kb., helyette (!) ebből a feszültségosztás miatt min. 10 volt jutna a gate-re ( az nem terhel be) és nincs mitől félned.
Értem, nagyon köszönöm a segítséget!
Időközben megcsináltam, tökéletesen működik! ![]() Juhiiij
Üdv Érdeklődni szeretnék, hogy létezik-e olyan relé ami csak egy pillanatra kapcsol ( van kontakt ). Azt szeretném elérni hogy a meglévő 2 állású kapcsolóm "ON" - "ON" után egy olyan relém legyen ami nem folyamatosan tartja a kontaktott hanem az átkapcsolás után megszakít. mind a két irányba.
Sziasztok!
Hulye kerdesem lenne hozzatok Adott egy HF3FA 012-ZTF (088) rele.. Ezt tudom helyettesiteni, egy HF3FD 012-ZTF (576) relével. Illetvel letezhet-e, hogy ennek a kettonek a felcserélése miatt nem mukodik a rendszer? Ez egy mosogep urito aramkore Tudom, van mosogep topik is, de itt a relen akadtam el es ok sem tudnak pontos valaszt adni. Elore is halas koszonet..
Sziasztok!
Olyan kérdésem lenne, hogy JQ1a-12V-F típusú relét milyen másik relével lehetne helyettesíteni mivel ilyet nem találok sehol. 1db kellene. Köszönöm
Egyébként lehet lehet kapni az FDH-nál. FUJITSU-TAKAMISHAWA JY12H-K 12V típussal az adatlap alapján, szerintem ezzel lehet helyettesíteni.
A hozzászólás módosítva: Okt 29, 2015
Mindkét irányba egy relé nem fog menni, mert annak csak 2 stabil állapota lehet. Ehhez neked 2 relé kell, az egyik az egyik ON-ra a másik meg a másikra. Ha a relékkel sorbakötsz egy nagy értékü kondit, akkor azok a bekapcsolás pillanatában meghuznak, de amint a kondi feltöltödik elengednek. Azaz csak egy rövik bekapcsolt állapotot kapsz. A kondi értékét ki kell kisérletezned.
Sziasztok, a HE3621 reed relé helyettesíthető R1-1A0500-el? A védődióda mintha fordítva lenne benne. Vagy ha ezzel nem, milyen forgalomban beszerezhető darabbal lehetne kiváltani ?
Köszönöm !
Szia!
Esetleg ha felraktad volna a két adatlapot, könnyebb lenne a válasz ( hogy ne mi keressük meg mindkettőt..). Egyébként biztos nem a védődióda van fordítva, hanem a kivitel formája miatt 180 fokkal meg kell(ene) forgatnod, ha konkrét helye van a panelben.
Sziasztok!
Érdeklődnék, 2 pólusú 2 váltóérintkezős relét ( DPCO ) lehet valamilyen logikai kapuval helyettesíteni?
Helló Kaqkk!
A lenti "formációt" szeretném helyettesíteni. Ha jól láttam a 4066 adatlapján, akkor az az ic csak normál (záró) kapcsolót tudna helyettesíteni. A hozzászólás módosítva: Júl 22, 2017
Szia!
Az NC-nek szánt bemenetre tegyél egy felhúzóellenállást és egy NPN tranyóval vezéreld. Bővebben: Link
Több információ kell, mert ez így nagyon pontatlan feladat. Az áramirányok változnak vagy állandóak? Mekkora áramokról beszélünk? A relék feletti két pont nincs jelölve, azok micsodák? Kimenet, bemenet? Az 1-es kapcsolóhoz tartozó a és b pontok lebegni is tudnak, ez feltétlen szükséges?
Üdv Bakman!
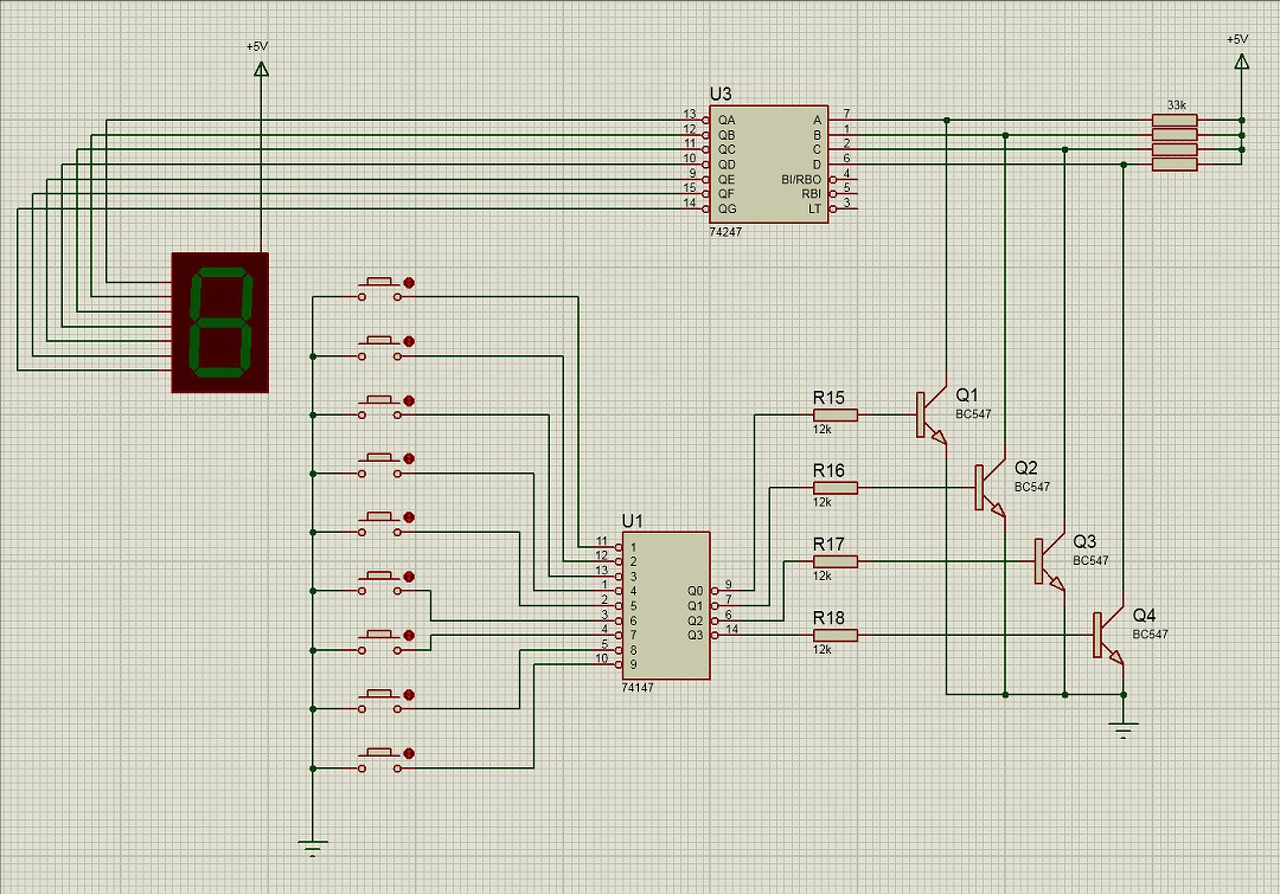
Alapjában véve egy 1-től 9-ig számlálóról lenne szó. Annyi kiegészítéssel, hogy egy külön kapcsolóval ki szeretném iratni a H betűt a kijelzőn. Ezt legegyszerűbben a 8-as számjegyből tudnám megoldani úgy, hogy "lekapcsolom" a kijelző a és d szegmensét.
Ha jobban megnézzük a rajzodat abban is csak záró kontaktusok vannak...
Ez igaz, ez már módosított rajz. Az eredeti rajzban 7447-es ic volt. azért kellett az egyik relé, hogy a hatos számnál az "a" szegmenst bekapcsolja, a másik relé meg azért kellett, hogy a nyolcasnál az "a" és a "d" szegmenst kikapcsolja.
A hozzászólás módosítva: Júl 22, 2017
Az alábbi melléklet szerint - ahogy azt jelöltem is - az "a" szegmens nem aktív a hatos szám kijelzésekor. A 74247-es ( illetve a 4543-as ic-nél ) viszont igen, ezért módosítottam a rajzot.
|
Bejelentkezés
Hirdetés |












