Fórum témák
» Több friss téma |
Fórum » Keverőpult építése, javítása
Szia reloop!
Csatoltam pár fotót és a kapcsolási rajzot. Én sajnos még nem tudtam tüzetesebben vizsgálni a panelt de az SM és a tanácsod alapján a rajzokat böngészve lehet baj bőven ![]() zero8-SM
Letöltöttem közben magam is a rajzát. Elsőként az a kérdés merül fel, a két táp közötti rövidzárat hol mérted? A tápegység össze volt kötve a keverővel a mérés során?
Igen, de csak a kérdéses -18V és a +48V (ezek bekötése nélkül a többi fesz rendben van.) és a két testpont bár a testpontot megkapja minden panel a házról. A -18V esetében nincs is teljes rövidzár, arra már nem emlékszem most, hogy mennyi volt a feszültség esés de közel a nullához. A két feszültségen külön külön is zárlat mérhető a feszültség kapcsok és a test között, illetve a -18V az csak majdnem nulla. Tehát a két táp külön külön test zárlatos. Labor tápról hajtva a panel szintén produkálja a zárlatot. A keverő tápján minden feszültséget kipróbáltam más terheléssel és a táp jónak bizonyult. Igazából a 48V-ot értem a legkevésbé, hogy az mitől zárlatos. A táp nagyon melegíti a keverő belsejét de azt valamilyen ventilátoros hűtéssel orvosolom ha megjavulna a pult.
Nem pont így szólt eddig a történet, de semmi probléma.
Nézzük a +48 V-ot, az csak átutazik a panelen. Ha lehúzod a szalagkábeleket akkor is zárlat mérhető a betáp és a test között? Ha igen, vedd ki a kondikat, hátha azok okozzák. C144, C217. A 0,1µF SMD kerámia nekem is szokott meglepetést okozni.
Valóban rosszul fogalmaztam meg a zárlat mivoltát. Ha minden kábelt lehúzok a panelről és csak a tápot adom neki akkor is ez a helyzet. Ha a panelen a betáp és test között mérek akkor nincs konkrét zárlat de holnap kiveszem a két említett kondit. Köszönöm az eddigi segítséged is! A helyi szervizben nem vállalták a javítást mert sok lehet a hibakeresési idő. Én meg régen tanultam elektronikát és nincs, hiba keresési tapasztalatom.
Kezdelek érteni. Tehát úgy néz ki a jelenség, hogy a tápegységen terheletlenül rendben van a feszültség, a panelt rádugva pedig leesik?
Igen, pontosan. De a táp más terheléssel működik.
Ebben az esetben a táp és a panel közé ellenállást iktatnék be, 1k körül a +48 V-nál és 100 Ω-ot a -18 V-hoz. Egyrészt látható a táp viselkedése terhelés hatására, másrészt megtudjuk mekkora áram is folyik.
Ma este beiktatom az ellenállásokat és megmérem.
Próbálgatás helyett Én egy multiméterrel visszafelé méregetnék.
Alkatrészek, csatlakozók ránézésre, "szemrevételezéssel" ellenőrizve lettek? A kimeneti fokozat-részben, kimeneti IC lábai között dióda-állásban mit mutat a műszer, ha tranzisztoros a kimenet akkor a tranzisztorokat kimérném. Előfokozatok tápköre, csatlakozások ellenőrzése. A tápcsatlakozási pontok között, illetve, a testpont és a táp-pontok között is mérnék dióda-állásban, hátha kibukik valami. Melegszik-e valamelyik alkatrész, ha rá van dugva a táp? ( A tápon kívül, persze.) Érdemes lenne oszcilloszkópot kapcsolni a kimenetre, hogy mutat-e valamilyen jelet, tehát nincs-e véletlenül egy makacs erőteljes gerjedés, ami lezabálja a tápot? A tápban is érdemes az oszcilloszkóppal megnézni, hogy ott nincs-e gerjedés, vagy tetőtől-talpig brumm? Földelő vezeték hiba, árnyékolás leszakadt valahol, panel eltört, repedt? Sok sikert a javításhoz! Üdv!
Szia! A panel minden négyzetcentijét átnéztem nagyító alatt törést, repedést keresve. Sajnos szemmel láthatóan nem látszik a hibás alkatrész. De ez nem gerjedés, nem brumm
Egyszercsak toríztva kezdett szólni aztán semmi csak villog minden led és csend valamint a master kivezérés jelzők 0dB fölé ütögetnek. Most a hétvégén lesz időm több mindent megmérni és vizsgálni rajta. A hozzászólás módosítva: Szept 16, 2017
Sziasztok,
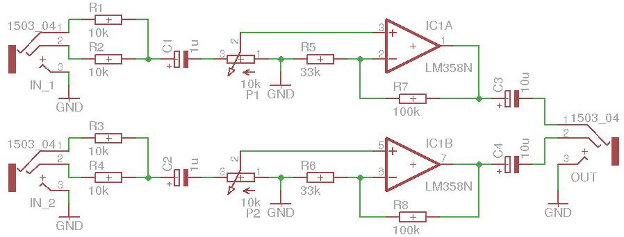
Kérlek véleményezzétek ezt a rajzot. A cél két stereo jelforrás (fülhallgatókimenet) monóra keverése és egy fejhallgató 1-1 csatornájára eljuttatni. Köszi, Tamás A hozzászólás módosítva: Szept 19, 2017
Szia!
A potenciométer után tennék még csatolókondit és testre húzó ellenállást, így elég recsegős az állítás. A 20 mA kimenő áram, amire az LM358 képes, az elegendő?
Jó a kérdésed, nem tudom, szerintem mindjárt nekiesek, aztán max más opa megy bele. De akkor a táp is más kell, hogy legyen. Meglátom.
Hány ohm-os a fejhallgató?
A tápot nem jelöli a rajz, mi volt az elgondolásod? A hozzászólás módosítva: Szept 19, 2017
A füles sima egyhurkapálcás, 32 Ohm-os. A tápot először 5V-ra gondoltam, de az opamp esetén kevés. De lehet inkább egy tranyós erősítő kellene...
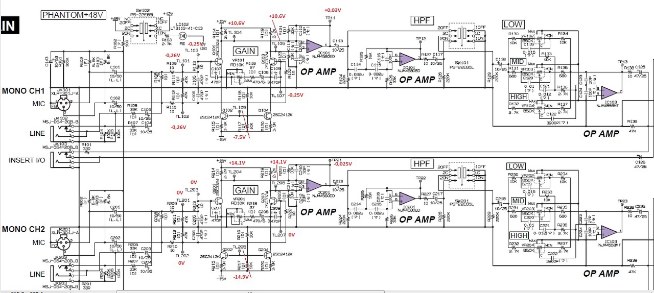
sziasztok, azt szeretném kérdezni, hogy a mellékelt kapcsolási rajzon (ami egy yamaha keverő rajza) mik azok a pontok amelyeket TP vagy TL betűkkel jelöltek?
(pl:TL201, TL202, TL203 stb, TP21, TP22 stb.) fontos lenne számomra a felvilágosítás, köszönettel... A hozzászólás módosítva: Szept 27, 2017
Szia! A készülék szervizkönyvében találod az ezen méréspontokhoz tartozó feszültségértékeket.
Köszönöm szépen utána nézek, találtam egy dilemmát ebben segítsetek még kérlek:
Mivel keverőről van szó szerencsére van összehasonlítási alapom mert az 1-es csatorna jó a kettes viszont nem működik. Az IC-t NJM4580-at kicseréltem de továbbra sem szól, amit találtam az nagyon érdekes: ha R217 két végpontjára rámérek az összes csatornán 5,6KOhmot mérek (pedig 10K az ellenállás) de a rossz kettes csatornán ezen az ellenálláson 10K-t mérek! R215 és R220 minden csatornán 3,9 K ahogy a rajzon. Na ez miért lehet??? A hozzászólás módosítva: Szept 27, 2017
A táp miatt az R216, R217-et párhuzamosnak méred, sőt a mérőcsúcsok felcserélésével is változhat az eredmény.
Ha valamilyen forrásjel tett kárt az előerősítőben, akkor a tranzisztoros rész sérül elsőként. Ott vizsgálódj! Ha ráírnád a rajzra (pl. MS Paint) a mérési pontokhoz a testhez képest mérhető feszültséget, annak előjelével együtt, akkor tudnánk tanácsot adni mely alkatrészeket érdes kimérned, cserélned. Szerk.: A mérési pontok helyes egyenfeszültségét megmérheted a jó csatornánál, szervizdoksira nincs is igazán szükséged. A hozzászólás módosítva: Szept 27, 2017
Szia megvannak a feszültségértékek ....hmm nagyon érdekesek...mit szólsz?
Az R216 látványosan nem dolgozik, cseréld ki!
Rendben holnap kicserélem, amit még furinak tartok, hogy multiméterrel kimérve (áramtalanítva) mindegyik tranzisztort egyformának mérem A jó csatorna tranzisztoraival összehasonlítva az értékeik és a nyitó-záró irányok is egyformák... már korábban megrendeltem hozzá két db 2SC2412-t szerinted ha már megvan kicseréljem azokat is?
Lássuk, beáll-e a kollektorfeszültség!
reloop Te egy elektronikai Félisten vagy! Egy Zseni! MŰKÖDIK!!! Nagyon-nagyon köszönöm! Hogyan tudnám ezt értékelni? Van itt erre valamilyen lehetőség? Nagyon hálás vagyok felbecsülhetetlen segítségedért!
...és még szerény is!...
Én ostoba, meg rendeltem hozzá IC-t Kínából, készítettem spéci pákafejet amivel kiforrasztottam, meg beraktam az újat, szkópot csináltam a PC-re, hogy belemérhessek, vettem hozzá két új tranyót, meg nyomtattam hozzá doksit és kapcsolási rajzot, meg órákig sportoltam rajta többször is....Te meg kivágod mellényzsebből, hogy egy nyavalyás 5 Ft-os ellenállás szívat hetek óta...most már tudom, hogy sosem jöttem volna rá, hogy mi a baj...-ez a tudás az ami megfizethetetlen. Köszönöm.
A hozzászólás mellett van a felfelé mutató ujj, elvileg erre való lenne.
De ez reloop renoméján szerintem nem sokat tud javítani, az egyik leginkább segítőkész fórumtárs, és akkor a tudásáról még szót se ejtettünk...
Szia Reloop! Üdv mindenkinek. Végre tudtam mérni. Beiktattam az ellenállásokat ahogy írtad 1k-t és 100Ω-ot.
A +48V-nál ami valamiért most terheletlenül +46,2V. az ellenállás beiktatása után és bekötve a hibás panelt az ellenállás előtt feszültség testponthoz mérve +44,8V az ellenállás (1k) után pedig 22,5V. Ide beiktattam egy áram mérőt is itt 22mA kezdett lassan tizedenként kúszni felfelé (ha nem rakok ellenállást akkor is ez a helyzet az árammal). A -18V-nál az ellenállás (100Ω) előtti feszültség terheletlenül -18V testponthoz mérve. Terhelve -17,6V az ellenállás után a hibás panel felől pedig -0,66V. az ide beiktatott árammérő szintén emelkedő áramot mutat 162mA-tól. Melegedő alkatrészt nem találtam sem kézzel tapogatva sem pedig hibakereső spray bevetésével és nem is tapasztaltam semmilyen javulást a spray használatakor. Említettél kondikat korábban, ma még azokat kiforrasztom és erősen bizakodom
Szia! A fantomtáp a főpanelen a melléklet szerinti két kondival és a 10k ellenállással találkozik. Csak 4 mA lenne indokolt az ellenállás miatt. Ha a kondik eltávolítása után is ilyen magas áram folyik, akkor a nyomtatott áramkör lehet sérült és erre a srófra járhat a -18 V hibája is.
A hozzászólás módosítva: Okt 1, 2017
|
Bejelentkezés
Hirdetés |
















