Fórum témák
» Több friss téma |
Gondolom sokan vagytok akik éjszaka bennhagyjátok a gépet a DC-n. Na ezzel én is így vagyok csak az a gond hogy ha melegszik a gép ha nem a ventik akkor is teljes fordulaton járnak és ettől nemtudok aludni. Kellene nekem valami áramkör amivel tudom szabályozni a fordulatszámot. Érdekelének termisztoros és termisztor nélküli áramkörök is egy rövidke leírással vagy tapasztalattal. Láttam egy ilyesmit a fórumban és arra lennék kíváncsi hogy ha ennél ennél
a kapcsolásnál tényleg csak sorbakötöm a potival a termisztort akkor menni fog-e? Előre is kösz a segítséget!
Van rá egy jó képlet, hogy hogyan is működik az LM317-es ic:
Vout=1,25*(1+(R2/R1)) Ez alapján pontosan ki tudod számolni, hogy neked mi is kell valójában, mer csak simán leméred szobahőmérsékleten a termisztorodat, utána leméred felmelegítve. és ezt a két értéket veszed a poti két végállásának, ezzel számolsz. Nekem is műxik egy ilyen a gépemben, és jól bevált!
igen csak figyelj oda, hogy NTK v. PTK-t használsz...
Ha már pwm szabályzóról van szó akkor valaki meg tudná mondani, hogy hogy kell a motorhoz igazítani a pwm frekvenciát?
Adott motorhoz mekkora freki kell, hogy optimális legyen a vezérlés?
Bocs ilyenben nem vok otthon mit takar az NTK és a PTK?
termisztor, gondolom az egyiknek nő hőre az ellenállása, míg a másiknak meg csökken az ellenállása.. azért irta h figyelj erre oda..
Hello!
Szerintem hajtsd meg a motort 50%-os kitöltési tényezőjű négyszögjellel, olyan amplitúdóval, amit a végső alkalmazásban is használnál. Az 50%-os kitöltési tényező mellett úgy állítsd be a frekvenciát, hogy a motor fordulatszám középérték legyen. A négyszögjel kitöltési tényezőjével ezek után már optimálisan szabályozhatod a fordulatszámot. Ekkor, illetve ha PC ventilátor fordulatszám szabályozásról van szó, érdemes lehet egy hardveres PWM generátorral rendelkező PIC-et, és egy soros adatátvitelű hőszenzort alkalmazni (a fordulatszám szabályzása mellett extaként az aktuális hőmérsékletet is ki lehet íratni egy LCD-re). A problémát max. csak a szoftveres része jelentheti, bár az sem bonyolul, és biztos van rá kész project a neten. (a hardver 3 aktív és néhány paszív alkatrészből áll). Az ára szerény kalkulációm szerint, nem éri el az 1000HUF-ot sem.
hi
Az első hozzászólásodban említett ventiszabályzót én megcsináltam. elég jól müködött. Szerintem minden gond nélkül berakhatsz oda egy termisztort. Meg a többiek ugyis kiokosítanak...
A pc thermo control áramkört már megcsináltam.
Most egy robot DC motorjait kéne PWM hajtani. A frekit kéne tudni, hogy melyik frekin ad a lehető legnagyobb nyomatékot. (Gondolom 0 frekin, DC)
Legnagyobb nyomatékot ott ad, ahol a névlegesnél nagyobb tápfesz mellett, a névleges áramérték alatt marad (kisebb az önindukció). Ezt pedig a kitöltési tényezővel állíthatod, a frekvenciának ehhez nem sok köze...
Viszont mivel a motor egy induktív fogyasztó, a paramétereit módosítja a frekvencia is, gondolok itt a reaktanciára. Vagyis 50%-os kitöltési tényezőt feltételezve, végtelen frekvencia lenne az optimális (ott a legnagyobb a reaktancia, így az áram komplex értéke itt legkisebb). Bár még sosem mélyedtem bele túlságosan mélyen, szóval, ha valami hülyeséget írtam javítsatok!
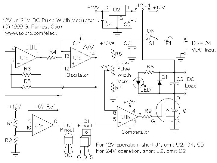
És a gyakorlatba átültetve az analóg PWM szabályzás a következő >> lsd. csatolt állomány!
Nem rossz, de szerintem érdemesebb PIC-et használni, hardveres pwm generátorral. Ott programból belőheted a frekvenciát, a kitöltési tényező digitális állítása is egyszerűen megoldható, továbbá a teljesítmény-híd meghajtását is elvégzi.
Nem utsó sorban lényegesen kevesebb alkatrész, ezáltal kisebb helyigény. Cserébe tudni kell programozni valamennyire...
Sziasztok! Volna egy problémám melyre lassan egy hete keresem a megoldást de sehol sem találok így nem látok más megoldást írnom kell ide a fórumba. A gondom a következő: Elromlott egy profi klíma ventilátorszabályzó áramköre. Pótolni nem lehet sehogysem (nem vásárolható), így csak az új áramkör építése marad.A fordulatszám szabályzó 12 V-ról üzemelt PWM szabályzással, egy processzortól kap vezérlést mégpedig 0-5 V közötti feszültséget. KB 0,6 V-os lépésekben nulla voltnál áll aventi és kb 5 V-nál teljes fordulaton üzemel.Az eredeti áramkör egy műgyantával kiöntött dobozkában van megállapíthatatlan alkatrésznevekkel a meghajtók fetek voltak ennyit lehet megállapítani "szétszedés, kaparás" után. A motor áramfelvétele 17-24 Amper, így elég nagy teljesítményű végfok kell. Most egy potis kézi megoldással üzemel a csatolmányban lévő áramkörrel természetesen több FET-tel. A kérésem az lenne, hogy tud-e valaki ilyen áramkörröl, vagytudtok-e tervezni konkrét áramkört esetleg. (Sajnoo PIC technikában szinte járatlan vagyok)
|
Bejelentkezés
Hirdetés |




frekvencia lenne az optimális (ott a legnagyobb a reaktancia, így az áram komplex értéke itt legkisebb).







