Fórum témák
» Több friss téma |
Közben megoldottam. Ezt raktam össze. Tökéletesen üzemel. 23 volt 4A DC-ről megy.
Van valami hátránya vagy előnye a fixre kötött MUTE ágnak? Nyújt valami védelmet a hangszóró felé esetleg?
Én nem szeretnék beleszólni, hogy hogyan csináltad meg, de az IC-mögött nemhiszem hogy kellene elenállásnak lennie mivel ott a hűtőfelület fogy érintkezni a bordával.
Sem a mute, sem a standby nem nyújt védelmet a hangszóró számára, mert a zárlatba szaladt végtranzisztort egyik sem gyógyítja. Így kerül ugyanis többnyire egyenfeszültség a kimenetre.
A mute-t használhatod a be és kikapcsolási tranziensek (koppanás) kiküszöbölésére. A vezérlését átveheted valamely relés áramkörből. Szükség esetén tudok benne segíteni.
Szerintetek hidalva 16+- táppal mit szólna egy 6 ohmos hangszóróhoz? Katalógus szerint így csak min 8 ohm a megfelelő terhelés.
Szia! A megengedett csúcsáram 4,5A. Ez 6 ohm-on 27V-ot ejt. A híd 32V-nak látja a teljes tápot, a maradékfeszültségekkel és a tápeséssel korrigálva még épp belefér.
Úgy sem akarom széthajtani, gondolom akkor nem lesz gond.
Sziasztok
Bontott házimozi erősítőből van 4db TDA7265 íc-ém. Nos én arra gondoltam hogy mind a 4 db-ot fel kellene használni, stereóra gondoltam. Esetleg valakinek valami ötlete?? nyák, beültetési rajz jól jönne. A házimozi erősítőből minden darabja megvan... Van egy Sal PA 28 Actíve hangdobozom párban, ebből az erősítő részt kiszeretnem venni, nagyon csúnyán szólnak!! Ennek a helyére gondoltam ezt a Tda-s megoldást..Előre is köszönöm!! Üdv Robi.
Sziasztok! Van nekem egy 5 CH-s erősítőm ami 2db TDA 7269A -ből és egy TDA 2030A ból áll. És az lenne a tervem hogy bele építeném egy már meg lévő házimozi erősítőbe a meg lévő erősítő elé közvetlen, és le vágnám az összes mély tartományt és azt kapná meg csak a külön erősítő. A célja az lenne hogy külön hajtsa a Magas sugárzókat. A kérdés az lenne hogy ha nincs rajta a mély tartomány akkor milyen tiszta és éles hangot tudok vele el érni? És mi a maximális terhelhetősége? A magas 8 Ohm -os. Az ami erősítő mellé meg be lenne építve az meg 100W 8 Ohm. Nekem nagyon fontos hogy tisztán, recsegés mentesen szóljon!
A hozzászólás módosítva: Márc 17, 2014
Szia! Attól, hogy a hangfrekvenciás sáv egy részét kiszűröd, a torzítás és a kivezérelhetőség nem fog változni. Az elgondolással az a legfőbb baj, hogy a táp aligha rendelkezik tartalékkal újabb fokozatok kiszolgálására, magyarán könnyen leéghet.
Annyi haszna lehet, hogy a mély hangoknak általában nagyobb az amplitúdója.
És ha nem fokozom a teljesítményét akkor menyire tudja útól érni a 100W -os erősítőt, hangerőben? Mivel ugye a magasnak kisebb energia kell a meg szólításához. A 100W -erősítőben meg csak mélyközép szólna kb. 7000 Hz-ig
A kérdésre adandó válasz a hangszórók érzékenységén dől el, az arányok végül is nem rosszak.
Köszönöm az infót akkor ki próbálom. Remélem nem fog torzitani.
a sound.webhost.com-on esett róla szó valamelyik cikkben, hogy kb. milyen vágásnál mik a jó arányok.
Szia nyák tervet tudnál adni meg alkatrész listát+ kapcsolási rajzot előre is köszönöm .
Sziasztok!
Most tettem szert egy sztereó erősítőre amiben a TDA7265-ös végfok van(és 2x1000 mikro-s pufferkondik), ugyebár ezek az IC-k 25 voltot bírnak , a táp ami benne van egy toroid 18 voltos trafó ez lett egyenirányítva , pufferelve miegymás, végfok 24.7 voltot kap, ami a felső határokat feszegeti nála gondolom én, mert a probléma itt gyökerezik, szerintem, ami a következő: piszkosul melegedik még üresjáraton is 50 fok körül van. Igen a végénél ragadtam meg dolgot, ezzel kellett volna kezdeni, Valakinek van valami ötlete hogy tudnám 16 volt körüli értékre belőni a bemenő feszültséget? Előre is köszi!!!!!!!
Letekersz a trafó szekunderéről 3-4VAC -nyi menetet.
Valami alternatív megoldása nincs sesetleg? Nem nagyon akarom bántani ****** kis toroidot..
![]() Khmm... A hozzászólás módosítva: Szept 17, 2016
Ez a legjobb megoldás. Lehet ei.diódákat sorbakötni, ami 0,6V-okat ejt a feszültségen, stabilizátort építeni, de ezek mind rosszabbak a letekerőstől. Vagy veszel megfelelő trafót.
A hozzászólás módosítva: Szept 17, 2016
Szia! Inkább a hűtésed ami kevés. Az IC nyugalmi árama 80-130mA az adatlap szerint, tehát 5W körül fűt álltában, ami nem kevés. Kisebb tápfeszültségről is jelentős melegedés várható, ha csak 10-15W lesz is a disszipáció kivezérléskor.
Sziasztok!
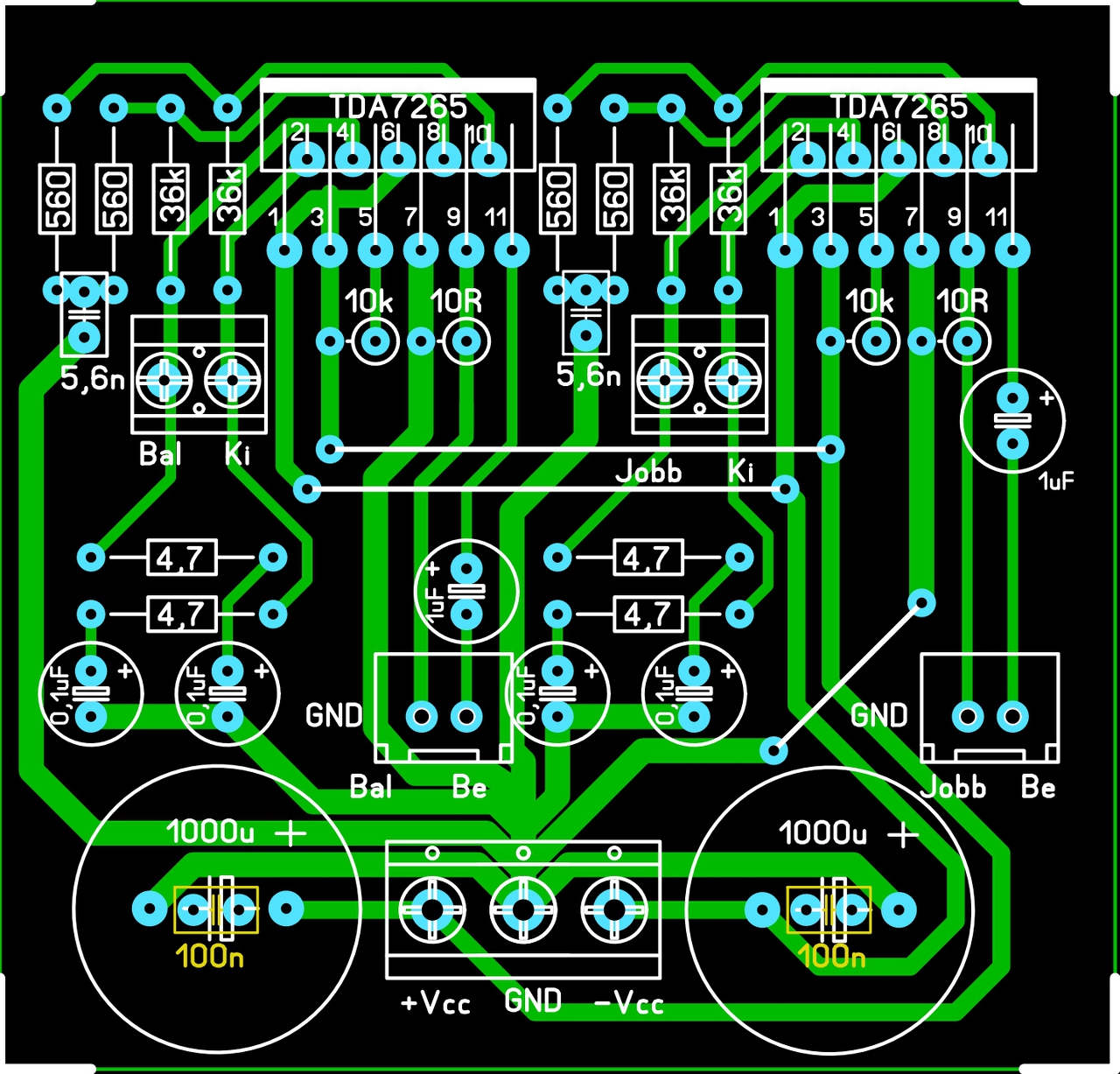
Van valakinek híd nyákja ehhez az IC-hez? A hozzászólás módosítva: Nov 19, 2017
Neki ültem és terveztem magam egyet. Nézzétek át és jelezzétek a javítandó hibákat.
Lévén hogy a 7265 és 7269 teljesen csere szavatos, így ezért tettem ide.
Szia! A jelföldet elkülöníteném. Ez a bemeneti GND-ket és a 9, 11 lábakat érinti.
Rendben, korrigálom!
Más tekintetben használható? Mekkora használható teljesítmény nyerhető ki még 10% torzítás alatt? Van adatlap ami 2x10W, van ami 2x15W teljesítményt ír, persze a teljes THD mellett. Jól tudom, hogy hídban a teljesítmény duplázódik, az áram igény négyszeteződik? Egy döglött hi-fi végfokját kellene feléleszteni, amit 3db TDA7269 képez. Ebből 2db-ot haszálnék fel. De egy úttal akkor már nagyobb teljesítményt gondoltam, hidalva 1-1 IC-ét. De... Sajnos ezek a low cast kommersz kütyük ha nem is alul, de koppra vannak méretezve. És persze szakaszos üzemeltetésre, rövid távú túlterhelésre. Kérdés, kb. 2x20W teljesítménnyel számolva, mennyire terhelné túl az eredeti trafót?
Az IC 3 A kimeneti áramra képes. Ha híd lesz belőle, akkor sem vesz fel több áramot a tápból mint sztereóban. A magyarázat abban rejlik, hogy a híd csak kétszeres impedanciájú hangszóróval terhelhető mint a szóló csatorna, tehát az összteljesítmény változatlan marad.
Értem. Akkor jó!
![]() Köszönöm a segítséget!
Végül az egész NYÁK-ot átdolgoztam, mert elég nem tetszett a táprész.
Végül csak két puffer maradt benne, és a jel föld és a táp föld külön van szedve javaslatodra. Egy 10 Ohmos ellenállás köti össze a kettőt. Azt hiszem a TDA7294 esetén is ezt alkalmaztad. Végül az alábbi született. Ha van még javaslatod, szívesen fogadom!
Szia! A 7-es láb az jelföld, a 7 és 11 bemenetek különbözetéből képzi a híd-kapcsolás a kimenő jelet.
A pozitív tápot az 1000 µF lábáról vinném az IC-k felé, nem közvetlenül a +Vcc csatlakozási pontról, így hatásosabb lenne a szűrés. |
Bejelentkezés
Hirdetés |





Ennek a helyére gondoltam ezt a Tda-s megoldást..









