Fórum témák

» Több friss téma
Fórum » LED-ek léptetése, vezérlése
 
Témaindító: Router, idő: Feb 15, 2006
Témakörök:
Lapozás: OK   17 / 18
(#) Hp41C válasza proli007 hozzászólására (») Szept 8, 2017 /
 
74HC42 -> CD4028. Ekkor U4 kihagyható.
(#) proli007 válasza Hp41C hozzászólására (») Szept 8, 2017 /
 
Hello! Igazad lehet, akkor legyen úgy..
(#) bbalazs_ válasza dj.mik hozzászólására (») Szept 8, 2017 /
 
Annak idejen autoval ugy oldottam ezt meg, hogy a segessegjelet es a fordulatszamot osztottam egymassal, ekkor az adott fokozatra egy jol ertelmezheto hanyados adodik. Ennek a tartomanyai adjak meg a sebessegfokozatot.
Igy nem volt szukseg a bonyolult es mechanikus erzekelokre.
(#) usane válasza bbalazs_ hozzászólására (») Szept 10, 2017 /
 
Ötletes, de mi van a sebváltási hiszterézissel? Átlagoltad, a többi meg le van ejtve? Mondjuk az alsó fokozat rövid ideig jár magas fordulaton, de a magasabb fokozat járhat alacsony fordulaton, üzemanyag spórolás miatt. Ezt hogy oldottad meg?
(#) bbalazs_ válasza usane hozzászólására (») Szept 10, 2017 /
 
Szerintem felreertettel valamit. Sebessegrol es fordulatszamrol (motorfordulat) beszeltem.
Amikor a gep sebessegben van, kozvetlen a kapcsolat a kerek es a motor kozott, ergo a sebesseg es a fordulatszam kapcsolata fix.

Gondot csak a valtas kozben, illetve csuszo kupplung eseten tapasztalhatsz.
Ha neki pont erre lenne szuksege, hogy eppen mibe valtott a kupplung felengedese elott, akkor ertelemszeruen nem hasznalhato.
(#) Gafly válasza bbalazs_ hozzászólására (») Szept 10, 2017 /
 
Szoftveresen szerintem ezt is meg lehet oldani. Ha az osztásarány nem a mechanikából következőre jön ki, akkor be van nyomva a tengelykapcsoló
Még abból is okos következtetéseket lehet levonni, hogy merre tér el...
(#) dj.mik válasza Gafly hozzászólására (») Szept 12, 2017 /
 
Hát nincs garancia hogy nem csúszik el, azoknál a fokozazkijelzőknél amik külön vannak az órátó és közös pozítív van és reed relé kapcsolt nem volt csúszkálás.
(#) dj.mik hozzászólása Szept 12, 2017 /
 
Újabb segítség kéne fordulatszám megjelenítéssel van némi probléma, 1200 as az alapjárati fordulatszám. A motor leadott jele tűjel cbr forum szerint az óra pedig négyszögjelet vár erre volt megoldás "mellékelt kép" azonban az óra 2300as fordulatnak jelenití meg hogy tudnám esetleg jobban összehangolni. Probáltam kisebb kondi, ellenállás de nem volt változás, hogy lehetne a periódust változtatni esetleg potival.

image.jpg
    
(#) papa1 hozzászólása Jan 16, 2018 /
 
Sziasztok!
Én olyan kapcsolási rajzot keresek, hogy 1 nyomógombbal 3 ledet lehessen egyesével léptetni. Tehát egyszer megnyom csak az 1. led világít. még egyszer megnyom csak a 2. led világít. még egyszer megnyom a 3. világít. 4. megnyom és egyik sem világít.
Üdv:
Zoli
(#) wbt válasza papa1 hozzászólására (») Jan 16, 2018 /
 
...és ha mégegyszer megnyomod? CD4017-el ebben a témában találsz sok ötletet, röviden, ha ciklikusan kell csinálni, akkor 1. kimenet kimarad, 2-3-4 a LED-ekre, 5. visszakötve a RESET lábára. A gombot pergésmentesítened kell (vagy pergésmentes gombot kell használnod), ennek a jele az órajel bemenetre fog menni, a kimenetek +5V-ot fognak kapcsolni aktív állapotban (nem nagy terhelhetőségű). Sajnos most nem tudok rajzolni
(#) wbt válasza dj.mik hozzászólására (») Jan 16, 2018 /
 
Ha a mérő a fel és lefutó élre is számol, akkor nem úszod meg a 2-es osztót. Valamilyen CMOS D-tár (vagy J-K) megteszi (az megy 12V-ról is).
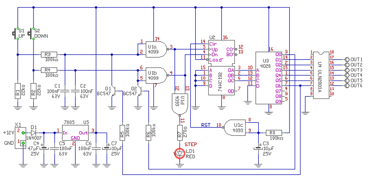
(#) proli007 válasza wbt hozzászólására (») Jan 16, 2018 /
 
Hello! És itt a rajz hozzá, wbt kiegészítésével kell módosítani..
(#) wbt válasza proli007 hozzászólására (») Jan 16, 2018 /
 
Köszönöm, hogy megrajzoltad. (az ENA láb gondolom GND-n)
(#) proli007 válasza wbt hozzászólására (») Jan 16, 2018 /
 
Igen, GND. Azt anno lefelejtettem..
(#) papa1 válasza wbt hozzászólására (») Jan 17, 2018 /
 
Köszi a választ.
Ez egy "közlekedési lámpa" lenne amit csinálni szeretnék. Tehát piros-sárga-zöld majd kikapcs és élőről kezdődne, ahogy a nyomógombot nyomagatnánk.
(#) nedudgi válasza papa1 hozzászólására (») Jan 17, 2018 /
 
Belenéztél már ebbe a topikba?
A hozzászólás módosítva: Jan 17, 2018
(#) papa1 válasza nedudgi hozzászólására (») Jan 17, 2018 /
 
Köszi!
Valószínűleg meg fogom próbálni 4017-es ic-vel és a 14-es lábra egy nyomógombot teszek.
(#) Bubu54 hozzászólása Nov 24, 2023 /
 
Sziasztok,

Megépítettem a következő LED Chaser áramkört:
Bővebben: Link

De sajnos csak a LED-ek pozitív ága működik.

Mi lehet a gond? Lehet az IC nem működik megfelelően?

Válaszokat előre is köszönöm.
(#) proli007 válasza Bubu54 hozzászólására (») Nov 24, 2023 /
 
Hello! Szerintem inkább nem kötötted be a Led-ek negatívját (katód) a GND-re, vagy fordítva vannak a Led-ek berakva.
(#) kaqkk válasza Bubu54 hozzászólására (») Nov 24, 2023 /
 
Készülőben van egy új óra , WS2812 RGB ledekel
(#) Bubu54 válasza proli007 hozzászólására (») Nov 24, 2023 /
 
Helló,

Még egyszer át néztem a panelt, és minden jól van kötve. Most már arra gyanakszom, hogy az IC rossz.
(#) proli007 válasza Bubu54 hozzászólására (») Nov 25, 2023 /
 
A perverz a kapcsolásban (mint sok esetben) hogy nem használ áramkorlátozó ellenállást. A fehér Led 2,5V esetén már nyitva van. Nem tudom mekkora tápról járattad, de egy Liion cellával 4V-nál kisebb feszültség van. 5V esetén, már probléma lehet. De az elég valószínűtlen hogy egy Ic kimeneti fokozat felső meghajtó tagja tönkremegy, az alsó meg ép marad és működik a chip.
Azt megfigyelted 3:11-nél, hogy a + és - oldalon fordítva van a Led-ek katódja?
(#) Bubu54 válasza proli007 hozzászólására (») Nov 25, 2023 /
 
Első inditaskor egy merültebb elemről próbáltam amiben 3,6V volt. Igen láttam és a videó szerint van megepitve.
(#) proli007 válasza Bubu54 hozzászólására (») Nov 25, 2023 /
 
Sok ötletem nincs. Maximum, hogy az egyik Led vezetéket leveszed az Ic kimenetről, és pld. egy 47..220 ohm sorba kötésével, ráteszed a plusz tápra, majd a mínusz tápra. Ekkor hol az egyik, hol a másik Led-nek kell világítani. Egyébként az Ic is ezt teszi.. Led-ek egyébként egyformák és fehérek?
A hozzászólás módosítva: Nov 25, 2023

Led-Teszt.png
    
(#) Bubu54 válasza proli007 hozzászólására (») Nov 25, 2023 /
 
Igen mind egyforma fehér. Most azt is kipróbáltam, hogy a ledek polaritását felcseréltem, így csak 1db led villogott. Szerzek egy másik IC-t és majd kicserélem, hátha. Meg megcsinálom azt amit mondtál.
(#) Bubu54 válasza proli007 hozzászólására (») Nov 25, 2023 /
 
Na végig zongoraztam és jól vannak bekötve a LED-ek, 1 volt fordítva, de igy is változatlan a helyzet. Rendeltem egy uj IC-t már csak ez van ami rossz lehet.
(#) kaqkk válasza Bubu54 hozzászólására (») Nov 25, 2023 /
 
Szerintem az ic 13. lába nem kap vezérlést , az 595 tristate kimenetű vagy + vagy - a kimeneti jel a 13 láb állapotától függően .
(#) kaqkk válasza Bubu54 hozzászólására (») Nov 25, 2023 /
 
A tranzisztor melyik lábra csatlakozik ? Nem volt kedvem az egész videót végignézni .
(#) proli007 válasza kaqkk hozzászólására (») Nov 25, 2023 /
 
Én végignéztem, ott rendben van minden. A tranyó az utolsó shift regiszter kimenetét invertálja és vezeti vissza a bemenetre. Amúgy az OE a testen van, de a tri state mind a felső, mind az alsó meghajtót magasimpedanciába viszi. Akkor lehetne ilyesmi mutatványt csinálni, ha az OE bemenetet az utolsó regiszter kimenetére kötnénk. Mert amikor telítődne a regiszter sor H-ba menne és csak akkor kapcsolna vissza, ha mindegyik törlődőtt már.
(#) proba válasza Bubu54 hozzászólására (») Nov 25, 2023 /
 
Mennyi a tápfeszültség? Az IC pozitív és negatív ágban nem egyforma maradékfeszültséggel rendelkezik. Lehet pár tized volt tápfeszültség emelés segítene.
Következő: »»   17 / 18
Bejelentkezés

Belépés

Hirdetés
XDT.hu
Az oldalon sütiket használunk a helyes működéshez. Bővebb információt az adatvédelmi szabályzatban olvashatsz. Megértettem