Fórum témák
» Több friss téma |
Ez attól függ, hogy mit szeretnél. Nyilván ha a két lámpa egymásra 90 fokot zár be a kereszteződésnél, akkor így van ahogy írod. (Egyszerűbben szólva a zöld-piros Led-et kell felcserélni.) De ha ez pld. sorompó kereszteződésben van, akkor egyszerre kell a két irányból azonos jelzést adnia.
Igen, nehéz a beszerzés, kivét ha valaki (aki régi motoros) benéz a fiókjába, mert lesz benne. Egyébkét kicsivel több alkatrésszel, de tranyókkal is megoldható ez ugyan ilyen módon. Célszerűbb, mert a gombokhoz és a lámpákhoz a tápfeszen kívül, mindig ezt az (RS) két vezetékét kell odavinni. A közúti lámpánál is azonos a helyet, azonos állapotot mutató lámpához azonos vezérlést kell odavinni. (Vagy is párhuzamosan kell kötni a lámpákat, de célszerű az előtété ellenállásokat ott is a helyszínen elhelyezni, hiszen azok is fizikailag közel vannak egymáshoz.) Ha a kérdésed alatt másra gondolsz, mint pld. a "zöldhullám", az egy másik történet.. A hozzászólás módosítva: Dec 17, 2016
Döntöttem, hogy a 7474-es IC-vel fogom megcsinálni az áramkört. Nekem ez egyszerűbb, mert a helyi shop-ban van általában és tudok rendelni 10 db-ot £4-ért. Maga azáramkör kicsit bonyolultabb, több alkatrész, de csak egyszer kell elkészítenem. Ne haragudj ha ellened megyek és köszönöm az eddigi segítségedet.
Hello! Miért haragudnék? Én csak a lehetőségeket sorolom fel, a döntés a Te dolgod, hogy számosra melyik a kézenfekvőbb megoldás. De hogy színesítsük a dolgot, a két inverter két Fet-el is helyettesíthető.
Szeretnék még egy dolgot kérdezni.
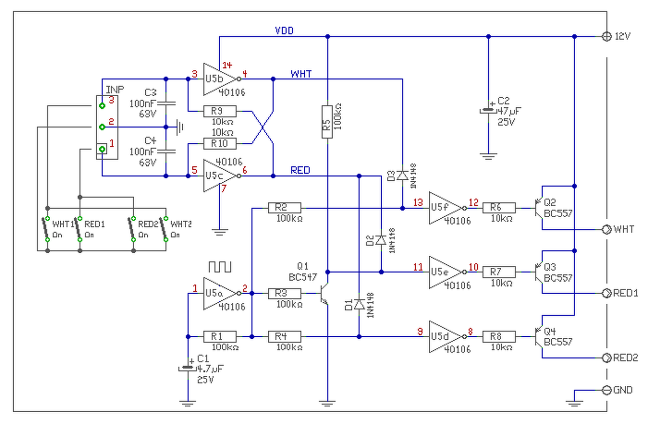
Szeretnék vasúti átjáróhoz villogót tenni. A dolog annyiban lenne egyszerű, hogy csak 2 piros LED villogna váltakozva. Az elképzelésem a működését illetően, hogy amikor a vonat áthalad egy reed relé fölött, akkor elkezdene villogni és amikor a következő felett, akkor megállna. Gondolom egy hasonló áramkör kellene mint a lámpákhoz. Most a reed relé lenne a kapcsoló. De lehet az IC kimenete kevés lenne meghajtani egy astabil multivibrátort. Köszönöm
Hello! Itt azért több feladat van, mert a vonat érkezhet jobbról és balról is. És tudni kell azt hogy mikor kell ki pirosra vagy fehérre váltani a lámpákat. De rajzoltam már ilyen kapcsolást ide a fórumra. Itt megtalálod.
Ez annyiban lenne egyszerű, hogy az átjáró mindkét oldalán lenne 2-2 relé.
A két távolabbi lenne ami a fehéret kapcsolja és a két közelebbi ami a pirosat kapcsolja. Ezáltal akármelyik oldalról érkezik a vonat, mindig először a fehéret kapcsolja és utána a pirosat. Tehát fehér-piros-piros-fehér. Így nem kell tudni, hogy merről halad a vonat.
Oké, igazad van! Akkor egyszerűsödik is a dolog. De a piros-fehér kapcsolót egymástól olyan távolra kell elhelyezni, hogy a mágnes egyszerre a kettőt ne kapcsolja.
A hozzászólás módosítva: Dec 22, 2016
Köszönöm
Esetleg lenne egy nyák rajz is véletlenül?
Véletlenül, nincs semmi, csak ha rajzolok hozzá..
Csak azért mert karácsony van.. (Nem a legszebb, de lehet rajta javítani.)
De lerajzoltam, hogy lehet ezt mezei tranyókkal megoldani. (Akármi jó bele, csak a PNP-NPN feltételt kell betartani..)
Köszönöm a segítségedet.
Elkészítettem a NYÁK-ot. Még majd ki kell egyenesítenem a szélét. Mint látszik nem erősségem a fűrészelés .Most várok a többi alkatrészre, hogy megérkezzenek.
Hello! A szép nyugodt fűrészelés, az kor kérdése. (De tényleg..)
Vegyél ilyesmi asztalos szorítót (nem kell drágát, gagyi is megfelelő) és ezzel az asztalra tudod szorítani a nyákot, bármely pici is legyen. Akkor szépen el lehet vágni, nem fog mozogni. Ha kész, egy csiszolóvászont az asztalra fektetve kiegyenesíthető, leszélezhető a vágás. A hozzászólás módosítva: Dec 27, 2016
Körbe fogok nézni, hogy hol vehetnék olcsón.
Hamarosan megjönnek az alkatrészek és beépítem őket. Kifúrtam az összes lyukat egy sima fúróval körülbelül 1 óra alatt. 271 lyukat kellet készítenem.
Szia
Hatalmas problémába botlottam. Megérkeztek a fényjelzők a vasúthoz és a probléma az, hogy mindegyik lámpának a pozitív lába a közös és a negatív ami külön van. Ebben az esetben az áramkör amit építettem használhatatlan. Természetesen a lámpák nem szétszedhetőek. Van valami amit lehet csinálni ez esetben? Köszönöm.
Hello! Nem gond. A lámpák közös pontotját az IC + tápfeszültségre teszed. A negatívakat pedig a kimenetekre. Mindössze az (R-S) fordítva fog működni. De vagy a kimeneteket cseréled meg, vagy a bemeneteket és kész.
A hozzászólás módosítva: Jan 9, 2017
Köszönöm
![]() Kicsit most át kell alakítanom a csatlakozók helyét de az nem probléma.
Sziasztok!! Valaki épitette meg ezt a kapcsolast?
Bővebben: Link
Nem ajánlom. Annyira minimális alkatrészigényű, hogy hibásnak tekinthető. A LED-ek áramát semmi nem korlátozza, direkt a PIC lábaira vannak kötve.
Köszönöm szépen
És mi a vélemenyed a 555 és CD4017 IC-kkel vezerelt kaocsolasrol? Bővebben: Link A hozzászólás módosítva: Feb 5, 2017
Ez már jobban néz ki, ezt megépítheted nyugodtan.
Rendben
Nagyon szépen köszönöm Szép napot )
A kapcsolásho megfelel a CD4017BC tipusu IC?
Sziasztok.
A WS2818,xx19 chip belsejéről tud valaki valamit? Az érdekelne milyen feszszabályzó lehet benne hátha abból tudnék ellenállás értéket számolni? Van ez a kép. De a leírásban nincs megarva az R1 ellenállás értéke 24V-ra és nekem arra kellene. Az 5V-hoz 100ohm, 12V-hoz 2.7k van megadva. Van valakinek ötlete mennyi lehet 24V-ra ez az érték az előbbi feszültségek alapján, vagy esetleg információja valahonnan? A hozzászólás módosítva: Máj 5, 2017
Szia! Elvileg a 12V-ra megadott ellenállás duplája kellene 24V-ra. Vagyis 5.4K~.
De legjobb lenne az IC-Vcc lábán megmérni a feszültséget és a felvett áramot az ajánlott ellenállásokkal. Abból már lehet következtetni a 24V-os feszültséghez tartozó ellenállásra. ( 24V-on az ellenállás teljesítményére is érdemes odafigyelni... ) Utánaszámolva az értékeknek a következő eredményt kaptam: 12V / 2700ohm = 0.00444A ( 12V - 3V ) / 2700ohm = 0.00333A ( 12V - 5V ) / 2700ohm = 0.00259A Így 24V-ra a következő ellenállásrétékek jöttek ki: 24V / 0.00444A = 5405ohm ( 24V - 3V ) / 0.00333A = 6306ohm ( 24V - 5V ) / 0.00259A = 7335ohm Az 5V-re kiszámolt áram, azért jelentősen eltér a 12V-ra kiszámolt értéktől: ( Az WS2818 adatlapja 3 - 5V közötti tápfeszültséget ajánl. ) 5V / 100ohm = 0.05A! ( 5V - 3V ) / 100ohm = 0.02A! ( 5V - 5V ) / 100ohm = 0.0A~ Kíváncsi leszek a mért eredményekre.
Hát igen. Ez így nem valami meggyőző. Még nincsenek nálam az IC-k csak meg akartam tervezni a tesztnyákot, de kénytelen leszek megvárni míg megjönnek. Írtam a gyártónak is, hátha válaszol.
Hellosztok, Motor fokozat kijelzőhöz szükségem lenne egy kapcsolásra. A fokozat kijelző 6 fokozat kijelzéséhez 6külön GND kér. Ennek vezérlésére arra gondoltam hogy jól működne ha a váltó rudazat fel-le mozgatásakor meg nyomna egy nyomogombot vagy reed relét működtetne, így adna jelet a váltásról a kapcsolás ennek megfelelően különdöző lábon adná a GND jelet, fontos hogy egyszerre csak egy kimenet mehet, és az 1-2 fokozhat közti ürest nem kell megjeleníteni ebbe a kapcsolásba. Tud valaki segíteni?
A hozzászólás módosítva: Szept 7, 2017
Hello! Diszkrét elemekkel pld. így lehet a dolgot megoldani, amit kérsz. De hogy ezt hogy szinkronizálod a váltó tényleges állásához, azt én nem tudhatom..
Értem a problémádat
![]() Talán az segíthet, hogy én például, üresbe tett sebességváltóval és kinyomott tengelykapcsolóval szoktam indítani a motort... Lehet nem tévedünk nagyot, ha bekapcsoláskor "üreset/N" feltételezünk, mint ahogyan Te is tetted... Azt kivédeni, hogy menet közben "elcsúszik" egymástól a kettő, nincs ötletem. Bár pergésmentesítés van a kapcsolásban, más értelmes okát meg hirtelen nem sikerült találnom... A hozzászólás módosítva: Szept 7, 2017
|
Bejelentkezés
Hirdetés |





















