Fórum témák
» Több friss téma |
Milyen IC-t tervezel bele?
Illetve mi annak az oka, hogy csatornánként ugyanaz a 2x-es erősítésű kapcsolás hajt párhuzamosan? Idézet: „Illetve mi annak az oka, hogy csatornánként ugyanaz a 2x-es erősítésű kapcsolás hajt párhuzamosan?” Valószínűleg a kimeneti impedancia csökkentése.
A 2 műveleti erősítő párhuzamos kapcsolásának a nagyobb kimeneti áram a szerepe. Ha 600Ohmos fejhallgatót hajtanék meg, akkor elegendő lenne 1 is, de kisebb impedanciára már kell az áram
Valószínűleg a TLE2082-es IC-t fogom beletenni, nekem ez nagyon bevált.
Sziasztok.A velemenyeteket szeretnem kerni egy fiio a3-as fejhallgato erositovel kapcsolatban.Megeri e az arat?
A hozzászólás módosítva: Júl 21, 2017
Sziasztok!
12V -ra beállított uA723 -as tápegységet szeretnék használni a leendő JLH fejhallgató erősítőmhöz, aminek ha jól tudom, aszimmetrikus táp kell. Tehát egy sima egy szekunderes (pl. 1x15V) trafót egyenirányítok egy greatz -el, annak a pozitívja megy a 723 -as stabilizátor bemenetére, a negatív pedig a közös GND (a jelnek is, meg a tápnak is)? Oldalanként ajánlott egy ilyen stabilizátor vagy az egész sztereó erősítőnek 1db? Köszönöm
150 mA elég lesz?
Más: egyenirányítás után "illik" elkót tenni, ami feltöltődik kb. a szinuszok csúcsára, ami messze 15V fölött lesz, ezt mind el fogja fűteni a stab IC-d. És ha negatív tápot akarsz csinálni, akkor ahhoz javasolt negatív feszstabot használni (pl. 7812 helyett 7912), és az ottani "pozitívabb" feszültséged kell a GND pontra
Valahogy így: Link
Csak képzeld bele a két stabilizátort és tekints el attól, hogy ezen a rajzon a trafónak közös primer tekercse van.
"Melyik" 150mA -re gondolsz most? Bár a link valóban lemaradt, de a eredeti nagy JLH kapcsán javasolták ezt a megoldást, annak itt is elégnek kell lennie. Bővebben: Link
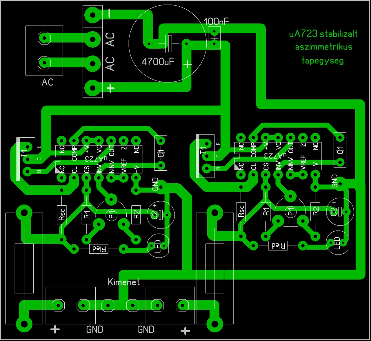
Az egyszerűség kedvéért berakom ide a NYÁK tervemet, ami a reloop által közzétett NYÁK felhasználásával készült. Sajnos jól kinéző tervet még mindig nem tudok csinálni, de most a működőképesség a kérdés.
AZ IC adatlapján szerepel a 150 mA, ami tranzisztorral azért növelhető, és ha jól látom ez pont olyan.
Itt - ha jól látom 2 ugyanolyan kapcsolás van egymás mellé rakva, ami egy trafóról működik közös Graetz-cel és pufferkondival. Ha tényleg ugyanolyan a két oldali kapcsolás, akkor ez nem lesz jó pozitív és negatív tápnak, mert itt mindkét oldal pozitív feszültséget ad le, neked pedig ugye egy pozitív és egy negatív kellene. Ráadásul nincs az az isten, hogy mindkét oldal pontosan ugyanazt adja le, és ha mV nagyságrendű eltérés is van a 2 + kimenet között akkor az egyikből a másikba fog folyni az áram (vagy csak szeretne). Megoldható az ilyen közösítés egyébként, de erre most nincs szükséged. Ha a "közösítéseket" elvágod és duplázod a Graetz-et és a puffert, és ezeket külön trafóról (*) táplálod, akkor lesz két független 12V-os feszültséged, ami lebeg. Nevezzük őket A és B tápnak. Ha az A negatívját összekötöd a B pozitívjával, akkor a ez közös pontod lesz a GND táp szempontból, ehhez kell majd a jel GND-t is kötnöd. Így az a tápegység pozitívja lesz a GND-hez képest a pozitív tápod, azaz a +12V, a B negatívja pedig a -12 Volt. * - külön trafó egyébként nem csak 2 trafót jelenthet, van olyan hogy több szekunder van, illetve létezik a középkivezetéses szekunder is, ilyen esetben - a példánál maradva - egy 30 Voltos szekunder tekercs közepe is ki van vezetve, és így használható 2x15V-os trafóként is. De próbálkozhatsz virtuális földdel is, például ez a CMOY táp ilyen: Link DC bejövőnk van, itt 2 db. 9V-os elemből 18V, de nálad pl. lehetne egy uA723 kapcsolás ami DC24V-ot ad. Itt 2 nagyobb ellenállást használunk feszültségosztóként, így lesz középen egy GND, ehhez képest pedig lesz egy +Uin/2 és egy -Uin/2 feszültségünk, amiket 1-1 elkóval még stabilizálunk.
Szia! Ennek elég egy szem árva 7812-es stabilizátor IC.
Szerk.: Ebbe az erősítőbe azért került uA723, hogy beállíthassam a dugasztáp előre nem ismert feszültségéhez a legnagyobb, stabilizált feszültséget. A hozzászólás módosítva: Júl 25, 2017
Akkor az egész sztereó erősítőnek egy sima 1x12V 30VA körüli trafó, graetz, puffer, 1db 7812 a 2db kondenzátorával, innen a pozitív értelemszerűen az erősítő pozitív tápágára, a másik pedig a jelfölddel/GND -vel közös negatív oldalra?
Van 2db trimmer potméter az erősítő kapcsolásában, de a beállításukra vonatkozóan nem találtam információt. Az hogyan történik? Köszönöm
A méretezés igazi alapja a fejhallgatód impedanciája, tehát, hogy hány ohm-os. 16-64 Ω-hoz jó a 12 V tápfeszültség, 600 Ω-hoz emelni kéne még rajta.
A trimmerek közül az egyikkel a csatoló kondi előtti kimeneti pontot állítod a tápfeszültség felére, a másik a nyugalmi áram. Az értékéhez itt találod a számítást.
Superlux HD681 Evo -val lesz használva, az 32 Ohm -os.
Az 130 mA nyugalmi áram csatornánként.
A hozzászólás módosítva: Júl 25, 2017
Embedded Hybrid Headphone Amplifier. Alias EHHA. Ha esetleg valaki lát benne fantáziát. Én még nem raktam össze +-30V-ról üzemképes.
A hozzászólás módosítva: Jan 2, 2018
Szia! A rajz hibás, Q10-13 bázis lóg a levegőben. A lay fájlban meg más áramkör van.
Másolt nyákterv, nem én terveztem, viszont Q11 és Q13 B-C ága össze van kötve a nyákon, a rajzról ez valóban hiányzik. Nekem is megakadt rajta a szemem, nem értettem mi a lényege. A nyák a kapcsolási rajzon szereplő erősítőt tartalmazza, csupán a végtranzisztoroknál van annyi eltérés, hogy a tervező előkészítette a nyákot arra, hogy fetet és bipoláris tranzisztort is tudjon fogadni. Az én tervemen ez megint másképp néz ki.
Itt az újabb rajz, a kérdéses rész javítva.
Kedves érdeklődők!
A jó hangzás után érdeklődőknek ajánlom Király Tibor legújabb ajánlatát.http://tkiraaly.hu/audio/fh7_symmetrico/fh7_symmetrico.html Én a FH-6-ot építettem meg idáig KTME-006-ként. Ez az eddig általam megépített legjobb hangú szerkezet. Jelenleg 237 óránál tart a bejáratás ideje a tervezett 4-500-ból. A kivitelezést fontosnak tartom a hangok szempontjából. Beleépítettem a tárgykörből, a jelenlegi tudásomat, és lehetőségemet(HUF). Tibor oldalán, és helyileg a megépítettben lehet tájékozódni. Elek
Sziasztok,
azért itt teszem fel a kérdésem, mert gondolom itt többen megfordulnak azok, akik cserélgetik, próbálgatják a fejhallgató erősítőkben a műveleti erősítőt. A hangkártyámon lévő művelti erősítőt tervezem kicseréltetni (SO-8 tok). Jelenleg NE5532 van benne és szeretnék jobbat. Mit ajánlotok? OPA2134 néztem eddig, de sok helyen láttam OPA177 -et is. A katalógusokban melyik tulajdonságát nézzem vagy hagyatkozzak a tapasztalatokra?
Milyen fajta a kapcsolása?
A hozzászólás módosítva: Jan 26, 2018
Nem szóltam. Figyelmetlenül olvastalak.
Ép most meditálnak ilyenen, az "erősítő mindig és mindig" oldalon, a fórumon.
OPA 2134, OPA 2604, JRC 2068, LM 4562
Legalábbis olvasmányélményeim alapján ez a lista gyűlt össze. A hozzászólás módosítva: Jan 26, 2018
Köszönöm szépen!
Ebből már kitudok indulni.
Persze adatlapon nézz utána, simán lehet hogy elírtam valamit, vagy más miatt került a cucc nálam az "opamp audio" dobozba.
Katalógus alapján lehet tippelni (vagy pontosan tudni), hogy melyik szól részletesebben? Ha igen, milyen paramétereket kell nézni?
Leginkább arra gondoltam, hogy a lábkiosztása a szokásos-e, az általad használt tápfeszültségen működik-e, képes-e az általad elvárt áramot leadni, ilyesmik.
A hangját leginkább hallgatni kell, simán lehet hogy egy mások által agyondícsért opamp neked nem tetszik, és egy tizedannyiba kerülő IC-vel sokkal jobban tetszik az erősítőd hangja.
Minden tiszteletem Király Tiboré és a tied, de gondolom azért az erősítő kimenetére került csatoló kondenzátor, mert a kínai ócskánál komolyabb fejhallgatót nem mernék rádugni!
A tapasztalat ugyan az, hogy nem igen van mi tönkre menjen, de az ördög nem alszik, és komolyabb fejhallgató bizony jóval többe kerül, mint egy pár minőség csatoló. |
Bejelentkezés
Hirdetés |













