Fórum témák
» Több friss téma |
A klónok CH340 Soros-USB illesztőjének drivere (Letöltés)
Sziasztok. Volna egy hatalmas kérésem. Tudom nagyon amatőr ,de egyszerűen,nem bírom megérteni a shiftelést. Valaki megtenné,hogy kommetezve írna egy példa programot nekem a ledek kapcsolásához?
Ui.: 595 -ös kapcsolással,kellene a magyarázat . köszönöm előre is. A hozzászólás módosítva: Feb 27, 2018
Meddig érted, és mit nem értesz benne? Milyen doksit néztél, és mi nem volt belőle világos?
"A" variáció elektronika része:
az ic legy léptető regiszter, soros beírással, párhuzamos kijelzéssel, meg némi engedélyező kiíró lábbal. Képzelj el egy üveg csövet amit letakarsz. vannak piros meg fekete golyók ( 1 és 0 állapot) ha a cső elejéhez teszed pl a piros golyót ( az adatlábat magasra kapcsolod), utána betolod a csőbe ( clock lábra adsz egy impulzust) utána a piros golyó helyére beteszed a következő tetszőleges golyót ( data 0 vagy 1) betolod ( clk) ezt addig ismétled míg teli nem lesz a cső ( 8*) Mikor kész vagy leveszed a takarót a csőről ( out enable, vagy átírás.. az icktől függően) És már látsz is egy oszlopot. Hogy lesz ebből egy kép? Képzeld el ezt a csövet a feltöltéssel szinkronban mindig eggyel arrébb teszed. ( elektromosan ez az oszlopkijelölés léptetése.) "B" variáció: a léptető regiszter adja az oszlop kijelölést: A csövet telirakod fekete golyókkal (0 állapot), utána egy átlátszót teszel a bemenetre ( 1 állapot), majd folytatod ismét fekete golyókal. A clock hatására az üveg golyó mindíg egyel előrébb lép. Mivel csak az átlátszó, a mögötte lévő függőleges képsor csak rajta keresztül látható, így ha azt változtatod a léptetés ütemében kapsz egy összefüggő képet. "C" változat a kettő keveréke. Amit nehéz benne megérteni, egyetlen pillanatban nem a teljes kép látszódik a kijelzőn, csak egy oszlop , amit folyamatosan "frissíteni" kell. Ha az elvét megérted, csak utána van értelme a program magyarázatnak. Magát a multiplexelést érted? Ha igen akkor a léptető regiszter csak annyit csinál, egyik /mindkét sor/oszlop jelet egy vezetékes adatátvitelre alakítja át.
Szia. A helyzet ,hogy sok neten lévő példa programot megnéztem még az arduino.cc- is,de egyszerűen nem értem hogy van a léptetés. Sajnos angolul,nem tudok ez elég nagy hátrány tudom,de ez van.
Szóval Arduino.cc Nézegettem,de nem értem.A shiftOut példát nézem,és nem értem
Szia. Köszönöm,az elvi részét értem,utána olvastam. Csak a kivitelezés nem megy
![]() De próbálom,minél előbb értelmezni
Pedig roppant egyszerűen leforditjaneked a Google fordító:
Bővebben: Link Igy már lehet, hogy megérted! A hozzászólás módosítva: Feb 27, 2018
Shift register interactive tutorial.
A tanulás, főleg ezen a területen, elég nehéz angol nélkül. Idézet: „Igy már lehet, hogy megérted!” "A második pólus, az óracsap, amelyet a bitek között rajzol." Szerintem rosszabb...
Szia. Köszönöm,nézem,és megpróbálom értelmezni
Digitális technika alapjaival se árt tisztába lenni.
Jó az arduino meg teli net ezzel, azzal erről, arról írnak, de ha valami ismeretlen akkor nehéz megérteni.Hátha ez a pár oldal figyelmes átolvasása és értelmezése segít a megértés felé vezető úton. Digitális alapáramkörök digitális hálózatok szekvenciális hálózatok Lehet hogy sok(k) ... igen elsőre hírtelen biztos az. De mindenki aki elektronikával digitális áramkörökkel foglalkozik valamikor itt indul el. Türelem meg hozza a gyümölcsét!
A 60 nap alatt arduino, mint távir oldali tanfolyam is hasznos lehet. Ott az egyik példa magyar kommentekkel megvan.
Példa TTL D tárolók alkalmazására:
DIGITÁLIS TECHNIKA INTERAKTÍV PÉLDATÁR 81.oldal: 3 bites jobbra léptető regisztert. 10.15. ábra
Köszönöm szépen.
Nagy nehezen felfogtam,hogy
Ezzel, a legkisebb pintől tudom felfele kapcsoltatni a ledeket egyesével.
Ezzel meg le.De hogy van ez fordítva? Mi az a kód ami a legmagasabb pintől lefele haladva kapcsolgatja be?
Ez lenne az?
Ez már majdnem azt csinálja amit szeretnék,de valamiért nem mindig veszi figyelembe,hogy a gomb meg van nyomva.Ez mitől lehet?
Vedd kisebbre a várakozást.
int delayTime = 200; //?
Jogos ,megnézem úgy
Igen sokkal jobb,köszönöm ![]() Bár még így is van egy kis anomália,de azt talán megfejtem. Valamiért az 5-ös lábon lévő led felkapcsol és amikor az összes led világít ,akkor fogja magát és elalszik :S
Esetleg már nem bírja az 8 szoros összegződő áramfelvételt meghajtani az MCU?
Vedd kissebre a LEDek meghajtó áramát. Ha próbapanelt használsz? Rossz az érintkezés?
Próba panelt használok,eddig bírta a MCU valamit elírhattam
De megnézem a kontakt hibát is
Érdemes lenne megnézni a megszakítást. Ott nincsenek időzítési gondok. Bővebben: Link
Üdvözlet!
Tudtok valami linux alatt is működő az arduino ide nél barátságosabb felületet? Persze jó lenne ha az aruinoban megszokott könyvtárakat kezelné, a régebben elkövetett kódjaimat tudná fordítani. Próbáltam az eclipse alapú sloeber t, de az még a saját példaprogramjait sem hajlandó hibajelzések nélkül fordítani.
Sziasztok!
Ökölvíváshoz szeretnék készíteni egy gépet amin X mennyiségű (legalább 3) ütőpont volna, amik véletlen szerű sorrendben villannának fel, és addig világítva maradnának amíg meg nem ütjük azt. Nem kéne se időt mérnie, sem ütésszámot, a lehető legegyszerűbbre szeretném megcsinálni. Gyakorlatilag ezt a két gépet gyúrnám össze: https://www.youtube.com/watch?v=9-hUwqU-0ic https://www.youtube.com/watch?v=zFQmTs-LnU8 A vezérlésen kívül mindent meg tudok oldani, de sajnos az elektronika nem az erősségem, ezért kérem az iránymutatásotokat. Próbálgattam utánakeresni, nem túl sok sikerrel, talán egy olyan dolgot találtam amire azt mondom, hogy lehet ezzel menne, az pedig az Arduino Uno. A programozásban otthon vagyok (C++/C#/Python/Java/Javascript/PHP/VB/Pascal) de ilyet még sose csináltam. A kérdésem tehát: Mi az a módszer amivel egy hozzá nem értő ezt a feladatot a lehető legegyszerűbben meg tudja oldani? Köszönöm előre is!
Véletlen-álvéletlen generátor ha a programozásban otthon vagy (ujjgyakorlat ..)
Mindegy, hogy uno vagy nano a lap, mindkettő jó.
Az arduino ide C/C++, de be lehet faragni VS alá is (szerintem inkább ne, ez egyszerű feladat). Maga a program két fv, a setup boot után fut le egyszer, a loop fut utána végtelen ciklusban. Itt digitális kimenetekre és bemenetekre lesz szükséged, (szinte) mindegyik lábat tudod digitálisként használni, bár 3x2-höz nem kell trükközni. Nevezzünk egy ütőfelületet pontnak, ehhez két digit pin kell, egyik a világítás, a másik a nyomógomb. A setup-ban beállítod (pinmode), a loop-ban írod/olvasod. Maga a kapcsolgatás ilyen lesz:
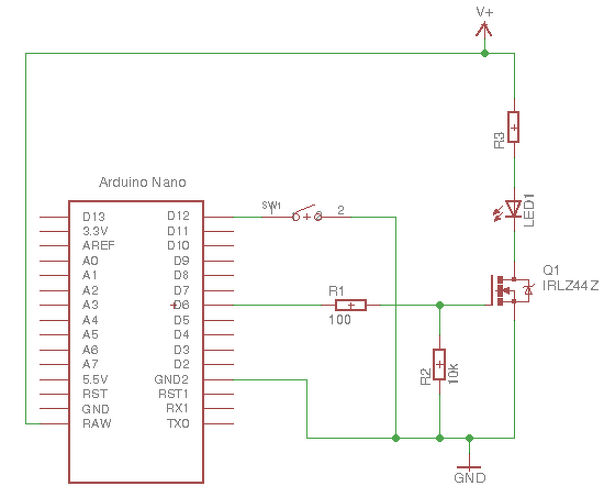
Szerintem ha tudsz programozni érted, amit nem értesz utána keresel vagy kérdezel. Elektronikai rész: A bemenetre programozott pin-eket ez a kód a belső felhúzóellenálláson keresztül 5V-ra húzza, neked kell egy nyomógomb, aminek egyik kivezetése a földre megy, a másik a pin-re. Ha megnyomod akkor lehúzza a földre (logikai LOW), ezt kell figyelned. A kimenet nem tud egy erősebb LED-et vagy lámpát meghajtani (pár mA áramtól többel nem szabad terhelni), ezért kell egy meghajtóáramkör, aminek a lényege egy FET. Bagóért kapsz ebay-en készen ha nem akarsz csinálni (Bővebben: Link), ha akarsz akkor a következő a megoldás: egy logikai FET-et kapcsolsz be és ki a digit kimeneteddel (a kapcs. rajzon a 6-os pin), ha ez magas akkor a FET kis ellenállású lesz (vezetni kezd), így áram folyik a LED-en keresztül. Az R3 ellenállás a LED áramát korlátozza, a LED-hez kell méretezni. A hozzászólás módosítva: Márc 3, 2018
|
Bejelentkezés
Hirdetés |





erről, arról írnak, de ha valami ismeretlen akkor nehéz megérteni.
