Fórum témák
» Több friss téma |
Fórum » Keverőpult építése, javítása
Kedves reloop és mindenki más, a yamaha kettes csatornájának sikeres javítása után összeraktam a keverőt és amilyen szerencsém van -van még egy hiba amit nem vettem eddig észre, a 3/4-es csatornán (ami egy XLR mikrofon és két mono Jack L-R) csatlakozókból áll, sajnos a Left(mono) csatorna nagyon nagyon halk épphogy szól a hangszín szabályzás működik rajta ezért gondolom előtte lehet a baj. A right csatorna tökéletesen jó de ha a panorama potit eltekerem a Left oldalra akkor épphogy csak szól nagyon halkan mikrofon bemenetnél is csak a jobb oldali kimenet szól a bal nagyon halk. Mellékelem a kapcsolási rajzot kérlek segíts még ebben hogyan induljak el a hibakeresésben? Nagyon köszönöm előre is.
Én először azt a kapcsolót mérném meg, hogy átengedi-e a jelet rendesen. Ha igen, akkor mindkét csatorna (3-as, 4-es) Jack-csatlakozóját mérném meg, mert alapból át kell engedniük a jelet.
Ezeket egy Ohm-mérővel, multiméterrel meg lehet mérni. Ha jó a kapcsoló, akkor egyszer erre zár, a másik helyzetben pedig a másik pontra zár, ez rövidzárként mérhető. A csatlakozók szintén, ha átenged az érintkezője, akkor az rövidzárnak mérhető, ha nem, akkor az a csatlakozó hibás. A rajz szerint azonosíthatók a pontok, ahol mérned kell. Lehet, hogy ezen csatlakozók közül valamelyik nem enged át és azért halk abban a csatornában a mikrofon jele. Ha ezek is rendben vannak, akkor tovább kell mérni a passzív alkatrészeket, majd az IC egyes lábain, hogy ott mekkora feszültségek vannak. Ha van oszcilloszkóp és hanggenerátor, akkor azokkal sokkal gyorsabban meg lehet találni a hiba helyét, vagy a hibás alkatrészt. Sok sikert! Üdv!
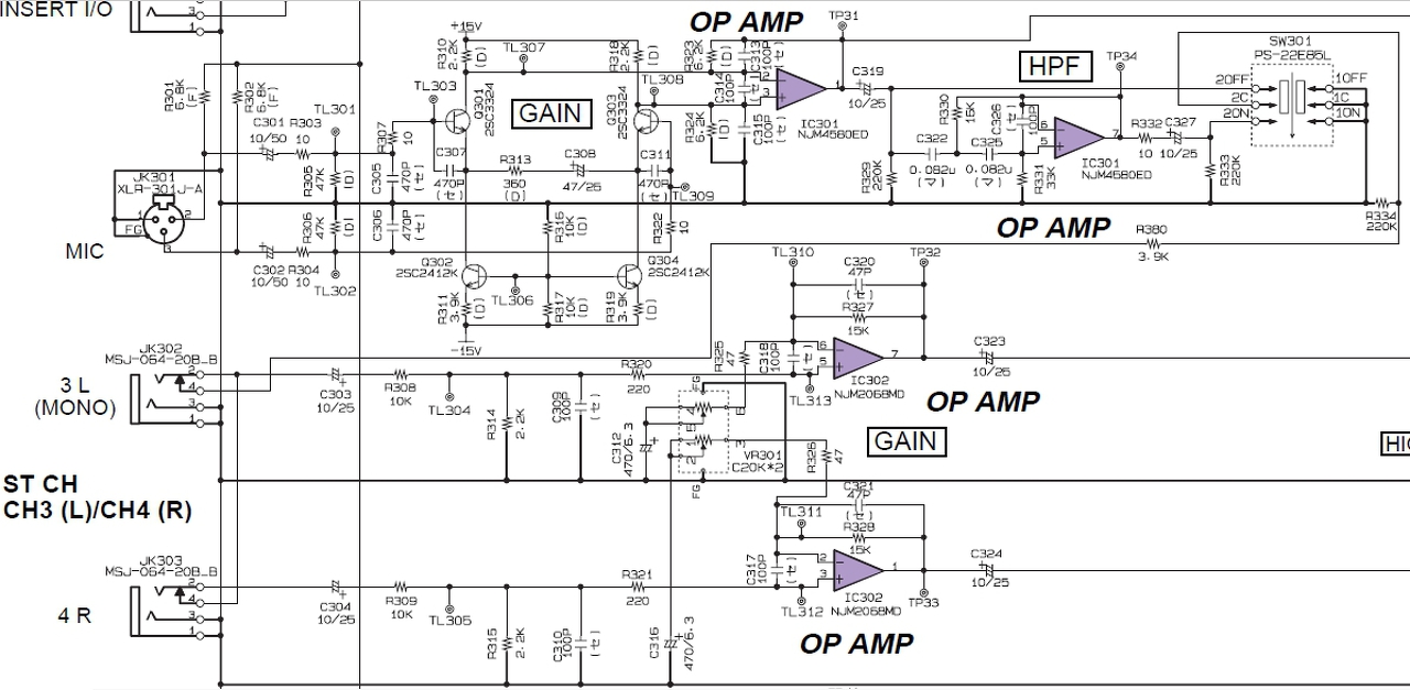
Szia! A C323, C324 után hogyan folytatódik a kapcsolás? Eszközölnénk egy mérést a hiba behatárolása érdekében. Elég ha adsz egy linket, merre van ez a rajz.
szia, itt a link, a jobb felső sarokban lévő nagyítóval tudsz ránagyítani...
https://www.manualslib.com/manual/1244721/Yamaha-Mg10-2.html?page=45#manual előre is köszönöm, holnap délelőtt nekilátok kiméregetni vagy a javaslataidat megnézni kipróbálni. Gondoltam még arra, hogy mi van ha a left csatorna halk hangja valójában csak a jobb csatorna áthallása (ha van ilyen) ezt majd kipróbálom az 5/6 jó csatornán, hogy ott a balansznál teljesen elnémítja e végállásban a sztereo másik csatornát vagy esetleg ott is marad valami... mert akkor lehet a hiba a hangszínszabályzóban, vagy a potméterekben vagy az összegző fokozatban is...nem?
Mint az elvi ábrából kiolvasható, az L(MONO) bemenetre adott jel az üresen hagyott R csatlakozón keresztül átmegy a csatorna párjába. Annyi lesz a feladat, hogy az aktív egységek utáni mérőponton összehasonlítod az R és L ág feszültségét. Ahol elvész az L csatorna jele, ott fogjuk keresni a hibát.
A multimétered képes 2V méréshatárral váltakozó feszültséget vizsgálni?
Szia, bocs most értem haza melóból, 200mV és 2V is van a műszeren, és az előző hiba óta már van egy pc szkópom is... holnap délelőtt elkezdek rajta vizsgálódni, majd megírom mi a helyzet, köszönöm.
Hangkártyáról adj szinusz jelet a mono bemenetre, példa.
Megméred az AC feszültséget TP32-őn és TP33-on és így tovább. Ahol elsőként érzékeled a bal csatorna elhalkulását a jobbhoz képest, ott állj meg, ott lesz a hiba.
Szia, na vaktyúk is talál szemet alapon rögtön az első mérésnél véletlenül belebotlottam a hiba okába...
(ilyen se volt még...)A sztereo gain poti egyik oldala teljesen más értékeket mutatott mint a másik, végállásban a jobb oldal 0 Ohm míg a balon 600 Ohm volt, mikor a jobbon 200 Ohm a balon 1,2K. Kontakt sprét nem mertem alkalmazni mert kimossa a fékezőzsírt és gagyi lesz az egész poti. 5 percig forgatgattam ide-oda és beálltak az értékek, biztos berohadt az egyik pálya vagy érintkező.... Jó lett ez a lényeg, Neked ismét hálás vagyok, hogy időt szántál rám, Köszönöm szépen a segítségeket! üdv.
Gyógyulgat a pult végre
![]() Bár szerencsére nem alkatrész hiba okozta a problémát, persze ez csak a kondik, ellenállások kiforrasztásával derült ki. A 48V-os vonalon tovább mentem egy csatlakozó műanyag burkolata alá. Egy a tüskék közé beékelődött ón vagy valamilyen sorja darab okozta a zárlatot. Működik az analóg rész biztosan mert szól szépen a line jel holnap megy a teljes teszt a hangkártya részre és az egyéb bemenetek, kimenetek ellenőrzése.Köszönök minden segítséget! Ha nincs az irány mutatás akkor sosem találom meg ezt a hibát. Idézet: „Bár szerencsére nem alkatrész hiba okozta a problémát, persze ez csak a kondik, ellenállások kiforrasztásával derült ki.” Tudom, cseréljünk ki minden kondenzátort, és minden megjavul...
Így tudtam kimérni, hogy továbbra is zárlat van a vezető sávon.
Érdemes lehet építeni egy keverőpultot PT2313-mal? Szeretnék egy távirányítható pultot, amin van néhány egyéb extra is.
Nagy vonalakban a minimális felépítés: PT2313 csatornánként, amiknek a front kimeneteit keverném össze. Szeretnék bele effektet is, amihez szerintem a PT2399 pont jó is lenne. A csatornák effekt kimeneteiként a rear kimenet szolgálnánk (post fader efx). Házibulizáshoz kellene. A Vocalux nevű játékot szoktuk használni, amihez kellene egy jel a gain fokozat után. Az PT2313-ban a gain után kell egy külső 100n kondi. Vajon arról a pontról le lehet venni a jelet a játék számára? Mi a véleményetek?
Sziasztok!
Van egy Behringer DX 626 keverőm, amiben szeretném a toló potmétereket kicserélni mert körülbelül teljesen elkoptak. Próbáltam tisztítani is, de az sem segített. :/ Találtam is bele valót, viszont elfogyott és nekem sürgősen kéne: Link: Ezt találtam Aztán kerestem helyette másikat, viszont ennél az a rész, amire a kupak megy rövidebb és szerintem nem érne ki a keverőből. A többi érték elvileg stimmel a gyári potméter értékeivel. Link: A másik lehetőség Csatoltam képet a jelenlegi potméterről és a keverőről. Mivel tudnám helyettesíteni? Ha magasabb ellenállásút használok helyette az okozhat problémát? Köszönöm előre is a segítséget!
Sziasztok!
Van egy 4 csatornás aktív di-boxom, amit koncerten zenélésnél használok. Ezt a di-boxot mini keverőként is használom visszahallgatás céljából (RCA kimenet). Pár hónapja az egyik csatornája meghibásodott, azóta recsegő hangot ad. (mixelt RCA-n és a csatorna saját XLR-én keresztül is) Pár hete egy másik csatornája is elkezdte ugyanezt csinálni, így 4-ből csak 2-t tudok most használni. Rávettem magam, hogy szétszedem és megnézem belülről a dobozt, hátha látok valami rendellenességet. Mivel a maradék 2 csatorna tökéletesen működik RCA-n keresztül és XLR-en keresztül is, illetve a hibás csatik XLR-en és RCA-n keresztül is recsegnek, arra következtetek, hogy nagy valószínűséggel a hibás csatorna áramkörénél lehet probléma. Itt egy IC (45580 JRC - K176A) erősítő van, ami szerintem könnyebben tönkre mehet. Van egy darab szélesebb IC (NJM4556AL), de abból csak egy az egész panelen. Feltöltöttem pár képet róla: 1 2 3 4 5 6 7 8 9 10 11 Illetve hanganyagot a rossz és jó esetről: JÓ ROSSZ Valaki tudna ötletet adni, vagy megerősíteni, hogy a kérdéses IC-vel (45580 JRC - K176A) lehet a baj? Köszönöm! Zsolti A hozzászólás módosítva: Dec 4, 2017
Kinyirtad a bemeneti IC-ket. A leggyorsabb kicserélni öket. Azzal kezd, ami a bemeneti jackhez a legközelebb van. Sajnos a képeid elég szerencsétlenek.
Igen, sajnos telóval most csak ennyit tudtam kihozni belőle.
45580 helyett 4558D van odaírva, közben rájöttem. Ezt az alkatrészt nem nagyon kapni. RC4558P-el helyettesíthetem, ugye?
Kicseréltem, működik. Köszi a megerősítést!
Jövőre való tekintettel annyi kérdésem lenne, hogy hogy mehetett tönkre 2 csatorna is? Mit tegyek annak érdekében, hogy ne legyen ilyen többet? Bemeneti jack aljzatba csak kikapcsolt állapotban dugjak csatit (ez érvényes természetesen a kábel másik végére is)? (Más eszközöknél[pl fejhallgató erősjtő] ez miért nem okozott még problémát?)
Ki tudja, lehet hogy nincs védelem a bemeneten, tul nagy az erösités vagy a jackjaiden sem tudjuk miket dugsz bele. Lehet, hogy a hangerövel nyirtad ki, de lehet sztatikus elektromossággal is vagy phantom feszültséggel.
Ezek között az 4558-s IC között voltak érzékenyebben is. ( Aktiv koromban ezért volt tele az ICs dobozom ilyen IC-kel, mert a drága profi gépekben is el-el haltak) Érdekes modon csak mindig a fele ment tönkre - egyszer épitettem a maradékbol egy zenész barátomnak egy komolyabb kütyüt, és csodálkozott, hogy az IC-k fele volt csak bekötve... ( otthon szépen szétválogattam öket, hogy melyik fele halott, és igy lassan elkoptak). Érdekes modon ezekböl a félIC-kböl egysem ment tönkre..... A hozzászólás módosítva: Dec 7, 2017
Sziasztok,a keverőmben búg a trafó Korg KMX-122 olyan mintha belehallatszana a hangba is.Lehetséges ez?
Nagyon öreg darab. És még egy kérdés annak idején hibásan vettem,ebbe is JRC45580 ic-k voltak,most TL072 van bennük de szerintem zajosak.Milyen ic-vel tudnám csendesebbé tenni?Az eredetit nem kapni itthon. A hozzászólás módosítva: Jan 16, 2018
Köszi beszerzek belőlük,kell vagy 12db.A Kondikat meg cserélem.
Sziasztok elsőkörben szétszedtem az eq-mat az is búgott,gondoltam kondikat cserélek abban is,de azok hibátlanok,a trafót kellett cserélni,puskás trafó volt benne,most pedig kapott toroidot.Szépen beállitottam mindent a két csatornát teljesen egyformára, szkóppal,meg volt mérővel. 2.5v lett a kimenője gondolom az elég mindenre.
Sziaztok!
Adott egy hangforrás ( Yamaha midi hifitorony, de vehetek mást is), és két terem. Mindegyik teremben van egy pár hangfal. Megoldást keresnék,hogy a két teremben külön tudjam a hangfalakat szabályozni. Egy kis keverőre gondoltam, aminek egy hagfalbemenete van,és kettő kimenete, melyek szabályozhatóak. Abszolút amatőr vagyok ebben, ezért kérnék segítséget. Ha lehet ilyet csinálni, akkor meg is rendelném. Köszönöm
A keverőknek nincs se hangfalbemenete, se hangfalkimenete. Jellemzően vonalszintű jelekkel dolgoznak, hangfalat nem tudnak meghajtani, és a bemeneteikre kötött nagyobb (hangfalhoz való) jel általában a halálukat jelenti.
Amit javaslok: Yamaha midi torony fejhallgatókimenetéről egy Behringer HA400 (vagy hasonló többcsatornás) fejhallgatóerősítő, annak 1-1 kimenetéről 1-1 erősítő (nem feltekerve, ezek is vonalszintet várnak jellemzően!) a 2 teremben, és azokon az 1-1 hangfalpár. Nem egy audiofil cucc, de viszonylag kompakt. Bár passzív "keverő" is elég lehet a fejhallgatókimeneten, aztán arról az erősítőkre. Ami kritikus lesz, az a kábelezés minősége.
Sziasztok!
Keresek egy talk over kapcsolást, de nem tranyósat.
Szép napot!
Van egy Gemini 646pro keverőm és keresnék hozzá kapcsolási rajzot, mivel már alkatrészt nemtudok szerezni hozzá még a Geminitől sem. Mivel nagyon szeretem ezért átalakítanám vagy kikötném a hibás kapcsolókat. Azért külön témaként nyitottam, mert már beírtam máshova a sorba és egy rakat értesítést kaptam, hogy hozzászóltak, de egy sem volt ami az én kérdésemhez lett volna hozzáfűzés! Mintha be sem írtam volna. :/ A válaszokat előre is köszönöm! További szép napot!
Próbálkozz a "zaj.hu" weboldalon, illetve az üzletben, a címükön.
Üdv!
sajnos már próbáltam alkatrészt szerezni nagyon sok helyről (zaj, pako, musiker,hestore, hq elektronika, ret, stb), de sehol sem lehet kapni, mivel állítólag a gemini konkrétan már nem szállít hazánkba. Ezért próbálnám ennek a kapcsolási rajzát megszerezni, mivel hasonló 626 van , de sajna ez a széria sok mindenben más és kevés is készült belőle. A 646-ot kiadták aztán újra, de az is már más volt.
|
Bejelentkezés
Hirdetés |
















