Fórum témák
» Több friss téma |
Szia!
Szokott lenni itt az apróba is, időrelé modul.... azt beállitod 30p-re és rákötöl egy nyomógombot, vagy a bekapcsolástól számítva 30p... ez már kialakítástól függ. Így nem kell gyártani elektronikát, hanem konyhakészen csak be kell kötni egy dobozba, teszel rá egy kontroll lámpát és örülsz, hogy működik.
Hello! Itt találsz rá kapcsolást, ha még is építenél..
Ezért ezer hàla. Valószínű, hogy erre a célra egy falra szerelhető gyàri gusztusos időzítőt veszek, mert nem dràga. Ennek a linkelt kapcsolásnak nagy hasznàt fogom venni autós, és egyéb egyenàramú eszközben.
Ami viszont elképesztő szàmomra, hogy proli kolléga valahogy mindig kisujjbòl kiràz egy pont olyan megoldàst ami épp arra a célra megfelel, és egyszerű mint a faék. Màrmàr kezdem azt hinni, hogy gondolatolvasò, mert ez màr legalàbb a 30.-ik eset. Még egyszer köszönöm. A hozzászólás módosítva: Szept 10, 2017
Kedves Elektronikások!
Lenne egy problémám az időzítési témakörben. Átolvasgattam a hozzászólásokat, de nem találtam olyat, ami nekem megfelelő lenne. A helyzet a következő: szükségem lenne egy kb. 3 perces késleltetésre, hogy egy relét behúzzak. Ugyanis egy aggregátor indítása menne olyan módon, hogy kb. 3 perc után (ekkor már üzemmeleg a motor) behúzna a relé és ezután jelenne meg a 230VAC az aljzatban, azaz addig a relé szakítaná az fázist. Mivel automata módon szeretném használni, ezért amikor leállna a motor, utána ismét 3 perc kellene (sokat áll ilyenkor, hidegen indulna majd megint) az indításhoz. Én úgy szeretném használni, hogy amikor beindul a motor az időzítő tápja a 230VAC lenne, ami persze szakítva lenne a külső, nagyobb terhelésű részek felé a relé által. Azaz amikor a motor beindul, az időzítő megkapja a 230VAC-ot, elindul a 3 perces számlálás, majd utána behúz a relé és a többi eszköz végre elindulhat működni. A lényeg, hogy nem lenne nyomógomb az indításhoz, az indítás a 230VAC megjelenésével történne meg. Van egy ötletem, egy átalakítással szerintem a dolog működhet. Az alábbi linken skori egyik lágyindítós megoldása érhető el. Én ezt már többször sikerrel használtam, és mivel nem használ IC-t, ezért tetszik. A link: lágyindító A gondolatom az, hogy a kapcsolásban szereplő 47kOhmos ellenállás és az 1000µF-es kondival játszom. Azaz első körben növelem a kondi kapacitását, hogy lassabban töltődjön fel. Másrészt növelem az ellenállás értékét, hogy kisebb legyen a töltőáram. Ennek a kettőnek a változtatásával úgy gondolom elérhetem a kb. 3 percet. Ha valaki úgy látja, hogy ez butaság vagy más probléma is felléphet a módosítások hatására, akkor kérem írjon nekem. Természetesen elfogadok másféle kapcsolást is, de csak olyat adjatok meg, amely valóban kipróbált, próbálkozni már nincs mindig erőm. Végső esetben kész, vásárolható megoldást is szívesen megnézek. Előre is köszönöm a hozzászólásokat! Üdvözlettel: olika76
Hello! Nem egészen jól gondolod. A 47k növelésével, nő a töltőáram, hiszen az söntöli. A kondi töltőáramát a 220nF határozza meg, de ez egyben a relé áramát is meghatározza. Valamint a 3 perc elég hosszú idő. Így célszerű mintegy ketté választani az időzítő és puffer kondi kapacitását.
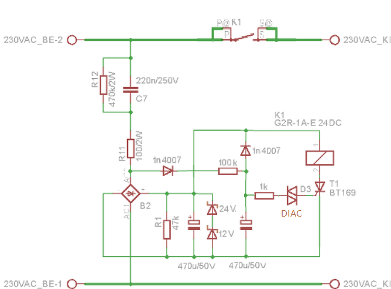
Módisítottam Skori kapcsolását, hogy kb. hogy lehetne megoldani az időzítés növelését. Az idő beállatását a 100k ellenállással és az ezt követő 470µF értékével lehetne beállítani. Mivel a puffer így tápra töltődne az időzítés alatt, célszerű zénerrel megfogni a tápot. Itt két BZX85 zénert lenne célszerű alkalmazni. A kettő, kb. 36V-ra korlátozza a kondi töltését, amit majd a relé meghúzása lecsökkent. Két 1N4007-el is célszerű bővíteni a kapcsolást. Első félhullámmal tölti a kondit, így az idő nő, a másik nem engedi az időzítőt 36V fölé. De mivel a tirisztor majd meghúz lecsökken az, viszont ekkor az időzítő kondi is kisül a 47k által. (Mert az eredeti kapcsolásban is kb. ez a szerepe.) Természtesen én ki nem próbáltam, csak megrajzoltam. A próba már reád vár.. Utólag is elnézést Skori-tól az átrajzolás miatt..
Kedves proli007!
Nagyon szépen köszönöm a segítséget! Nemsokára veszek egy próbapanelt és azon kipróbálom. Amint lesz valami jelentkezem! ![]() Üdvözlettel: olika76
Hello! Egyébként ilyen "analóg módon", már nem túl célszerű 3 perces késleltetést készíteni.
Itt a kritikus, hogy a Diac billenési feszültsége (ami adott), a zénerekkel korlátozott feszültséghez közel fog esni. Így a billenés a töltődési görbe kevésbé meredek szakaszára fog esni. Ez biztosítja a hosszú időt, de egyben bizonytalanságot is okoz az idő hosszánál. Viszont a zénerekkel határolt feszültséget nem célszerű tovább növelni a relé tekercsfeszültsége miatt. De majd kipróbálod és megtudod mi a valóság.
Ötletes megoldás! Annyival kiegészíteném, hogy ha az 1N4007 - 100k páros a 230VAC bemenetre csatlakozna (de mondjuk az ellenállás 1M lenne) akkor a kondi töltőárama közel állandó lehetne a diac küszöbfeszültsége környékén is. Ha pedig kettéosztod az RC tagot akkor rel. egész meredeken is töltődhet a kondi.
Amúgy azért vetődtem ebbe a témába, hogy itt is bemutassak egy időzítő kapcsolást, amivel egyszerű módon lehet hosszú időzítést is megvalósítani (több másodpercet, vagy méretezéstől függően akár több órát is). Persze akad akinek ez nem lesz újdonság, de talán olyan is lesz aki hasznát veszi. A fenti linkre kattintva kicsit többet is lehet olvasni az áramkörről.
A hozzászólás módosítva: Márc 25, 2018
Hello! Igen, ebben igazad van, de akkor nem szabad elfelejteni, hogy az első 220µF-ot 100V fölöttire kell választani. Valamint annak kisütéséről is kell diódával gondoskodni. Azért oldottam meg így, mert a töltés felső szakaszában ugyan kisebb a meredekség, de hosszabb időt lehet elérni és az idő pontossága nem volt különösebb kritérium. Valamint próbáltam a kapcsolásodba a legkisebb változtatást bevinni.
Kedves proli007!
Még nem építettem meg a dolgot, mert más munkákkal elmaradtam, azokat szeretném befejezni. Viszont már elkezdtem gondolkodni a teljes projekten, azaz hogy miképpen fogom indítani az aggregátort. Rájöttem, hogy szükségem lesz 12V-ról működő időzítésre is. Ehhez találtam egy kapcsolást a morgoelektronikán (link: 555-ös időzítés ). A kérdésem az lenne, hogy nem szeretném folyamatosan 12V-os tápon hagyni az áramkört. Arra gondoltam, hogy a K1-es kapcsoló fixen lenne kötve pl . +-ra, és a tápot kapcsolnám be/ki. Ez okozhat problémát? Előre is köszönöm a választ! ![]() Üdvözlettel: olika76
Hello! Amennyiben a tápfeszültséggel indítod az időzítést, nem szükséges túlkomplikálni. Pld.. Természetesen az időzítő tagot (C1 és R1+P1) a kívánt időnek megfelelően kell megválasztani. Ha a relé árama 100mA-nél nagyobb, akkor meghajtó tranyót kell alkalmazni. (A DIS láb a levegőben is lóghat, csak a szimuláció miatt van a GND-re kötve itt.)
De továbbra is javaslom, hogy 1..2 percnél nem célszerű hosszabb időt választani 555 esetén. Ez felett már célszerű számláló áramkört alkalmazni, és akkor nincs idő korlát. A hozzászólás módosítva: Márc 28, 2018
Kedves proli007!
Köszi a választ. Ennél nem lesz hosszú időzítés, sőt csak néhány másodperc (3-5s) kell csupán. Megcsinálom lassan és írok, hogy rendben megy-e. Üdvözlettel: olika76
Sziasztok! Szeretnék egy időzítőt, ami indítástól számítva 60 perc után lekapcsol, és ráindítható időzítő. Nem fix, mindig adott időben kapcsoló időzítő kell, hanem olyan amit én indítok el. És bármikor leállítható legyen. Éjjeli lámpa kapcsolója lenne, mert az éjjeli lámpa kapcsolója magasan van, és ha párom alszik, akkor baromi körülményes a lekapcsolás, és az elosztó is azon az oldalon van, így szeretnék egy ilyen időzítőt. Remélem tudtok segíteni! A kapcsolni kívánt teljesítmèny az egy 3w ikeás ledes lámpa. Nem a fogyasztás zavar, hanem a fény éjszaka, viszont van olyan hogy még kell a lámpa, de bealszunk ,,ügyesen" és nem jó éjszaka arra kelni, hogy ,,megint úgy felejtődött a villany!" Előre is köszönöm a segítséget!
Köszi a tippet. Ez ráindítható időzítő, vagy nem?
A hozzászólás módosítva: Ápr 12, 2018
Szerintem ráindítható (egy kondit tölt amikor a lámpa ég, és villanyoltás után addog megy a ventillátor ameddig tart a töltés benne).
Köszi! Azért kérdeztem a ráindítható vagy nem-et mert telefon lenni pici hogy lássam rendesen az elektronikát.
Hello! Csak hogy Te két dologról beszélsz. A "ráindítható" azt jelentené, hogy újraindítható a monostabil áramkör. Tehát, bármikor újra megnyomod a gombot, a 60 perces időzítés újraindul.
A "bármikor leállítható", az pedig azt, hogy az idő bárhol is tart a 60 percben, megszakítható az időzítés. Vagy is a kettő teljesen nem ugyan azt jelenti..
Tudom. És ilyen áramkör kellene nekem alapjában. A ráindíthatóság azért kellene, hogy ha nem alszok, csak fekszek az ágyban párommal tv-zünk, akkor közben néha rányomok és látom rendesen a dolgaimat(tv fénye sokszor kevés) a kikapcsolhatóság meg hogy ha épp úgy döntünk pl film közben hogy aludni akarunk, akkor ne kelljen megvárni az időzített kapcsolás végét.
A pic programozással hogy álsz ? Ez egy 8 lábú 12fxx es picnek is gyerekjáték ..
Pic két nyomógomb egy 5v os relé a teljes áramkör . A hozzászólás módosítva: Ápr 12, 2018
Pic programozással sehogy, plc-n dolgoztam egy időben, de egyébként nekem is hasonló fordult meg a fejemben. Utánanézek-kérdezek majd ennek.
Válasszz egy picet küldd el egy válaszborítékkal együtt és felprogramozva ingyen visszaküldöm . Az áramkör többi részét megbeszéljük privátban
Pickit2-m van, elvileg(igyekszem majd pickit2 kompatibilis picet találni) fel tudom programozni vele.
Akkor nincs gond , megírod privátban milyen picet tudtál szerezni és küldöm hozzá a hex et ...
PIC12F1501 megfelel erre a célra? (telefonról néztem át a chipcad oldalát, és ez jött velem szembe elsők között emberi árban, gép közelben nem nagyon vagyok. ><
Szerintem itt ne offoljunk keress meg emilben (cím az adatlapomon )
Bővebben: Link A hozzászólás módosítva: Ápr 14, 2018
Kedves proli007!
Megcsináltam végre az időzítőt. 100KOhml-nál elég sok lett (kb. 5 perc), nem is volt türelmem megvárni. Kicseréltem egy 43KOhhm-osra és 2 percet kaptam. Ez nekem már elég. Szerintem nagyon jó lett! Köszönöm még egyszer a segítséget. ![]() Most jön a másik megépítése (555-ös változat) és beállítása, aztán az egészet összehangolom. Üdvözlettel: olika76
Kedves proli007!
A korábban említett ne555-öst megépítettem és rendben működik. Most már végre egyenesben vagyok! Köszönöm a segítő szándékú hozzászólást és a jó tanácsokat! Üdvözlettel: olika76
Hello! Szívesen! Remélem hasznát is veszed..
|
Bejelentkezés
Hirdetés |















