Fórum témák

» Több friss téma
Fórum » PIC égető, de melyik jó?
 
Témaindító: mosomate, idő: Okt 8, 2006
Témakörök:
Lapozás: OK   2 / 3
(#) Hp41C válasza vilmosd hozzászólására (») Szept 7, 2011 /
 
Szia!

Idézet a Microchip fórumáról:
Idézet:
„I looked at supporting those devices a while ago, but that particular family of devices (not all K22s, and also some K80s and K90s) cannot be supported with a simple device file update. The programming spec does not specify a "full chip bulk erase". The PICkit 2's script structure doesn't provide the space necessary to erase each page individually. A firmware change is necessary. Support for these devices is "on the list" but I cannot give a date it will be complete.”
(#) Arpika92 hozzászólása Okt 21, 2011 /
 
Sziasztok
meg epitettem ezt a pic egetott http://www.hobbielektronika.hu/cikkek/nullarol_a_robotokig_-_pic_mi...l?pg=4 De nem mukodik a gep nem ismeri fol es mikor olvastatom be a picet akkor a led csak pillog d nem olvassa be.
Az aramkort at neztem de nem kaptam hibat benne. A tap pedig egy 12v/200mA trafo. kicsike lenne neki?
(#) Hp41C válasza Arpika92 hozzászólására (») Okt 21, 2011 /
 
Ne is kisérletezz vele, a modern gépekkel nem mőködik. Miért ne építsünk JDM programozót
(#) Arpika92 válasza Hp41C hozzászólására (») Okt 21, 2011 /
 
Akkor mijen egetot epithetnek ami mukorne is es ne jarjon bele pic. van sopros illetve parhuzmos pirt is a gepbe
(#) Arpika92 válasza Hp41C hozzászólására (») Okt 21, 2011 /
 
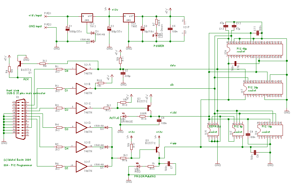
Ezt is meg epitettem d ez sem megy http://bsselektronika.hu/index.php?id=355
(#) Hp41C válasza Arpika92 hozzászólására (») Okt 21, 2011 /
 
Szia!

Ez utóbbit ebben a topikban már kitárgyaltuk, keress visszafelé a linkre... A legfőbb hibák: Az LPT csatlakozó elkötése, túl hosszú LPT kábel, a táp szűrő 100nF elhagyása, a táp és föld vezetékek összeköttetéseinek hiánya, nem a megfelelő tranzisztokok felhasználása, a hibás bekötésük. Néhányan nem jól tudták a 7407 lábkiosztását. Továbbá sokan nem a megadott 7407, 74LS07 -et építették bele, hanem más, ide nem megfelelő áramkört. A programozó programot be kell állítani (melyik jel negált / nem negált).
Ez az áramkör biztosan felélesztehető a fentebb leírt mérésekkel. Arra mindenképen jó, hogy egy PICKit2 -ben levő 18F2550 -et felprogramozd, aztán már használhadot a PICkit2 -t a programozásra, nyomkövetésre.
(#) Szikra91 hozzászólása Feb 13, 2012 /
 
Hello mindenkinek! Kérlek aki már készített pic égetőt tegyen fel nekem róla mindent! PLS.
(#) icserny válasza Szikra91 hozzászólására (») Feb 13, 2012 /
 
A Kapcsolások szekció PIC rovatában szétnéztél már?
(#) lionsec hozzászólása Nov 8, 2013 /
 
Üdvözlet mindenkinek!

Ha esetleg valakit érdekel és szeretne PC égetőt csinálni nyomtató portra akkor szerintem érdemes ezt a kapcsolást megépíteni. Én most fogok neki az építésnek épp ma jöttek meg az alkatrészek.Annyiban változott a kapcsolás,hogy az eredeti nyák számomra nagynak bizonyult ezért átterveztem kisebbre ill a PIC ek-számára terveztem adapter kártyákat.
Sok sikert az után-építéshez!!!
(#) Hp41C válasza lionsec hozzászólására (») Jan 27, 2015 /
 
Szia!
Elavult... Szerintem egy Watt féle Mini is elég lenne az induláshoz...
Ne cifrázd nagyon. Egy 28 lábú keskeny DIP foglalattal készítsd el. Programozz fel vele egy 18F2550 I/P -t a PICkit2 -be. Ha sikeres, egy Vdd állítási lehetőséggel rendelkező PICkit2 -t építs. Furatszereletet klónt, abba jó a dip tokos kontroller.
A PICkit2 nem csak programoztó, hanem nyomkövető is és sok-sok egyéb szolgáltatása is van.
(#) sany hozzászólása Szept 2, 2018 /
 
Sziasztok!
Szerintetek ez az égető jó lenne PIC égetéshez?
(#) bbb válasza sany hozzászólására (») Szept 2, 2018 / 1
 
Ott a lista melyikeket ismeri. Azokhoz elvileg jó is lehet.
(#) pipi válasza sany hozzászólására (») Szept 3, 2018 /
 
Ha már ebay/ali...
Miéert nem veszel pickit2 vagy pickit3-at? Majdnem ugyanannyiba kerül és ismert, elterjedt, microchip támogatás. Az ilyen egzotikusaknál belel lehet futni dolgokba...
(#) Hp41C válasza pipi hozzászólására (») Szept 3, 2018 /
 
Sajnos a PICkit2 gyári szupportja megszűnt, illetve PICkit3 gyári szupportja megszűnőben van. A PICkit4 az új típusokat már kezeli, a régebbiekkel lassanx kibővül.
A hozzászólás módosítva: Szept 3, 2018
(#) sany válasza pipi hozzászólására (») Szept 3, 2018 /
 
A klónok is jók lehetnek? Pl. Pickit2 esetében?
(#) nedudgi válasza sany hozzászólására (») Szept 3, 2018 /
 
Igen.
(#) Hp41C válasza sany hozzászólására (») Szept 3, 2018 /
 
Programozni a legjobbak, de nyomkövetésre csak a régi típusokhoz.
(#) Attila86 hozzászólása Szept 3, 2018 /
 
Megjelent a Microchipnek egy teljesen új és eléggé olcsó programozója, az MPLAB Snap. Csak 4200Ft+ÁFA és ugyan az a 300MHz-es 32 bites mikrovezérlő dolgozik benne mint a PICkit4-ben és az ICD4-ben.
A hozzászólás módosítva: Szept 3, 2018
(#) bbb válasza Attila86 hozzászólására (») Szept 3, 2018 / 1
 
Persze tedd hozzá, hogy nem minden típust ismer az se, így aszerint próbáljon meg választani, hogy mit szeretne programozni.
(#) sany válasza nedudgi hozzászólására (») Szept 3, 2018 /
 
Akkor beszerzek egyet.
(#) sany hozzászólása Szept 3, 2018 /
 
Tudom JDM-et semmiképpen ne, de azért kérdeznék. A JDM-met szeretném lecserélni PICkit2-re.
A JDM-et csak USB , soros alakító segítségével tudnám működtetni. Most van egy olyan átalakító konverterem, amibe PL2303TA integrált áramkör található, de ezzel sajnos nem sikerül PIC-et programozni. Ha vennék egy ugyanilyen kábelt ,csak FT232RL integrált áramkörrel az sem lenne jó megoldás, jól gondolom?
A hozzászólás módosítva: Szept 3, 2018
(#) bbb válasza sany hozzászólására (») Szept 3, 2018 /
 
Jól gondolod.
(#) sany válasza bbb hozzászólására (») Szept 3, 2018 /
 
Rendben, akkor marad a PICkit2.
Ezzel a klónnal tudnék PIC16FXXX típusokat programozni?
(#) bbb válasza sany hozzászólására (») Szept 4, 2018 /
 
A pickit2 leírásában majd 400 sorban sorolja fel a típusokat, amiket lehet vele programozni. Ha nem haragszol, nem másolom be ide, hogy melyek azok, de a 16F családból is van pár sornyi Én mostanában alapvetően kettő jószágot használok (pic12f629 és pic18f25j50), azokkal tökéletesen elbánik, az utóbbit debuggolni is lehet vele.
A debug szekciót viszont már az MPLAB kézikönyvében kell elolvasni, hogy melyekkel támogatja. Ezt a kézikönyvet (ha feltelepítetted, akkor a help pontból elérhető readme) amúgy is érdemes olvasgatni, sok hasznos dolgot fogsz benne találni a típuslistán kívül is.
(#) sany válasza bbb hozzászólására (») Szept 4, 2018 /
 
Rendben, köszi. Csak azért kérdeztem, mert a hirdetés címében oldalon PIC24 PIC32 PIC dsPIC szerepel.
(#) sany hozzászólása Okt 4, 2018 /
 
Sziasztok!
A jó hírem ma megérkezett a PICkit2 klónja!
Igaz nincs rajta a Microchip logó, de egyszerűen teszi a dolgát. Inkább ezt kellett volna vennem elsőre is ,nem soros-port USB átalakító kábelt.
Dolgoztam már PICkit2 -vel, de őszintén nem gondoltam, hogy a klónok is ilyen egyszerűen működésre bírhatóak Pl.: Illesztőprogram problémákat vártam.
Köszönöm az ajánlást!
A hozzászólás módosítva: Okt 4, 2018
(#) icserny válasza sany hozzászólására (») Okt 5, 2018 /
 
HID eszköz, nem kell külön illesztőprogram. Jó eséllyel a firmware is ugyanaz, mint az eredetiben. Ha a hardvert nem szúrták el valami oda nem való alkatrésszel, akkor teszi a dolgát.
(#) Hp41C válasza sany hozzászólására (») Okt 5, 2018 / 1
 
Végre egy boldog ember, aki elhitte, hogy jobb megoldás a PICkit2...
(#) sany válasza Hp41C hozzászólására (») Okt 5, 2018 /
 
Jó, de azért a JDM-et is elég hosszú ideje használtam.
(#) Hp41C válasza sany hozzászólására (») Okt 5, 2018 /
 
... Amíg működött az a jó öreg géped...
Következő: »»   2 / 3
Bejelentkezés

Belépés

Hirdetés
XDT.hu
Az oldalon sütiket használunk a helyes működéshez. Bővebb információt az adatvédelmi szabályzatban olvashatsz. Megértettem