Fórum témák
» Több friss téma |
Minek is?
![]() Nyilván nem én akarok 555-öt rakni mellé, egy meglevő eszköz jeleit (amiben 555 van) akarom számolni. Pali79: Mint korábban leírtam: NINCS int lábam, PCB módosítás nélkül. Ha korábban gondoltam volna, hogy ezt a funkciót belerakom akkor máshogy tervezem, de már kész a NYÁK.
Esetleg polling-al is lehet, megadott időközönként (pl 10ms) beolvasod a láb állapotát és összehasonlítod az előző állapottal, ha jelenlegi 1 az előző meg 0 volt akkor megvan a felfutó él. Persze ez a módszer attól is függ, hogy milyen gyors a mérendő jel.
Programból figyeled a bemenetet. Ha 1-be vált megnézel egy erre a célra rendszeresített bitet. Ha az 0 egyel növelés a számláló és beváltod 1-be a kísérő bitet. Így a következő kőrben már nem számold, mert mindkettő 1-ben van. Amikor a bemenetre 0-ra vált, törlöd a kísérő bitet.
Ezálltal mindíg csak a felfutó élre fogsz számolni. A hozzászólás módosítva: Márc 9, 2019
Akkor a capture is megoldás. Beállítást rá egy megszakítást, a megszakításban meg léptetsz vele egy számlálót. Nem pont erre való, de működhet.
Sziasztok, meg tudná nekem valaki mondani, hogy hogyan tudok code protect-et bekapcsolni egy PIC16F877-esen MPLAB8.x -et és CCS C compilert használok. Hoyg működik a code protect , mit jelent pontosan ha be van kapcsolva? Nem igazán találtam a neten jó magyarázatot eddig, köszönöm szépen!
Configuration bits menupontban.
Ha be van kapcsolva, a mikrokontroller tartalma nem olvashato ki, nem masolhato. Szellemi tulajdonod vedelmet szolgalja. Ha magadnak irod a programot, felesleges bekapcsolni.
#FUSES PROTECT //Code protected from reads
#FUSES CPD //Data EEPROM Code Protected #FUSES WRT //Program Memory Write Protected Lásd: CCS-C / Project menű / New / PIC Wizard / Fuses nemü A hozzászólás módosítva: Márc 10, 2019
Egyrészt erre a célra van az Apróhirdetés rovat, másrészt e-mail címet SOHA nem írunk ki nyilvános oldalra, hacsak nem az a perverziónk, hogy szeretünk spam-et olvasni! (A spammerbotok épp az ilyen címekre vadásznak.)
Köszönöm mindkettőtöknek!
Kedves Moderátor!
Ha bérprogramozásra keresek valakit, akkor azt az apróhirdetéseken keresztül nem fogom megtalálni. Az apróhirdetést az olvassa aki felad hirdetést vagy keres valamit, ráadásul ott 99%-ban alkatrészek vannak. Az email címmel kapcsolatos észrevételt megértettem. Tehát van valakit érdekel munka akkor íjon.
Szerintem meg csinálok egy riasztót. A kérdésem az lenne, hogy a mozgásérzékelőket mivel figyeljem?
A/D-vel vagy komparátorral? Azt mondják, a komparátor gyorsabb, de abból mintha csak 2-3 lenne egy tokban. Az A/D lassabb, de abból van vagy 10-13. Ti hogyan csinálnátok? Ha van valami fogalomzavarom, akkor tegyetek helyre.
Kedves steev!
Az Apróhirdetés rovat alapvetően valóban az eladó dolgokat tartalmazza, de ha figyelmesebben megnézed, vannak "Keres" típusú hirdetések jelentős számban. Az általad preferált kérés is ezek közé tartozik, ezért kértük, hogy oda tedd fel. A Fórum Szabályzata egyébként az alábbiakat tartalmazza (szó szerint), mely szabályokat a regisztrációkor Neked is kötelezően el kellett fogadnod: Idézet: (Kiemelés: tőlem.) „1. A fórum teljes felületén az árusítás, hirdetés szigorúan tilos. Ilyen esetekben az Adminisztrátorok azonnal, előzetes figyelmeztetés nélkül törölhetik a teljes Felhasználói fiókot, ugyanis a Hobbielektronika.hu elsődlegesen egy online magazin és fórum, nem pedig apróhirdetési oldal.” A hozzászólás módosítva: Márc 12, 2019
Ne buzdítsuk a felhasználót a szabályok megsértésére...
Tehetsz kulso komparatort es akkor sima digitalis bemenetkent hasznalod. Ha ADCvel oldod meg szerintem az sem okoz kulonosebb kesest ha valasztasz egy gyorsabb mikrovezerlot.
Nem tudom milyen PIC-ről van szó, de egy 18F14K22-nél legrosszabb esetben is 64 us a Tad. Ha ezzel az értékkel számolok és mind a 11 analóg jelet végig mérem akkoris picit több mint 2 millisec alatt lefut az egész. Hacsak nem "villámszerű" mozgást akarsz figyelni akkor ez mindenre elég.
Köszi a választ mindkettőtöknek. 16F887 lenne, de lehet, hogy áttérek másikra. Villámszerű: hihihihi.
Milyen mozgásérzékelőket használsz, hogy analóg jeled van?
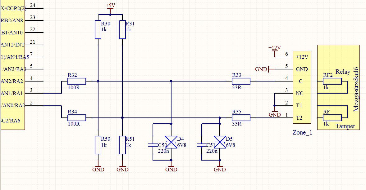
Mezei pir, kapcsolókimenettel, tamper + mozgás NC-s. Nem a jel lenne analóg, de azt elvileg ellenállással lezárják és azt kéne figyelni/mérni. De, ha nem így csinálják, akkor jobb ötleteket meghallgatok. Este rakok fel rajzot a körítésről.
Az alapötlet kobold-bácsitól van, de gondolom a nagyok is így csinálják. Ezt mivel célszerű figyelni?
Na igen. Lehet így is. Én is át tudok menni úgy a szomszédba, hogy buszra szállok hozzá. Csak egyrészt felesleges, másrészt fárasztó.
Amúgy ezt a megközelítési módot a németek szeretik nagyon. Külön rendszerbonyolítói főiskolán tanulják.
A mozgásérzékelő +12V-ja és a relé kimenet közé tennék egy ellenállást, amit a mozgásérzékelő reléje érzékeléskor földre húz. A kontroller oldalán pedig egy optocsatolóval fogadnám a jelet. Így alaphelyzetben az opto folyamatosan adja a PIC bemenetére a jelet. Érzékelés, vagy szabotázs esetén megszűnik a jel, lehet riasztani.
Köszönöm, még vergődöm egy kicsit, mert ebbe a bonyolultba már beleéltem magam.
Én meg megbontanám a vezetéket, tennék egy rövid zárat a +12V és a kimenet közé, és szépen összepakolnám az értékeket a lakásban!
De az opto-nak van fogyasztása és én 12 zónásat akarok (mert megérdemlem), és ugye akkus üzemmódnál érdekes lehet az alacsony fogyasztás.
Idézet: „.Én meg megbontanám a vezetéket, tennék egy rövid zárat a +12V és a kimenet közé” Amivel azonnal tönkretennéd az optocsatolót, és le sem lehetne állítani egykönnyen a riasztást.
Nem egészen értem. Ha kivezetékelsz 12 zónát akkor miért az elemes táplálás?
Én is jobban hajlok az eredeti "bonyolultabb" megoldás felé. Bár nem néztem át tüzetesen a kapcsolási, de az én szakmámban a tűzjelző rendszerek is hasonlóan működnek. Meg kell tudni különböztetni nyugalmi, riasztási, szabotázs, szakadás és rövidzárlat állapotokat a jelzőkörön.
Na jó! ... Akkor nem pakolászok hanem elfutok!
Nem akarok kötekedni, de miben tér el a szabotázs a szakadástól, vagy a rövidzárlattól?
Egyébként tűzjelzőknél más a helyzet, mert az érzékelők, (ha jól tudom) folyamatosan adják a jelet, amíg a kiváltó ok fennáll. Ezzel szemben a mozgásérzékelők (legalábbis az általam eddig használt riasztástechnikai típusok) még akkor sem adnak folyamatos jelet, ha folyamatos mozgás van előttük. Épp ezért könnyen meg lehet különböztetni a szabotázst a riasztástól. Idézet: Nem egészen értem a kérdést. A szabotázs általában egy kapcsoló jelét figyeli ami a burkolat megbontásakor vagy a falról való leszereléskor aktiválódik, persze lehet ezer megoldás. Mi azért különböztetjük meg ezeket a jeleket, hogy a hibát elhárítani próbáló emberke életét megkönnyítsük. Illetve az sem mindegy, hogy az adott hiba mit okoz a rendszerben. Bár egy lakásriasztónál ez nem játszik, de egy hagyományos tűzjelzőnél egy zónán 32 érzékelő is lehet. Ha van egy szakadásod, akkor a hiba helyétől függően akár a mind a 32 db erzékelő is kieshet, rövidzárnál még rosszabb a helyzet, mert a központ lekapcsolja a hibás kört, így teljesen megszűnik működni. Ezzel szemben a szabotázs általában csak egy eszközt érint.„miben tér el a szabotázs a szakadástól, vagy a rövidzárlattól?” Idézet: Nem jól tudod. „tűzjelzőknél más a helyzet, mert az érzékelők, (ha jól tudom) folyamatosan adják a jelet” A hagyományos tűzjelzőknél a központ csak a jelzőhurkon folyó áramot figyeli. A pillanatnyi áramból tudja, hogy mi a helyzet a hurkon. Pl. 80-90 mA között nyugalom, 91-120 mA között risztás, 120 mA felett rövidzár, 80 mA alatt meg szakadás. Ha valamelyik érzékelő jelez csak annyi történik, hogy terhelést ad a jelzőkörre amit a központ érzékel. Persze vannak már ettől légyegesen modernebb, kétirányú digitális kommunikációval működő rendszerek is, de az már nem amatőr/hobbi szint. |
Bejelentkezés
Hirdetés |








A hagyományos tűzjelzőknél a központ csak a jelzőhurkon folyó áramot figyeli. A pillanatnyi áramból tudja, hogy mi a helyzet a hurkon. Pl. 80-90 mA között nyugalom, 91-120 mA között risztás, 120 mA felett rövidzár, 80 mA alatt meg szakadás. Ha valamelyik érzékelő jelez csak annyi történik, hogy terhelést ad a jelzőkörre amit a központ érzékel. Persze vannak már ettől légyegesen modernebb, kétirányú digitális kommunikációval működő rendszerek is, de az már nem amatőr/hobbi szint. 



