Fórum témák
» Több friss téma |
Fórum » RIAA korrektor
Témaindító: Ghost Rider, idő: Aug 25, 2006
Megnézem majd azzal is. Könnyen cserélhetők az ellenállások.
Hangszedője válogatja. Az Ortofonokhoz pl. 10 ohm körüli, az én Denonomhoz 100 ohm az előírt lezárás. A trafó (vagy elő-előerősítő) kimenete pedig szabványos phono bemenetet vár. 47k, párszáz pF.
Megrendelésre készítettem nemrég egy MC illesztőtrafót, gyári Ortofon trafókkal.
Átkapcsolható áteresztő/trafós illesztés üzemmódokba. A hozzászólás módosítva: Máj 1, 2019
Összeállt az "PH-3 clone" is. Ennek a tápja készült el nagy sokára, mert eddig csak tesztelgettem. A 6N16P-hez képest melegebb /magasban picit szegényesebb/ hangja van. De hosszan hallgatható, és még így is jobb akármelyik RIAA-nál amit építettem /kévéve 6N16P/ vagy hallottam. Ár érték arányban is a drágán elkészíthetők közé sorolnám. Ebbe 20db 2SK170BL-ből sikerült találnom egyet-egyet ami oda való. Ezek nincsenek párban, mert egy darab tudja azt ami kell. Ebbe is került Yaxley kapcsolós lezárás. Itt 33k és 1M kötött választható 12 lépésben.
Ez pedig a "HIRAGA MC-pre" CHZ terve alapján. Már régebben összeraktam ezt az egyszerű kis áramkört de mivel nem volt MC hangszedőm ezért sokáig pihent a fiók mélyén. Most sikerült szert tennem negyed áron egyre, igaz nem új de egy jó állapotú DL-103-as. A tápja most készült el hozzá, azt magam terveztem 7905/7805 és utána TL431-es söntök. Meglepően jó a hangja. Igaz csak egy Mechlaboros DC-18/100-as trafóval tudtam összehasonlítani.
Azta! Nagyon ott van. Gratula.
Üdv.! Esélyes, hogy emiatt nincs elég mély, ha lemezjátszóról hallgatok zenét? NE5532-vel csináltam.
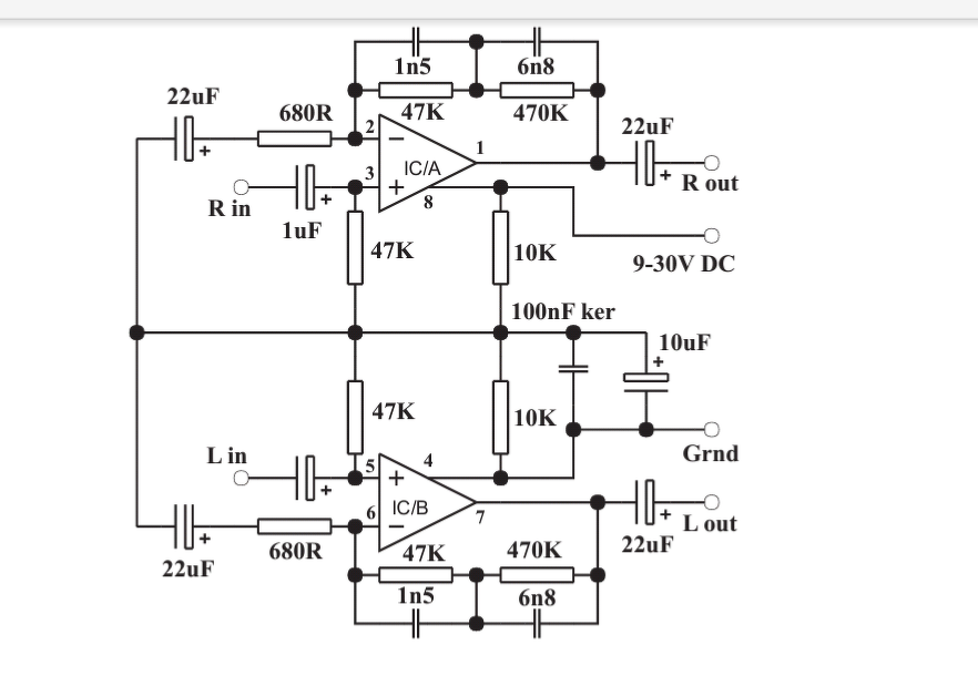
A kimeneti csatolók helytelen polaritással vannak feltüntetve, ha így kerültek beültetésre az hiba.
Valószínű, mert a beültetési rajzon is így van.
A korrekciós tagban nem látok feltűnő hibát.
A 22 µF valós kapacitását meg tudod mérni? Jobb híján ültess be újat, helyes polaritással.
Igen, tudom mérni.Rendben, kipróbálom. Köszi
Az IC bemenetén lévő 47k-ellenállást cseréld ki 56k-ra, vagy 62k-ra, mert az NE5532-nek alacsony a bemeneti ellenállása és nem lesz meg a kívánt 47k bemeneti impedancia.
A bemeneti csatolókondenzátorokat növeld meg 10µF-ra, ez már sokat segít a mélyhangok megfelelő átvitelében és a visszacsatolásban lévő 22µF-os kondenzátorokat cseréld ki legalább 100µF-ra. A tápfeszültség legalább 24V legyen a megfelelő kivezérelhetőséghez. Üdv! A hozzászólás módosítva: Máj 5, 2019
Ez a kapcsolás dupla táphoz való, vagyis +/- 5...15V. Ezt nem vette észre senki?
Idézet: „A kimeneti csatolók helytelen polaritással vannak feltüntetve, ha így kerültek beültetésre az hiba.” Ez nem igaz, Ez így jó ahogy van. Ez duplatápos, +/-12V.
A kapcsolási rajz alapján szimplatápos azaz számít a polaritás.
A rajzon az egy-tápos kivitel látható, nincs azzal semmi probléma, bár kettős-táppal (2x15V) valamivel jobb eredményt adna a kapcsolás.
Üdv!
Nem, ez dupla-tápos, ha szimpla-tápos lenne, akkor akkor az IC bemenete fél tápra lenne rakva. Hol látod, hogy ez így van?
Szerencsésebbnek tartanám az IC-t opa2604-re cserélni.
Szia! Az IC 4-es láb testen van, ez eleve eldönti a kérdést. Amit keresel, az két darab 10k ellenállás a 9-30V DC és a Grnd csatlakozási pontok között, Grnd-re hidegítve, erre a féltápra megy 47k ellenállásokon keresztül a két nem-invertáló bemenet.
Ebből a kapcsolásból jópárat használnak megelégedéssel. A terv hibája ott ütközik ki, ahol a korrektor kimenete ellenállásra dolgozik és nem egy újabb csatoló kondenzátorra. Előbbinél szépen lassan elfő az elektrolit, mely a kapacitásvesztést okoz, ennek járnánk most utána.
Köszönöm. Doboza egyszerű "barkács" megoldás, házilag könnyen kivitelezhető.
Hangminősége számomra egyik legjobb, azóta csak ezt használom. A hozzászólás módosítva: Máj 5, 2019
Pontosítanék,
Idézet: „Az IC bemenetén lévő 47k-ellenállást cseréld ki 56k-ra, vagy 62k-ra, mert az NE5532-nek alacsony a bemeneti ellenállása és nem lesz meg a kívánt 47k bemeneti impedancia.” Szerencsésebbnek tartanám az IC-t opa2604-re cserélni.
Add ezt el, csinálj magadnak jobbat, az OPA IC-vel.
Üdv!
Ugyanezt a kapcsolást? Azokkal a módosításokkal, amiket írtál?
A hozzászólás módosítva: Máj 5, 2019
Ilyen minőségű korrektor akár 3db tranzisztorral is összedobhatsz.
Igényeid szerint válogathatsz, sok jobb kapcsolást találsz itt.
Valóban jobb korrektort érdemel egy DoZ, de egyelőre semmi nem garantálja, hogy újat építve több mély hangod lesz. Úgy értelmeztem a hozzászólásod, hogy ez a fő probléma.
Lehet ennyi mély van a lemezeden, vagy ennyit tud a hangszedőd. Mindössze egy fordított RIAA-t kell tenned akár csak az egyik csatorna elé és átengedni rajta egy tesztelt forrás jelét. Meghallgatással, vagy méréssel láthatóvá válik, a RIAA áramkörödben van-e a hiba.
Melyiket ajánlanád konkrétan? Sok van, és mindegyiket le is szólja valaki, amellett, hogy más szerint meg a legjobb. Mondjuk a revox?
REVOX, HFM jó választás lehet, az egyszerűbbek közül.
"Lehet ennyi mély van a lemezeden, vagy ennyit tud a hangszedőd." ...vagy hibás a pick-up, vagy a beállítása, vagy nem megfelelő a tűnyomás. Persze ha LP oldal rendben, akkor tényleg mérni kell és érdemes!
A hozzászólás módosítva: Máj 5, 2019
|
Bejelentkezés
Hirdetés |

























