Fórum témák
» Több friss téma |
Fórum » NYÁK terv ellenőrzése
Ez az eredeti Bővebben: Link, akkor ezek szerint ez a jó, és ez a jó pcb is!!!
Ez az eredeti gerber files-ből visszakonvertálva (TOP oldal) ... lehet vitatkozni, hogy mi a bekötése a BS170-nek (Q3).
A hozzászólás módosítva: Ápr 20, 2019
Hello! Én nem tudom van-e a BS-nek más bekötési formája is, de amik nekem van(nak), annak ugyan olyan bekötése mint egy TO92-es tranyónak. Ahol a C=D B=G E=S. Az eredeti nyákon aminek a képét feltetted, fordítva van. Feltéve hogy ez tényleg a TOP oldal és arról van beültetve a BS. Mert ha a másik felől van beültetve, akkor meg jó lenne. De ettől még a GS feszültség abszolút maximuma túl van lépve.
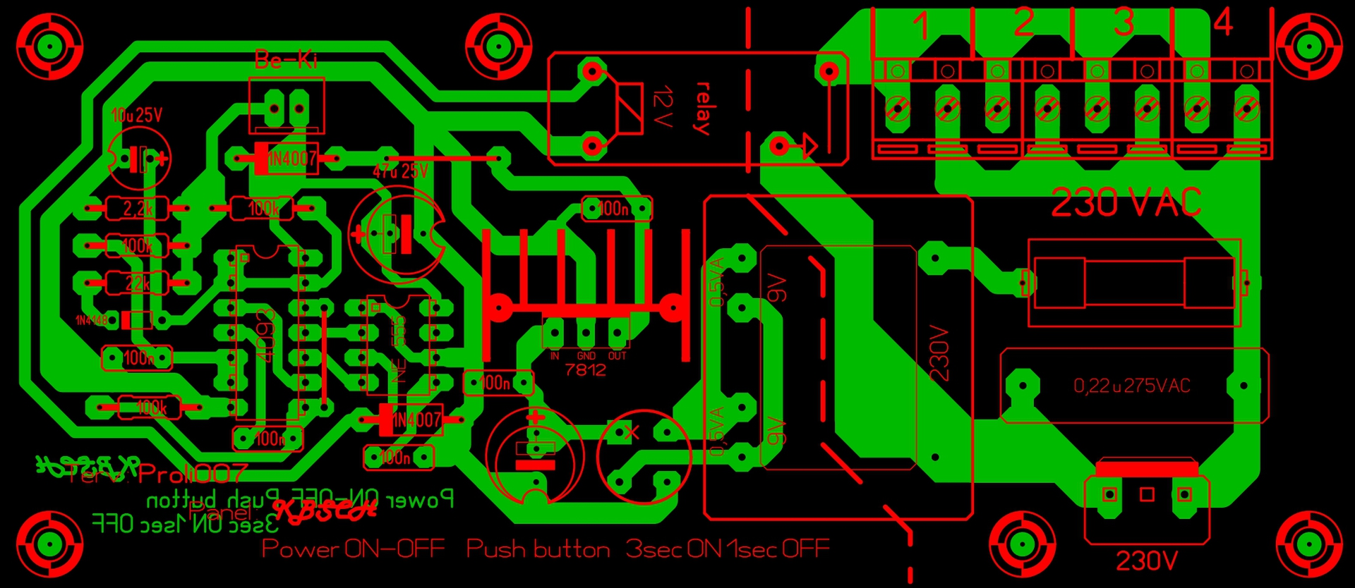
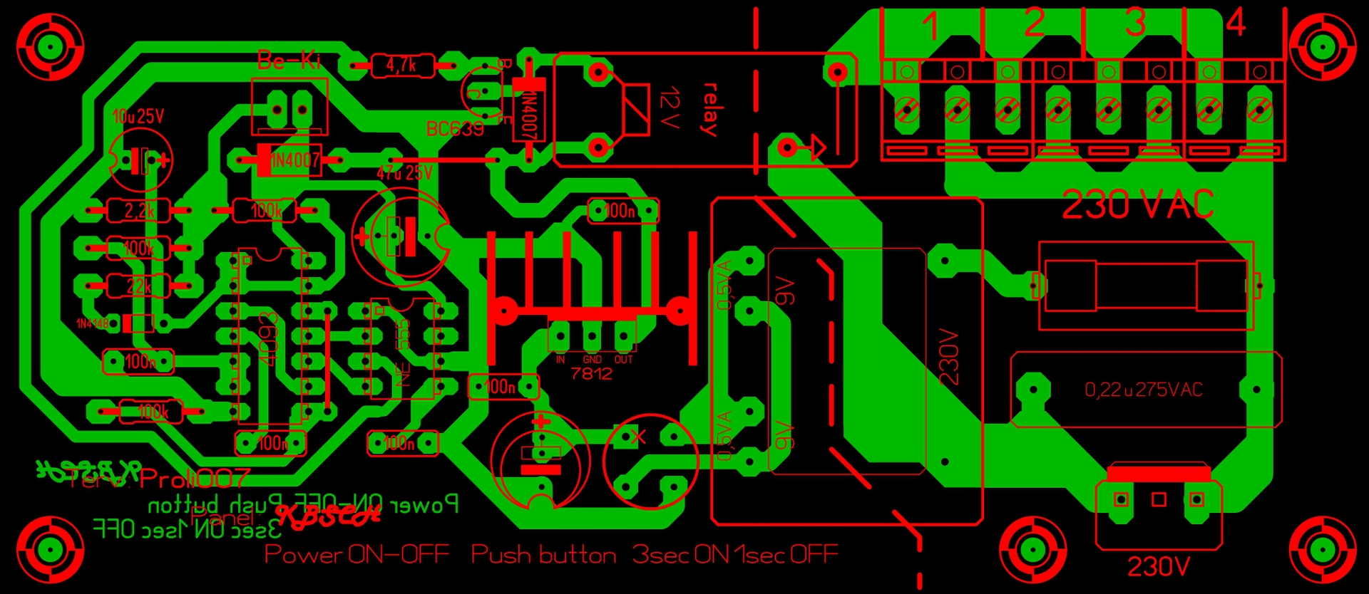
Sziasztok, készítettem egy paneltervet nyomógombos ki-bekapcsolós, proli007 tervéhez némi átalakítással. Szeretném ha megnéznétek van e benne hiba vagy egyéb általatok másként gondolt részlet.
Előre is köszi. A hozzászólás módosítva: Ápr 20, 2019
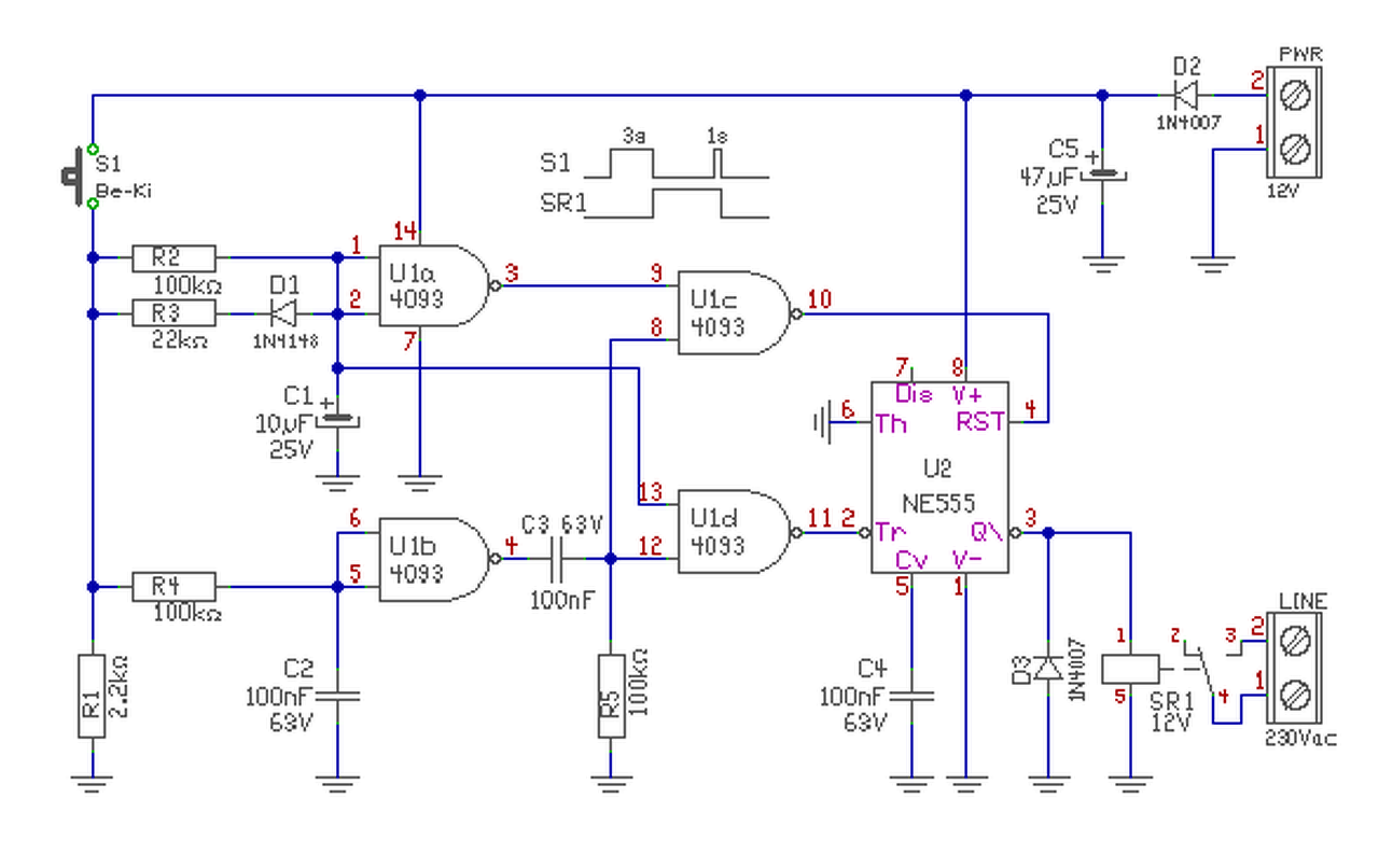
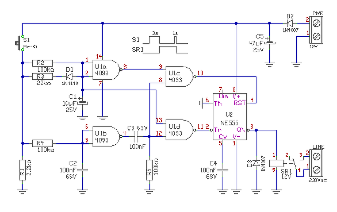
Szia! Kapcsolási rajz?
De így elsőre én tennék egy tranyót a relé elé ne az 555 hajtsa, meg egy biztit a biztonság kedvéért a relé kapcsoló körébe is. a 7812-t elforgatnám 180 fokkal, így nem kellene az átkötés és a test szál átmenne a 7812 lábánál nem kellene visszajönnie, a relé védő diódáját közvetlen a reléhez kellene tenni nem a panel másik felére.
Elhagyhatod. De ekkor az a probléma, hogy "Logic Level" Fet-et kell alkalmazni. Mert az 5V nem tudja kinyitni a Fet-et a kb. 2A áramhoz. Pld. IRLR024-et vagy erősebbet.
A hozzászólás módosítva: Ápr 20, 2019
Szia! A tranyót beterveztem, biztit kap a 230-as bemenet előtt az egész berendezés amit dobozbontás nélkül lehet majd cserélni. Az elforgatást ha nem nagy probléma hanyagolnám.
A hozzászólás módosítva: Ápr 20, 2019
A betervezett tranyó testet kapcsol, a relé is csak testet kap, valahogy áram is kellene szegény relének.
A 555 feletti átkötés nem kell mert a dióda pont jó lenne a helyére ami utána van. A hozzászólás módosítva: Ápr 20, 2019
HÚÚÚ. Ezért kellenek olyan emberek mint ti.
![]()
Altium formátumban is letöltöttem, ha kéred felteszem a nyák tervet, de ugyanaz a helyzet. Nekem is meglepő, de ez van.
Plusz a relé védődiódáját fordítva kell beültetni, mert így kapcsolásra zárlat lesz a 12V-os ágban.
Ezt láttad?
Idézet: „A 555 feletti átkötés nem kell mert a dióda pont jó lenne a helyére ami utána van.”
Szerintem ne fáradj vele, mert igazából nem ez volt a téma, hanem a tervezett új nyák.
Egyébként az optónak biztonsági szerepe is lehet/van. Ha meghibásodik a Fet (pld. DG zárlat), akkor nem engedi vissza a 24V-ot az Arduin felé. De hogy ez volt-e az eredeti opto alkalmazás megfontolásai között, azt nem tudhatom.
Azért azt leszögezhetjük, attól, hogy valami a neten van még nem biztos hogy jó is és, hogy működik is..
Igen a tervezett új nyák volt a téma, de én kezdetben megjegyeztem:
Idézet: innen idult a BS170 bekötése.„BS170 "S" az IRF9530 "G"-re megy, a BS170 "D" a "GND"-re ... hirtelen ennyi” Azért felteszem az eredeti panelt. A hozzászólás módosítva: Ápr 21, 2019
Én egyértelműen rossznak látom. De az eredeti képen nem látható a BS beültetése, mert a hűtőborda mögött van. Így lehet akár alulról is beforrasztva, vagy akár balettezhet is a tranyó.
Itt egy kicsit látszik
Beültetett panelhez hogyan csatlakoztatod az ISP vezetéket?
Látszik, csak ez nem a valóság, hanem egy virtuális 3D kép. Ahol természetes hogy úgy áll a tranyó ahogy a nyákterven van. Ez olyan mint egy szimulátor. Ott sem ég le a dióda..
Én is a Neten találtam, az alapján szóltam hozzá ... ha nem jó, akkor nem jó, ha jó akkor jó, ha pedig valaki megépíti beszámol, hogyan működik. Aki elindította a nyáktervet érdekes módon nem szól hozzá ... igaz húsvét van, majd nyilatkozik ünnepek után.
Rajta vagyok a dolgon csak még nem tudom hogy most akkor a rajz a rossz vagy mi. Addig meg még nem lesz teljesen tiszta minden nem építem meg nem akarom arduinot se tönkretenni meg mindent zárlattal. Ha jó lesz és működik meg fogom osztani a helyes rajzot meg mindent,hátha más is meg akarja építeni.
Sziasztok így hétfő reggel!
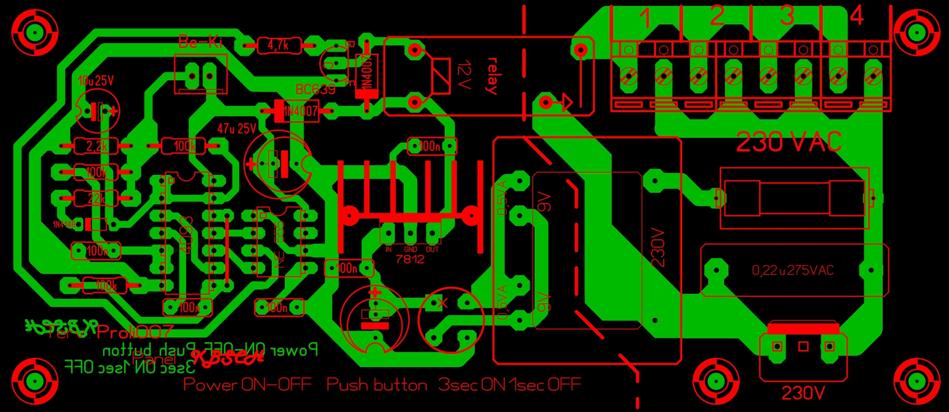
Bocsánat a segítő emberektől de sajnos tegnap dolgoznom kellet így csak ma reggel jöttem haza. Elvégeztem a módosításokat remélem már nem kerülte el semmi a figyelmemet. Köszönöm a segítségeket mindenkinek. A második kép lenne az én tervem A hozzászólás módosítva: Ápr 22, 2019
Le kellene ellenőriznie mindenkinek a saját környezetét ...
üdv!
Átrajzoltam Eagle programmal R_Ludvig "legfrissebb" Quad405 modját (mellékelt kép). Aki ráér esetleg és használja ezt a progit leellenőrizhetné nekem, hogy jó lett-e a kapcsolás, nagyon megköszönném. Én már vagy 100-szor átfutottam de az az igazi ha látja más is. Az alkatrészméretek még nem pontosak de az kapcsolásnál nem is fontos, majd a NYÁK-nál. Előre is köszi a segítséget |
Bejelentkezés
Hirdetés |





















