Fórum témák
» Több friss téma |
Fórum » Erősítőhöz való hangsugárzó védelem (koppanásgátló)
Témaindító: Thom, idő: Márc 14, 2006
Témakörök:
Tisztelt Fórumtagok!
40W-os előfokcsöves gitár erősítő be és kikapcsoláskor erős pukkanó hangot hallatt. Nem mindig, de az esetek nagy részében igen. Hangerő és csatorna állástól függetlenül. Az lenne a kérdésem, hogy ha egy segéd kapcsolóval egyszerűen leválasztom a hangszórót, akkor ez a zaj végfok IC-t terheletlenül éri: okoz-e ez károsodást? A kapcsolóra párhuzamosan rakott kerámia kondenzátor elegendő-e? Illetve van-e valamilyen bevált technika ennek a jelenségnek a kiküszöbölésére? Köszönettel
Húha
Most akkor elektroncsöves az az erősitő vagy IC-és ? Egy pontos tipus megjelölés nem ártana
Pontos tipust is megadhatsz, vagy ha saját készítés, akkor a kapcsolási rajzot. Mivel hangerő állástól független, ezért utána keresendő a hiba. A hálózati trafó primere a hálózatra kapcsoláskor nagy áramlökést, kikapcsoláskor pedig nagy feszültséglökést produkálhat. Ezek az impulzusok bejutnak a végerősítőbe, és csattan a hangszóró. A végfok sávkorlátozása ( nem kell 10MHz-ig átvinnie), valamint a tápegység zavarvédetté tétele jól jöhet. A szekunder oldali diódahít diódáinak áthidalása 10-100nF-al, valamint a primer oldali zavarszűrő alkalmazása megoldja a gondot.
A megoldást úgy hívják,hogy koppanásgátló...Gondolom IC-s végfok ,csöves előerősítő van a cuccban.
Én ugyan nem értek hozzá, csak kérdezem.
Mi értelme van egy ilyen öszvérnek?
A pontos tipus Marshall Valvestate 8040.
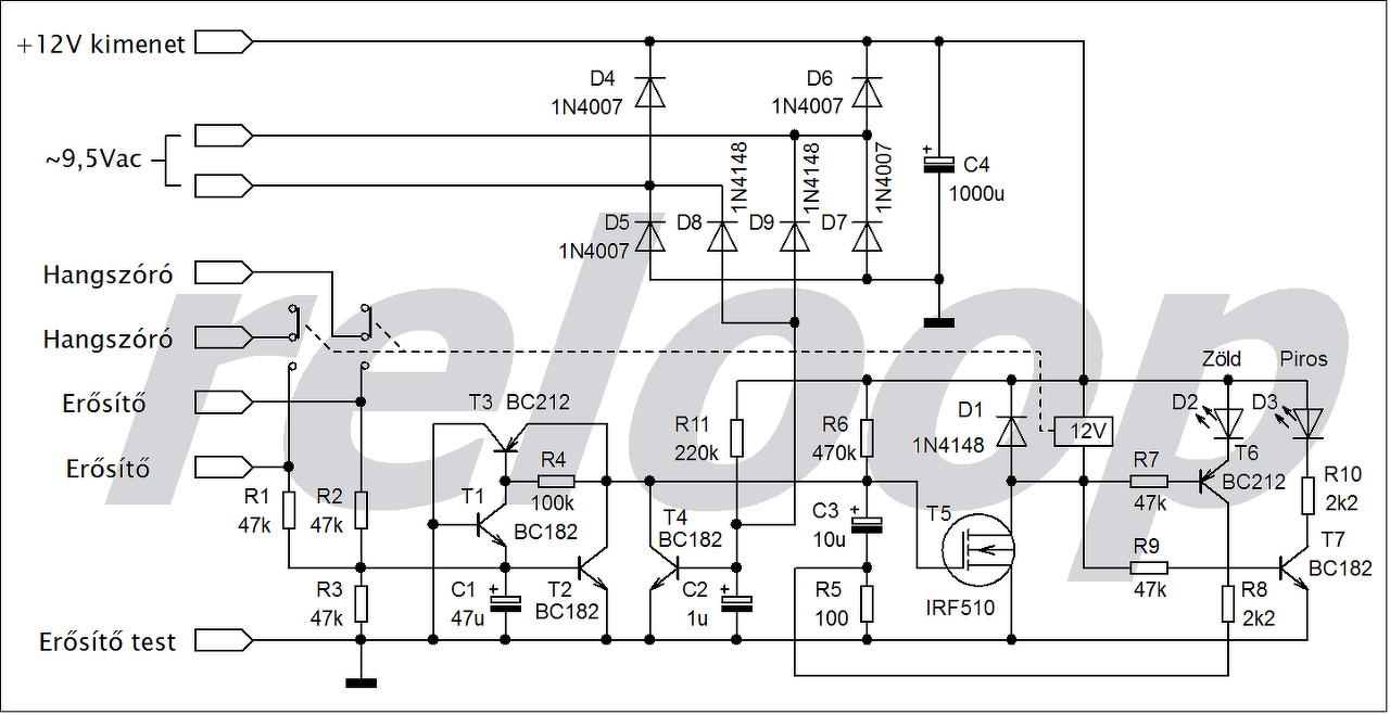
Gitár erősítők körében rengeteg ilyen öszvér megoldás van. A torzított csatorna előfoka csöves és ebben intézik el a drive részt a teljesítményt pedig egy IC-s végfok adja. Az előfokcsöves zenész 'szleng', valban csöves előfok lenne a helyesebb megnevezés. Kapcsolási rajzot mellékelem.
Értem.
Köszönöm szépen a választ.
Szia! Egy jó koppanásgátló az igazi megoldás, egyben a hangszóró is védve lesz a végfok IC esetleges meghibásodása esetén. Mekkora a végfok pozitív tápfeszültsége? Annak függvényében ajánlható konkrét kapcsolás.
pancser1960: A kérdező által feleslegesen nyitott téma áthelyezés miatt lett törölve a hozzászólás, melyet most visszaállítottunk.
Szia! Hi-Watt basszuskombómban egyszerűen egy-egy 2,2nF-os kondenzátorral van áthidalva a hálózati kétáramkörös kapcsoló mind két záró érintkező párja. Ez olyan kék színű kondenzátor, mint ami a PC tápokban, vagy egyéb kapcsoló üzemű tápban a szekunder oldalt köti össze a primerrel. Azt hiszem ezek az "Y" jelzésű kondik. Gondolom szikraoltás a feladatuk.
Engedd meg hogy módosítsam az észrevételed. Az előfokcsöves az azt jelenti, hogy az előfok láncban, általában a tozított csatorna utolsó tagjaként egy cső üzemel. A csöves előfok pedig egy teljesen csöves előfokozatot takar, általában két, vagy több ikertriódából felépítve.
Viszont ez mit sem változtat a problémádon. A pukkanásnak az is oka, hogy a rajzból ítélve letekert potikkal is az effekt hurok return aljzata csatlakozik a végfok bemenetéhez. Nem tudom használsz e valamit az effekt körben, de ha ott van valami, az mindig pukkanást válthat ki. Meg lehet próbálni, hogy a return aljzatba bedugsz egy rövidrezárt jack dugót (belsó ér összekötve az árnyékolással), és bár így nem fog szólni, de ki-be kapcsolva az erősítőt, kiderül hogy a végfok pukkan, vagy ami előtte van. Utóbbi esetben egy némító kis mikrokapcsolót lehet betenni, amivel rövidre lehet zárni értelemszerűen az effekt vonalat a földhöz. Természetesen előbb a hálózati trafó primer körében a kapcsolót kellene kondenzátorokkal átkötni.
Kedves #tothbela!
Ha jól értem akkor a kapcsoló mindkét ágával párhuzamosan egy egy kerámia kondi nF értékkel van kötve? Ezt kipróbálom hamarosan. Az előfokcsöves-előfok kiegészítést köszönöm, bár - ahogy írtad is - nem ekörül van a ló elásva ![]() #reloop A tápfesz +12V és -12V van a kapcsolási rajzon feltüntetve.
Hasznos javaslat! A kapacitás akár nagyobb is lehet Bővebben: Link.
Biztonság szempontjából pedig X2 elég Bővebben: Link.
Telefonról nem tudok rajzot küldeni, de végül is igen. Ha holnap délelőttig vársz, pc-ről küldök rajzot. Most melózok, itt nincs lehetőségem rá. A kondi minősége nem mindegy, ezek tipikusan nagy átütési feszültségű, nagy biztonságú kondik.
A hozzászólás módosítva: Jún 7, 2019
Köszönöm a linkeket. Végül is itt nem kötelező az Y.
A kérdésem a C53 kondira, vagy ha úgy könnyebb mérned, a pozitív lábához kapcsolódó valamely alkatrészlábra vonatkozik. Az R55 pozíciószámú 100 Ω / 3 W-os ellenállásból arra következtetek, hogy 20 V-ot is meghaladó feszültséget kell keresnünk. A TDA1514-nek akár ±30 V tápfeszültség is megengedett.
Uraim!
Köszönöm a hasznos tanácsokat és tippeket. Amint időm és lehetőségem lesz (alkatrész) kipróbálom és jelzem a tapasztalatokat. Köszönet az időtökért. balogatt
Sziasztok! Reloop kapcsolásában az IRF510 et bármilyen N csatornás fettel kiváltható?
A hozzászólás módosítva: Jún 30, 2019
Sziasztok!
Reloop kopp3-as védelméhez nem találok NYÁK tervet, esetleg nincs valakinél elfekvőben? Továbbá alkalmas a közös katódos DUO led meghajtására? A hozzászólás módosítva: Júl 24, 2019
Nincs előttem a kapcsolás, de közös anódos LED lehetőségére emlékszem. Ha ebben nem tévedek, akkor a közös katódos nem használható.
Sziasztok!
Vettem egy sztereó koppanásgátló áramkör kittet. de szeretnék egy szlip jelzőt építeni még bele hogy tudjam meddig csavarhatom a hangerőt. Tudtok e erre valami kapcsolást ? vagy ezt már tartalmazza a koppanásgátló ?
Valami közelebbi infó a kit-ről. Fotó esetleg rajz.
Itt van ez sztereo de egy led van rajta szerintem ezen nincs a led csak azt csinálja amíg nem kapcsolnak a relék addig világít.
A hozzászólás módosítva: Aug 7, 2019
Az csak valami üzemi led lesz.
igen . Ezért szeretnék kapcsolást szlip jelzőhöz
A szlip az aszinkronmotorok egyik üzemi paramétere, itt inkább clip-ről lehet szó
A LED funkciója az üzemkész állapot hiányának a jelzése. Ezért piros. Akkor világít ha valami gátolja a relék meghúzását, tehát nem szól a készülék.
A bekapcsoláskor egy szándékos késleltetés van, ami alatt a végfokozat fel tud éledni, ezért van ilyenkor néhány másodperces jelzés. |
Bejelentkezés
Hirdetés |














