Fórum témák
» Több friss téma |
Fórum » Erősítőhöz való hangsugárzó védelem (koppanásgátló)
Témaindító: Thom, idő: Márc 14, 2006
Témakörök:
Szia ha rám hallgatsz akkor a tranzisztorokat foglalatba teszed be,mert ha elromlik akkor megöszülsz mire kiszeded.Én sima ic foglalatot forrasztottam be ha elromlik 1 mozdulat a csere.
Egy ilyen manipuláció csak a tesztelés alatt létjogosult. Kész áramkörben stabilan be kell kötni a tranzisztorokat.
Nem romlanak el a tranzisztorok csak úgy maguktól. Ha foglalatba teszed, akkor számolnod kell azzal is, hogy kimozdulhatnak, tehát a hibalehetőségek száma sokszorozódik!
Én megjártam a tranzisztor cserével.Saját hibából tönkre ment 2db tranzisztor és akármilyen óvatosan próbáltam kiforrasztani felégett a fólia.Vettem másikat foglalatba raktam több mint 2 éve úgy müködik hiba nélkül.Nem ördögtöl való a foglalat használata.Csak jófajtát kell venni.
Vagy "nyákot" és "pákát" kell használni.
Én full amatőr vagyok de nekem még hála istennek nem vált fel fólia. Ebbe ne értsen senki semmi rosszindulatot, csak írásban nem tudom átvinni a hangsúlyt.
Amiről beszélünk az a kinai panel két oldalas,nagyon vékony fólia csíkokkal.Sima egyoldalas panellel sose volt bajom még alkatrész cserénél.
Egyetértek, sokszor profi készülékekben is használtak foglalatokat még szkópokban is. A másik, tranzisztor is tud csak úgy magától meghibásodni, jártam úgy to39-essel, hogy aranyozott lábu cucc volt és alig találtam meg a hibát, mert tőben elkorrodált a lába onnét tünt fel, hogy kicsit megnyomtam és leesett a feje...
A hozzászólás módosítva: Aug 10, 2019
Hello! Már megbocsássatok, de nehéz azonosulni ilyen állásponttal. Egy jól méretezett-kivitelezett áramkörben a tranzisztor szinte "soha " nem megy tönkre.
(Én is szoktam tranyót tönkretenni, mikor a "dugipanelben" próbálok valami áramkört, és elnézem hova dugtam a vezetéket. Ekkor a 8A-es tápom kapásból leamortizálja. Csak egy nyomtatott panelben lévő alkatrésszel ilyen nem igazán fordul elő.) Igen, profik is követnek el szarvashibákat. Ha már a szkópot felhoztad, az pont élő példa arra, hogy az egyébként kimunkált szkóp teljesen használhatatlan lesz, pont a foglalatban elhelyezett tranyók miatt. De egy profinak is ismerni kell azt az axiómát, hogy "nem baj ha az ember néha hülye, csak ne ragaszkodjon hozzá!" De sajnos ezt sokszor vagy nem ismerik, vagy nem tartják be. Az, hogy volt egy szem tranyó, aminek elkorrodált a lába, az még nem indokol semmit. Mert ez olyan, mintha azt mondanánk, hogy "-Hordjál magaddal mankót, mert ha egyszer eltörik a lábad, milyen jó lesz hogy épp van nálad!" Szóval egy esetből nem érdemes statisztikát készíteni, kivétel ha érdekeink fűződnek hozzá. Egy hibás tranyót pedig kellő gyakorlattal, csuklóból ki lehet forrasztani egy áramkörből, csak a módját kell ismerni. Elcsipkedve a lábakat egyenként kiforrasztva, az égvilágon ne lesz semmi baj. Csak "normális eszközökkel, hőfokkal" és kellő gyakorlattal kell elvégezni a dolgot. Tehát ezért általában nem teszünk foglalatot semmihez, aminek cseréje nem indokolt. Kivételek mindig vannak, de azok nem az általánosításokra valók..
Viszont maga a foglalat is egy hibalehetőség, mivel abban érintkezőkön keresztül csatlakozik az alkatrész, és nem forrasztott kötéssel. Az érintkezők oxidálódhatnak, kontakthibássá válhatnak, változhat az átmeneti ellenállásuk. Rázkódásra kimozdulhat az alkatrész belőle. Műszerekben, nagyfrekvenciás eszközökben számíthat az alkatrész lábának a hossza is, amit a foglalat beépítése megnövel. Összességében a foglalat a javíthatóságot valamennyire növelheti, de az üzembiztosságot csökkenti, és adott esetben az áramkör paramétereit ronthatja. Ezért csak akkor használok pl. IC foglalatot, ha azt valami kifejezetten indokolja: pl. néha elromlik az IC, és még nem sikerült az okát megtalálni és/vagy megszüntetni. Vagy mondjuk az áramkört tesztelni szeretném többféle, azonos lábkiosztású, de más típusú IC-vel.
A hozzászólás módosítva: Aug 11, 2019
Ezzel egyetértek, de azért a jó foglalat is ritkán hibásodik meg, én is csak abban az esetben szoktam használni (ráadásul a jó az nem is olcsó) ha fontos a cserélhetőség. MOst javítottam egy elég rendesen felépített japcsi receivert, érdekes, a végtranyók foglalatban voltak és persze jórészt a régen elég divatos wire wrap bekötésekel, voltak a panelok bekötve.
Furatgalvanizált panelen meg kell azért izzadni, hogy felváljon a fólia.
Ezt cáfolom,javításnál elvágtam a tranzisztor lábait,úgy próbáltam kiforrasztani,de ahogy megolvadt az ón és húztam ki a lábát máris jött fel a fólia.Nyilván igazad van,ha jó a nyák de ez nem az volt.Nem általánosítom ezt a hibát,ezzel a panellal jártam így.A foglalatok amiket használok,régi Mechanikai Laboros aranyozott Ic foglalatok,mind öregebb mint 30 év.Sok helyen használtam már őket,valahol már vagy 10 éve benne az alkatrész és semmi bajuk.Pedig Co hegesztő elektronikáját javítottam vele ahol kap mindent,csak nem sterilt,nap mint nap használom és 10 éve kutya baja.Megértem hogy a végleges forrasztás a 100% de nekem semmi bajom nem származott a foglalatokból eddig.Persze én is vettem már filléres foglalatokat de azok zöme tényleg kritikán aluli minőségű.
Sziasztok!
A végfokom tápfeszültsége névlegesen +-65V, ehhez számoltam az UPC1237-es áramkörhöz R8 értékét 22k-ra. A kérdésem az lenne, hogy 2W, 3W vagy esetleg 5W ellenállást használjak?
Hello! A 65V mellett is csak maximum 200mW a terhelése, tehát akár egy 0,6W-os is megfelel.
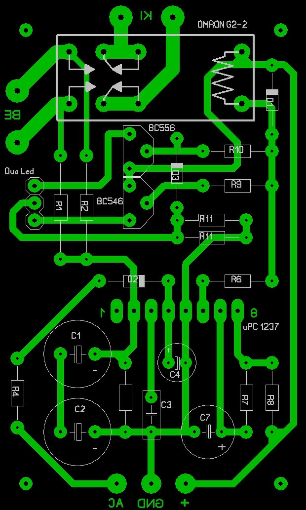
Sziasztok! Készítenem kellett utólagosan hangszóró védelmet egy erősítőbe. Az uPC 1237-re esett a választás. Elkészítettem, a próba során hangszóró nélkül próbálgattam. A következőt tapasztaltam: a kettes lábon és a test között van ugye a két darab szembe fordított 470µF-os kondenzátor. Nem tudom miért de a kondenzátorok pár perc alatt fel töltődnek 0,5-0,7 volt közé, ami elé is ahhoz, hogy a védelem működésbe lépjen. Ha van hangszóró a kimeneten akkor ugye a hangszóró ellenállása+az 56kohm-on keresztül testen van, ez által nem tud 0,1 volt fölé menni a kondenzátorok feszültsége. Nem tudom, hogy ez az ic-hibája lehet-e? Arra gondoltam mi lenne ha tennék a két sorba kötött kondenzátorral párhuzamosan egy 100kohm értékű ellenállást? Kicsit kutakodtam az interneten, és találtam olyan rajzot ahol van ellenállás a kondenzátorral párhuzamosan (56Kohm). Tudom nem életszerű az, hogy nincs hangszóró az erősítőre, de mi van akkor ha az erősítönkön van hangszóró kapcsoló? Kíváncsi vagyok a véleményetekre!
Az alábbi rajz alapján készítettem.
Ezen a terven, tettem egy ellenállást a kondenzátorokra, erre gondoltam.
A hozzászólás módosítva: Szept 1, 2019
Itt vannak azok a rajzok, ahol van ellenállás a kondenzátoron.
Szerintem megválaszoltad a kérdést magadnak. Jól körüljártad, anyagot gyűjtöttél, jó munkát végeztél. A kondival a soros ellenállás szerintem simán berakható, más rajzok is ajánlják. Az IC-nek gondolom van azon a lábán egy picike szivárgó árama, ami nagyon lassan feltölti a kondikat.
A hozzászólás módosítva: Szept 1, 2019
Szia! Itt nem a hangszóró, hanem az erősítő kimenete hiányzik a teszt során. Ennek hiányában az 56k ellenállásoknak 0 V-ot, azaz testet kell adnod, ha a jól működő erősítőt akarod imitálni. Köss ide pár voltnyi pozitív, majd negatív feszültséget, erre némi késleltetés után a relé bontásával kell válaszolnia az áramkörnek. Szabadon hagyott bemenet nem fordul elő üzem közben, így vizsgálni való sincs rajta.
A 2-es láb előtti RC elemek feladata, hogy az előforduló legkisebb frekvenciájú és legnagyobb amplitúdójú jelet még ne lássa a védelem DC hibának, viszont tényleges hiba esetén minél rövidebb legyen a beavatkozási idő. Ezzel kapcsolatban tanulmányozhatod Skori táblázatát.
Szia! Ott az adatlapon: a 2-es láb tipikus árama 12,5 uA.
Az általad berajzolt ellenállás akkor jut szerephez, ha növelni szeretnéd a megengedett hiba feszültséget, persze akkor a korábbi 56k ellenállásokat is át kell méretezned, hogy a pozitív és a negatív küszöbfeszültség valamelyest szimmetrikus maradjon. Az adatlap egy számítási példával ezt nagyon szépen levezeti.
Szia
Szerintem felesleges a kapcsoláson a két szembe fordított kondenzátor. Az adatlap szerinti tipikus küszöbérték: +0,62V, -0,17V, ami elég aszimmetrikus. A kondenzátorral soros ellenállás akkor kell, ha kikapcsoláskor az erősítőd tápoldalai nem szimmetrikusan merülnek ki. Egyébként jó kapcsolás ez. Rengeteg épített végfokba megépítettem áramvédelemmel kiegészítve.
Sziasztok az UPC1237 védelmet sokat tanulmányoztam és építettem is nekem . Még 90V os veg 120V os tápfeszűltségű verzio is van belőle. Mind tökéletesen műkődik. Söt akár 1kw os erősitőben is. Mimd tesztelve lett! Megfelelő méretezés mellett kiváló kis védelem.
Sziasztok!
Köszönöm a válaszokat, az infókat, a tanácsokat Mindenkinek!
Ennyire magas tápfeszültség esetén célszerű már külön tekercset használni a védelemnek, és az egyéb kiegészítő áramköröknek. Ezzel minimalizálható a védelemben lévő relé feszültsége és a tápfeszültség közti különbség, azaz nem kell elfűteni több W-nyi meleget.
Jellemzően a 12V-os segédáramkörök az elterjedtek (védelem, hűtés, előerősítő, stb.), amihez kényelmesen lehet relét is találni, tehát a 12V-os segédfeszültség kialakítása a legkézenfekvőbb. Az upc1237 gyári feszültségtűrése max. 60 V.
Vártam a válaszod .Köszönöm tudjuk
(mindig az elfűtésen akadsz fent )
Kérdéseket vet fel bennem, hogyha tudod a jó megoldást, tudod az IC gyári ajánlás szerinti korlátait, akkor miért ajánlod pl. 120 V-ra? Ez pontosan szembe menne az ajánlott és célszerű megközelítéssel.
|
Bejelentkezés
Hirdetés |












(mindig az elfűtésen akadsz fent ) 




