Fórum témák
» Több friss téma |
Fórum » Erősítőhöz való hangsugárzó védelem (koppanásgátló)
Témaindító: Thom, idő: Márc 14, 2006
Témakörök:
Itt az hogy használható e, vagy ajánlom teljesen más kérdés. Én csak egy lehetöséget vázoltam fel.
Szép déutánt kívánok minden fórumtársnak!
Építettem egy JLH-t régebben, és csak egy kőegyszerű védelmet raktam hozzá össze. Most szeretném ezt is szépen megcsinálni, nincs is különösebb nehézség ezzel, viszont ez nem egy egyszerű védelem akar lenni, hanem ez "vezérli" az egész erősítőt. Olyan információkat hivatott kijelezni, mint a csatornák hőmérséklete, vagy figyelmeztet, ha valamelyik biztosíték nincs rendben, vagy ha esetleg túl melege lenne. Mivel ez vezérli a trafó bekapcsolását is, ezért kézenfekvő dolognak tartottam egy kikapcsolási időzítő funkciót is belerakni, mert volt már hogy bekapcsolva felejtettem. Arra gondoltam, hogy a kimenetet fogom figyelni, és ha nem érzékelek rajta jelet akkor egy idő után elindítom az időzítőt. Ezt milyen kapcsolással tudom a legjobban megoldani? A hozzászólás módosítva: Nov 6, 2019
Sziasztok!Meg építettem ezt a koppanásgátlót,de amint meg kapja a 12v-ot azonnal behúz a relé
Tudnátok segíteni hogy hol lehet a hiba? Alkatrészek újak s a nyák is jól van meg csinálva. A hozzászólás módosítva: Nov 14, 2019
Meg van a hiba
Az egyik tranzisztor lábkiosztása nem felelt meg a nyomtatott áramköri rajzzal,de kissé hajlítottam a lábon,s most már tökéletesen működik. Egyenfeszültség érzékelésekor azonnal el enged a relé,s kb 15mp múlva újra bekapcsol. szuper kis kapcsolás
Hurrá! Akkor már csak az igekötőkkel kellene megismerkedni.
Szia! A cikket itt találod. Mint már tárgyaltuk, a T2, T3 bázisa normál üzemben lebeg, ami nem megbízható állapot. Érkezett már panasz, hogy indokolatlanul is leoldott a relé.
Mással kötekedj jó?
Szia István!
Mèg a gyakorlatban nem volt időm le tesztelni. Èn a kèsleltetèst kissè meg nyujtottam a c3 47nf kondit ki cserèltem 100uf ra mert nekem túl hamar húzott be a relè,de amint a gyakotlatban is sikerült ki próbálni akkor fel teszem ide a tapasztalataimat,hátha másnak segítsègül jön.
Sziasztok
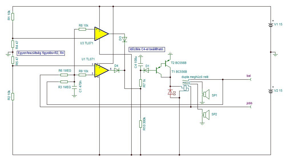
Én is felteszek egy kapcsolást. El semmivel sem jobb, vagy egyszerűbb mint az összes többi. De van mégis előnye. Az, hogy nagyon érthető átlátható a működése. A baloldali két fesz. osztóval lehet beállítani, hogy mekkora kimeneti DC szint-re szakítsa meg a relé a hangszóró áramkörét. C4-el lehet a bekapcsolási késleltetést állítani. Az erősítő kikapcsolásakor, ha a tápfesz 15V-ról 12-re csökken, a relé már elenged, így kikapcsoláskor sem durran a végfok. D1 a tranzisztorok BE diódáját védi a zener hatástól, D2 pedig a kollektor emitter réteget, a tekercs kikapcsolási tranziensétől. Az OPA-k kimenete negatív tápon van normál üzemben, amit D3, D4 választ le a kondenzátorról. Amennyiben a hangszóró kimenetek valamelyikén a DC szint meghaladja a 150mV-ot, valamelyik OPA kimenete átbillen a pozitív tápfeszre, ezzel R7-en keresztül kisüti C4-et, aminek hatására T1,T2 lezár és a relé elenged, megszakítva ezzel a hangszórók áramkörét. Azért ha valaki hibát találna, kérem jelezze, bár az áramkör már 20 éve is jól működött.
Üdv! Eddig ez alapján építették a kollégák.
Egyik sem jobb a másiknál. Számomra átláthatóbb, amit én raktam fel. Aki nem érti maradéktalanul ezeket a kapcsolásokat, de megépíti és használja, azoknak lehet jó.
A tantál is veszíthet idővel a kapacitásából, vagy bezárlatosodhat.
Mérj az ellenőrzési pontokon!
C22 kiforrasztva mérve 4,6uf
Cserével nincs változás.
Az R19 hová kapcsolódik? Mi a készülék típusa? Hátha találnék teljes rajzot.
Grundig R2000-2 névre hallgat. Van teljes szervizkönyvem csak 45 mega.
Egy +12v mute pontra vezet a kérdéses ellenállás.
Mekkora a feszültség ezen az 5-ös jelű dróton? Hatással van-e rá a Mute kapcsoló?
A relék behúzásához elég gyorsan kell 12 V-ról nullára váltania, hogy C22-n keresztül a T5 bebillenjen.
Megvan!
Mute kapcsolóra nem változik semmi. A bemenet választó kapcsolók hibáskodtak. Rámértem az 5-ös pontra. Mikor egészen be van nyomva a nyomógomb,akkor +15,6V-ra billen majd ha kicsit kijön a gomb akkor hirtelen 0,2v-ra. Bevolt ragadva és mindig 15 voltot adott. C22-n billen a T5 tranyó?
A C22 kondenzátoron nem megy át az egyenfeszültség. A benne lévő töltés D7-en keresztül egy rövid időre negatívba viszi T5 emitterét. T5 a T4 kollektor-bázis félvezető rétegén keresztül kap bázisáramot. Miután T5 kinyit T6 lezár és R21-en keresztül nyit T7, mely a relének ad feszültséget. A bekapcsológombbal egybeépített p5-p6 feszültséget juttat R14-re, amitől T5 mindaddig nyitva marad míg nem észlel a védelem kimeneti DC hibát. A "billenés"-sel erre az öntartó állapot kialakulására szerettem volna utalni.
Értem.
Legalább elmagyarázod hogy mi mire szolgál.Köszönöm a segítséged.
Sziasztok
Valakinek meg volna ennek a hangsugárzó vèdelemnek a rajza? Előre is köszönöm ha meg osztaná velem.
halihó! Olyan kérdésem lenne ha upc1237 védelmet szeretnék használni de kapcsoló üzemű tápegységem van akkor hogyan kell bekötni? +-93V van a táp kimenetén!
Üdv! Az uPC1237 60 V-ig használható a gyártó ajánlása szerint. Vagy más áramkört választasz, vagy készítesz segédtápot.
±93 V esetén a relé esetleg koppanásgátlásra alkalmas, egyenfeszültség megszakítására aligha, mert ívet fog húzni. DC hiba esetén rövidre kell zárnod a kimenetet Bővebben: Link
Sziasztok!
Építettem egy három hangszóróból (1 db mélysugárzó+ 2 db 2 utas autóhangszóró) álló "zenedobozt" egy ilyen erősítővel. A bekapcsoláskor fellépő irdatlan puffanás kivédésére találtam ezt a megoldást. Működik is a dolog, kivéve, hogy a védelem beépítése óta a hangerő szabályzó állásának kb. 80%-tól lekapcsolja előbb a 2 utas, majd pár pillanat után a mély hangszórót. Bevallom nem vagyok egy műszerrész zseni, így ez már bőven meghaladja a képességeimet. Tudnátok esetleg segíteni, hogy mi lehet ennek a jelenségnek az oka? Orvosolható vagy ez egy normális működés? Köszönöm előre is.
Szia, vagy elfogy a tápfeszültség a védelemnek és azért old,vagy sok az egyenfesz a kimeneten azért old.Mérni kellene.
Nagyon szépen köszönöm a választ. A védelem tápfesze egy valamilyen trafó, amit a fiókban találtam és kb. 12 V AC volt a kimenete, de semmi felirat vagy egyéb info nincs róla sajnos.
A mérés mennyire komplikált? Multiméterem van és használni is tudom egy bizonyos szinten |
Bejelentkezés
Hirdetés |
















