Fórum témák
» Több friss téma |
Fórum » 5 W LED-es (izzók) kiégésének jelzése Arduinoval
Témaindító: fodisoft, idő: Márc 11, 2020
Témakörök:
Az előzőekben már említettem, hogy próbáltam.
Túl nagy az 5A. Sajnos 20mA és 0 mA között néha egybefolyik a visszaadott fesz. Nem mérhető biztonságosan.
Az előzőekben írtam, hogy sajnos a fotodióda nem megolgható a panel és az izzó/LED távolsága és a vezeték hiánya miatt.
Tehát, ha jól értem, csinálok 2 komparátoros áramkört, és az állapotot úgy tudom nézni, hogy amikor nem húz a kimenetre kötött relé, akkor biztosan ég a cucc? Ha pedig húz, akkor vagy szakadt, vagy zárlatos?
true RMS-t mértem vele.
az arduino felbontásának fele 512 ugye. A visszaadott értékek pedig 512 és 516 között változtak.RMS-t számolva 13ma és 14mA között.
Egyébként először a kereskedelemben is kapható fényérzékelőkban gondolkodtam, de ezt ugye a vezetékelés miatt el kellet vetni. (Na meg a külső fény miatt)
Akkor viszont egyszerű feszültség mérés a led előtét ellenállásán akár egy külön pic -arduino ADC bemeneteit használva (ablakkomparátorként) ha alacsonyabb a feszültség mint a tápfesz- led nyitófeszültség akkor zárlat, ha nincs feszültség akkor szakadt , a helyes érték táp- led nyitófeszültség ha ez magasabb mint 5v akkor az előtét ellenállást két darabból kell csinálni hogy a maximálisan rajta eső feszültség ne haladja meg az 5v ot ...
A hozzászólás módosítva: Márc 11, 2020
Lehet hogy nem jó az ötlet de elvileg működnie kell
rosszul rajzoltam a GND ágba kell tenni az ellenállásokat .
Köszönöm szépen a fáradozásodat, de nem ledről van szó, hanem 230VAC led lámpáról.
Nos ez most lett elsőként explicit kimondva, idáig csak találgatás volt.
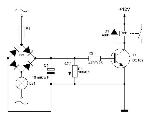
Valaki lenne szíves megnézni ezt a rajzomat, és megmondani, működőképes e?
Korábbi rajzom
Én attól tartok, hogy a graetz miatt nem égne a lámpa.
Az R1 legyen azért 100 ohm 0.25-0.5 wattos, a tranzisztor bázisa elé pedig tegyél be egy soros párszáz ohmot és ha világít a "lámpád", meghúz a relé..
C1 negatív az emitter oldalon legyen. A hozzászólás módosítva: Márc 12, 2020
@ferci: Igaz
@fodisoft: Azt leszámítva hogy a tranzisztor folyamatos életveszélyben van (legalább egy ellenállás tegyél a bázissal sorba), nincs a hálózattól galvanikusan leválasztva, és nem kontaktust ad, tulajdonképpen igen.
Igen.
A 0.7 voltot ne írd oda, mert ott nem jellemző.. az nem direkt Ube, hanem kicsit több 17..20 mA-es áram esetén. A hozzászólás módosítva: Márc 12, 2020
Tehát ez biztosan működik, és a ledlámpa is világítani fog, ellenállások nem égnek el.
Esetleg segítenél a leválasztásban?
Abban nehezen, mert nem tudom, mid van...
Egyszer kell egy leválasztott 12 voltos táp, aztán a relé helyére tegyel egy optocsatolót az arduino felé, annak is természetesen külön táppal. Persze az is megteheted, hogy direkt az elkóval párhuzamosan nem ellenállást és tranzisztort teszel be, hanem az optó diódáját ( ha a 20 mA nem lesz 100...). Aztán táp se kell. A hozzászólás módosítva: Márc 12, 2020
Ez elég veszélyes megoldás mert a tranzisztoron meg a testen is megjeleni a teljes hálozati feszültség. Használj inkább tekercses áramméröt. Ezen csak áthuzod a hálozati kábelt (a tekercs nyilásán), és teljesen szigelt vagy a hálozattol. Remekül müködik.
5A AC sensor A hozzászólás módosítva: Márc 12, 2020
Tehát, ha nem raknak bele nagyobb teljesítményű ledlámpát?
Persze... ahhoz kell méretezni, amit használnak.
Próbáltam a kínai verziót, csak nem kapcsol pontosan.
Amikor bekapcsolo, azonnal húz, de kikapcsolás után eltelik 2-3 mp is amíg észleli. ![]() Vagy be lehet állítani? Csak én vagyok béna? A hozzászólás módosítva: Márc 12, 2020
Egy kia hiszterézise van, de az talán abbol is adodhat, hogy a LED sem kapcsol ki azonnal ( nem tudom, hogyan kapcsolod) . Nálam a vizmelegitön van ilyen és már évek ota hibátlanul megy. Meg kell nézni milyen az áramkör kialakitása - lehet, hogy vannak ott kondenzátorok. Azok értékét kell esetleg csökenteni. De kapni tekercset elektronika nélkül is, ott nyugodtan kisérletezhetsz.
A hozzászólás módosítva: Márc 12, 2020
Lehet, hogy az áramváltó utáni egyenirányító pufferkondija túl nagy, és ez okozza a kissé nagy kikapcsolási késleltetést.
Ha én azt tudnám melyik...
Na meg SMD az egész, nem biztos, hogy ki tudom cserélni.
Jó fénykép mindkét oldalról esetleg segíthet.
C1 -es sárga SMD kondenzátor. Az egyenirányító Greatz, az D1 - D4 dióda, az R6 szerepét kéne tisztázni.
|
Bejelentkezés
Hirdetés |













