Fórum témák
» Több friss téma |
Fórum » Egyfázisú motor forgásirány váltása mágneskapcsolóval
Témaindító: Pedrobácsi, idő: Jún 12, 2008
Témakörök:
Valaki Tudna küldeni egyfázisú motor forgásirány váltásához rajzot? Lehetőleg mágneskapcsolóval!
Az alapjait értem(fő- és segédfázis stb.).
A mágnes kapcsolót úgy kösd be hogy meghúzáskor cserélje fel a segédfázis tekercs kivezetéseit.
(2 áramkörös váltó )
A 3 fázisú motorokhoz is 2 mágneskapcsolót használnak fel irányváltásra. Ez esetben is 2-t kéne használnod, 2 érintkezővel a fázist, nullát kapcsolod, a másik kettővel pedig - a mágneskapcsolókon megforgatva - a segédfázis tekercsét. Így amelyiket húzatod, arra fog elindulni. A keresztreteszt is megvalósíthatod.
Azt mondod hogy az alapjaival tisztában vagy
Akkor a megoldás is nem egy bonyolult dolog szerintem bár a mágneskapcsoló, hááát menet közben biztos cikrítana eléggé főleg ha nem egy 750w motort kívánsz így vezérelni.Meg szerintem nem is tenne a csapágyazásnak meg az egész mechanikának jót az, hogy mondjuk 1500 percenkénti fordulatnál egyszer csak forgásirányt váltasz. Mindenképpen álló helyzetben kéne ezt megtenni. Az elv végül is egyszerű bármely két fázis felcserélése forgásirány váltást eredményez. Nem tudom hogy a te motorod indítókondenzátoros+állandó vagy csak állandó mert akkor még egy kicsit bonyolódik. A legegyszerűbb szerintem egy irányváltó kapcsoló lenne. De mágneskapcsolóval is meg lehetne oldani.de szerintem fölösleges csak a költségeket növelné. Bővebben: Link
Hello!
Nos, én megrajzoltam a kollegák ajánlatát. Hozzátenném, hogy csak fixen bekötött (tekintve, hogy a kapcsoló, csak a fázist kapcsolja, és segédfázis tekercsű motorhoz megfelelő! Biztosíték kialakításról magadnak kell gondoskodni. üdv! proli007
Szia
Kérdezni szeretnék Itt írtad hogy a kapcsoló nem jó, vagy valami ilyesmit írtál, miért nem jó, bocsánat ha rosszul értelmeztem.
Szia!
Nem emlékszem, hogy azt írtam volna, de miért is nem lenne jó? Az, hogy valami mire alkalmas, az nem csak a műszaki tudása, hanem az igények fogják eldönteni. Egy kapcsoló (de lehet ez eramkör is) akkor problémás például, ha pld feszültség kimaradás követően, elindul "magától" a gép! Na ez, a gáz!!! Pedrobácsi írta: "Lehetőleg mágneskapcsolóval!" üdv! proli007
Jó, de csak szükségmegoldás. A tekercs forgatásához 2 érintkezőrendszert kell felhasználni, így a 3.-kal csak egysarkúlag lehet leválasztani a hálózatról a motort, ami nem egészséges.
Egyébként - 3 fázisú motorral ellentétben - az üzemi fordulatszámok tartományában nem feltétlen következik be a forgásirány megváltozása az átkapcsolás ellenére sem. Mindig ajánlatos megvárni a teljes kifutást.
Köszönöm igazad van!
A biztonság az első nem jó dolog lenne ha a körfűrész feszültségkimaradás után önálló életre kelne én meg pont rajta ülve a sörömet innám.
Akkor mágneskapcsoló segédérintkezőivel a motor forgásirány változtatása előtt a motor lekapcsolását is meg szokták oldani, vagy nem?
Én ezt a rajzodból nem látom biztos nem jól néztem ne haragudj csak kérdezősködök és megpróbálok tanulni nem kötözködni szeretnék.
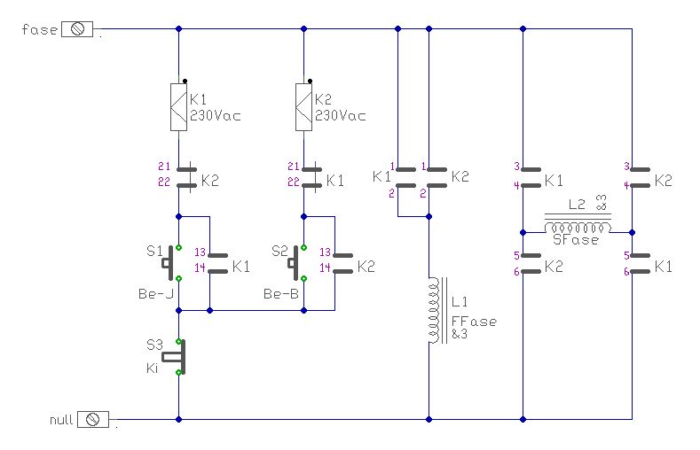
Ha még nem oldottad meg, én igy csinálnám...
K1 és K2 mágneskapcsolók, az irányokat kezdeményezik az S1 és S2 nyomógombokon keresztül... K3 a motor fázistekercsét kapcsolja Olyan mágneskapcsolók kellenek aminek 3db záró és egy nyító érintkezője van... az S3 nyító nyomógombbal állíthatjuk meg a motort. A K3-al sorbakötött K3 kontaktja az öntartást biztosítja...
Hello!
Semmi gond. A kereszretesz miatt (egyik mágneskapcsoló nyugvó segédérintkezője a másik működtető körében van és viszont) amikor valamelyik húzva van, a másik már nem működtethető, csak ha a kigombot előtte megnyomtuk. Természetesen, mivel késleltetés nincs, a kifutási időt nekünk kell megvárni. üdv! proli007
Hello!
Jó, a megoldás, de csak akkor, ha a segédfázisnak, csak az indítás ideje alatt kell feszültség. (Begomb elengedésével megszűnik a feszültség.) A K3 két záró érintkezőjének párhuzamosítása helyett, inkáb az egyiket áttenném a fáziságba. üdv! proli007
Köszönöm válaszod
Utánna már láttam hogy fel van cserélve hirtelen nem tűnt fel. A kifutási idő a motor leállását jelentené?
Hello!
Természetesen azt jelenti. Nem minden gép szereti, ha azonnal forgásirányt váltunk. Egyébként Pedrobácsi nem írta, mekkora teljesítményű és milyen gépről van szó. (Bár egyfázis esetén nagy azért nem lehet.) üdv! proli007
Sziasztok! Kösz a sok tippet! Különben egy gumiszerelő gép áttételes motorjáról van szó , ami 350W 3 ~
De ezt kel lcserélnem egy fázisúra! Azért kell mágneskapcsoló, mert két lábpedál nyomó üzemelteti! A három fázisú elektronika adott (mágneskapcsolókkal) csak azt kell átkötöznöm! Még egyszer köszi a rajzokat!
Ja, és a fordulat miatt nem kell agódni, mert az áttétel miatt ha kioldod szinte azonnal megáll a motor!
Hello!
Lehet, nem is kell a motort kicserélned, csak kondenzátorral kialakítani a segédfázist. Akkor is lehet mágneskapcsoló, csak a mágneskapcsoló érintkezőinek kapcsolása lesz kicsit más. üdv! proli007
Csak erősen csökken a teljesítmény ( kivéve ha csillagba volt kötve a motor és át lehet kötni deltába.Bár akkor is csökken)
Helló !
Nem akarok kötözködni, de nem értem, hogy a vezérlést miért nem a fázis ágban használjátok ? Szerinem az utólagos hibakeresés is könnyebb.
Szia!
Nem tudom vezérlés alatt mire gondolsz? Talán a nyomógombok elhelyezésére? Szerintem az mindegy, még hibakeresés szempontjából is. üdv! proli007
A mágneskapcsolók egyik kivezetése a nullán lenne, arra gondolt a kolléga. Úgy szokták ábrázolni és kötni.
Hello!
Lehet, én nem vagyok villanyszerelő, tehát a szokásokat sem ismerem. De lényegi különbséget nem látok semmiben. A hibakeresésben, meg végkép. De ha meg tudja indokolni, akkor legalább tanultam valamit. üdv! proli007
Én sem villanyszerelő vagyok, de nagyon sok elektronikát kellett javítanom, ami szorosan kapcsolódott az erősáramhoz is. Csak az általam említett rajz-formációval találkoztam.
Szerintem a biztonsági filozófiát kellene végig gondolni, hogy havária helyzetben milyen meghibásodások lennének, és azoknak milyen következményei vannak. Engem az áramköri részletek tervezésénél ilyen elméletek motiválnak. Így biztonségi cuccokat (véghelyzet, vészkapcsoló, biztonsági kapcsoló) felülre, működtetőket alulra szoktam elhelyezni. De lehet a tranyós-relé meghajtások miatt van ez a beidegződésem.
Sajnos, "szabvány" vagy hasonló számot-dolgot nem tudok mondani ebben a témában, de hidd el, hogy valamikor -valakik azt mondták, hogy így kell csinálni.
Megjegyzem, hibakeresésnél furcsa lenne méricskélni egy fázison lógó mágneskapcsoló tekercsekkel teli áramkörben. A téma nagyon hosszú lenne részemről és nem akarom offolni a topikot, úgyhogy ennyi...
Sziasztok!
Egy olyan kérésem lenne,hogy csillag-delta kapcsolást szeretnék megvalósítani egy darab dil52-es mágneskapcsolóval+1 db ki gombbal +2db be gombbal. Ehhez szeretnék részletes rajzot kérni ha valakinek van. Köszönöm! Gbr
Hello!
Jó vicces kis feladat. És miért pont az "Egyfázisú motor forgásirány váltása mágneskapcsolóval" c. topikban tetted fel a kérdést? Egy mágneskapcsoló van, és két "be" nyomógomb. Vagy egyszerre akarod nyomni mind a kettőt, vagy a másik tartalék? Szóval egy mágneskapcsolóval nem lehet megoldani. Még kettővel is gáz, azaz a vége egy zárlat lenne. üdv! proli007
Helló! Tavaly ezt már egyszer megoldottad proli mester. Üdv.:VIM
Erre most már én is kiváncsi vagyok mert egy normális csillag delta kapcsoládhoz 3 mágneskapcsoló szükséges a nyomógomb az más kérdés mert az átkapcsolás általában időreléel szokták megoldani de ha ezzel sporolni akarsz akkor jöhet a plussz nyomógomb
ja és én villanyszerelő vagyok és csinálam már hasonlót |
Bejelentkezés
Hirdetés |






