Fórum témák

» Több friss téma
Fórum » Tranzisztoros kódzár
 
Témaindító: zoly15, idő: Nov 28, 2007
Témakörök:
Lapozás: OK   1 / 1
(#) zoly15 hozzászólása Nov 28, 2007 /
 
sziasztok!
szeretnék építeni 1 kódzárat a választás a mellékelt rajzra esett. :yes:
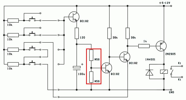
a bekeretezett részen az milyen ellenállások?
a bc 182-t lehet vmivel helyettesíteni vagy menjek a boltba?
előre is köszi
UI.: valaki mek tudná mondani hogy melyik gombbal kell be/ ki kapcsolni a rellét?

üdv!

kodzar.JPG
    
(#) ferci válasza zoly15 hozzászólására (») Nov 28, 2007 /
 
Első ránézésre a két ellenállás helyére tegyél be egy 100k...1M-s potit, értelemszerűen bekötve és beállítva - ez hatástalanítja időben az alsó két gomb nyomkodását, ha a felső valamelyik van benyomva először.

Ha az alsó kettőt nyomod meg először együtt, addig meghúz a relé... nem valami jó megoldás....
A BC182 helyett bármi jó, npn-es...

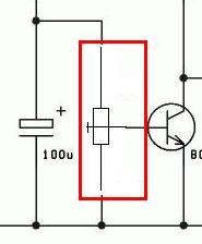
helyett.JPG
    
(#) Georgee válasza ferci hozzászólására (») Nov 28, 2007 /
 
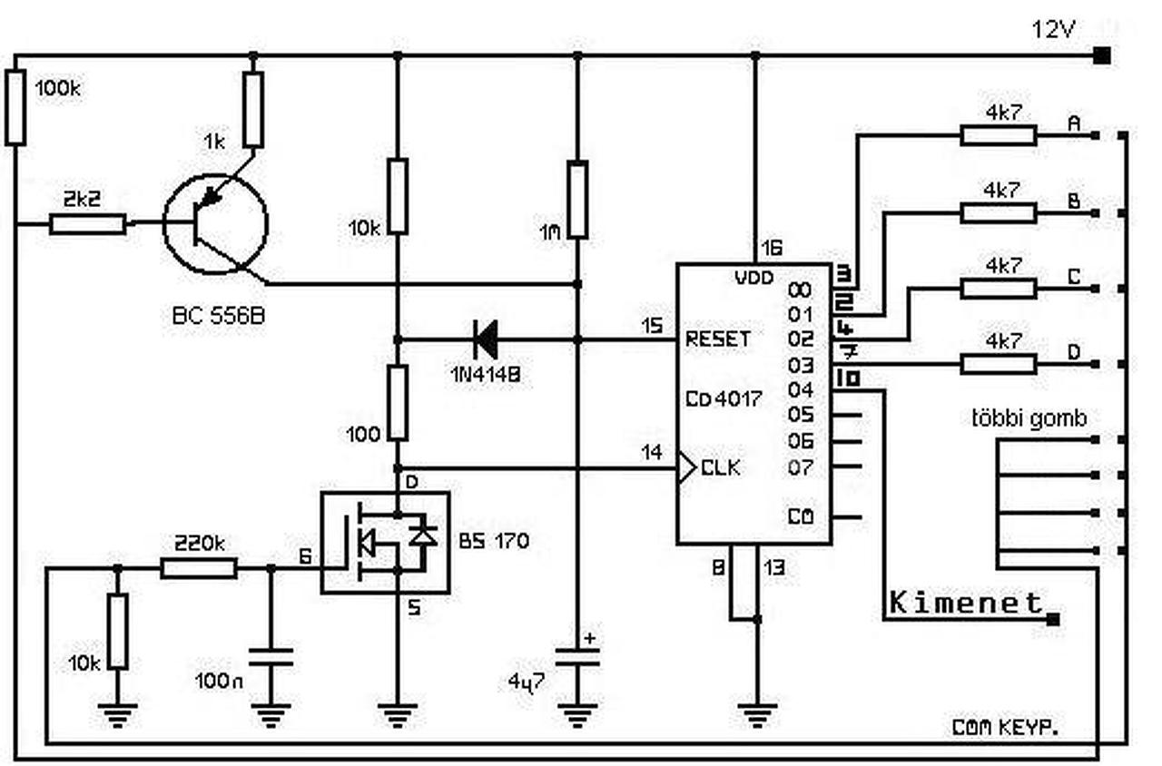
ellenállás 1K körüli.... (nem tuti) és BC546B BC637 a helyettesítő, desztem megpróbálhatod más NPN tranyóval is.... de ha jobban szétnézel már többen is csináltak kódzárat csak tirisztorosat... asszem eccer már feltettem teljes leírással együtt...leírás

kapcsi
(#) Georgee válasza Georgee hozzászólására (») Nov 28, 2007 /
 
bocsi a leírás a kijelöltután jön....
(#) valve válasza zoly15 hozzászólására (») Nov 28, 2007 /
 
Szia; Ha mar szerintem kodzarat keszittessz akkor keszitsd el ezt a kapcsi rajzot tetszolegesen lehet 1 szamjegytol 7 szamjegyig konfiguralni! En 4 szamjegyure epitettem meg es ez van a sulinkban a volt elektro mesterem muhelyen,..
Es, ha valaki oda jutna, hogy fel akarja torni akkor az IC -s valtozattol jobban megijed mind egy par tranzisztortol,.. Azt fel perc alatt ki lehet kobozni,.. De ha az IC tetejet lereszeled akkor gondolhatja a masik azt is, hogy kontrollerrel van dolga,..
(csatoltam a kapcsot tervezest (ExpressPCB))

Udv; Imre,..
(#) zoly15 hozzászólása Nov 28, 2007 /
 
köszi mendenkinek de én olyanra gondoltam hogy:
- 1 gomb a bekapcs
- a kód pedig a kikapcs
nem tudna valaki ilyen rajzot adni?
(#) valve válasza zoly15 hozzászólására (») Nov 28, 2007 /
 
Egy kapcsolo szimplan bekapcsolja amit akarsz egy rellen keresztul,.. Es mikor beutod a kodzarba a helyes kodot, akkor a kodzar kimeneten a 4s jel lekapcsolja az eszkozt,.. A relle bekotesen kell csak valtoztatni :yes:
Amgy ez a kodzar ugy uzemel, hogy; akkor mikor leutod az elso szamot van 4masodperced leutni a kovetkezo helyes szamot! Mert, ha nem a helyes szamot utod le vagy eltelik 4masodperc az utolso helyes szam leutese utan akkor Reset -alodik az aramkor es ujjra kell utni elolrol,.. Tehat nem lehet probalgatni vagy ilyesmi,.. Amikor beutotted a helyes szamokat nem tobb mind 4masodperc -es kozokkel akkor a kimeneten 4masodpercig megjelenik egy feszultseg, amit aztan szabad belatas szerint lehet hasznalni,..
(#) valve válasza zoly15 hozzászólására (») Dec 12, 2007 / 4
 
Na itt amit igertem, atrajzolva,.. Az elson rellecsere, masodikon csak ertekcsere,..
(#) diamond92 válasza valve hozzászólására (») Jún 19, 2008 /
 
megépitettem a kódzáradat, és a kapcslason rossz az IC lábkiosztása, mármint a kód sorrendjét nézve....(órákat bénáztam az áramkörrel miután rájöttem h ez a baja )
amugy jó kis kapcsolás, tetszik a kondival földelt RESET, h kikapcsol pár másodperc után :yes:
mellékeltem a jó kiosztást
(#) stiripetty válasza diamond92 hozzászólására (») Dec 10, 2010 /
 
szevasztok.

bár két éve nincs új bejegyzés, azért megpróbálom hátha kapok választ.
megépítettem a javított kapcsolást a cd4017-tel és bs170-nel 4jegyű kódra. tesztelés során olyan 12V-os tápegységet használtam amit például discman-hez adnak. a 10-es lábra és a - pólusra digitális multimétert kötöttem amin vártam volna a 4s-os jelet. nem adott semmit. és a tápfeszt is lehúzta közel 0-ra. mi lehet a gond?
(#) llaczo hozzászólása Aug 16, 2015 /
 
Sziasztok.
Elkészítettem a fenti kapcsolást és kitűnően működött. Ami tetszik benne hogy bármilyen gumigombos számológép vagy távirányító könnyen hozzá alakít6ó. A gombra festett szénréteg ellenállása bőven elég ahhoz hogy aktiválja az érzékeny BS170 bemenetét, ezért lazán be lehet írni a kódot. A hibája hogy nincs bevonva a többi 6 gomb, mint hibás beírás vagy hiba. Ezért 5-6 másodperc heves zongorázással fel lehet törni. (az én esetemben ez egy szoba ajtózár és a nemkívánatos családtagnak van bőven ideje nyomkolászni ).
Ezért beiktattam még egy tranzisztort amivel a maradék gombot is lehet aktiválni. A keypad jumper-osra lett készítve hogy a jövőben lehessen a kódot módosítani.
Gondoltam közzéteszem a módosítást mert nekem nagyon bevált.
Üdv mindenkinek.
A hozzászólás módosítva: Aug 16, 2015
Következő: »»   1 / 1
Bejelentkezés

Belépés

Hirdetés
XDT.hu
Az oldalon sütiket használunk a helyes működéshez. Bővebb információt az adatvédelmi szabályzatban olvashatsz. Megértettem