Fórum témák
» Több friss téma |
- Ez a felület kizárólag, az elektronikában kezdők kérdéseinek van fenntartva és nem elfelejtve, hogy hobbielektronika a fórumunk!
- Ami tehát azt jelenti, hogy a nagymama bevásárlását nem itt beszéljük meg, ill. ez nem üzenőfal! - Kerülendő az olyan kérdés, amit egy másik meglévő (több mint 17000 van), témában kellene kitárgyalni! - És végül büntetés terhe mellett kerülendő az MSN és egyéb szleng, a magyar helyesírás mellőzése, beleértve a mondateleji nagybetűket is!
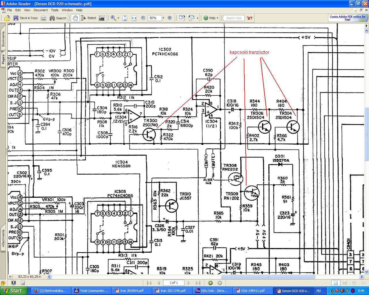
Bármelyik tranzisztort lehet kapcsolóüzemű alkalmazásban használni. Az erre a célra kifejlesztett tranzisztoroknak valamivel kisebb a szaturációs feszültsége és a feléledési ideje.
A szaturációs feszültség az ún. "maradék feszültség" ami a kollektor-emitter határrétegen esik. Ez az ellenállás áramfüggő, tehát a tranzisztor nem viselkedik igazi kapcsolóként, mint pl. egy relé. Hangfrekvenciás kapcsolásokban leggyakrabban némító áramkörökben használják. A telítésbe vezérelt tranzisztor kikapcsolási ideje viszonylag hosszú (us nagyságrendű), mert rengeteg felhalmozódott töltéshordozót kell kiüríteni a határrétegekből. Gyors kapcsoló üzemű alkalmazásokban (pl. TTL IC-k) különleges kapcsolási megoldásokkal akadályozzák meg (pl. Baker clamp), hogy a tranzisztor telítésbe kerüljön (szaturálódjon). Arról még nem hallottam, hogy a válogatásnál "kihulló" tranzisztorokból lenne a kapcsoló tranzisztor. Idézet: „Arról még nem hallottam, hogy a válogatásnál "kihulló" tranzisztorokból lenne a kapcsoló tranzisztor.” Hogy minden tranzisztor gyártásánál így volt-e, azt nem tudom, de az AD, és az ASZ, és az OC1044, OC1044K tranzisztoroknál így volt, az biztos. (ilyenekkel meg valószínűleg nem találkoztál) A hozzászólás módosítva: Okt 26, 2022
Azt én is olvastam, hogy a félvezetők igen nagy szórással készülnek.
Így aztán a kidobandó selejtet csökkenti, hogy amelyik félvezető nem teljesíti a várt paramétereket és amiket lehet, azt átteszik egy másik típusszám alá. Amihez esetleg passzol.
Már biztosan lassul a felfogásom, mert nem akar sikerülni megértenem az áramgenerátor számításának menetét, logikáját.
A legtöbb anyag amihez hozzájutottam, egy oldalon át zsonglőrködik a képletekkel, de nem jut sehova, utána átlépi a témát. Volna esetleg valakinek egy könnyen érthető leírása a dologról?
Topi irt egy cikket róla.
itt olvashasz róla. Amúgy ma már nagyonsokmindenre van kalkulátor (hátha erre is)
Köszönöm szépen.
Ez már alakul. A végcél az aktív terhelő ellenállás alkalmazása volna.
Ezért lehetett Szalkai bácsinál fillérekért venni félvezetőket. Volt neki kapcsolata gyártási selejtek kilóra vételéhez.
Még mindig vannak olyan tranzisztoraim, amiket nála vettem a Fő utcában. R.I.P.
De azok nem selejtek voltak, és nem is volt annyira olcsó, viszont lehetett nála kapni.
Képzelj el egy NPN tranzisztort (vagy akár le is rajzolhatod, de "fejben" érdekesebb).
A bázisán nincs semmi... lóg a levegőben. A kollektorra, mondjuk egy 9 V-os elem pozitív pólusára, az emittere a negatív pólusára van kötve. A negatív pólust (ha akarjuk) kinevezhetjük földpontnak (GND-nek) és akkor ez lesz a referencia pont, amihez minden feszültséget viszonyítunk a későbbiekben. Most az emitter és a GND közé kössünk be sorosan egy 1 kOhm-os ellenállást. (A bázis még mindig lóg a levegőben.) Most elképzeljük (és meg is tehetjük), hogy 1 V feszültséget kapcsolunk erre az ellenállásra. Ekkor 1 mA áram fog folyni rajta. (I=U/R) Ha most a bázisra 1.6 V feszültséget kapcsolunk, akkor az emitteren 1 V feszültség lesz. A kollektoron, az emitteren és az 1k-os ellenálláson 1 mA áram fog folyni minden körülmények között. Készen is van az áramgenerátor. Az kollektoráramot az ellenállás értékének változtatásával, vagy a bázis feszültség módosításával változtathatjuk meg. Pl. 100R, 10 mA... 2k, 0.5 mA. 2,6 V bázis feszültség / 1k = 2 mA kollektoráram. A kollektor feszültség "bármekkora lehet", a kollektoráram állandó marad.
Én, ha néhanapján áramgenerátorra vágyok, akkor a mellékelt rajz szerinti áramkört alkalmazom.
A Z1 helyett bármilyen referenciát, többnyire TL431-es IC-t használok, akár fix referenciaként, akár potival változtathatóan. Az elv az, hogy az erősítő úgy szabályozza a T1 bázisát, hogy az R1 ellenálláson a Vref referencia feszültség legyen stabilan. Így a tranzisztor emitter árama egyenlő a Vref/R1 értékkel. És mivel a kollektor áram a bázisáram kivételével ( Ami nagyon kicsi, és állandó. ) azonos az emitter árammal, így a tranzisztor kollektorán egy nagyon stabil, jól számolható áramot kapunk. Ezt megfelelő teljesítményű eszközökkel akár aktív terhelésként is lehet használni. PNP tranzisztorral másik polaritású áram is generálható. LM358-as erősítővel egészen alacsony tápfeszről is működik a dolog. Li-Ion cella 1A-es aktív terhelő kisütésére használtam legutóbb. A hozzászólás módosítva: Okt 26, 2022
Köszönöm szépen.
Ezt el fogom menteni.
Mi elég olcsón vásároltunk nála és ő maga mondta, hogy leselejtezett sorozatokból árul. Viszont helyben válogathattunk. Amit rossznak mértünk, ment a szemétbe.
Biztos volt ilyen opció is. Én nem tartoztam a nagy törzsvásárlói közé, akiket beengedett a szentélybe válogatni.
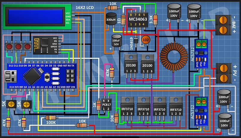
Sziasztok. Egy "kis" segítséget kérnék. Szeretnék készíteni egy MPTT töltésvezérlőt, amely bemenete 200v körüli feszültséget kapna és 48v-os akkut töltene. Találtam a neten egy kapcsolást, amelyre azt gondolom, hogy kiinduló pontnak jó lehet, de szeretném, ha elmondanátok a véleményeteket esetleg tapasztalataitokat, hogy ne nagyon fussak felesleges köröket. A bement 30A kb jó lesz, de azt is növelni kell majd később a kimenetnek valószínűleg nem lesz elég a 30A vagy is a mérő áramkör mérési tartományát növelnem kellene. (nem beszélve a FET sorról)
Csatoltam a képet a kiindulásról.
Helló.Kiváncsi vagyok mennyire lényeges egy hifiben transzformátorhoz tartozó 3300µF elkó kissebb vagy nagyobbra cserélése.Baj az ha nagyobb feszültségűt kap?Vagy ha 2200µF is simán jó oda?
Ha az egyenirányító utáni puffer kondiról van szó, tehetsz bele nagyobb feszültségűt nyugodtan, de kisebbet nem. (Kivéve, ha méréssel tudod, hogy a tápfeszültség mondjuk 24V és 100V os kondi van benne, akkor természetesen lehet mondjuk 50V-os kondit is bele rakni.)
A kapacitásérték is inkább nagyobb legyen, bár kisebb is lehet, de az nem ajánlatos. Ha választani kell, inkább a nagyobb érték a jobb, persze csak bizonyos mértékben. 3300µF helyett lehet 4700µF, de 2200µf is, bár én az előbbit választanám. Ui.: De pl ha két 2200µF -ost teszel be párhuzamosan, az is jó... A hozzászólás módosítva: Okt 29, 2022
Ezek meg vannak tervezve és ajánlatos ugyanolyan értékűt visszatenni mint az eredeti, de kisebb semmiképp ne legyen a feszültség, és elkoknál figyelni kell a polaritásra is.
-nem baj, ha nagyobb feszültségértékű.
-baj, ha kisebb kapacitású.
Pufferben nem gond a nagyobb feszültségű sem, és a nagyobb kapacitású sem. Nyilván nem nagyságrendi eltérés esetén. A lényeg, hogy méretben stimmeljen, be lehessen forrasztani az eredeti helyére. 3300µF helyére én 4700µF-ot simán betennék, ha elfér.
Az újabb gyártású kondik mérete általában kisebb, mint ugyanaz 20-30 évvel ezelőtt.
Bedobnék egy számolós kérdést így délután felé ha nem bánjátok...
Az alábbi képet a mikrosütőm doksijából másoltam. Aszongyahogy 1400W mikrohullám és 1300W grill. Akkor a 850W teljesítmény hogy jön ki? ![]() Mit is takar az IEC-705 -ös mérési szabvány vagynemistudommi. A hozzászólás módosítva: Okt 29, 2022
stromaufnahme = energiafelhasználás
leistung = teljesítmény 1400 W felvett teljesítményből 850 W-nyi a mikrohullám, a többi veszteség (melegszik a trafó, magnetron stb), világítás, forgatómotor, ventilátor...
Jó. És a grillfűtőszál? Azt nem részletezi külön.
Abból az 1300W -ból vajon mennyi megy hőenergiára és veszteségbe?
A grill fűtőszál elfűti mind az 1300W-ot. Olyan mint egy elektromos hősugárzó.
Ott a másutt veszteségnek számító hő a hasznos, hiszen a grillezés hővel megy. A hozzászólás módosítva: Okt 29, 2022
Tippem szerint olyan 5-10 W lehet, ami nem a grill fűtőbetétre jut. Számolva ezt a dugvillától a fűtőbetétig.
Persze. De (mivel szakaszos üzemű) ezért tartósan megfelel a 850W-os fogyasztásnak.
Kb annyi lehet ez a IEC-705, mint az autóknál a környezetvédelmi szabványok. Az amerikánus szabványnak (mérés szerint) megfeleltek a VW-k. Csak a használat közben nem. Meg mint azok a diesel-autók, amik nagyon környezetbarátok, de időnként kiégetik a lerakódást.
Hát ez nem kapcsolgat ki, ha 100% a beállítás, megy folyamatosan a magnetron.
Ha visszább van véve a power, akkor kapcsolgat csak, hallani a relét. A grillnél ugyan ez, 100% -on nincs kikapcsolva, izzik végig.
Jól látod, alkatrészcserével megvalósítható, bár nem tudom, van a kapcsoláshoz FW is (mert azt is változtatni kell)? Vagy azt te írod? Az árammérőt is cserélni kell, meg lehet sőt biztos, a tekercset is. Gondolom ez a kapcsolás nem olyan nagy áramokra készült, mint amilyet te akarsz.
Ui.: Jobban szeretjük a szabványos kapcsolási rajzokat az ilyen szivárványszínű vezetékezési rajzoknál. A hozzászólás módosítva: Okt 29, 2022
Hello! A Fet-ek meghajtása, vicc kategória és még hibásan is van bekötve a PC817..
|
Bejelentkezés
Hirdetés |


















