Fórum témák
» Több friss téma |
Fórum » Labortápegység készítése
Megint nem leszek népszerű....
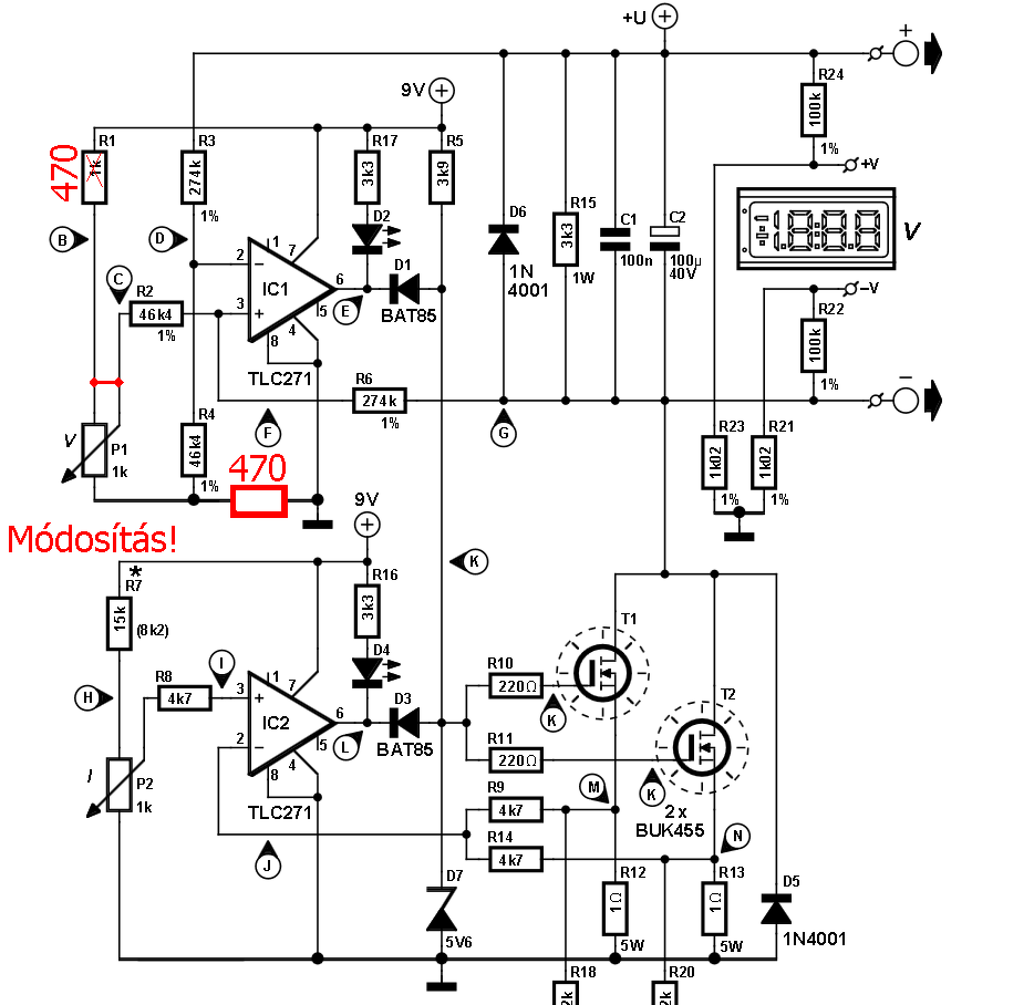
- Sok 7809 maximális bemenő feszültsége 35V. (ST) A 24Vac egyenirányítva üresjáratban 33.936V DC feszültséget ad, ebből ugyan lejön 2 dióda nyitófeszültsége. Hálózat 10% -os feszültségtöbbleténél 35V is kialakulhat. Nincs tartalék. - 1000µF puffer kapacitás 1A terhelő áramnál 10V rippli feszültséget eredményez. A szabályzás akkor lesz jó, ha elegendő feszültségtartalék marad az áteresztő elemeken a maximális kimenő áram és a minimális hálózati feszültség mellett is. Figyelembe kell venni a söntökön eső feszültséget és a puffer legkisebb feszültségével kell számolni. A kimenő feszültség maximuma 20V, 2A terhelésnél a söntön 1V esik. A puffer minimális feszültsége (2000uF) -10% hálózati feszültségnél 18.54V. -5% hálózati feszültségnél 20.23V. Itt sincs tartalék. Az egy vagy két db 1000µF puffer helyett inkább nagyobb kapacitásúak kellenek - sajnos nagyobb mérettel.
Nagyon ötletes ez a megoldás, egyedül a 4db ellenállásból álló hídkapcsolás a gyenge pontja. A bemenet felől nézett tápelnyomása csak akkor lesz jó, ha a két-két ellenállás pár osztásviszonya pontosan ugyanannyi. Tehát ha ilyen működési elvű tápot építünk, és azt akarjuk, hogy jó is legyen, akkor nem biztos, hogy az 1%-os ellenállás elég pontos hozzá. Lehet, hogy érdemes még válogatni is ezt a négy ellenállást.
Igen, és az alsó oldalon a 46,4k is hasonló pontosságú lenne jó. Ezen kívül annyit érdemes még megtenni, hogy leméred az ellenállásokat, és a kettő közül kisebb értékű 274k mellé teszed, a kettő közül kisebb értékű 46k-t, hogy az osztásviszonyban a lehető legkisebb hiba maradhasson. Még jobb, ha több ellenállásod van és tudsz belőle párba válogatni.
Esetleg külön össze lehet kötni a 4db ellenállást hídkapcsolásba (2x 46,4k és 2x 274k), és addig csereberélni ill. mérni, hogy a híd minél jobban ki legyen egyenlítve.
Én is erre gondoltam, amint megérkezik a 10-10db ellenállás.
Ezekkel az ellenállásokkal lehet a kimeneti feszültséget növelni illetve csökkenteni az osztás arány beállításával. Jelenleg 24V-ra van beállítva. A másik ellenállás is meg van. Bővebben: Link A hozzászólás módosítva: Jún 3, 2021
Szerintem teljesen felesleges 1%-nál nagyobb pontosságú ellenállásokat alkalmazni, mert elvéből adódóan sohasem lesz tökéletesen kiegyenlített a híd! Illetve csak a poti egy bizonyos állásánál... A poti állítása önmagában bevisz sacc kb ennyi hibát...
Jogos az észrevétel. Sajna a poti állásától is függ, hogy mennyire lesz kiegyenlített a híd.
Annyit tennék hozzá esetleg, hogy akkor a esetleg potit érdemes egy párhuzamos kondival "hidegíteni", akkor legalább 50...100Hz-en jó marad a híd tápelnyomása, és "csak" DC-ben nem lesz tökéletes a híd kiegyenlítése. Mondjuk egy 100µF-os kondi már elegendőnek tűnik. A hozzászólás módosítva: Jún 3, 2021
Ezt az észre vételt kipróbálom, amint minden kézhez érkezik.
Avagy a poti feszültségét alacsony kimeneti ellenállásúra konvertálni egy követő műveleti erősítővel.
Ha a poti csúszkájára gondoltál, akkor ott AC-ban valóban segítene egy akkora kondi, aminek az impedanciája 50Hz-en <100R. Ehhez legalább 33µF kell... Nem tudom, ez mennyire lenne zavaró tekergetés közben, valószínűleg semennyire se....
Így van, ez a korrekt megoldás jelen esetben, úgy AC mint DC szempontjából!
Igen, az lenne a korrekt megoldás, csakhogy ahhoz új nyák kellene, egy kondi viszont gond nélkül ráforrasztható a poti lábára. Nyilván ez csak afféle tűzoltás, de mégis javítana a helyzeten.
Az opamp esetében pedig lehet, hogy azzal is foglalkozni kellene, hogy a kimenete le tud-e menni nulláig, persze ha nem tud akkor is kezelhető a probléma. Pl. híd alját nem a legnegatívabb pontra kell tenni. De akkor lényegében már egy másik kapcsolásról beszélünk, ami csak hasonlít az eredetihez. A hozzászólás módosítva: Jún 3, 2021
Van mégegy ötletem ami egyszerű, csak egy plusz ellenállás kell hozzá, és elméletileg korrekt megoldás. Mindjárt lerajzolom.
Szerk: beraktam a rajzot, de maradt bennem bizonytalanság, hogy a gyakorlatban is jó lenne-e. A hozzászólás módosítva: Jún 3, 2021
Megnéztem szimulátorban. Így csak az ellenálások pontosságától függ a közös módusu elnyomás (persze az opamp paramétereit elhanyagolva).
Ez ugyanazzal a problémával küzd, csak csökkentett mértékben...
Fejtsd ki légyszi, hogy mire gondolsz. A szimulátor szerint, ha pontosak az ellenállások akkor hibátlan. (mivel az impedancia változás szimmetrikus, nem romlik a közös módusu elnyomás)
A hozzászólás módosítva: Jún 3, 2021
Beraktam egy kapcsolást, amin már lehetett tranziens analízist futtatni. A TINA szerint 80dB körüli a tápelnyomása. Ha bármelyik ellenállást megváltoztatom akkor drasztikusan romlik, kivéve a potit, mert úgy tűnik, hogy attól nem függ.
A hozzászólás módosítva: Jún 3, 2021
Nekem úgy tűnik, tökéletesen kiegyenlíteni csak a poti min állásban lehet a hidat! Ahogy viszont nő az ellenállása, a felső végén járulékos osztó kapcsolódik be(poti/R1), ami elhangolja végül a hidat...
De ha már berajzoltad a szimulátorba, le is futtathatnád az eredeti felállást, 1%, 0.1% ellenállás hibákkal is! Talán alapban sem annyira rossz a helyzet, hogy ezzel különösebben foglalkozni kellene egy nem precíziós labortápban....
Vigyázz az 1k-t 2x470 ohmra cseréltem, ráadásul ezeknek is egyformának kell lennie, de ennek elég az 1%-os pontosság.
Az IC maradjon az eredeti, bár itt nem megy le 0-ra a bemenet, de azért nem kell feszegetni a határokat, ha nem muszáj. Idézet: A szimulátor nem így gondolja „Nekem úgy tűnik, tökéletesen kiegyenlíteni csak a poti min állásban lehet a hidat!” ![]() Idézet: „...le is futtathatnád az eredeti felállást, 1%, 0.1% ellenállás hibákkal is...” Ezen már túlvagyok. Nagyjából ilyenkor a zavarjel 0,5 ill. 0,05%-a jelenik meg a kimeneten.
Egyébként ha megnézed a poti alsó és felső felét vizsgálva, mindig egyforma a két impedancia, és a poti tekerésével együtt változik a kettő. Azaz a poti rövidzár állásában 470/2 -> 235Ω, a poti felső állásában (470+1k) rep 470 -> 356Ω, méghozzá a poti mindkét vége felől nézve.
Direkt a kedvedért, hogy egyértelmű legyen - lásd a csatolt képen.
Ötletes elgondolás!!!
![]() Apró szépséghiba, hogy a poti így nem lineáris lesz már, de ez műszeres tápoknál nem jelenthet problémát.... A hozzászólás módosítva: Jún 3, 2021
Hi
Éppen most ügyködőm egy panelterven sz EM-1 kapcsolásával. Én IGBT modulokkal fogom megépíti, ez van a fiokban. Remélem működni fog avval/evvel, igaz az Vge 4,5V-6,5V van. A kérdésem egyike is evvel kapcsolatos lenne. Az eredti kapcsolásban van egy 5V6 gate-n lévő z.dioda. Ez csak a gate védelméért felelős, vagy más szerepe is van a kapcsolásban, azaz ha Én rakok oda egy 12V-os zenert lesz-e gond vele? Csak ki kellene nyitni az igbt-t valahogy ![]() Másik kérdésem, láttam itt hogy át lett variálva a potik érteké. Na most nekem van egy régi épített "labor tápom"(alkoto/ RT1994, ua723-mal működő kapcsolás), amibe a trafo kezd meghalni (merhető ellenállás van a szekunder illetve a ház között). S ebben van 4db helli poti. Ezeket felszeretnem használni belőlük (csak 20ehuf a 4db poti). 2db 1K es 2db 50K potik. Az EM-1 kapcsolasba mit kellene átszámolni hogy fetudjam használni az 50K-st? Segítséget válaszokat előre is köszönöm. Illetve amit hiányolók a kacsolásból (EM-.1)az DC-of kapcsolót, nagyon halas dolog volt bütyköléseim során . Szerintem ebbe mókolok bele A hozzászólás módosítva: Jún 4, 2021
Csak nekem tűnik úgy, hogy a Top és Bottom oldalt összemásoltad ? Így kicsit érdekesebb a vélemény nyilvánítás ...
Szia, részemről nem a nyak a lényeg, de majd ha otthon pc közelbe leszel felrakom a layt
Inkább tegyél fel egy kapcsolási rajzot ( .sch ), abból könnyebb véleményt mondani.
Szerintem az általam bemásolt kapcsolás lesz!
Bővebben: Link |
Bejelentkezés
Hirdetés |













